

来源:PKU电子学人、爱光学
近日,北京大学王兴军教授课题组和常林研究员课题组在硅基集成光子处理器方面取得突破性进展。研究团队实现了首个基于卷积神经网络的超高算力密度硅基集成光子处理器,攻克了多波长并行光计算系统校准和超高精度权重加载两个世界性技术难题。相关成果以“基于微腔光梳的集成光子处理器”(Microcomb-based integrated photonic processing unit)为题,于2023年1月5日在线发表于《自然通信》(Nature Communications)杂志。
人工智能(AI)技术此前已在数据密集型计算任务中得到广泛应用。后摩尔时代,为满足AI算力和能耗的巨大需求,光子神经网络应运而生。在特定的光学结构中,利用光子可以实现神经网络中的矩阵乘法、卷积等基本数学运算。得益于光子超高速、大带宽和低能耗的天然优势,计算速度和能效大幅提升。近年来,光子神经网络已经可以通过成熟的光电子集成平台实现。由于其小尺寸、可扩展和低能耗的巨大优势,这种新型的光子处理单元有望突破传统微电子处理器的算力和能效瓶颈,同时彻底改变人工智能的硬件部署。
为了进一步挖掘光计算潜力,光子神经网络需要通过并行的方式提升计算吞吐量。在光子神经网络中引入波分复用是一种有效手段。然而这种先进的计算架构在集成方面面临巨大的挑战。除了实现集成多波长光源的难度大以外,另一个重要的难点是多波长光子神经网络相比单波长方案系统更复杂,需要更精细的校准方法和更有效的控制手段。因此,长期以来,芯片化一直是制约并行光子神经网络发展的瓶颈,阻碍了相关技术的推广和普及。
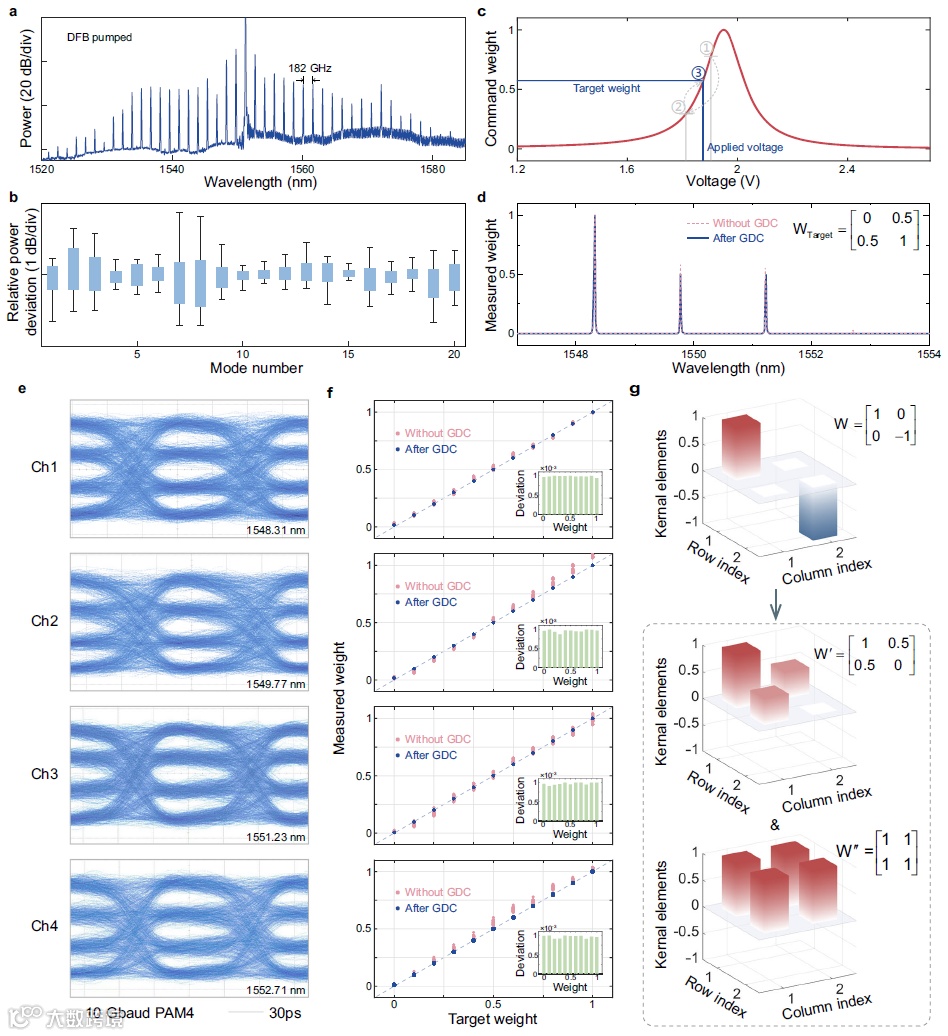
在该工作中,研究团队实现了一个由多波长光源、高速数据加载/接收单元和计算核心构成的硅基集成光子处理器(图1)。针对多波长计算系统开发的校准方法能够实现对各部分光电子器件的准确调控,为目前最高权重控制精度(9 bits)的实现奠定了基础。得益于极高的系统集成度和超高速的信息加载/接收速率,该光电子处理器的算力密度高达1.04 TOPS/mm2。在图像边缘检测和手写数字识别测试任务中,边缘检测质量和识别的准确率(96.6%)与电子计算机水平相当(97.0%)。该工作为全集成多波长光计算系统的实现指明了方向,并有望在未来为整个人工智能领域算力突破提供新的解决方案。
为了实现高准确度的片上模拟光计算,研究团队开发了针对多波长计算系统的校准方法。光源方面,AlGaAs的高非线性和高热光效应使得其泵浦功率阈值很低(10 mW),同时具有较长的暗孤子存在频率范围,因此能够在DFB激光器直接泵浦下实现稳定高效的相干光梳产生(图2a,b)。卷积计算核心方面,通过合理选择偏置电压和射频输入功率,硅基高速电光调制器可以实现对多波长载波的线性信息加载(图2e)。基于梯度下降的权重控制算法(图2c)有效降低了卷积核加载单元内部串扰的影响,权重控制精度高达9 bits(图2d,f)。由于神经网络的权重值分布在整个实数域,而光强只有非负值,因此需要将卷积核矩阵进行分解后分两次计算(图2c)。未来配合平衡探测器和新的设计,可以一次性完成更大规模的实数域卷积计算。
在图像边缘提取实验中(图3),研究团队采用了Roberts算子对图片的±45°边缘进行提取。图片信息经序列化后同时加载到多个光梳梳齿上,基于微环和片上延时线的卷积核加载单元实现光谱切片,卷积核权值加载和光谱时序重组功能。卷积计算得到的两个特征图经合并后得到最终的边缘提取图,并且图片边缘清晰可见。
为了进一步验证光子处理器的功能,研究团队进行了手写数字任务测试。实验中采用的卷积神经网络包括一层卷积和两层全连接(图4a)。卷积核沿着输入矩阵滑动时,卷积层的线性计算部分可以分解为向量内积,输出层由ReLu函数给出最终的分类结果。从实验波形与理想波形的对比(图4b)以及卷积计算准确度散点图(图4c)可以看出,理论计算值与实验值偏差很小,证明了系统校准方法和分类结果的准确性(图4d)。
该论文的共同第一作者为北京大学电子学院的博雅博士后白博文、2020级博士研究生杨其鹏、博雅博士后舒浩文、常林研究员。王兴军教授、常林研究员、美国加州大学圣塔巴巴拉John E. Bowers教授为论文的通讯作者。主要合作者还包括北京大学电子学院的胡薇薇教授、2019级博士研究生沈碧涛、2020级博士研究生陶子涵,以及上海交通大学邹卫文教授、张江实验室杨丰赫副研究员、加州大学圣塔巴巴拉分校谢卫强博士(现为上海交通大学副教授)。该工作由北京大学区域光纤通信网与新型光通信系统国家重点实验室作为第一单位完成,也是国家重点实验室北京分校区和上海分校区合作的重要成果。
作者简介
通讯作者
王兴军,北京大学教授,博士生导师,电子学院副院长、副书记,区域光纤通信网与新型光通信系统国家重点实验室副主任,教育部纳光电子前沿科学中心副主任,教育部青年长江学者(2015),教育部新世纪优秀人才(2013),国务院学科评议组成员。
长期从事硅基光电子学的基础理论、器件与芯片制备、以及系统应用等方面的研究。作为负责人主持科技部重点研发计划项目、国家自然科学基金重点项目(2项)、863重大项目课题、北京市重点研发计划等十余项课题。第一和通讯作者在Nature、Nature Photonics、Nature Communications、Advanced Materials、Laser Photonics Reviews等期刊发表论文200余篇,代表性成果入选2022年OFC PDP论文,2013、2016、2021年3次ACP PDP论文,SCI 他人引用2500余次,发明专利30余项,包括OFC、CLEO、OECC、ACP等国际会议邀请报告50余次。先后获得中国光学工程学会科技创新奖三等奖,北京市科学技术奖自然科学二等奖等。指导3名学生获得中国光学工程学会、中国电子学会、北京大学优秀博士论文和硕士论文。指导的博士生2人入选 “中国博士后创新支持计划”,3人入选“北京大学博雅博士后计划”,4名博士后获得国家自然科学基金青年基金资助,2人入选中国微波光子学学术新星。
通讯作者
常林,北京大学助理教授,博雅青年学者。
主要从事光子芯片方向的研究,包括半导体激光器、硅光、微腔光频梳、量子光学等。实现了世界上损耗最低的氮化硅、三五族半导体等材料体系的光子芯片平台,并研发了超高相干性的片上激光器、光频梳、量子光源等,给光通信、激光雷达、光计算、集成光量子技术等领域带来了巨大突破。常林博士作为第一/通讯作者在Nature (3篇)、Science (1篇),Nature Photonics (2篇)、Nature Communications (5篇)、PRX Quantum,Optica等一系列期刊上发表论文30余篇,其中ESI高引论文5篇。相关工作被美国物理学会、美国光学学会、中国光学等多次头版/封面报道。获得了“2022 Rising Star of Light”,“2023 IEEE Photonic Society Young Investigator Award”等一系列奖项。
第一作者
白博文,北京大学电子学院博雅博士后
国家自然科学基金青年项目,国家自然科学基金重点项目(北大方负责人),中国博士后科学基金特别资助获得者。2014年本科毕业于电子科技大学光电信息学院,2019年7月博士毕业于北京大学电子学院。主要从事硅基光电子集成器件,片上光子神经网络等方面的研究工作。在Nature、Nature Communications、Light: Science & Applications等期刊及CLEO/OFC等国际顶级光学会议上发表学术文章20余篇。
第一作者
杨其鹏,北京大学电子学院博士研究生
2020 年本科毕业于西安电子科技大学通信工程学院,同年入学北京大学。以第一作者或共同第一作者身份在 Nature Communications、 National Science Open 等期刊发表多篇学术文章。
第一作者
舒浩文,北京大学电子学院博雅博士后
2015年本科毕业于北京邮电大学电子工程学院,2020年博士毕业于北京大学信息科学技术学院。研究方向为新型硅基光电子器件与集成系统。第一作者(共同一作)在Nature、Nature Photonics、Nature Communications等期刊及Optica/IEEE国际旗舰会议CLEO/OFC上发表学术文章近50篇。获得2020中国光学工程学会创新论文奖,入选“中国博士后创新支持计划”,2022年中国微波光子学学术新星。
原文链接:
免责声明:本文旨在传递更多科研资讯及分享,所有其他媒、网来源均注明出处,如涉及版权问题,请作者第一时间后台联系,我们将协调进行处理,所有来稿文责自负,两江仅作分享平台。转载请注明出处,如原创内容转载需授权,请联系下方微信号。


