
一. 新三板改革核心
-
引入公开发行。企业能够提前进行公开发行融资,免去IPO排队期间内融资受限的问题。 -
推出连续竞价制度。趋同沪深证券交易所,提升市场流动性。 -
降低投资者门槛。门槛大幅降低至100万元。 -
引导公募基金入市。允许股票基金、混合基金、债券基金投资精选层股票。但存量公募基金修改基金合同需要召开基金份额持有人大会且需二分之一以上通过,且涉及风险等级变更等。因此,对存量基金入市新三板不能报过高预期。 -
审查机制,由股转公司先行自律审查并出具监管意见,后报证监会核准。 -
借鉴科创板,允许差异化表决权,战略配售。 -
转板上市。精选层挂牌满一年,且符合《证券法》上市条件和交易所相关规定的企业,可申请转板至上交所科创板或深交所创业板上市。
二. 新三板分层
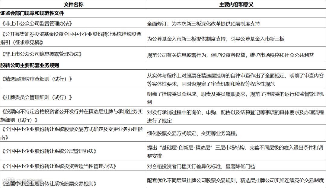
三. 改革出台的文件
四. 精选层财务标准:
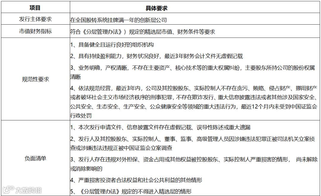
五. 公开发行条件
(一) 具体要求
六. 精选层行业限制
七. 进入精选层步骤
八. 精选层转板机制
(一)征询意见中的转板机制
(二)预计转板上市时间
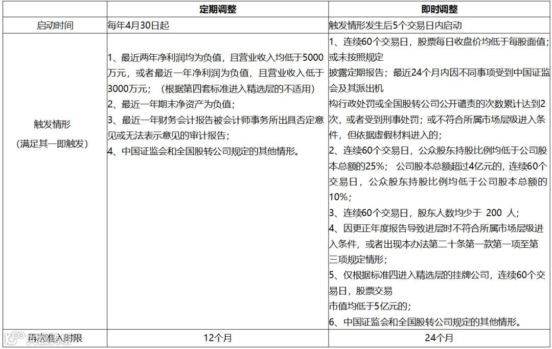
九. 精选层调出机制
十. 交易制度优化
十一. 投资者门槛降低
十二. 券商保荐人的地位加强
十三. 转板上市vs摘牌上市
(一)几乎不存在监管审核套利空间
(二)精选层转板上市可增加上市前的募集资金渠道
(三)摘牌再IPO给予企业整改和规范的空间
十四. 小结
十五. 符合精选层财务标准以及同时和智能科技较高相关度的新三板企业


