点击上方“基小律”可以订阅哦!
基小律说:
快来和基小律一起看看吧~
周蒙俊 路银雷 杨奕琳 | 作者
目录
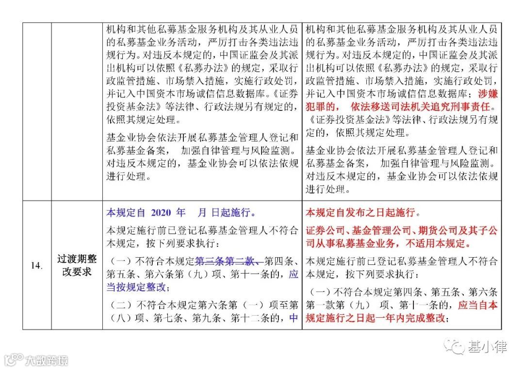
2021年1月8日晚,备受关注的《关于加强私募投资基金监管的若干规定》(“《若干规定》”)正式落地。据《私募投资基金监督管理暂行办法》(“《私募办法》”)生效已逾六年,特别是在《关于规范金融机构资产管理业务的指导意见》亦颁布两年多后,中国证监会终于针对私募基金发布了新的综合性监管规则,其重要性和指导意义不言而喻。
规则内容 |
基小律解读 |
在基金业协会依法登记的私募基金管理人从事私募基金业务。 证券公司、基金管理公司、期货公司及其子公司从事私募基金业务,不适用本规定。 |
我们理解,适用范围仅包括普通的私募基金管理人(即通常所称的社会私募)。 证券公司、基金公司下设的私募基金子公司并不适用。金融机构及其管理的金融资产管理产品亦不适用。 |
规则内容 |
基小律解读 |
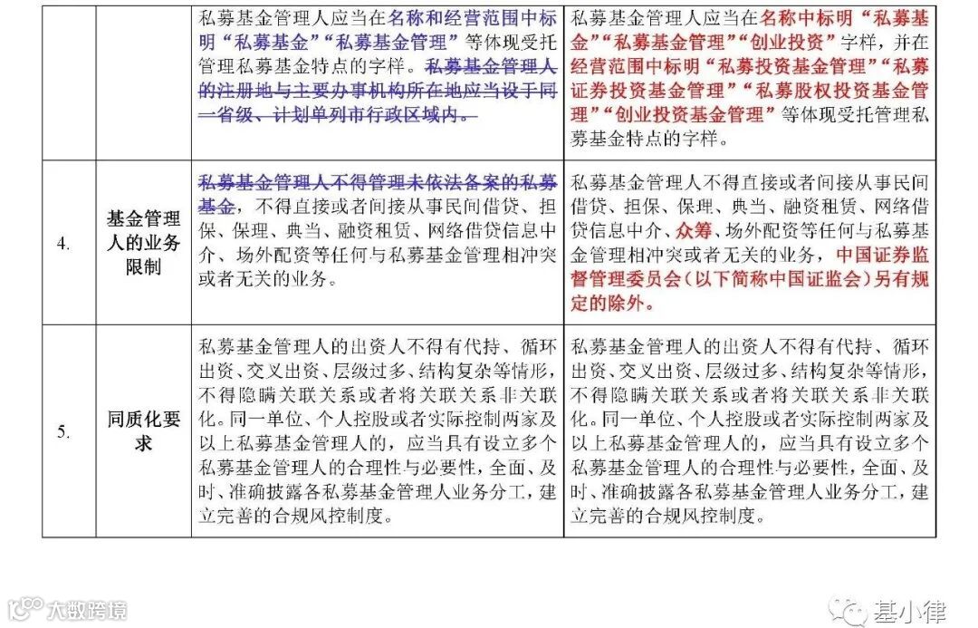
标明“私募基金”“私募基金管理”“创业投资”字样。 |
受限于各地企业登记政策,短期内新设私募基金管理人登记将受到较大影响,但长期来看,可能在一定程度上倒逼企业登记机关放开私募基金管理机构的登记要求。 此外,相较征求意见稿,正式稿不再要求私募基金管理人的注册地与主要办事机构所在地设于同一省级、计划单列市行政区内,基金管理人注册地与实际办公地分离似仍有政策空间。 |
标明“私募投资基金”“私募证券投资基金管理”“私募股权投资基金管理”“创业投资基金管理”等体现受托管理私募基金特点的字样。 |
规则内容 |
基小律解读 |
私募基金管理人不得直接或者间接从事民间借贷、担保、保理、典当、融资租赁、网络借贷信息中介、众筹、场外配资等任何与私募基金管理相冲突或者无关的业务。 |
主要沿袭自《私募基金登记备案相关问题解答》和《私募基金管理人登记须知》(“《登记须知》”)的要求。但除限制基金管理人从事冲突业务外,本次同时要求基金管理人不得从事与私募基金管理“无关”的业务,实际大大限制了私募基金管理人的业务范围。 正式稿中同时增加“中国证券监督管理委员会另有规定的除外”。我们理解,除私募基金管理业务外,基金管理人符合监管要求的投资顾问业务及自有资金投资业务应不受限。 |
规则内容 |
基小律解读 |
同一单位、个人控股或者实际控制两家及以上私募基金管理人的,应当具有设立多个私募基金管理人的合理性与必要性,全面、及时、准确披露各私募基金管理人业务分工,建立完善的合规风控制度。 |
沿袭自《登记须知》的同质化要求。但与《登记须知》相同,并非绝对禁止同一控制下设置多个私募基金管理人的可能,而是需要基于合理性、必要性、差异性和独立性等要求开展解释工作。 |
规则内容 |
基小律解读 |
禁止以从事资金募集活动为目的设立或者变相设立分支机构。 |
《若干规定》中新增且较为特殊的禁止行为,主要为限制部分机构以私募基金管理人的名义变相开展基金募集活动。 |
私募基金管理人不得管理未备案的私募基金。 |
实践中,较为典型的如合伙企业由私募基金管理人作为普通合伙人管理但未进行备案。但我们理解,如该合伙企业只是处于“壳”的状态而没有实际运作,则不受影响。 |
规则内容 |
基小律解读 |
国务院金融监督管理部门监管的机构依法发行的资产管理产品、合格境外机构投资者、人民币合格境外机构投资者,视为《私募办法》第十三条规定的合格投资者,不再穿透核查最终投资者。 |
基于《私募办法》第十三条第(四)款规定,增加了三类“视为合格投资者”的情形。其中,“国务院金融监督管理部门监管的机构依法发行的资产管理产品”实际已为目前私募基金备案实践所采纳。也即一般意义下的“金融资产管理产品”,无论是否在基金业协会备案,均应视为合格投资者。 |
规则内容 |
基小律解读 |
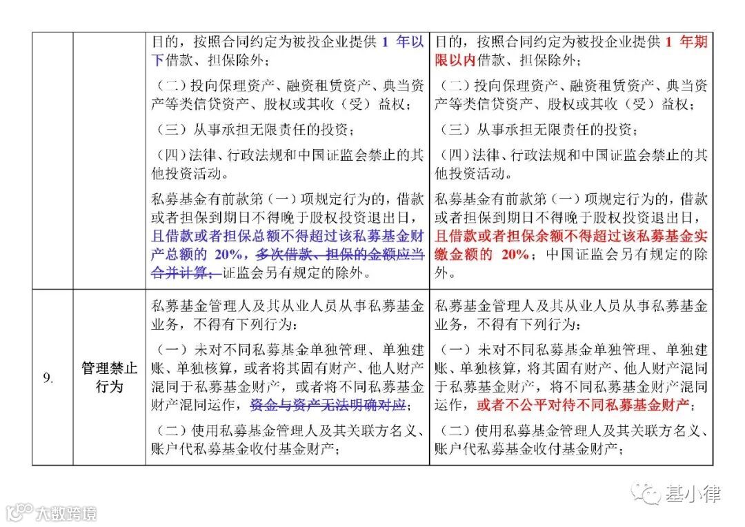
私募基金管理人不得直接或者间接将私募基金财产用于下列投资活动: (一)借(存)贷、担保、明股实债等非私募基金投资活动,但是私募基金以股权投资为目的,按照合同约定为被投企业提供1年期限以内借款、担保除外; (二)投向保理资产、融资租赁资产、典当资产等类信贷资产、股权或其收(受)益权; (三)从事承担无限责任的投资; (四)法律、行政法规和中国证监会禁止的其他投资活动。 私募基金有前款第(一)项规定行为的,借款或者担保到期日不得晚于股权投资退出日,且借款或者担保余额不得超过该私募基金实缴金额的20%;中国证监会另有规定的除外。 |
特别需要关注私募基金从事债权投资的进一步限制。 根据目前私募基金备案实践及基金业协会的备案反馈,在以股权投资为目的的前提下,私募股权投资基金通常可以债权等方式向被投资企业发放不超过20%的股东配套投入(如私募基金嵌套于类Reits产品,则股东配套投入比例可提高至2/3)。 但《若干规定》虽通过书面规则的方式明确了该20%的比例和计算基数,但要求借款期限不超过1年且不晚于股权投资退出日。考虑《私募投资基金备案须知》(“《备案须知》”)已明确要求私募股权投资基金的存续期不短于5年,《若干规定》对借款期限的限制实际将使得私募基金有条件进行债权投资的难度进一步增加。但须注意的是,正式稿删除了征求意见稿中“多次借款、担保的金额应当合并计算”的表述,似在一定程度上提供了变相突破20%债权投资比例限制的可能。 此外,当私募基金嵌套于类Reits产品时,是否可突破该20%和1年期的限制,亦待进一步观察。 |
规则内容 |
基小律解读 |
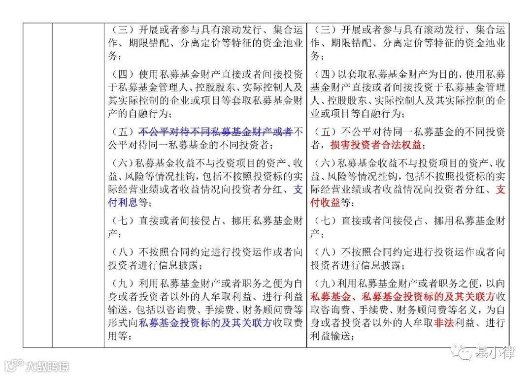
不得“不公平对待不同私募基金财产”。 |
正式稿中新增的要求。当私募基金管理人管理多只私募基金时,须特别关注其利益冲突和利益输送的合规风险。 |
不得“以套取私募基金财产为目的,使用私募基金财产直接或者间接投资于私募基金管理人、控股股东、实际控制人及其实际控制的企业或项目等自融行为”。 |
正式稿较征求意见稿调整了表述,明确“以套取私募基金财产为目的”为前提。基于此理解,如系基于公平合理且严格遵循《备案须知》和《若干规定》要求的关联交易决策、披露等机制,则并非绝对禁止私募基金投资于管理人及其关联方的企业。 |
不公平对待同一私募基金的不同投资者,损害投资者合法权益。 |
亦为长期以来的监管政策。实践中,如同一基金中针对不同投资人设置差异化的费率、收益率(结构化产品除外)且无合理理由,则可能被认定为“不公平对待投资者”。 |
私募基金收益不与投资项目的资产、收益、风险等情 况挂钩,包括不按照投资标的实际经营业绩或者收益情况向投资者分红、支付收益。 |
对“形权实债”类产品的进一步限制。实践中,已有监管处罚案例,通常表现为两种形式: 1.名股实债,基金投资收益与投资标的运营情况不匹配。 2.超额募集,投资标的无资金回流时基金即开始分配。 |
利用私募基金财产或者职务之便,以向私募基金、私募基金投资标的及其关联方收取咨询费、手续费、财务顾问费等名义,为自身或者投资者以外的人牟取非法利益、进行利益输送。 |
明确针对实践中较常见的基金管理人(或基金管理人指定的主体)向基金投资标的额外收取费用的行为,实际是对基金管理人与其所管理基金之间利益冲突的进一步控制。 此外,正式稿亦加入不得利用私募基金财产或者职务之便向“私募基金”收取费用的要求。结合私募基金备案实践,基金管理人自行或指定主体通过收取各类型费用等方式变相侵蚀基金利益的行为已越来越被监管所关注。 |
规则内容 |
基小律解读 |
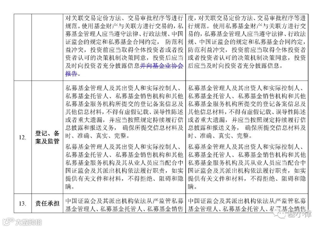
使用私募基金财产与关联方进行交易,投资前应当取得全体投资者或者投资者认可的决策机制决策同意,投资后应当及时向投资者充分披露信息。 |
在《备案须知》的基础上,进一步明确了私募基金关联交易的决策规则。也即,私募基金的所有关联交易均须“取得全体投资者或者投资者认可的决策机制(我们理解可能包括投资决策委员会、投资顾问委员会、咨询委员会等)决策同意”后方得实施。 |
规则内容 |
基小律解读 |
私募基金管理人直接或者间接从事民间借贷、担保、保理、典当、融资租赁、网络借贷信息中介、众筹、场外配资等任何与私募基金管理相冲突或者无关的业务 |
结合《若干规定》第十四条,过渡期整改不涉及已登记基金管理人的名称和经营范围。 鉴于此,我们理解,已登记的私募基金管理人如名称或经营范围不符合要求时无须整改,采取“新老划断”的原则。 |
私募基金管理人的出资人有代持、循环出资、交叉出资、层级过多、结构复杂等情形,隐瞒关联关系或者将关联关系非关联化, |
|
同一单位、个人控股或者实际控制两家及以上私募基金管理人,但未全面、及时、准确披露各私募基金管理人业务分工,未建立完善的合规风控制度。 |
|
以从事资金募集活动为目的设立或者变相设立分支机。 |
|
私募基金管理人未建立健全关联交易管理制度,未对关联交易定价方法、交易审批程序等进行规范。 |
2.六个月内整改事项
规则内容 |
基小律解读 |
基金管理人管理未备案的私募基金。 |
整改期内暂停新增私募基金募集和备案。 |
规则内容 |
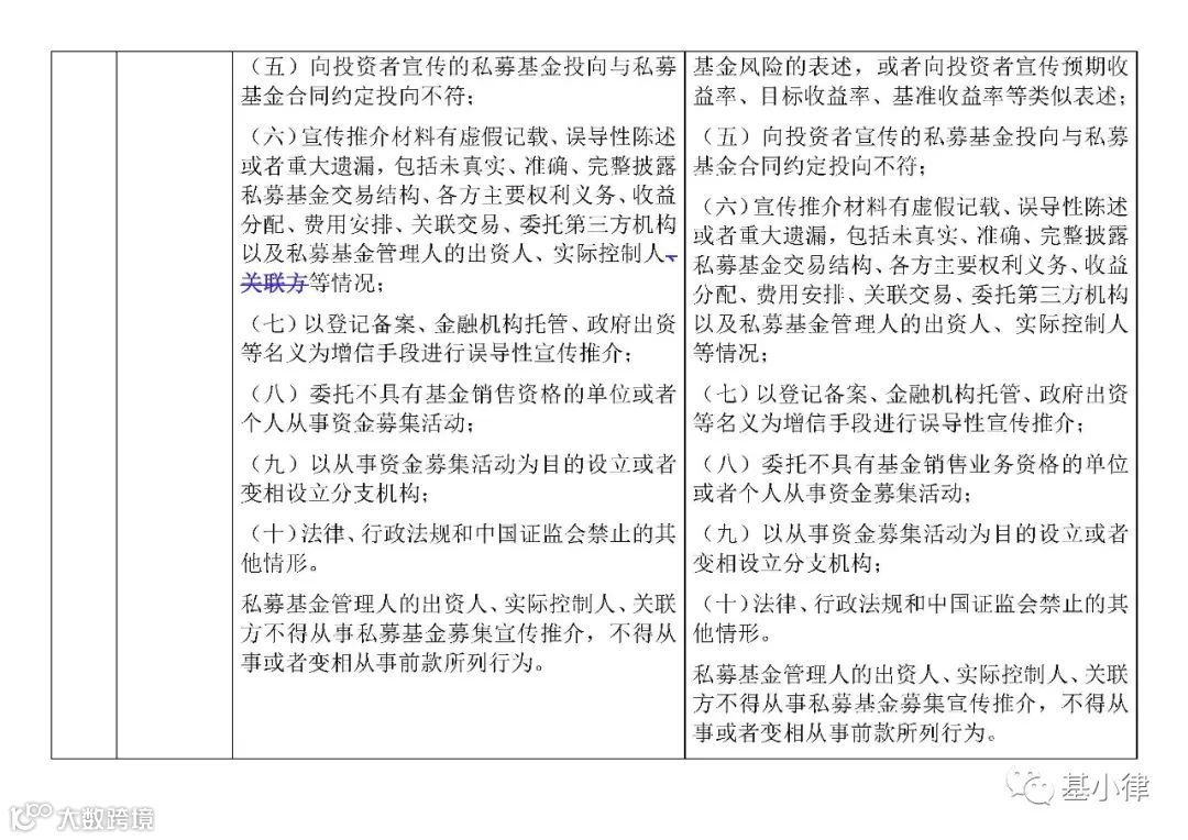
私募基金管理人、私募基金销售机构及其从业人员在私募基金募集过程中直接或者间接存在下列行为 (一)向《私募办法》规定的合格投资者之外的单位、个人募集资金或者为投资者提供多人拼凑、资金借贷等满足合格投资者要求的便利; (二)通过报刊、电台、电视、互联网等公众传播媒体,讲座、报告会、分析会等方式,布告、传单、短信、即时通讯工具、博客和电子邮件等载体,向不特定对象宣传推介,但是通过设置 特定对象确定程序的官网、客户端等互联网媒介向合格投资者进行宣传推介的情形除外; (三)口头、书面或者通过短信、即时通讯工具等方式直接或者间接向投资者承诺保本保收益,包括投资本金不受损失、固定比例损失或者承诺最低收益等情形; (四)夸大、片面宣传私募基金,包括使用安全、保本、零风险、收益有保障、高收益、本金无忧等可能导致投资者不能准确认识私募基金风险的表述,或者向投资者宣传预期收益率、目标收益率、基准收益率等类似表述; (五)向投资者宣传的私募基金投向与私募基金合同约定投向不符; (六)宣传推介材料有虚假记载、误导性陈述或者重大遗漏,包括未真实、准确、完整披露私募基金交易结构、各方主要权利义务、收益分配、费用安排、关联交易、委托第三方机构以及私 募基金管理人的出资人、实际控制人等情况; (七)以登记备案、金融机构托管、政府出资等名义为增信手段进行误导性宣传推介; (八)委托不具有基金销售业务资格的单位或者个人从事资金募集活动; (九)法律、行政法规和中国证监会禁止的其他情形。 |
私募基金的投资者人数超过《证券投资基金法》《公司法》《合伙企业法》等法律规定的特定数量。 |
私募基金管理人及其从业人员从事私募基金业务存在下列行为: (一)未对不同私募基金单独管理、单独建账、单独核算,将其固有财产、他人财产混同于私募基金财产,将不同私募基金财产混同运作,或者不公平对待不同私募基金财产; (二)使用私募基金管理人及其关联方名义、账户代私募基金收付基金财产; (三)开展或者参与具有滚动发行、集合运作、期限错配、分离定价等特征的资金池业务; (四)以套取私募基金财产为目的,使用私募基金财产直接或者间接投资于私募基金管理人、控股股东、实际控制人及其实际控制的企业或项目等自融行为; (五)不公平对待同一私募基金的不同投资者,损害投资者合法权益; (六)私募基金收益不与投资项目的资产、收益、风险等情况挂钩,包括不按照投资标的实际经营业绩或者收益情况向投资者分红、支付收益等; (七)直接或者间接侵占、挪用私募基金财产; (八)不按照合同约定进行投资运作或者向投资者进行信息披露; (九)利用私募基金财产或者职务之便,以向私募基金、私募基金投资标的及其关联方收取咨询费、手续费、财务顾问费等名义,为自身或者投资者以外的人牟取非法利益、进行利益输送; (十)泄露因职务便利获取的未公开信息、利用该信息从事或者明示、暗示他人从事相关的交易活动; (十一)从事内幕交易、操纵证券期货市场及其他不正当交易活动; (十二)玩忽职守,不按照监管规定或者合同约定履行职责; (十三)法律、行政法规和中国证监会禁止的其他行为。 私募基金管理人的出资人和实际控制人,私募基金托管人、私募基金销售机构及其他私募基金服务机构及其出资人、实际控制人,有前款所列行为或者为前款行为提供便利。 |
私募基金管理人及其出资人和实际控制人、私募基金托管人、私募基金销售机构和其他私募基金服务机构所提交的登记备案信息及其他信息材料,有虚假记载、误导性陈述或者重大遗漏,未按照规定持续履行信息披露和报送义务,所提交信息材料不及时、不准确、不真实、不完整。 私募基金管理人及其出资人和实际控制人、私募基金托管人、私募基金销售机构和其他私募基金服务机构及其从业人员不配合中国证监会及其派出机构依法履行职责,未如实提供有关文件和材料,拒绝、阻碍或隐瞒。 |
规则内容 |
基小律解读 |
直接或者间接将私募基金财产用于下列投资活动: (一)借(存)贷、担保、明股实债等非私募基金投资活动,但是私募基金以股权投资为目的,按照合同约定为被投企业提供1年期限以内借款、担保除外; (二)投向保理资产、融资租赁资产、典当资产等类信贷资产、股权或其收(受)益权; (三)从事承担无限责任的投资; (四)法律、行政法规和中国证监会禁止的其他投资活动。 私募基金有前款第(一)项规定行为时,借款或者担保到期日晚于股权投资退出日,或借款或者担保余额超过该私募基金实缴金额的20%。 |
不得新增此类投资,不得新增募集规模,不得新增投资者,不得展期,合同到期后予以清算。 |
私募基金管理人管理的私募基金不直接或者间接投资于国家禁止或者限制投资的项目,不符合国家产业政策、环境保护政策、土地管理政策的项目,但证券市场投资除外。 |











基小律法律服务团队




基小律在此向各位从事资本市场业务的专业人士邀稿,如您有投稿意向,请直接将稿件投递至yangyilin@grandall.com.cn。
【QFLP系列之十四】各地QFLP制度对比
民法典笔记之几个重要担保问题(一)
侧袋机制在私募基金中的运用初探
近期私募基金监管政策简述
私募股权基金募资之政府引导基金出资人关注要点(二)
私募股权基金募资之政府引导基金出资人关注要点(一)
从科创板案例看拟上市公司与实际控制人、董监高共同投资问题
股权激励实务之激励股份回收争议及解决思路
私募基金投后管理之投资条款的跟踪及风险管理(二)
私募基金投后管理之投资条款的跟踪及风险管理(一)
从IPO案例看高校教师对外投资持股和对外兼职问题
从科创板IPO案例看第三方代缴员工社保、公积金问
医药电商:合规中谋发
股改时存在累计未弥补亏损是否构成公司上市障碍?
最新债券违约案件常见管辖权争议 ——以“全国法院审理债券纠纷案件座谈会纪要”为检索路径
【地产基金系列文章之三】融资型房地产私募基金的投资退出
【QFLP系列之十三】十年再启航:QFLP试点再添新成员——海南
【开曼基金系列之八】开曼基金的反洗钱问题
【开曼基金系列之七】开曼基金的经济实质问题
【开曼基金系列之六】开曼基金的数据保护问题
私募基金监管新规解读(四):基金运作管理负面清单
基小律年度十大原创

点击“阅读原文”,收听更多语音课程!

