

文章来源: 生物纳米研究
摘要
在固体肿瘤的治疗中,成功的治疗效果依赖于有效的肿瘤内药物积累和滞留。在这项研究中,南京医科大学张根教授、王婷教授、国家纳米科学中心聂广军研究员、李素萍研究员和中科院杭州医学所/浙江省肿瘤医院赵安研究员展示了口服补充剂中的葡萄糖酸锌与血浆蛋白结合,形成ZnO纳米颗粒,这些纳米颗粒能够选择性地积聚到乳头状Caki-2肾癌肿瘤中,并促进树突状细胞和细胞毒性CD8+ T细胞向肿瘤组织的募集。肾癌肿瘤靶向作用是通过锌离子优先与金属硫蛋白-1X(MT-1X)蛋白结合来介导的,该蛋白在Caki-2肾癌细胞中是持续过表达的。此结合事件进一步上调了细胞内金属硫蛋白1X的表达,从而诱导额外的纳米颗粒结合和滞留。在肿瘤动物模型和人类肾癌样本中,研究者证明了ZnO纳米颗粒能够主动穿越血管壁,实现高效的肿瘤内积累。研究者进一步探索了ZnO纳米颗粒在小鼠和兔子癌症模型中作为化疗药物递送平台的应用。作者的研究结果表明,来源于补充剂的ZnO纳米颗粒可以作为一个多功能的药物递送和癌症免疫治疗平台。相关研究以Zinc nanoparticles from oral supplements accumulate in renal tumours and stimulate antitumour immune responses发表在Nature Materials上。
研究背景
尽管固体肿瘤治疗取得了显著进展,但肾细胞癌(RCC)治疗仍然 unsatisfactory。晚期或转移性肾细胞癌的五年生存率仅为12%。由于肾脏器官独特的解剖和代谢特点,系统性治疗未能有效靶向肿瘤。此外,肿瘤常表现出主动的药物外排作用。因此,理想的RCC治疗需要克服肾小球滤过(尺寸小于10 nm),穿越肾脏屏障并在肿瘤中积累。由于大多数小分子药物无法满足这些标准,因此开发有效的药物递送系统是一个可行的解决方案。
金属纳米颗粒(NPs)在活体有机体中的发现与应用是纳米材料领域日益发展的一个方向。某些金属离子,如铁,在生理条件下能够自发形成纳米颗粒。这些天然生成的纳米颗粒在药物递送和癌症治疗中显示出前景。锌是必需的微量元素,它通过与细胞内超氧化物歧化酶结合抑制促肿瘤活性。在本研究中,锌葡萄糖酸盐口服补充后,在人体血浆中生成了40-60 nm的ZnO纳米颗粒,伴随蛋白质冠层的形成。这些纳米颗粒通过自我放大的机制,选择性地积聚在乳头状肾肿瘤中。ZnO纳米颗粒在肾肿瘤中的积累是由于锌与金属硫蛋白-1X(MT-1X)蛋白结合,后者在Caki-2肾肿瘤细胞中过度表达。这一结合事件阻止了纳米颗粒的外排,并通过METTL3信号通路上调MT-1X表达,增强了纳米颗粒的摄取和在肿瘤中的滞留。肿瘤内积累的ZnO纳米颗粒招募了树突状细胞(DCs)和CD8+ T细胞进入肿瘤组织,增强了抗肿瘤免疫反应。药物载荷的ZnO纳米颗粒在肿瘤-bearing小鼠和兔子的治疗中显示出比自由药物更好的疗效。总之,ZnO纳米颗粒是一个具有抗肿瘤免疫作用的有前景的肾癌药物递送平台。
实验结果1
锌氧化物纳米颗粒(ZnO NPs)在人体血清中的自发生成
从健康成人个体中收集血清,这些个体每日口服锌葡萄糖酸盐(每日至8-12 mg锌),锌在小肠中被吸收入血(图1a和补充表1),然后通过超高速离心获得可分散的锌纳米复合物。透射电子显微镜(TEM)显示,这些纳米复合物呈球形结构,直径为40-60 nm(图1b)。能量色散X射线光谱(EDS)成像确认了纳米复合物中锌的存在(图1c,d)。超声波显示,每个纳米复合物包含6-8 nm的纳米簇,具有ZnO晶格结构(补充图1),与以往研究一致。此外,TEM显示不同个体之间的晶格结构和尺寸一致(补充图2)。这些纳米复合物被命名为ZnO纳米颗粒。动态光散射(DLS)显示,ZnO纳米颗粒的尺寸分布较窄,水合直径为80-100 nm,电荷为-14.53 mV(补充图3)。质谱(MS)和点杂交试验表明,ZnO纳米颗粒表面有一层蛋白质冠层,主要由人血清白蛋白(HSA)、α-2-巨球蛋白(A2M)和载脂蛋白组成(图1e–g和补充表2),且ZnO纳米颗粒在人体血清中至少能稳定存在72小时(补充图4)。研究者根据现有方法表征了ZnO纳米簇的生长动态(补充图5和图6)并测定了它们在血液中的浓度(补充图7)。在口服锌葡萄糖酸盐(8-12 mg)后,ZnO纳米颗粒在血液中形成,并在48小时后达到7.55 μg/ml,产率为20%(补充图8和图9)。基于ZnO纳米颗粒的稳定性和尺寸,研究者评估了它们作为体内药物递送系统在肿瘤治疗中的潜力。
实验结果2
ZnO纳米颗粒可靶向肾肿瘤
研究者使用肾肿瘤模型探索了ZnO纳米颗粒作为药物载体的应用,考虑到肾肿瘤中锌离子相关蛋白的异常表达。ZnO纳米颗粒通过碘克沙兰(ICG)标记(补充图10和图11),用于追踪其在裸鼠Caki-2肿瘤中的分布(图2a)。影像学显示,ICG标记的ZnO纳米颗粒在注射后24小时内在肿瘤中产生了强烈的荧光信号,并可持续达到144小时(图2b)。ICG标记对ZnO纳米颗粒的分布没有显著影响(补充图12)。三维近红外(NIR)成像证实,ZnO纳米颗粒处理的小鼠在注射后24小时肿瘤处有强烈的荧光信号,而正常器官未见荧光(图2c和补充图13)。通过建立Caki-2细胞的正位肾肿瘤模型,磁共振成像显示左肾肿瘤大小约为500 mm³(图2d)。注射ICG标记的ZnO纳米颗粒后,最大肿瘤荧光信号在注射48小时后被检测到(图2e)。三维近红外成像证实,在48小时后,左肾的肿瘤处具有强烈的、特异性的荧光,持续超过168小时(图2f和补充图14)。ZnO纳米颗粒显示出强大的肾肿瘤靶向性,并在时间上表现出高效的清除。
为了验证ZnO纳米颗粒的肿瘤靶向能力,研究者使用了正位VX2肾肿瘤兔模型(图2g)。兔子左肾肿瘤大小约为100 mm³(通过多普勒超声验证),通过耳静脉注射ICG标记的ZnO纳米颗粒。注射1小时后,肾脏出现强烈的荧光,24小时后肿瘤特异性信号显现,并持续超过240小时(图2h和补充图15)。24小时时,肿瘤中的荧光强度几乎是非肿瘤区域的六倍(图2i),确认了ZnO纳米颗粒的特异性靶向。
由于ZnO纳米颗粒表面与Abraxane(白蛋白结合型紫杉醇)具有类似的高白蛋白含量,研究者比较了它们在裸鼠正位肾肿瘤中的靶向能力。ICG标记的ZnO纳米颗粒在注射后24至72小时内积聚在肿瘤组织中(补充图16)。相比之下,ICG标记的Abraxane在24小时时显示出较弱的肿瘤荧光,且在肺部产生了强烈信号(补充图17–19)。我们用肿瘤微环境中的蛋白酶——猫裂酶处理ZnO纳米颗粒和Abraxane,以探讨白蛋白对生物分布的影响。猫裂酶降解了Abraxane的白蛋白,而ZnO纳米颗粒的白蛋白则具有抗降解能力(补充图20),这可能与A2M蛋白的共存有关,A2M是一种在血液中普遍存在的蛋白酶抑制剂。这些结果表明,ZnO纳米颗粒表面的稳定白蛋白增强了其与表达白蛋白受体SPARC的内皮细胞和肿瘤细胞的结合,从而确保其在肿瘤中的滞留。
为了评估表面蛋白组成对ZnO纳米颗粒肿瘤靶向的影响,研究者比较了ZnO纳米颗粒与化学合成的ZnO纳米颗粒(Chem-ZnO纳米颗粒)(补充图21和图22)在裸鼠皮下肾肿瘤中的分布。结果显示,化学合成的ZnO纳米颗粒在静脉注射后主要积聚在肝脏,肾脏的积累较弱,且几乎没有在肿瘤中的积累(补充图23和图24)。质谱分析显示,48小时后收集的Chem-ZnO纳米颗粒的蛋白质冠层组成与ZnO纳米颗粒显著不同,尤其是在白蛋白和A2M的比例较低(补充图25)。这些发现突出了ZnO纳米颗粒独特的蛋白质特征在体内靶向肿瘤特异性的关键作用。还比较了ZnO纳米颗粒与铂纳米颗粒(从接受顺铂化疗的癌症患者中收集)的体内生物分布,铂纳米颗粒的蛋白质冠层组成与ZnO纳米颗粒相似(补充图21c)。研究者发现,铂纳米颗粒在相同的ICG剂量下的肿瘤积累低于ZnO纳米颗粒(补充图26和图27c)。这些结果表明,ZnO纳米颗粒在肾肿瘤中的特异性靶向性受到表面蛋白质冠层和锌相关化学成分的共同影响。
实验结果3
ZnO纳米颗粒在肾肿瘤中的自我增强积累
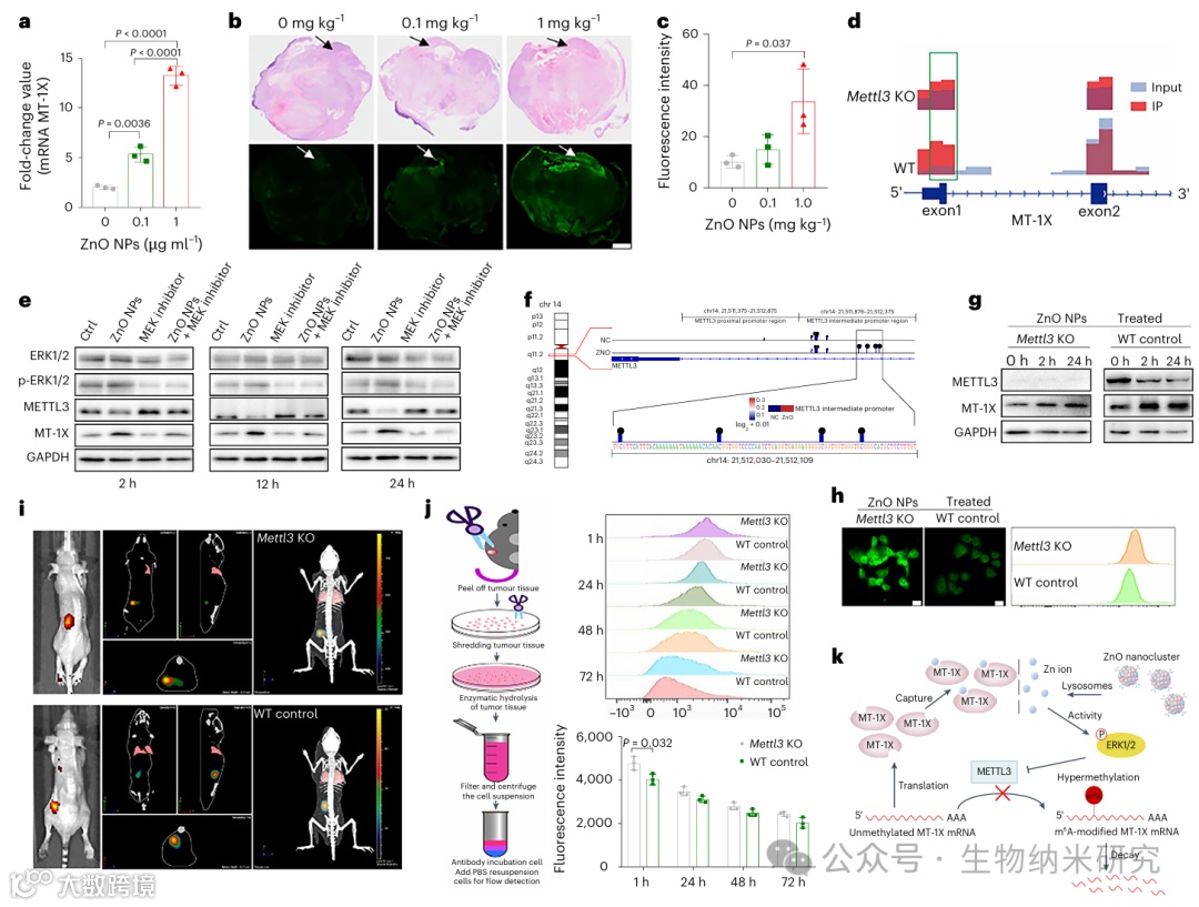
为了研究ZnO纳米颗粒在肾肿瘤中的靶向机制,研究者对Caki-2肾肿瘤细胞在ZnO纳米颗粒处理前后进行了转录组测序。热图分析显示,ZnO纳米颗粒处理改变了20个基因的表达,其中金属硫蛋白家族成员MT-1X表现出显著的浓度依赖性上调(图3a和补充图28)。使用单细胞RNA测序数据(EGAS00001002325),我们发现RCC细胞中MT-1X的基础表达显著高于正常近端小管(PCT)细胞(补充图29)。免疫组织化学分析显示,ZnO纳米颗粒处理后,MT-1X的表达比生理盐水对照组高出约3.3倍(图3b、c)。MT-1X的表达在患者的肾肿瘤组织中显著增高,并与RCC患者的生存期呈负相关(补充图30–32和补充表3)。光学成像显示,ICG标记的ZnO纳米颗粒在相同剂量下在肾肿瘤中的积累明显高于结肠或肝肿瘤(补充图33)。这些数据表明,MT-1X在Caki-2细胞中具有特异性过表达,并且在ZnO纳米颗粒处理后进一步增强。
由于MT-1X能结合金属,特别是锌离子,研究者使用Alexa-647标记的ZnO纳米颗粒处理Caki-2细胞,以探讨它们的相互作用(补充图34)。免疫荧光分析显示,ZnO纳米颗粒和MT-1X在处理后2小时共定位于细胞质中(补充图35)。活细胞成像揭示了内吞囊泡的形成和ZnO纳米颗粒的细胞摄取过程(补充图36、37和补充视频1)。内吞后,ZnO纳米颗粒在溶酶体中降解,通过溶酶体通道释放锌离子到细胞质中。锌离子的峰值积累发生在2小时孵育后(补充图38和补充视频2)。将ZnO纳米颗粒与分离的溶酶体孵育显示,蛋白质冠层逐渐降解,1小时内有一半被降解(补充图39)。这证实了溶酶体降解释放锌离子到细胞质中的过程。肿瘤内的锌含量测量显示,接受ZnO纳米颗粒处理的小鼠肾肿瘤内锌含量比对照组高出6倍,突显了其在Caki-2肿瘤中的摄取(补充图40)。与Caki-2肾肿瘤细胞相比,人胚肾细胞、肝细胞和MT-1X基因敲除(KO)Caki-2细胞在相同浓度下的ZnO纳米颗粒摄取减少(补充图41)。在MT-1X过表达、敲低或敲除的Caki-2细胞中,使用相同浓度的ZnO纳米颗粒处理,过表达MT-1X的细胞ZnO纳米颗粒积累显著高于减少或缺失表达的细胞,强调了MT-1X在ZnO纳米颗粒内吞和滞留中的重要性(补充图42)。这突显了细胞质中MT-1X在ZnO纳米颗粒积累中的关键作用。我们的研究结果表明,Caki-2细胞优先内吞ZnO纳米颗粒,这些颗粒在溶酶体中降解,释放锌离子到细胞质中。锌离子与MT-1X蛋白结合,抑制离子外流,并通过METTL3信号通路上调MT-1X,进一步促进锌的结合和ZnO纳米颗粒的摄取。因此,ZnO纳米颗粒的进入、锌离子的释放及其与MT-1X的结合形成了一个正反馈回路,增强了ZnO纳米颗粒的肿瘤特异性靶向和滞留(图3k)。
为了进一步探究ZnO纳米颗粒诱导的MT-1X上调机制,研究者对Caki-2细胞在处理前后进行了N6-甲基腺苷(m6A)和转录组测序。该方法揭示了调控基因表达的m6A修饰位点。研究者发现,MT-1X mRNA的一个剪接位点存在活跃的m6A修饰(图3d);
在1,000个最显著的m6A峰值中,显示了一个共同的基序RRACH(R=A/G,H=A/C/U)(补充图43)。这些数据表明,尽管ZnO纳米颗粒处理后,MT-1X mRNA水平有所增加,但m6A修饰却有所减少。接着,研究者探讨了m6A甲基转移酶METTL3(在肿瘤发生中起重要作用的“写入酶”)与m6A修饰减少之间的关系。在ZnO纳米颗粒处理的Caki-2细胞中,观察到METTL3的时间依赖性下调(图3e)。减少的代表性重亚硫酸盐测序(RRBS)结果显示,ZnO纳米颗粒处理后,METTL3启动子区域的DNA甲基化水平增加(图3f)。在暴露于ZnO纳米颗粒的细胞中,检测到了升高的p-ERK1/2水平。ERK通路参与调节DNA甲基转移酶的表达。与未使用抑制剂的处理相比,ZnO纳米颗粒与MEK抑制剂(防止ERK磷酸化)联合处理的Caki-2细胞中METTL3的表达增加(图3e)。
为了进一步探讨METTL3与MT-1X之间的关系,研究者建立了Mettl3基因敲除(KO)细胞模型(Mettl3 KO;图3g和补充图44)。在Mettl3 KO的Caki-2细胞中,ZnO纳米颗粒处理诱导了比对照组更强的MT-1X表达(图3h)。体内实验显示,与正常的Caki-2肿瘤相比,在Mettl3 KO的Caki-2肿瘤中,静脉注射后ZnO纳米颗粒的积累显著增多(图3i,j)。这些结果表明,ZnO纳米颗粒衍生的锌离子通过ERK-METTL3-m6A RNA甲基化途径提高了肾肿瘤细胞中的MT-1X表达(图3k)。
实验结果4
ZnO纳米颗粒通过主动途径进入肿瘤组织
为了研究ZnO纳米颗粒如何通过肿瘤血管,研究者使用了双光子显微镜监测其在正位Caki-2肾肿瘤小鼠模型中渗透至肿瘤基质的过程。在注射Alexa-647标记的ZnO纳米颗粒1分钟后,肿瘤血管中出现了荧光信号,且信号逐渐增强。12分钟后,荧光信号开始出现在肿瘤基质中,并在60分钟时整个肿瘤组织的荧光强度均匀(图4a和补充视频3)。研究者量化了不同时间点血管和肿瘤基质中的荧光强度,以了解ZnO纳米颗粒在肿瘤中的动力学(图4b)。研究者对不同时间点的肿瘤进行冷冻切片,并用抗PV-1抗体染色,PV-1是血管内皮细胞窗孔和隔膜中的标志物。连续观察到ZnO纳米颗粒与血管内皮细胞的共定位,直到它们进入基质(补充图45和46),这表明ZnO纳米颗粒通过跨内皮途径渗透。作为对照,研究者检查了小鼠耳部的血管,发现荧光信号极少,并且随时间逐渐减弱(图4c–e)。这些发现表明,ZnO纳米颗粒主要通过穿越血管内皮细胞积累到肿瘤基质中,而与正常组织血管相比,肿瘤中的血管渗透性更高。
为了确认ZnO纳米颗粒的跨内皮运输,研究者对Caki-2肿瘤的冷冻切片进行了内皮紧密连接的染色,使用了抗VE-cadherin抗体(补充图47)。血管显示出完整的结构,表明内皮紧密连接完好(补充图48)。透射电子显微镜(TEM)成像证实了血管内皮的完整性,内皮间隙较少且囊泡丰富(补充图49)。在ZnO纳米颗粒给药12分钟后,研究者用生理盐水灌注小鼠,并对肿瘤组织进行银染。横切面显示内皮细胞中均匀分布银标记的ZnO纳米颗粒(补充图50)。研究者在肿瘤切片中发现了与ZnO纳米颗粒共定位的洞蛋白-1,洞蛋白-1有助于内皮细胞对白蛋白的内吞作用(图4f),表明ZnO纳米颗粒的运输依赖于小窝介导的途径。SPARC也在肿瘤新生血管中与ZnO纳米颗粒共定位(图4g)。这些发现也在VX2兔肿瘤模型中得到了验证(补充图51)。免疫沉淀实验显示了洞蛋白-1或SPARC与ZnO纳米颗粒之间的相互作用(图4h)。ZnO纳米颗粒给药1小时后,发现颗粒在内皮囊泡中(图4i和补充图52),表明其被主动摄取。研究者使用了“Zombie”小鼠模型,该模型阻止了主动运输机制,结果发现肿瘤中的锌含量显著降低(补充图53)。对照小鼠肿瘤中的ZnO纳米颗粒积累是Zombie模型小鼠肿瘤的8.7倍,表明ZnO纳米颗粒的血管外渗主要是由主动运输驱动的。对接受锌补充的患者肾肿瘤组织进行染色,发现ZnO纳米颗粒在内皮囊泡中积累(补充图54和55)。
实验结果5
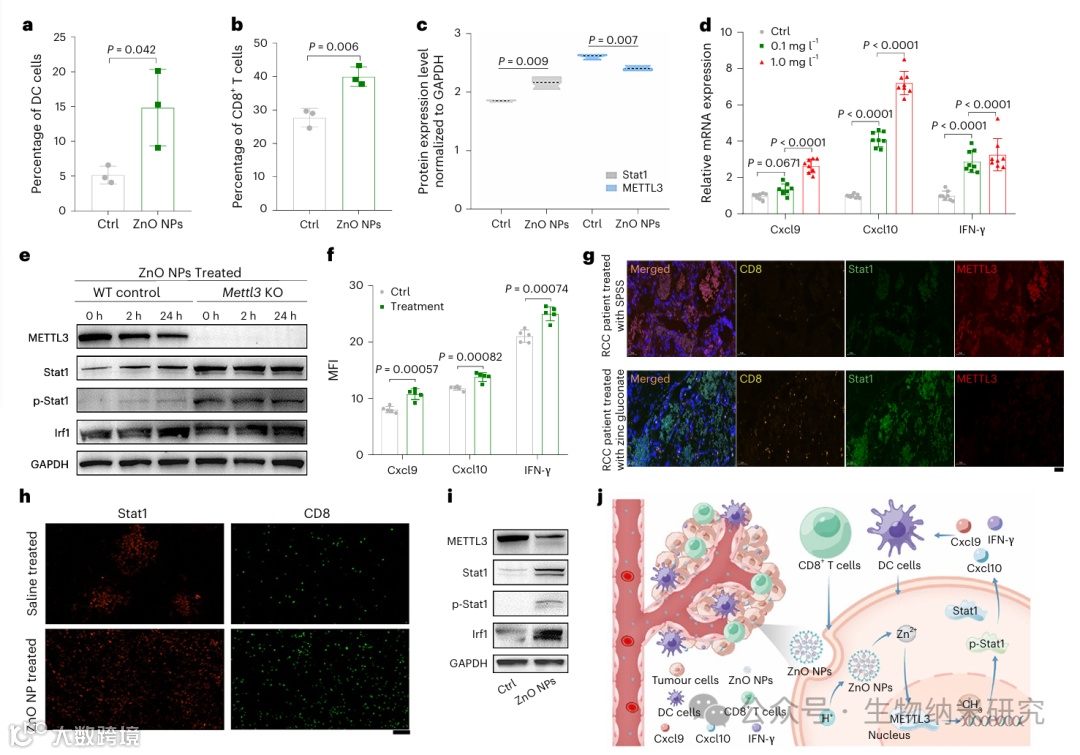
ZnO纳米颗粒诱导抗肿瘤免疫反应
锌基纳米复合物已被证明能增强树突状细胞(DC)和CD8+ T细胞的浸润,从而改善肿瘤免疫治疗效果。为了评估ZnO纳米颗粒对免疫反应的影响,研究者分析了在ZnO纳米颗粒处理后,BALB/c小鼠REN-ca肿瘤组织中的DC和CD8+ T细胞浸润情况。为了避免免疫差异,研究者使用了来自BALB/c小鼠的ZnO纳米颗粒,这些小鼠接受了葡萄糖酸锌处理,所产生的纳米颗粒与人源纳米颗粒相似(补充图56)。与对照组相比,ZnO纳米颗粒处理的小鼠肿瘤中DC和CD8+ T细胞的比例显著增加(图5a,b和补充图57,58)。蛋白质分析显示,METTL3表达下降,而Stat1表达增加(图5c),这种变化与免疫细胞的浸润增加相关(补充图59)。研究者发现,缺失METTL3的肿瘤通过IFN-γ-Stat1-Irf1通路在BALB/c小鼠的肿瘤中分泌更多的IFN-γ、Cxcl9和Cxcl10(图5h)。Western blot分析进一步证实,ZnO纳米颗粒在肾肿瘤中显著增强了Stat1和Irf1的表达,同时下调了METTL3的水平(图5i)。总体而言,ZnO纳米颗粒通过刺激肾肿瘤中的METTL3/Stat1通路,增强了全身免疫反应,具有防止肿瘤复发和转移的潜在意义(图5j)。
实验结果6
ZnO纳米颗粒作为肾脏肿瘤治疗的纳米载体
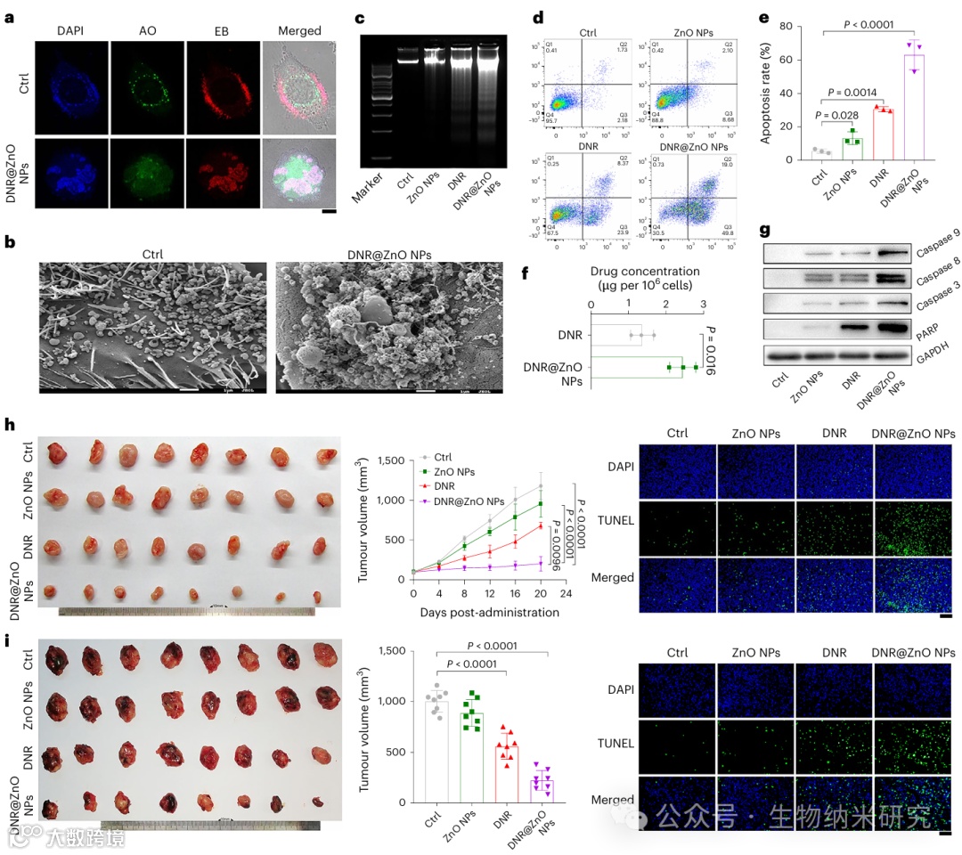
考虑到ZnO纳米颗粒(NPs)能够靶向肾肿瘤,研究者接着将化疗药物多柔比星(DNR)加载到ZnO纳米颗粒中,以评估其在治疗效果和安全性方面的潜力,特别是在Caki-2肾肿瘤裸鼠中的应用。研究者通过将游离DNR纳入ZnO纳米颗粒的生长过程中,成功制备了DNR负载ZnO纳米颗粒(DNR@ZnO NPs),其药物加载率为17%(补充图61)。与单独使用游离DNR或ZnO纳米颗粒相比,DNR@ZnO纳米颗粒在Caki-2肿瘤细胞中显示出最高的效力和凋亡诱导能力(图6a–e和补充图62),这归因于高效的摄取和半胱天冬酶的激活(图6f,g)。此外,在带有皮下Caki-2肾肿瘤的裸鼠中,DNR@ZnO纳米颗粒延长了DNR的循环半衰期,血浆药物浓度随时间的变化也得到了证实(补充图63a)。
研究者通过在给Caki-2肿瘤-bearing裸鼠施用DNR@ZnO纳米颗粒或游离DNR后,从1到21小时不同时间点提取肿瘤组织,评估DNR在肿瘤中的暴露情况。在前6小时,DNR@ZnO纳米颗粒处理组的肿瘤药物浓度低于游离药物组(补充图63b)。6小时后,DNR@ZnO纳米颗粒处理组的DNR浓度上升,并在12小时时达到峰值,而游离药物组的药物浓度急剧下降,到达1小时时的水平。这一延长的肿瘤暴露时间表明,ZnO纳米颗粒包裹增强了DNR的生物利用度。
研究者在皮下和正位Caki-2肿瘤-bearing裸鼠中比较了DNR@ZnO纳米颗粒和游离DNR的抗肿瘤活性。经过五次治疗,DNR@ZnO纳米颗粒组的肿瘤体积显著小于游离药物或空载ZnO纳米颗粒组(图6h,i左图和补充图64)。末端脱氧核苷酸转移酶介导的dUTP缺口末端标记(TUNEL)显示DNR@ZnO纳米颗粒处理组肿瘤中的凋亡细胞比例最高(图6h,i右图)。DNR@ZnO纳米颗粒的抗肿瘤效果优于等剂量的DNR脂质体纳米颗粒(补充图65)。DNR@ZnO纳米颗粒的优越抗肿瘤效果也在VX2肿瘤兔模型中得到了确认(补充图66)。因此,DNR@ZnO纳米颗粒在抑制肿瘤生长方面优于游离DNR和DNR脂质体。
最后,研究者建立了Mettl3基因敲除(KO)Caki-2肾肿瘤裸鼠模型,以验证DNR@ZnO纳米颗粒的治疗效果。特别是在单次给药后,DNR@ZnO纳米颗粒在Mettl3 KO Caki-2肾肿瘤中的抑制作用明显优于标准Caki-2肿瘤(补充图67)。这些结果进一步凸显了DNR@ZnO纳米颗粒在Caki-2肾肿瘤进展中的卓越治疗效果,强化了ZnO纳米颗粒作为强效抗肿瘤药物载体的潜力。
讨论
纳米医学策略已显示出在提高癌症治疗效果方面的巨大潜力。研究者的研究表明,ZnO纳米颗粒可以在肾肿瘤细胞的酸性微环境中分解为锌离子,从而形成锌离子池。最重要的是,肿瘤内积累的锌离子在肿瘤组织中发挥了两种关键作用:(1) 它与细胞质中的MT-1X蛋白结合,诱导MT-1X表达上调并局部富集额外的锌离子;(2) 它促进肿瘤组织释放细胞因子,激活免疫细胞,从而提高免疫治疗的疗效。ZnO纳米颗粒在肿瘤中的双重功能可能归因于机体对微量锌的依赖,而这种依赖无法被其他金属元素替代。此外,免疫激活的观察结果表明,金属的化学结构也可以作为典型抗原触发免疫反应。
总体而言,研究者的发现不仅推动了对ZnO纳米颗粒在哺乳动物体内运输和代谢调控的理解,还强调了需要采用“以其人之道还治其人之身”的策略。最后,研究者提出了肾细胞癌(RCC)肿瘤中营养金属离子富集的正反馈机制,展示了在自我放大效应下靶向治疗的巨大潜力。利用肿瘤对金属离子微量营养素的需求是靶向治疗的新方法。
免责声明:本文旨在传递更多科研资讯及分享,所有其他媒、网来源均注明出处,如涉及版权问题,请作者第一时间后台联系,我们将协调进行处理,所有来稿文责自负,两江仅作分享平台。转载请注明出处,如原创内容转载需授权,请联系下方微信号。

