
皮肤间隙液(Dermal interstitial fluid)是存在于皮肤细胞与组织间的液体,富含生物标志物。它不仅含有与血液中相当的系统性生物标志物,还能提供比血液更为精确的局部疾病相关标志物。此外,皮肤间隙液被广泛用于监测治疗药物,与血液药代动力学相比,监测皮肤药代动力学能提供治疗药物在病变和非病变皮肤中分布的更精确信息。重要的是,皮肤药代动力学数据有助于全面了解新型局部药物递送系统的生物性能,并在临床开发中实现制剂配方优化。传统的皮肤间隙液提取方法主要包括皮肤活检、水疱吸引法、微透析和开放微灌注。然而,这些方法不仅过程繁琐耗时,而且具有较高的侵入性,容易对皮肤造成局部损伤,限制了其在临床环境中的频繁使用。因此,开发一种无痛、微创且高效的皮肤间隙液采样策略显得尤为重要。
为此,中国科学院杭州医学研究所常皓研究员团队开发了一款超声辅助的可替换式六角星形水凝胶微针贴片(图1)。该微针具备良好的力学强度,能够轻松穿刺皮肤,准确到达富含皮肤间隙液的真皮层。微针在穿刺皮肤后能迅速膨胀,并在商业化手持超声仪产生的局部超声效果的助力下,快速足量的吸取皮肤间隙液。该方法的采集效率比现有方法提高了20倍以上,操作简便且无痛,提取的皮肤间隙液与生物标志物可以快速从微针中分离用于后续检测。这一方法为皮肤间隙液及生物标志物的快速、足量获取提供了新途径,有助于生理指标检测、疾病诊断、治疗干预响应监测、致病机制研究以及新药开发等多个领域的发展。
该研究成果以题为“Efficient extraction of interstitial fluid using an ultrasonic-powered replaceable hexagram-shaped hydrogel microneedle patch for monitoring of dermal pharmacokinetics and psoriatic biomarkers”于2024年11月1日发表在工程技术领域权威学术期刊《Chemical Engineering Journal》上。医学所与浙江工业大学的联培硕士生陆少杰(材料科学与工程学院)为第一作者,课题组原科研助理黎智铭为共同第一作者,常皓研究员为通讯作者。
图1. 超声辅助可替换式六角星形水凝胶微针贴片用于皮肤间隙液采集过程示意图。
研究团队采用摩方精密nanoArch® S130(精度:2 μm)高精度3D打印设备与模具微成型制备技术,利用可光交联的甲基丙烯酸透明质酸(MeHA),成功制备出具有不同形状结构的水凝胶微针贴片。通过体外实验和COMSOL仿真模拟,证明了六角星形水凝胶微针在穿刺性能和皮肤间隙液采集速度方面显著优于其他形状的水凝胶微针(图2)。
图2. 不同形状的水凝胶微针体外采集间隙液以及COMSOL仿真模拟。
真皮中的致密细胞外基质产生了高液压阻力,限制了皮肤间隙液的流动,这对水凝胶微针仅通过扩散提取大量皮肤间隙液构成了重大挑战。为此,团队进一步开发了一种可替换的装置基座,将六角星形水凝胶微针贴片固定在基座上,并与商业化的手持超声仪相结合。这种设计使得在使用完毕后,贴片能够轻松替换。在超声的辅助下,该微针在1分钟内能从猪皮中采集超过15微升的皮肤间隙液,采集效率比无超声辅助的水凝胶微针提高了2倍以上(图3)。
图3. 超声辅助可替换式六角星形水凝胶微针快速足量获取皮肤间隙液。
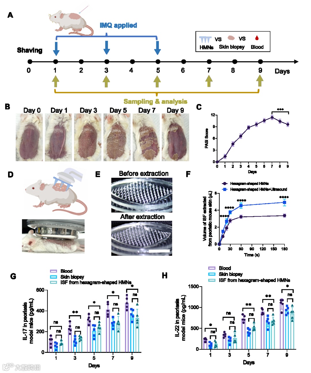
研究团队在小鼠皮下注射小分子药物甲氨蝶呤(MTX)后,利用该微针采集皮肤间隙液进行药代动力学检测。通过这种方法检测的MTX皮肤药代动力学曲线与临床目前采用的皮肤活检方法一致,而与血液中的药代动力学趋势则有所不同,表明了该方法能够代替临床采用的皮肤活检取样方法用于皮肤药代动力学的检测,也可以看出皮肤药代动力学无法通过血液药代动力学来替代(图4)。紧接着,团队建立了自免性皮肤病银屑病的小鼠模型,在银屑病发展的过程中,通过该方法成功获取间隙液,实现了对银屑病相关大分子标志物IL-17和IL-22的检测,结果与通过采血检测的结果趋势一致(图5)。这证明了超声辅助的可替换式六角星形水凝胶微针有望在皮肤病检测中替代传统的采血方法。
图4. 超声辅助可替换式六角星形水凝胶微针采集皮肤间隙液用于皮肤药代动力学的检测。
图5. 超声辅助可替换式六角星形水凝胶微针采集皮肤间隙液用于银屑病标志物的检测。
综上所述,该超声辅助的可替换式六角星形水凝胶微针为皮肤间隙液的采集提供了一种便捷、高效且患者友好的全新方案。它有望替代现有的采血和皮肤活检等侵入性方法,广泛应用于多种生物医学检测和诊断领域。
原文链接:https://doi.org/10.1016/j.cej.2024.157293
欢迎各位专家学者提供稿件(微纳3D打印相关研究成果、前沿技术、学术交流)。投稿邮箱:bmf@bmftec.cn。
该文章发布的目的在于传递更多信息,如涉及作品内容、版权或其它问题,请与我司联系,我们将在第一时间删除内容!
最受关注文章 TOP 5
南方科技大学郭传飞、中国科学技术大学王柳、中国商飞陈迎春等人《Nat. Commun.》: 超快响应电容型电子皮肤
西北工业大学黄维院士、于涛教授课题组《Nat. Commun.》:用于机械自监控3D打印结构的可调余辉
香港科技大学范智勇教授团队《Science Robotics》封面文章:面向机器视觉应用的基于半球形纳米线阵列的超宽视场针孔复眼
清华大学李晓雁教授课题组《Small》:混合多层级点阵材料的构筑设计与力学性能
北航文力课题组《Nature Communications》:基于超精密3D打印柔性传感的软体机器人“非接触式”交互示教


点击“阅读原文”进入官网

