

触觉意图识别系统是满足人类需求和人性化服务的高度需求,应该准确理解和识别人类的意图。基于视觉传感器的意图识别系统容易受到外部光线条件的干扰;听觉意图识别系统会因外部环境声音而导致识别准确性下降,从而在嘈杂的环境中带来准确识别的挑战。与其他传感系统相比,触觉意图识别系统不受周围环境的影响,因为触觉感知依赖于与物体或表面的直接物理接触。它将使系统不易受到照明、声音或其他外部因素变化的影响。
1.IR触摸传感器利用“外部刺激”作为驱动数据采集和传输开始的事件,可以避免在待机过程中产生大量无意义的数据。该传感器将空间信息以振幅特征的形式集成到时间信号中,并直接输出一维融合信号,最大限度地减少了传感单元和计算终端之间的冗余数据传输,降低了数据处理和转换的复杂性,简化了传感信息的处理,促进了实时分析和决策。

图1 意图识别触摸传感器的概念图。
2.IR触摸传感器实现了对人类动作轨迹的精确提取,具有0.4 ms的快速响应时间和>10,000次的循环耐久性,为运动检测提供了创新有效的解决方案,带来了触觉意图识别的重要突破。

图2 IR触摸传感器的设计和按压特性。

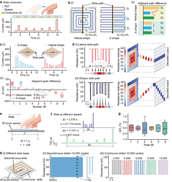
图3 IR触摸传感器的滑动性能。
3.IR触摸传感器由仿生螺旋网组成,具有双重适应性。仿生螺旋网通过连接分离的像素点,创新性地将低维度信号和超高精度时空分辨率结合到同一设备中。这种设计允许器件根据应用要求缩放分辨率扩展,同时保持恒定的电极数量。

图4 仿生螺旋网的广泛适用性。
4.多功能应用证明了IR触摸传感器的集成功能,在全天候环境中都能发挥出巨大的交互潜力,展示了IR触摸传感器的快速响应能力和多功能性。

图5 触摸交互的典型应用。
5.通过机器学习算法,提取隐藏的动作特征,证明具有98.4%的超高识别准确率,可以捕捉人类动作,甚至是无意识行为,显示出IR触摸传感器在诊断神经系统疾病方面的潜在应用价值。

图6 机器学习辅助触觉意图识别系统。
例如:
在这项工作中,团队开发了一种由仿生螺旋网组成的具有传感器内计算能力、事件驱动的意图识别触摸传感器,以实现高分辨率下的简洁数据输出,同时获得完整的意图信息。事件驱动方法有效地消除了时间驱动传感器阵列感知过程中的冗余数据。传感器内分析和计算能力显著减少了传感器和计算终端之间数据传输的需求。这种传感、数据缩减和超高精度识别的开创性集成将推动有意识机器智能的跨越式发展。
厦门大学电子科学与技术学院陈忠教授和廖新勤副教授为论文通讯作者,第一作者为厦门大学硕士生许奕晶,新加坡南洋理工大学郑元谨教授(卓越集成电路设计中心主任)和北京科技大学廖庆亮教授(长江学者特聘教授、院长)提供重要支持帮助。研究工作得到了国家自然科学基金、福厦泉国家自主创新示范区合作项目、福建省自然科学基金和中央高校基本科研业务费等资助。

文章链接:
https://doi.org/10.1002/adfm.202411331


