天天财经独家,速关注
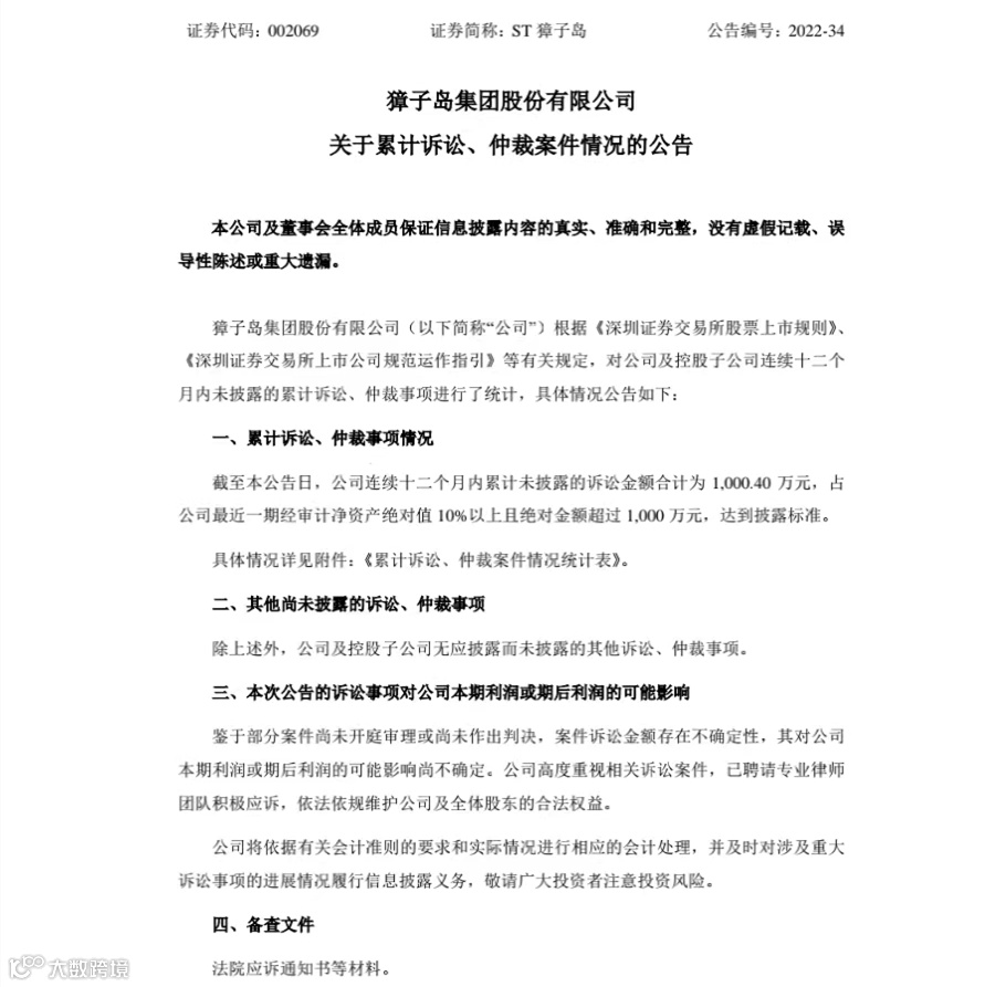
6月1日晚,ST獐子岛公告,截至本公告日,公司连续十二个月内累计未披露的诉讼金额合计1000.40万元,占最近一期经审计净资产绝对值10%以上。

图片来源:公司公告
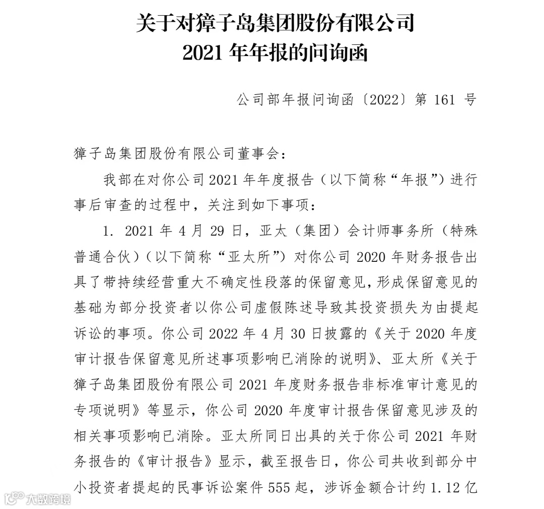
截至2021年底,因证券虚假陈述纠纷,獐子岛收到投资者提起的民事诉讼案件555起,涉案金额达1.12亿元。今年以来,又有100多位投资者向法院提起诉讼,涉案金额超914万元。
累计未披露诉讼金额超1000万元
根据公告,2022年3月6日至5月27日,晏某等57人以证券虚假陈述责任纠纷向大连市中级人民法院提起诉讼,索要各项经济损失、诉讼费共计373.87万元,目前处于一审阶段,尚未开庭审理。
公告还显示,1月12日至3月10日,田某等47名投资者以同样的理由向法院提起诉讼,涉案金额540万元。
因2016年度报告、2017年度报告存在虚假记载以及信息披露违规,即沸沸扬扬的“扇贝跑路”事件,2020年6月,獐子岛收到证监会行政处罚决定书,公司被警告并处以60万元罚款,由此引发投资者持续不断的诉讼维权。到2021年底,大连市中院共收到158起虚假称述涉诉案件,涉案金额6284.48万元,并导致公司计提负债600万元。此后,随着更多投资者进行维权,索赔金额也进一步增长。
公告称,鉴于部分案件尚未开庭审理或尚未做出判决,案件诉讼金额存在不确定性,对公司本期利润或期后利润的可能影响尚不确定。獐子岛还表示,公司将依据有关会计准则的要求和实际情况进行相应的会计处理,并及时对涉及重大诉讼事项的进展情况履行信息披露义务。
投资者索赔上亿元
4月30日,獐子岛发布2021年度报告。数据显示,2021年公司实现营业收入20.83亿元,较上年同期增长8.11%;归属于上市公司股东的净利润734.39万元,较上年同期减少50.54%;归属于上市公司股东的扣除非经常性损益的净利润为-1.03亿元。
因最近三个会计年度经审计的扣除非经常性损益前后净利润孰低者均为负值,且会计师为其2021年度出具了带有持续经营重大不确定性段落的无保留意见的审计报告,獐子岛再度被深交所实行其他风险警示。
值得注意的是,与上一年相同的是,证券虚假陈述涉诉事项再次成为獐子岛2021年财务报告被出具非标意见的重要原因,公司还因此被冻结资金约3815.91万元。
根据年报,截至2021年12月31日,獐子岛共收到中小投资者提起的民事诉讼案件555起,涉诉金额合计约1.12亿元,公司对该事项计提负债2263.38万元,影响当期损益金额2544.29万元。
再度延期回复问询函
2021年年报发布后,深交所还下发问询函,要求对投资者民事诉讼案件、出售子公司资产、各业务板块毛利率变动及存货账面变动情况等多达15个问题进行详细说明。

图片来源:公司公告
其中,对于证券虚假陈述涉讼事项,深交所要求详细说明会计处理的具体过程,并重点说明针对未决案件、新增案件计提预计负债的情况、计提依据及其充分性、合理性,是否符合企业会计准则的有关规定。同时,还要求进一步分析说明未来投资者新增对公司提起诉讼的可能性及对公司财务数据的影响,相关影响是否具有重大性、广泛性。
5月31日晚,獐子岛发布公告称,因相关回复仍需根据要求进一步完善,拟再次延期回复报问询函,预计6月16日前完成回复工作。
编辑:王寅

推荐阅读
➤德国出手,承诺给乌克兰现代化防空系统,还将提供重型武器!美股高开,热门中概股上涨
➤造车新势力5月成绩单亮相!理想汽车领跑,“哪小零”交付量过万,多款新车发布在即
➤下架直销APP!管理规模超500亿元的这家基金公司发生了什么?

戳!![]()

