经济形势月度观
国内经济持续保持扩展态势。1月份,我国制造业PMI为51.3%,已连续两个月小幅回落,但与去年同期持平,并实现连续16个月位于51.0%以上的景气区间,我国制造业仍保持稳步扩张态势。从供需两端来看,供需两端同步收缩,生产指数和新订单指数分别为53.5%和52.6%,比上月回落0.5和0.8个百分点,说明我国1月份制造业景气度有所下降,但仍处于53.0%左右相对较高的扩张区间,生产和需求总体保持稳定增长。从产品结构来看,消费品制造业增长加快,消费品制造业PMI为52.7%,比上月上升0.3个百分点,且高于去年同期和制造业总体水平1.8和1.4个百分点,扩张动力较强,消费对经济增长的拉动作用明显。从产品价格来看,主要原材料购进价格指数和出厂价格指数为59.7%和51.8%,分别比上月回落2.5和2.6个百分点,且明显低于去年同期64.5%和54.7%的水平,企业运营成本上涨压力有所缓解。
进出口有所放缓。1月份,我国新出口订单指数为49.5%,比上月下降2.4个百分点,回落幅度较大,重回临界点以下,且低于去年同期50.3%的水平。同时,随着制造业产需扩张减缓,进口指数也由上月的51.2%回落至50.4%,回落0.8个百分点,且低于去年同期50.7%的水平。
大、中、小型企业景气度均有所回落,小型企业仍处于临界点以下。大型企业PMI为52.6%,比上月回落0.4个百分点,继续在扩张区间内平稳运行;中型企业PMI为50.1%,比上月回落0.3个百分点;小型企业PMI为48.5%,比上月下降0.2个百分点,且已连续7个月位于临界点以下的低景气区间。
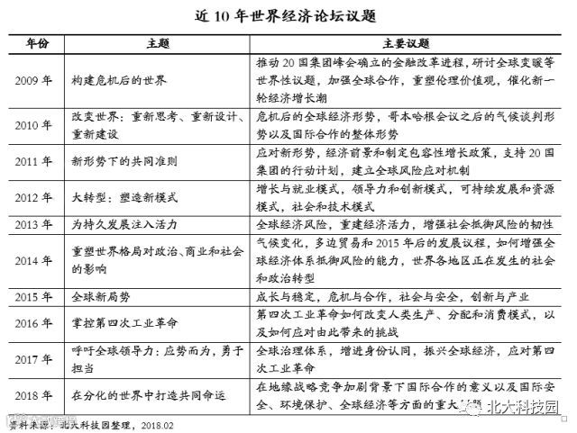
热点事件:世界经济论坛第48届年会
2018年1月23日~26日,世界经济论坛第48届年会在瑞士达沃斯-克洛斯特斯召开,来自全球政治、商业、学术、传媒等各个领域的2500位与会者,围绕“在分化的世界中打造共同命运”这一年会主题,深入地探讨了在地缘战略竞争加剧背景下国际合作的意义以及国际安全、环境保护、全球经济等方面的重大问题。
本届论坛是历届世界经济论坛参加人数最多、规模最大的一次,其中各国元首、政府首脑和国际机构领导人数量达也到历史新高,包括70位国家元首或政府首脑和38位重要国际组织的负责人。
中国派出136位代表参加年会,是历届年会参会人数最多的一次,包括中共中央政治局委员、中央财经领导小组办公室主任刘鹤,以及亚投行行长金立群、国资委主任肖亚庆、证监会副主席方星海、北京大学教授林毅夫、国家能源投资集团有限责任公司总经理凌文、国家电网公司董事长舒印彪、中国节能环保集团公司董事长刘大山、阿里巴巴马云、京东集团董事局主席兼CEO刘强东、百度公司总裁张亚勤、弘毅投资董事长赵令欢等,其中中共中央政治局委员、中央财经领导小组办公室主任刘鹤以《推动高质量发展 共同促进全球经济繁荣发展》为题的演讲备受关注。
【申明】本文为北大科技园创新研究院原创,如需转载请与“北大科技园”公众号联系。
北大科技园创新研究院
北大科技园创新研究院依托北京大学强大的科学研究实力,融合北大科技园丰富的科技服务运营经验与高端专业人才优势,专注于科技园区运营、区域经济发展及前沿科技领域产业研究,面向政府与企业级客户提供宏观创新发展研究、行业标准制定、创新战略咨询及科技产业发展跟踪等具有前瞻性的研究咨询服务,是北大科技园打造科技服务运营商的重要软实力。
校地合作、协同创新,打造石家庄科技创新高地。长按下图中的二维码,选择“识别图中二维码”,即可添加“石家庄北大科技园”微信公众号。


