天天财经独家,速关注
Wind数据显示,除将上市的新股外,下周将有94只股票面临限售股解禁,合计解禁量为99.79亿股,按最新收盘价计算,合计解禁市值为2433.48亿元,为今年单周解禁市值第二高,较本周增加314.99%。
下周多只科创板股票迎来大额解禁,中微公司、澜起科技、杭可科技将解禁金额超200亿元。华兴源创、宏和科技、咸亨国际、中国外运、杭可科技、仕净科技、瑞可达、南微医学流通盘将增加超200%。此外,心脉医疗等多只股票宣布自愿延长限售期。
3只股票解禁市值超200亿元
Wind数据显示,按最新收盘价计算,中微公司、澜起科技、杭可科技解禁市值居前,分别为328.49亿元、321.12亿元、204.10亿元。此外,中国外运、西部超导、上海临港等多只股票解禁市值超100亿元。
具体来看,7月22日,中微公司、澜起科技、杭可科技将分别解禁2.87亿股、5.93亿股、2.91亿股,均为首发原股东限售股份。
从市场表现来看,上述三家公司7月份以来涨跌幅分别为-2.10%、-10.65%、0.19%。
下周解禁市值前十股票
数据来源:Wind
解禁市值最大的中微公司为半导体设备龙头股,解禁股东为上海创业投资有限公司、巽鑫(上海)投资有限公司、南昌智微企业管理合伙企业(有限合伙)、Grenade Pte.Ltd.、尹志尧等,前三者分别为中微公司第一、第二、第三大股东。
Wind数据显示,截至7月15日收盘,中微公司股价为114.30元/股,市值为704亿元。上市以来,中微公司后复权股价相较发行价累计上涨294%。
中微公司解禁详细信息
来源:Wind
内存接口芯片龙头澜起科技下周解禁的股份为中国电子投资控股有限公司、WLT Partners, L.P.、珠海融英股权投资合伙企业(有限合伙)等16个股东所持有,其中中国电子投资控股有限公司为澜起科技第一大股东。
Wind数据显示,截至7月15日收盘,澜起科技股价为54.13元/股,市值为614亿元。上市以来,澜起科技后复权股价相较发行价累计上涨119.95%。
澜起科技解禁详细信息
来源:Wind
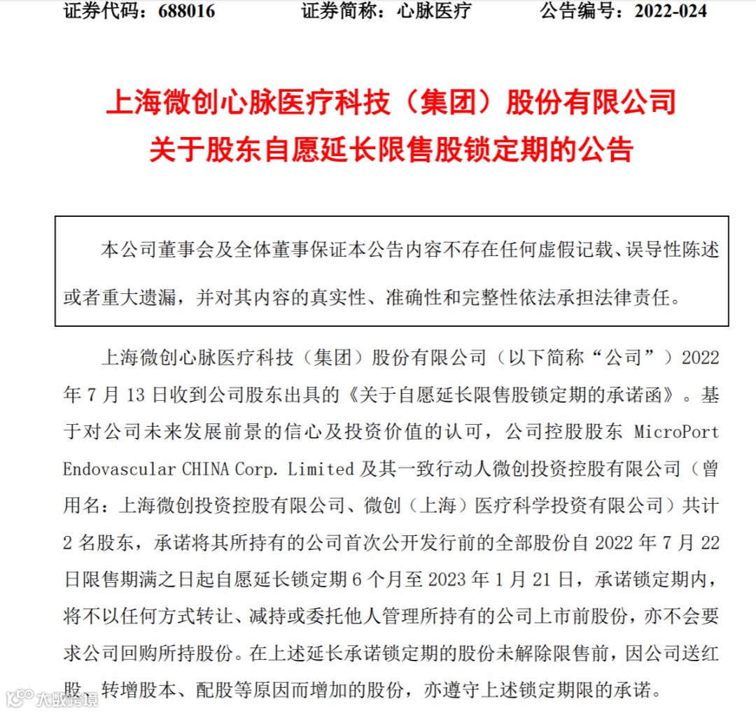
值得注意的是,在下周迎来解禁的科创板股票中,心脉医疗、中国通号、虹软科技等多只股票发布关于股东自愿延长限售股锁定期的公告。

来源:公告
8只股票流通盘将增加超200%
Wind数据显示,在下周面临限售股解禁的94只股票中,有5只股票解禁股数量占总股本比例超过60%,分别为宏和科技、华兴源创、杭可科技、南微医学、天准科技,解禁比例分别为83.88%、82.14%、71.84%、66.80%、61.79%。与当前流通股相比,这5只股票下周解禁后流通盘将分别增加545.57%、716.05%、255.17%、201.23%、161.68%。
此外,仕净科技、中国外运、瑞可达、咸亨国际下周解禁后流通盘将分别增加248.54%、288.86%、203.39%、290.56%。下周共有8只股票流通盘将增加超200%。
下周解禁比例前十股票
数据来源:Wind
上述94只股票中,至纯科技、新安洁、健友股份等32只股票解禁股数量占总股本比例不足1%。
下周解禁股全名单
数据来源:Wind
编辑:亚文辉

推荐阅读
➤重仓股曝光,百亿基金经理新动向!陆彬增持新能源,施成调仓这些股
➤T+0变T+1!快赎金额降至1万!又有银行调整现金理财产品申赎规则
➤超10亿元“活水”!第二批北交所主题基金获批,新能源赛道被看好
➤稳住经济大盘!专家学者热议:支持市场主体发展,更大力度扩大国内需求

戳!![]()

