天天财经独家,速关注
长江健康7月29日晚间发布公告称,控股股东长江润发集团及其一致行动人郁霞秋、郁全和、邱其琴、黄忠和、长江股权投资,以及董事、副总裁卢斌拟合计减持公司13.41%股份。
7月29日,长江健康收盘下跌1.12%,报5.28元/股,最新市值65.26亿元。按最新股价计算,上述拟减持股份市值高达8.7亿元。

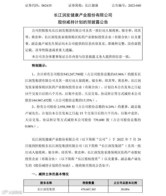
根据公告,控股股东长江润发集团及其一致行动人郁霞秋、郁全和、邱其琴、黄忠和、长江润发张家港保税区医药产业股权投资企业(简称长江股权投资)合计持有公司股份约5.43亿股,占公司股份总数的43.96%。因自身资金安排,上述股东拟自公告发布之日起15个交易日后的六个月内,以集中竞价、大宗交易、协议转让等方式减持约1.65亿股公司股份,占公司股份总数的13.35%。
此外,公司董事、副总裁卢斌也计划减持73.96万股股份,占公司股份总数的0.06%。目前,卢斌持股比例为0.24%。
公开资料显示,长江健康实际控制人为郁霞秋、郁全和、邱其琴、黄忠和。其中,郁霞秋为公司法定代表人和董事长,黄忠和、郁全和、邱其琴为公司董事。公告称,若本次披露的股份全部减持完毕,长江润发集团及其一致行动人将继续持有公司30.61%股份,不会导致公司控制权发生变更,不会对公司治理结构和持续经营产生重大影响。
截至一季度末,长江健康股东总数约为9.46万户。上述减持公告一经发布,迅速引发投资者关注和热议,不少股民表示十分意外,部分股民认为短期内将对股价带来不小压力。

资料显示,目前长江健康主营业务为医药产品研发、生产和销售,以及电梯导轨等机械产品的销售,于2010年登陆深交所。2019年-2021年,长江健康净利润分别为-3.83亿元、2.48亿元和-4.13亿元。今年一季度,公司实现净利润约6212万元,同比下降29.51%。
公告显示,在上述股东集体减持之前,公司第二大股东中山松德张家港保税区医药产业股权投资企业与第三大股东在上半年已先后大笔减持套现。
1月13日,长江健康公告披露,中山松德拟以集合竞价、大宗交易等方式减持公司股份不超过2471.15万股,占公司总股本2%。5月9日,长江健康收到中山松德告知函,获悉中山松德已减持1010万股,减持均价为8.15元/股,减持完成后持股比例降至10.84%。
3月11日,长江健康持股5%以上股东苏州苏上健康产业投资合伙企业以大宗交易方式减持公司股份2471.96万股,占公司总股本比例为2%,减持完成后持股比例降至7.67%。
数据显示,目前长江润发集团持有长江健康38.08%的股权,此次减持后持股比例将降至28.08%。根据公告,6月22日,长江润发集团将其持有的3300万股长江健康股份质押。截至此公告日,长江润发集团股票质押数量已占到其所持股份的63.6%。
公告称,长江润发集团本次股份质押主要为补充其流动资金,与公司生产经营需求无关。同时,长江润发集团所质押的股份不存在平仓风险,亦不会导致公司实际控制权发生变更,质押风险在可控范围之内。
➤再次立案!控股股东涉嫌操纵证券市场
➤周末重磅!如何更好满足居民财富管理需求,治理影子银行?一行两会释放这些信号
➤2单获批、1单受理!这个试点加速落地
➤国家集成电路产业投资基金股份有限公司总经理丁文武接受审查调查

戳!