搜索
首页
大数快讯
大数活动
服务超市
文章专题
出海平台
流量密码
出海蓝图
产业赛道
物流仓储
跨境支付
选品策略
实操手册
报告
跨企查
百科
导航
知识体系
工具箱
更多
找货源
跨境招聘
DeepSeek
首页
>
最后一天!不这么操作,立马亏损
>
最后一天!不这么操作,立马亏损
中国证券报
2022-09-22
1
导读:重要提示
天天财经独家,速关注
9月22日,是迪森转债、嘉澳转债两只可转债最后转股日。当前,迪森转债、嘉澳转债两只转债的赎回价格与市场价格有一定差距,投资者如果忘记转股操作导致可转债被提前赎回,将遭受损失。
需注意的是,迪森转债持有人若转股,需开通创业板交易权限。此外,根据可转债自律监管指引规定,9月22日,可转债持有人只能转股,不能交易。
别忘了转股操作
迪森股份9月20日发布公告称,2022年9月22日收市后,仍未实施转股的迪森转债将不能转股,剩余可转债将按照每张100.77元的价格被强制赎回。本次赎回完成后,迪森转债将在深交所摘牌。
来源:上市公司公告
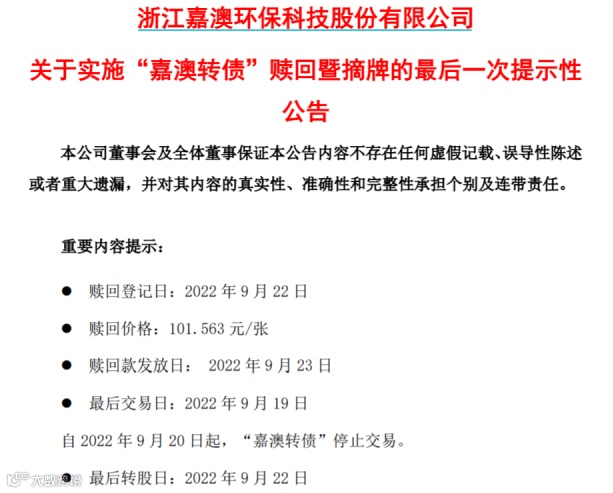
嘉澳环保9月21日公告显示,2022年9月22日为嘉澳转债最后转股日,投资者仅能选择以每张100元的票面价格加当期应计利息(合计每张101.563元)被强制赎回。本次提前赎回完成后,嘉澳转债将在上交所摘牌。
来源:上市公司公告
根据可转债自律监管指引,在可转债停止交易后留出3个交易日供投资者继续转股。9月19日为迪森转债、嘉澳转债最后交易日,这意味着,今天投资者在迪森转债、嘉澳转债最后转股日只能转股,不能卖出。
Wind数据显示,9月19日,迪森转债收盘价为107.78元,与赎回价格相差7.01元,若不及时转股,转债持有人将遭受约6.50%的损失。嘉澳转债收盘价为117.52元,与赎回价格相差15.96元,若不及时转股,转债持有人将遭受约13.58%的损失。
值得一提的是,迪森股份提醒迪森转债持有人,若转股需开通创业板交易权限,若债券持有人不符合创业板股票适当性管理要求的,不能将所持迪森转债转换为股票。
Wind数据显示,截至9月21日收盘,迪森转债、嘉澳转债分别有1.41%、2.82%未转股。
近期还有3只转债将被强赎
除上述两只可转债外,近日还有金博转债、锦浪转债、升21转债将被提前赎回,最后转股日分别为9月23日、9月26日、9月28日,持有这3只可转债的投资者也别忘了实施转股操作。
此外,靖远转债、国微转债、节能转债、万顺转2、华锋转债、川投转债等一批可转债已触发强赎条款但未公告,投资者要留意这些转债发行人发行的公告,注意是否赎回。
可转债新规中转债最后交易日增加“Z”标识、转债最后转股日与最后交易日之间有3个交易日间隔等规定,在避免投资者损失方面发挥着作用。
石英股份作为可转债新规实施后首只被提前赎回的可转债,其赎回规模远小于新规实施前被提前赎回的可转债,避免了投资者的损失。石英股份公告显示,石英转债赎回数量为2180张,赎回兑付金额为22万元。
业内人士分析,可转债新规规定不行使赎回权至少3个月内不得再次行使,发行人在决定是否提前赎回可转债时将更理性,选择实施赎回的比例或有所提高,这可能促使可转债估值回归合理水平;可转债再次触发赎回的
时间
分布将更分散,有助于降低系统性风险,投资者对于判断赎回风险、开展投资决策时也可更从容。
短期波动较大
二级市场上,截至9月21日收盘,中证转债指数涨0.25%,报411.70点。9月19日,中证转债指数最低至408.92点,创近两月新低。业内人士表示,短期内波动加剧或将成为偏股型品种的常态。
来源:Wind
光大证券首席固收分析师张旭分析,近期权益市场表现不佳,转债跟随正股下跌,从行业上看,新能源赛道调整较多,金融、消费和基建板块表现相对较好。当前转债估值仍在高位。“后续,权益市场有可能逐步企稳。”张旭建议,投资者可关注银行板块、基建板块,可适当增加大规模转债的配置,成长板块仍有投资机会。
广发证券首席固收分析师刘郁表示,8月以来,正股市场波动加剧,市场主线暂不清晰,在可转债择券方面,建议仍以绝对价格或溢价较低的稳健品种为基石,利用后期成长正股反弹趋势,寻找可以匹配高估值的弹性机会。
编辑:王寅
推荐阅读
➤
投资者屏息等待美联储加息!美元指数再创20年新高,美股、原油、黄金盘中齐涨;全球资管巨头:美股、美债仍未消化风险
➤
彻底栽了!132个账户操纵股价,最终亏了8.17亿元,上市公司实控人收罚单,三大操纵手法曝光
➤
黄金板块股价异动!“摘星脱帽”股涨停,现货金价小幅走高
➤
聚焦服务科创、创新创业,两大板块IPO融资额同比大增
戳!
【声明】内容源于网络
0
0
中国证券报
《中国证券报》,由新华通讯社主管主办、中国证券报有限责任公司出版,证券市场唯一“中字头”信息披露媒体,是融权威发布、政策解读、资讯视讯于一体的新型财经全媒体机构,集价值发掘、数据研发、投教投服投研于一身的资本市场服务商。做多中国,相和义利。
内容
14139
粉丝
0
关注
在线咨询
中国证券报
《中国证券报》,由新华通讯社主管主办、中国证券报有限责任公司出版,证券市场唯一“中字头”信息披露媒体,是融权威发布、政策解读、资讯视讯于一体的新型财经全媒体机构,集价值发掘、数据研发、投教投服投研于一身的资本市场服务商。做多中国,相和义利。
总阅读
19.6k
粉丝
0
内容
14.1k