打破现有治疗性血浆置换对血量的大体积依赖,实现特定抗体选择性清除,显著降低移植排斥和感染风险,为儿童器官移植和抗体介导疾病治疗带来新希望!
近日,由美国杜克大学牵头,联合杜克大学移植中心、哈佛医学院/布莱根妇女医院等机构的研究团队在声流控领域取得重要进展。研究人员创新研制出一种基于声学微流控的靶向抗体清除系统,利用声波在微流体中的精确操控,仅从少量血液中选择性去除有害抗体而保留有益抗体。这一新型声流控治疗性血浆置换平台成功突破了儿童移植免疫治疗中的关键瓶颈,有望降低抗体介导的排斥反应发生率并减少感染等并发症。相关成果以论文形式发表在2025年9月5日的《Science Advances》期刊上。
声流控靶向抗体清除系统:突破儿童移植抗体清除瓶颈
在儿童器官移植领域,抗体介导的排斥反应(antibody-mediated rejection, ABMR)是导致移植器官衰竭和患儿死亡的主要原因之一。为了降低此类排斥风险,临床上通常采用治疗性血浆置换等方法从患者血液中去除致病抗体。然而,现有技术在微量血液抗体清除方面存在诸多瓶颈:
1、大血量需求:传统血浆置换系统需要抽取大量血液循环处理,主要面向成人设计,不适用于儿童患者及小型动物模型。幼小患者无法承受大体积的血液抽取,这限制了此疗法在儿科移植中的应用。
2、无选择性清除:现有系统往往不加区分地去除血液中的有害和有益抗体,导致保护性抗体同样被清除,增加了严重感染等并发症风险。这使患儿在接受治疗后可能丧失对常见病原体的免疫保护。
3、缺乏小型化装置:目前尚无专为儿童和小动物研发的小体积血液净化设备。标准设备体积庞大且流程复杂,难以在小体积条件下实现高效抗体去除,限制了相关临床研究和动物试验的开展。
针对上述瓶颈,本研究团队提出了一种全新的解决方案:基于声流控的移植靶向抗体清除系统(Acoustofluidic System for Targeted Antibody Removal in Transplantation,简称“A-START”)。A-START利用高频声波在微流控芯片内产生的精细可控力场,选择性地捕获并清除致病的供体特异性抗体 (DSA),而将其他有益抗体保留下来。由于采用了微流控小型化设计,该系统每次仅需处理约0.24毫升血液(相当于几滴血),即可达到治疗效果。这一能力在预先致敏的啮齿类移植模型中获得验证:设备仅抽取少量血液循环处理,成功降低了动物体内针对供体组织的致敏抗体水平,同时几乎不影响如破伤风抗体等保护性抗体浓度。A-START的平台式设计为封闭小体积环境中的精确血液净化提供了全新路径,有望应用于儿童移植患者乃至其他需要选择性去除致病因子的医疗场景。
图1. A-START 靶向抗体去除系统原理示意及常规方法对比。(A) 多种因素都可能诱发受者产生供体特异性抗体 (DSA),包括孕育胎儿、反复感染、既往移植以及输血等。DSA 可与移植物血管内皮结合并触发免疫介导的内皮损伤:补体级联反应被激活,巨噬细胞、NK 细胞和中性粒细胞等介导抗体依赖性细胞毒作用,导致血栓形成、血管收缩以及移植物内皮的局部缺血坏死。(B) 传统血浆置换设备会不加选择地清除血浆及其中的成分,既清除有害的 DSA,也同时去除有益的 IgG、IgM 以及外泌体等。此外,这类设备通常需要约 170 mL 的循环血量,对于小型动物或婴幼儿患者而言难以承受。相比之下,A-START 系统可在全血中选择性去除 DSA 而保留保护性抗体,并且仅需约 240 μL 的体外循环血量即可完成一次净化。
创新技术:声波驱动的靶向抗体分离及实验验证
该研究深入探究了超声波在微流体中的选择性分离机理,通过声波驱动实现针对特定抗体的高效清除。核心原理在于利用声波在液体中形成的驻波声场对不同微粒施加差异化作用力。该驻波形成固定的压力节点和反节点,使得颗粒在声场中受到的平均声学辐射力可以用颗粒体积和介质特性来定量描述。当抗体结合在较大的微粒上时,其等效体积和压缩性发生改变,会受到较大的声学力作用,从而被推向压力节点聚集;而游离状态的小分子抗体由于体积小、声学对比度低,几乎不受影响,继续留在血浆中。声学辐射力的大小与声场强度和颗粒特性成正比,通过调节声波频率与幅值等参数,可以改变压力节点的间距和声场强度,从而精确控制对目标抗体微粒复合物的作用力大小,实现对其运动轨迹的调控。
实验中,研究团队系统评估了多个参数对抗体清除效果的影响。例如,声波频率决定了压力节点间距,需要与微流控通道尺寸相匹配以有效捕获目标颗粒;而输入电压决定了声压幅值,进而影响声学力的大小:随着电压升高,抗体微粒受到的推力增强,清除效率提高,但过高的功率可能引入过多热量或产生空化效应,需要在效率与安全性之间权衡优化。此外,血液本身的性质(如声速、粘度)以及微粒的尺寸与表面功能化程度,也都会影响分离效率。通过大量实验与数值模拟,研究人员优化了A-START系统的工作参数,使其在小血量条件下达到对DSA的最大清除率,同时将有益抗体的损失降至最低。
研究表明,A-START系统在关键技术上实现了以下突破:
1、小体积选择性清除:首次实现仅需约240微升血液样本的治疗性血浆置换操作,在封闭微流控系统中有效清除致病抗体。如此小的血量需求远低于传统疗法,对儿童和小动物而言创伤更小,可反复多次进行处理。
2、有益抗体高保留率:通过靶向识别供体特异性抗体并专门清除,A-START系统在移除有害抗体的同时,保留了约95%的保护性抗体(如针对破伤风等病原体的抗体)。相比非选择性的全抗体去除,该方法大幅降低了免疫功能受损和感染风险。
3、清除效率显著提升:相较传统等离子置换等方法,A-START对有害抗体的去除效率提高约60%。也就是说,在相同血量处理中,该系统能清除更多的致病抗体,从而更有效地降低移植排斥反应发生率。
图2. 敏感化大鼠模型及 A-START 体外抗体去除实验。(A) 示意图展示Lewis 受鼠经两次DA 供皮肤移植和破伤风类毒素免疫后被敏感化的过程:经历首次皮肤移植(第0天)、再次移植(第56天)及破伤风类毒素注射(第56天),至第70天采血时,受鼠体内 DSA (一型 MHC 抗体和二型 MHC 抗体)和抗破伤风毒素(TT)抗体水平均显著升高。(B) 大鼠皮肤移植术后排斥变化:左图为移植当天的皮肤移植物;右图为术后 5 天,可见移植物组织出现坏死溃烂,提示急性排斥反应发生。(C) 未经 A-START 干预的敏感化大鼠在移植后 70 天内持续保持高水平 DSA(荧光强度,MFI),证明模型建立成功(n=3)。(D) 将正常大鼠和敏感化大鼠的血浆样本(各 400 μL)分别与 DSA 捕获微粒混合孵育。该微粒由供体 DA 鼠脾脏提取的 T/B 细胞制备,经生物素化抗 CD45RA(B 细胞标志)和抗 CD3(T 细胞标志)抗体修饰,可特异结合 DSA,但不与 TT 抗体结合。(E) 加入 DSA 捕获微粒对敏感化血浆中的抗 TT IgG 抗体水平几乎没有影响,破伤风抗体仍保持在高浓度(n=3)。(F, G) 优化 DSA 捕获微粒剂量对去除抗体效果的影响:当微粒浓度为每 100 μL 血浆 10^7 个时(蓝色曲线),对 MHC I类 DSA 和 MHC II类 DSA 的清除效率最高。(H) 将上述剂量的 DSA 捕获微粒加入敏感化大鼠血浆孵育 30 分钟后,样本中 MHC I类 DSA 水平降低约 95%,平均荧光强度从 25000 降至 3000;MHC II类 DSA 降低约 80%,从 20000 降至 5000,验证了 DSA 捕获微粒对致病抗体的高效清除能力(n=3)。
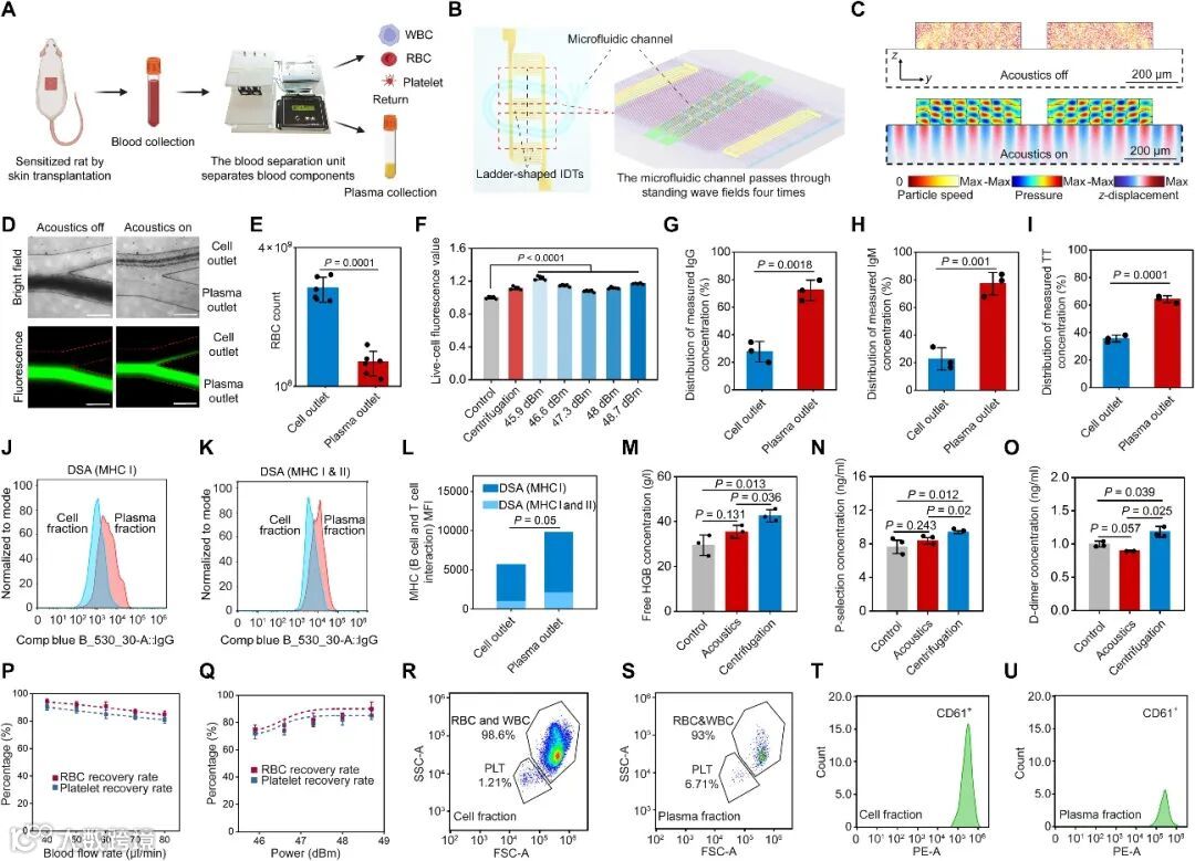
图3. A-START用于血浆与细胞血液成分分离的安全性、有效性及生物相容性评估。(A) A-START分离过程的示意图,重点展示用于评估血液分离单元性能的各项测量指标。(B) 梯形叉指换能器(LSIDT)系统的示意图及其产生39.8 MHz表面声波(SAWs)的模拟结果。(C) 在y-z平面中观察到的z方向位移、声压场以及10微米颗粒的分布情况,上方为声学关闭状态,下方为声学开启状态。(D) 在A-START中声学关闭和开启条件下,血浆和细胞流动路径的对比。(E) 经A-START处理后,细胞出口中的细胞回收率显著高于净化前(n=6)。(F) 在不同声功率水平下A-START处理后的活细胞荧光值与对照组及离心处理的比较(n=6)。(G-I) 当声场开启时,从A-START的细胞出口和血浆出口收集的样本中细胞和可溶性成分的分布情况(n=3)。(J-L) 从A-START血液处理部分的血浆出口和细胞出口收集的样本中,检测供者特异性抗体(DSA,MHC I型和MHC I/II型)的水平。(M-N) 在不同条件下分离性能的比较,包括细胞出口血样中血红蛋白(HGB)和P-选择素含量与离心法结果的对比(n=3)。(O) 在不同声功率水平、对照组和离心处理后测得的D-二聚体(D-dimer)水平无显著差异,表明A-START处理后凝血状态保持稳定(n=3)。(P-Q) 在不同流速和输入电压条件下,A-START处理后的红细胞(RBC)和血小板(PLT)回收率表征(n=3)。(R-U) 流式细胞术数据显示,从A-START的细胞出口(左图)和血浆出口(右图)收集的样本中,血细胞和血小板的数量分布情况。
图4. 通过集成于A-START系统的供者特异性抗体捕获微珠(DSA捕获微珠)实现敏感化大鼠血浆中DSA的靶向去除。(A) 三维对比图展示了A-START系统相较于传统血浆置换技术的优势:在供者特异性抗体(DSA)清除效率高、保护性抗体回收率高以及所需血液量小三个方面均表现突出,并与文献中其他设备(i)-(iv)进行了对比分析。(B, C) 展示A-START系统内通过DSA捕获微珠实现靶向去除MHC I/II型DSA的整体流程。实验中,首先通过机械过滤法从DA大鼠脾脏中分离出T细胞和B细胞;随后将生物素化的抗CD45RA和抗CD3抗体与链霉亲和素纳米微珠偶联,制备成DSA捕获微珠,用于选择性结合并清除循环中的DSA。(D) 模拟结果显示了在声波作用下,不同大小颗粒(蛋白、血小板、红细胞及DSA捕获微珠)的位移差异,突出了声学辐射力与流体流动对不同粒径颗粒的影响规律。(E-G) 使用ELISA方法分别检测处理前、以及A-START分离后血浆出口和细胞出口中的IgG、IgM和破伤风毒素抗体(TT)的浓度变化(n=3)。结果表明,A-START处理后保护性抗体在回流血液中的浓度基本保持稳定,说明该系统能够在清除有害抗体的同时,最大程度保留有益抗体。(H) 通过纳米颗粒跟踪分析(NTA),检测分离废液中的颗粒分布。结果显示,在去除DSA捕获微珠/DSA复合物后,废液中几乎不含其他血浆成分(n=3),验证了A-START的高选择性分离性能。(I) 测量A-START分离前以及从血浆出口和细胞出口收集的样本中DSA捕获微珠的浓度(n=3),结果确认大部分微珠成功集中在废液中而未流回体内。(J, K) 检测分离前、回流出口以及废液出口中MHC I型和MHC II型抗体的浓度变化(n=3)。结果表明,废液中MHC I和MHC II抗体浓度显著升高,而回流出口的浓度则大幅降低,显示系统实现了有效的有害抗体去除。(L) 综合评估表明,A-START能够在保持高水平回收IgG、IgM和TT等保护性抗体的同时,选择性清除MHC抗体(n=3)。
多学科融合的潜在价值
A-START声流控靶向抗体清除系统的成功研发,为多个学科领域带来了新的机遇和应用前景。首先在移植医学方面,该技术有望显著改善儿童移植患者的预后。通过降低供体特异性抗体水平,可有效减少儿童肾移植、心脏移植等术后的抗体介导排斥反应发生率,提高移植器官存活时间。由于处理血量小且过程温和,A-START系统可在儿童身上安全重复使用,为需要多次免疫干预的患儿提供可行方案。
在自身免疫疾病领域,该系统的选择性去除能力同样具有吸引力。许多自身免疫病(如红斑狼疮、重症肌无力等)的发病机制涉及特定自身抗体对身体组织的攻击。传统的血浆置换疗法会同时清除患者体内所有免疫球蛋白,导致免疫力全面下降。而利用A-START技术,可针对性地清除致病自身抗体,同时最大程度保留正常免疫功能。这将为自身免疫疾病提供一种副作用更低的治疗手段,提升患者生活质量。
综上所述,在生物医学工程和临床诊疗方面,A-START展示了微流控与声学技术融合的强大潜力。其小型便携的特性意味着该装置有望发展为床边或野外可用的即时血液净化工具,不再依赖笨重的中心设备。这对于危重症患者的应急抢救、偏远地区的医疗支持乃至战地医疗都有潜在价值。更广泛地说,声流控选择性分离平台可拓展应用到其他病原因子的去除与分析中,例如通过更换靶向介质来清除特定毒素、病毒颗粒或癌症相关生物标志物,实现定制化的体外血液治疗与诊断。
该论文的第一作者是杜克大学机械工程系博士生马志腾,共同通讯作者包括杜克大学工程学院教授黄俊(Tony Jun Huang)、杜克大学外科系移植中心的Eileen T. Chambers教授,以及哈佛医学院/加州大学伯克利分校教授Luke P. Lee等。

原文链接:
https://www.science.org/doi/full/10.1126/sciadv.ady3262
撰稿|课题组

