在复杂的深层组织环境中,现有超分辨方法仍面临诸多挑战。比如受激发射损耗显微镜(STED)的“甜甜圈”形损耗光在组织中易受到散射干扰而畸变,导致深层成像质量显著下降;结构光照明显微镜(SIM)依赖的条纹光照明在组织中易被扰乱,导致重建引入伪影;单分子定位显微镜(SMLM)则会因背景荧光和散射干扰,导致定位精度降低、结构信息失真。图像扫描显微镜(ISM)作为共聚焦显微技术的拓展,在保持优异光学切片性能的同时,通过像素重分配与反卷积算法,可实现接近2倍于衍射极限的分辨率提升。该研究团队在2024年提出多点共聚焦图像扫描显微技术(MC-ISM, Natl Sci Rev, 2024),旨在克服现有ISM技术在时空分辨率平衡方面的局限性。但深层组织的超分辨成像仍然面临背景干扰、成像深度受限以及成像保真度不足等挑战。
研究亮点
本研究提出了双重共聚焦转盘图像扫描显微技术(Confocal² Spinning-Disk Image Scanning Microscopy, C²SD-ISM),旨在进一步提升厚组织样本的超分辨成像深度和保真度。该系统集成了转盘共聚焦显微镜,物理去除离焦信号,形成第一层共聚焦成像;同时引入DMD实现稀疏多焦点照明,并结合动态针孔阵列像素重分配算法(Dynamic Pinhole Array Pixel Reassignment, DPA-PR)进行ISM超分辨重建,构成第二层共聚焦成像,因此该技术在命名上为双重共聚焦,其光路如图1(a)所示。该系统在厚样本及密集的多点激发模式下,依然保持较高的激发光斑可见度如图1(b-d)。相比传统多点结构光超分辨显微技术(MSIM),其重建所需原始图像数量减少约6倍。

图1: C²SD-ISM光路图(a),以及转盘的引入对多焦点图像光斑可见度的提升(b-d)。
传统ISM超分辨重建基于像素重分配,默认激发和探测点扩散函数相同且为理想高斯型,没有考虑实际的激发与发射之间的斯托克斯位移,系统像差等情况。为解决该问题,研究团队开发DPA-PR算法,构建5×5虚拟探测器阵列,从原始帧堆栈中提取多个偏移视角子图,通过相位互相关估计偏移并重构(图2),重建图像与原始共聚焦图像的线性相关系数高达92%,实现高保真超分辨成像。在组织样本下,实现了144 nm的超分辨成像。

图2: (a) 虚拟探测器阵列的构建及采样示意图。(b) DPA-PR 重建流程示意图。(c) 同一区域的PR重建结果。比例尺:5 μm。
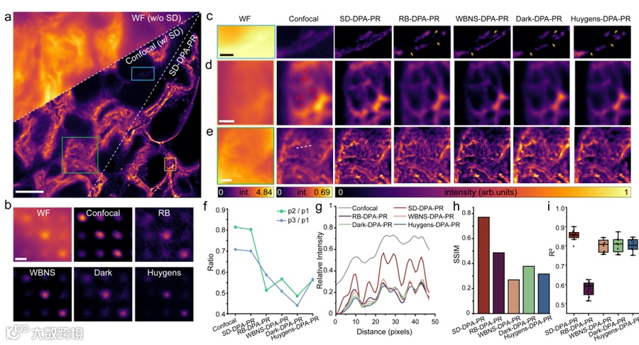
在强散射区域的小鼠肾组织切片验证实验中,C²SD-ISM体现出在复杂结构中的稳定性。与计算去背景方法相比,基于转盘去离焦再进行DPA-PR重建,不仅保留了弱信号区域的结构连续性,而且维持了重建结果与原始信号的强度分布间的线性关系,从而更真实地反映样本结构(图3)。

图3:基于转盘去离焦(SD-DPA-PR)和基于计算去背景方法(RB\WBNS\Dark\Huygens-DPA-PR),对超分辨重建结果的影响。
研究团队对EGFP标记的斑马鱼血管系统进行体积拼接成像(2.91 mm × 1.26 mm × 0.18 mm)。与传统共聚焦成像相比,C²SD-ISM显著提升了分辨率,揭示了许多在共聚焦图像中难以辨别的精细血管结构,并呈现出更为清晰的血管形态(图4)。

图4: C²SD-ISM系统获取的EGFP标记的斑马鱼内皮/淋巴系统的体积拼接成像结果。
通过在DMD上加载条纹图案掩模,该系统实现了基于投影的SIM,转盘物理去除离焦信号显著提升了厚组织中照明条纹的调制度。SIM模态下在霉菌样本上实现了66.5 × 66.5 × 50 μm三维成像,突破了传统SIM在深度上的限制,实现约1.68倍分辨率提升。进一步对EGFP标记的斑马鱼心外膜组织进行成像,SIM模态明显提升了结构清晰度,能够揭示更精细的亚细胞结构。

图5:C²SD-ISM系统在SIM模态下,对霉菌样本和EGFP标记的斑马鱼心外膜组织的成像结果。
总结与展望
C²SD-ISM系统通过双重共聚焦机制与自适应重建算法,在分辨率、成像深度与图像保真度之间实现了理想平衡。该系统不仅突破了传统共聚焦和超分辨方法在厚组织成像中的局限,还具备高通量、多色与结构光成像的扩展能力,展现出良好的系统灵活性与实用性。未来,结合深度学习去噪和自适应光学校正等手段,C²SD-ISM有望进一步提升成像性能,拓展至更深层次、更大尺度的三维成像应用。同时,其DMD可编程特性也与自适应照明相匹配,为智能低光毒性观察活细胞动态过程提供可能。C²SD-ISM的多功能特性使其在细胞成像及组织尺度研究中展现出巨大的应用潜力,为生物学发展提供了重要成像工具。
本研究已将所使用的关键资源开源,包括用于无伪影转盘共聚焦成像的仿真代码与转盘制造所需的掩模设计代码、基于DPA-PR算法的多焦点激发超分辨重建代码、基于光场传播原理的宽场与共聚焦三维成像性能对比仿真代码,以及硬件控制代码(https://github.com/Chauncey-Leung/C2SD-ISM)。我们相信,公开这些资源将有助于促进更广泛的科研合作与技术传播。
该技术的部分成果已经转化为商业产品Nova-SD转盘共聚焦,能够实现7色激发,25 mm最大成像视野,230 nm的原始横向分辨率和2000 fps的成像速度。
论文信息
Liang, Q., Ren, W., Jin, B. et al. High-fidelity tissue super-resolution imaging achieved with confocal2 spinning-disk image scanning microscopy. Light Sci Appl 14, 260 (2025).
https://doi.org/10.1038/s41377-025-01930-x

