第一作者:苏金龙,陈乐群
通讯作者:谭超林(苏州大学),蒋福林(湖南大学)
通讯单位:新加坡制造技术研究院,苏州大学,湖南大学
文章链接:
https://www.sciencedirect.com/science/article/abs/pii/S136970212500272X
增材制造(AM)由于其近净成形能力近年来受到广泛关注。然而,与传统制造工艺不同,AM制件通常不会进行变形热处理,即其性能主要受合金成分与AM 工艺固有热史的共同作用控制,这凸显了开发专用AM 材料的必要性。为解决这一挑战,本文提出了一种“增材制造冶金指导的机器学习(ML)合金设计框架”,旨在开发高性能 AM 专用合金。该框架融合高通量热力学模拟与 ML 替代模型,能够预测 AM 关键性能指标,包括凝固温度区间、晶粒生长限制因子、热裂纹敏感性及碳化物析出速率等,并通过多目标优化与决策分析对其整体优化,从而设计出具备最佳AM 性能的合金。为验证该框架,研究团队制备了新成分的预合金化粉末,并采用多种激光定向能量沉积(LDED)策略进行打印。结果表明所得到合金的组织性能与 AM 设计目标高度一致。值得注意的是,新合金表现出优异且高度可调的力学性能:屈服强度1062–1769 MPa、均匀延伸率 2.1–11.7 %(随打印策略变化)。这种性能可调性归因于合金的温度依赖相变行为与快速碳化物析出动力学。总体而言,本研究建立了一套可迁移的数据驱动AM 专用合金设计框架,为可靠、快速开发高性能AM 合金提供了有力工具。
背景介绍:
·AM 材料痛点:传统合金需经多道变形热处理才能获得期望的显微组织和性能,而AM制备通常“一步成形”,性能高度依赖成分与热历史。现有商用合金成分难以兼顾可打印性、强韧性与成本。
·AM冶金复杂性:快速凝固+ 循环热输入带来超细晶、原位析出等独特现象,要求在合金设计阶段就嵌入AM-特有冶金响应。
·数据驱动机遇:ML 能在高维成分-性能空间中迅速筛选潜力方案,但需融合物理约束与可实验验证的指标,才能真正实现有效设计。
主要图片预览:
为了攻克“传统合金难以适配AM快速非平衡凝固+本征热循环”这一痛点,本研究团队首次提出了一个“增材制造冶金-驱动的机器学习合金设计”框架:高通量CALPHAD → ML 替代模型→多目标优化→工艺-实验验证。图1展示了从 DoE 生成成分数据库,到输出SFR、HCS、GRF、PSC等四个 AM 关键性能指标,再到多目标优化和决策算法,最后通过气雾化粉末制备+LDED打印进行显微组织和力学性能验证的完整流程。本文拟针对Fe-Cr-Co-C马氏体钢为模型系统,以验证本合金设计框架的有效性。

图1 增材制造冶金指导的机器学习马氏体钢设计框架示意图
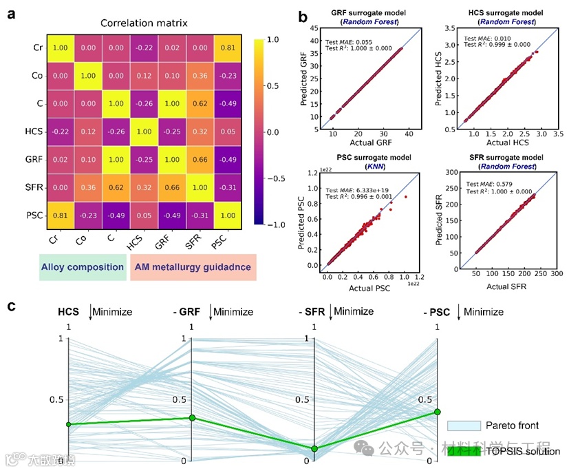
图2为相关的机器学习和多目标优化过程。图2a的Spearman 相关矩阵揭示了成分与各物理指标之间的单调或非线性关系;图2b给出了 ML 模型的预测性能,RF 与 KNN 分别在不同指标上实现了最优的预测;在通过ML建立了成分-性能联系后,进一步地通过NSGA-III和TOPSIS筛选结合的方法,自动寻优到了最佳合金成分;图2c列出了Pareto 前沿解并以绿色曲线标出了TOPSIS 选择的平衡方案。通过图2c可以明显看出,TOPSIS决策算法可以有效权衡不同目标性能之间的矛盾,从而得到最佳AM合金成分。
图2基于机器学习的前向替代建模、多目标优化与决策:(a) Spearman 相关矩阵展示合金成分(输入)与CALPHAD 计算物理性能(输出)之间的关系;(b) 训练好的 ML 替代模型对物理性能的预测表现;(c) Pareto 前沿平行坐标图,绿色曲线标示TOPSIS 选出的最佳解
图3通过计算和实验对合金成分进行了性能评估。其中3D/2D 散点图把新型钢的Pareto 前沿(蓝)与商业 AM 高强钢性能域直接比较,红色星星为最终合金成分;通过对比可以明显看出该新型Fe-Cr-Co-C合金展现出良好的综合性能,显著优于绝大部分商用钢成分。后续通过气雾化制备了该新型合金粉末,并通过LDED打印后,证明该新型合金通过调整 CCD、IPD、SHD 三种打印策略,可在 1.0–2.0 GPa 强度与 2–12 % 延性之间随需切换,凸显“可调控”的力学特性。
图3 LDED制备新型马氏体不锈钢性能评估:(a) 3D与 2D 散点图显示 Pareto 前沿解(蓝点)及 TOPSIS 最优解(红星),2D 投影给出各目标的成对比较,并与商业高强钢的 AM-性能对照;(b) LDED-MSS 的工程应力-应变曲线;(c) LDED-MSS 与多类商业 AM 高强钢(LPBF 与 LDED)拉伸性能对比
图4对该新型Fe-Cr-Co-C合金的可调控力学性能的机理进行了深入分析。显微组织表征分析表明通过层间停留的打印策略(IPD),可以获得明显的层状结构;而通过基板加热打印(SHD样品),则获得了相对均匀的微观组织。通过同步辐射micro-XRD 分析,IPD 样品在层间呈明暗相间条带,明区含更多残余奥氏体且 bcc 相峰宽更大,说明该部分为较少回火的马氏体组织,而暗区则为回火程度较大的马氏体组织;SHD 样品因基板加热获得均匀相分布,验证“热循环设计”可由非均质回火马氏体切换至均质贝氏体组织,因此该合金在不同的打印策略下获得了显著的可调控力学性能。
图4 IPD 与 SHD 样品的micro-XRD 分析:(a) 点阵列扫描 micro-XRD 示意图;(b) IPD 与 (f) SHD 样品光学显微图;(c) IPD 与 (g) SHD 样品沿构建方向的峰宽分布;(d) IPD 与 (h) SHD 样品 bcc (200) 衍射强度图;(e) IPD 与 (i) SHD 样品 fcc (200) 衍射强度图
图5中TEM揭示了打印策略对纳微尺度相形成和碳化物析出的影响:IPD 样品获得 ~100 nm 超细回火马氏体 + 高密度球状M7C3碳化物,HRTEM 看到位错缠结围绕碳化物形成强界面应力场;而对于 SHD样品,贝氏体铁素体与残余奥氏体共存,碳化物数量骤降。这些对比说明,本文提出的ML指导合金设计框架中的高 PSC 与后续热历史协同,能够在“析出强化”与“相变塑化”之间切换,实现强韧性能的工程化选择。

图5 IPD 与 SHD 样品的 TEM 分析:(a–d) IPD 样品明场图;(e) 马氏体板条内碳化物的 STEM-EDS 元素分布;(f, g) M7C3 碳化物的 HRTEM 分析;(h, i) 周围区域的 HRTEM 图;(j–m) SHD 样品明场图
图6中的APT成分剖面直接捕捉到马氏体内原位 M7C3碳化物;结合对 IPD 与 SHD 热历史的对比示意,本文提出“高碳化物析出速度 (PSC)+快速冷却+LDED层间停留”可促使位错高速迁移并诱导Cr、C原子扩散,实现打印过程中的原位析出,而持续加热打印SHD则抑制该过程并诱导贝氏体形成。

图6 APT 分析与微观组织形成机理:(a) IPD 样品中 Fe、Cr、Co、C 的原子分布;(b) 跨越 M7C3 碳化物的一维成分剖面;(c) 跨越 fcc-奥氏体的一维成分剖面;(d) IPD 与 (e) SHD 工艺的热历程;(f) IPD 与 SHD 条件下微观组织形成机理示意图(PAGB:先奥氏体晶界;TM:回火马氏体;BF:贝氏体铁素体;RA:残余奥氏体)
附录(部分)图片预览:

图 S1基于 Thermo-Calc 软件的典型 CALPHAD 计算结果:(a) 凝固冻结区间 (SFR),(b) 热裂纹敏感性 (HCS),(c) 晶粒生长受限因子 (GRF),(d) 碳化物析出速率 (PSC)
图 S2机器学习替代模型的预测性能:(a) SFR,(b) HCS,(c) GRF,(d) PSC
图 S4 Fe-Cr-Co-C 马氏体不锈钢原始粉末的形貌与微观结构:(a) 粉末颗粒光学显微 (OM) 图,(b) XRD 图谱,(c, d) 明场 (BF) TEM 图像,(e) 对应的 Fe、Cr、Co、C 元素 STEM-EDS 分布图
图 S5 Pareto 前沿解(蓝色圆点)与 TOPSIS 选定最优解(红色圆点)的二维散点可视化;每个点均代表 Pareto 前沿中的一种优化合金成分。
图 S9腐蚀后 IPC、CCD和 SHD 样品的 OM 图像:(a–c) XOZ 截面,(d–f) XOY 截面
图 S12LDED 制备新型马氏体不锈钢的 EBSD 分析:(a–c) 初始 IPF 取向图,(d–f) 重构母奥氏体相的 IPF 取向图,(g–i) 相位分布图,(j–l) 极图
图 S15放电等离子烧结制备的 Fe-Cr-Co-C 马氏体不锈钢的微观结构与力学性能
主要作者:
谭超林(通讯作者):现任苏州大学教授,是江苏省特聘教授、国家优青(海外)、英国伯明翰大学荣誉研究员、国际先进材料协会会士(FIAAM)。曾任新加坡科技局制造技术研究院(SIMTech)资深科学家(Senior Scientist)、首席研究员和博导(2020-2025)。长期从事金属增材制造基础和应用研究。连续入选2022-2024全球前2%科学家榜单(位列SIMTech第一)。主持中国和新加坡国家级项目7项;指导博后/博士生8名。以第一作者和通讯作者在Mater Today、Int. J. Mach. Tools Manuf. (6篇)、Int. J. Extreme Manuf. (5篇)、Adv. Sci.、Adv. Powder Mater.等期刊发表SCI论文40余篇 (包含影响因子大于10的20篇,ESI热点和高被引7篇)。出版增材制造署名专著2部。Google Scholar被引5000余次,H因子40。担任Int. J. Mach. Tools Manuf. (IF 18.8机械顶刊)、J. Mater. Inform.和cMat编委(Editorial Board)。同时,担任中科院一区期刊The Innovation (IF 24.9)、Int. J. Extreme Manuf. (IF 21.3)、J Mater Sci Technol. (IF14.3)、Rare Metals (IF 11)、Mater. Res. Lett.等期刊青年编辑。研究活动被中国中央政府网、人民网、新华社等媒体报道。
蒋福林(通讯作者):湖南大学副教授,博士生导师,青年教师托举计划,入选湖南省“荷尖”人才(湖湘青年英才)和湖南省普通高校青年骨干教师,担任JMA、MRL、IJMMM、金属学报、有色金属工程和矿冶工程期刊(中)青年编委。主要研究方向为金属材料先进制备与加工,主持“慧眼行动”项目、国家自然科学基金面上项目、青年基金项目、湖南省重大项目课题和自科基金项目等十余项,获得中国有色金属工业科学技术奖一等奖(排名第1)、湖南省科技进步二等奖(排名第2)和湖南省教学成果二等奖,已在Mater. Today, Int. J. Plast., Virt. Phys. Prot., Scripta Mater., Int. J. Extreme Manuf., J. Mater. Sci. Technol., J. Magnes. Alloy.等国内和国际相关领域知名学术期刊上发表论文100余篇,申请国家发明专利9件。
苏金龙(第一作者):现任香港城市大学机械工程系博士后研究员,湖南大学–新加坡制造技术研究院(SIMTech)联合培养博士。曾任职于新加坡国立大学(NUS)机械工程系 Sing Swee Leong 教授团队博士后,随后加入香港城市大学吕坚院士团队继续从事博士后研究。主要研究方向为先进结构材料(钛、钢等)的增材制造及机器学习应用。迄今以第一/通讯作者在Mater. Today、Int. J. Mach. Tools Manuf.、Int. J. Extreme Manuf.、Compos. Part B: Eng.等SCI期刊发表论文 20 余篇(其中影响因子>10 的 13 篇),入选 ESI 高被引2 篇、ESI 热点1 篇,并参编专著章节 1 章。现任 Tungsten(IF 11.2)、Int. J. Miner. Metall. Mater. (IF 7.2)、MGE Advances等期刊青年编委,以及Metals(IF 3.1)等期刊客座编辑,并担任Int. J. Mach. Tools Manuf.、Virtual Phys. Prototyp、Addit. Manuf..等知名期刊审稿人。
陈乐群(共同第一作者):2024-2025年在新加坡科技局(A*STAR)先进再制造中心(Advanced Remanufacturing and Technology Centre, ARTC)担任研究员,于2021年、2024年在南洋理工大学机械工程学院分别获得学士和博士学位。主要研究方向为激光增材制造的缺陷检测、多传感器融合、多模态深度学习、机器学习、多目标优化、制造工艺规划、大语言模型以及混合增减材制造的机器人路径规划。迄今以第一/通讯作者在Journal of Manufacturing Systems, Robotics and Computer-Integrated Manufacturing, Additive Manufacturing, Virtual and Physical Prototyping, International Journal of Extreme Manufacturing等期刊发表SCI论文10余篇。
免责声明:本文旨在传递更多科研资讯及分享,所有其他媒、网来源均注明出处,如涉及版权问题,请作者第一时间后台联系,我们将协调进行处理,所有来稿文责自负,两江仅作分享平台。转载请注明出处,如原创内容转载需授权,请联系下方微信号。

