搜索
首页
大数快讯
大数活动
服务超市
文章专题
出海平台
流量密码
出海蓝图
产业赛道
物流仓储
跨境支付
选品策略
实操手册
报告
跨企查
百科
导航
知识体系
工具箱
更多
找货源
跨境招聘
DeepSeek
首页
>
前沿:玩“泥巴”,玩出一篇顶刊Matter
>
前沿:玩“泥巴”,玩出一篇顶刊Matter
两江科技评论
2025-11-21
4
导读:哥伦比亚大学YierfanMaierdan和Shiho Kawashima教授团队通过系统调控高岭石在不同 pH 条件下的自组装方式,并使用具有稳定构型的非离子型瓜尔胶作为聚合物稳定剂
文章来源:高分子科学前沿
在可持续建筑材料的探索中,
泥土
这种最古老的材料正在重新被审视。相比碳足迹巨大的水泥体系,粘土类土壤不仅来源广、可回收,还天然兼容 3D 打印等新型建造方式。然而,泥土在“软的时候不好打印、硬了之后不够强”的双重矛盾,让它始终难以真正走进现代建筑。
根源在于:我们对“粘土颗粒在不同化学环境中如何自组装”仍缺乏足够理解,更难预测这种自组装如何影响材料跨尺度的性能。这一瓶颈长期制约着泥土在绿色建筑中的应用
。
在此,
哥伦比亚
大学
Yierfan
Maierdan
和
Shiho Kawashima
教授
团队
通过
系统调控高岭石在不同 pH 条件下的自组装方式,并使用具有稳定构型的非离子型瓜尔胶作为聚合物稳定剂,建立了一套从颗粒电荷状态、聚集模式到流变与强度表现的多尺度分析体系,揭示不同自组装路径会导致外观相似但本质完全不同的微结构,从而显著影响工程性能。
研究表明,
pH 可通过改变颗粒表面电荷调控自组装方式,而瓜尔胶则通过聚合物桥联重构网络结构;
尽管在高浓度瓜尔胶条件下,不同 pH 下的样品最终呈现出类似微结构,但这些结构的“形成机制”截然不同。令人意外的是,
由聚合物桥联路径形成的微结构表现出远高于胶体吸引形成结构的机械强度,其强度提升可超过110%。
这一发现说明,材料性能不仅取决于微观形貌本身,更取决于微结构的“来源”,为可持续、可打印的黏土
基材料
提供了全新的设计原则。
相关成果以“
Tuning clay self-assembly for 3D printing of bio-stabilized earthen materials
”为题发表在
《Matter》
上,第一作者为
Yierfan
Maierdan
。
作者首先
围绕高岭石的晶体结构与表面电荷特征展开,展示了颗粒在不同 pH 下自组装方式的根本差异。高岭石片由硅氧面、
铝氧面和
边缘面三部分组成,不同部分在溶液中带有不同电荷,使得颗粒会根据酸碱环境形成明显不同的相互作用:
在低 pH 下,边缘面可能带正电而与负电面发生“面—边吸引”,或片层之间直接“面—面堆叠”,促使形成“卡房子”或“重叠硬币”式的聚集体;在更高
pH
下,所有颗粒表面趋于负电,产生强烈排斥而呈现分散状态。图1还展示了当引入瓜尔胶后,原本由静电吸引构成
的絮团将
转变为由聚合物桥联主导的结构,表明调控 pH 与添加瓜尔胶可以共同决定
黏土絮团的
生成方式与最终形貌。
这为后续通过化学环境与生物高分子协同控制微结构奠定了核心基础。
图1:
高岭石结构与自组装机制
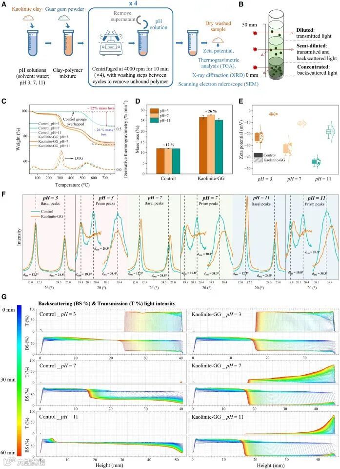
图2呈现了瓜尔胶与高岭石之间的结合行为及其对微结构的影响。通过矿物结合实验和热失重分析可以看到,瓜尔胶在不同 pH 下均能稳定吸附在高岭石表面,且吸附量显著高于对照组,说明其不会在洗涤过程中被轻易去除。zeta 电位结果显示,瓜尔胶的吸附使表面电荷向中性方向移动,进一步佐证其包覆作用;而XRD 则揭示加入瓜尔胶后基面衍射峰显著增强、棱柱面峰减弱,
意味着片层更倾向于“
面—
面堆叠”,
微结构从原本的面—边吸引转向片层平行排列。多重光散射实验进一步说明:
即使在高 pH 条件下颗粒本应分散,瓜尔胶仍能强力诱导形成絮团,说明其桥联作用足以“压过”电荷排斥,重新组织体系内部结构。图2整体揭示了瓜尔胶不仅能吸附在颗粒表面,更会以特定方向影响高岭石片的重新排列方式。
图2:
瓜尔胶吸附证据与微结构调控
图3展示了上述微结构差异如何在流变层面体现。
不同 pH 的对照体系在振幅扫描中表现出截然不同的结构重排行为,低 pH 体系因颗粒吸引强,在大应变后仍能出现结构恢复,而高 pH 体系几乎不再重组。随着瓜尔胶浓度增加,储能模量呈现先升高、再降低、再升高的“三段式变化”,反映了“颗粒网络增强—原有网络被打散软化—聚合物网络重
新占主导”的演化路径;屈服应力也随
谷尔胶增加
而逐渐不再受 pH 控制,最终在高浓度下不同 pH 的样品表现出几乎一致的流变特性
。这说明瓜尔胶在高浓度时完全主导了颗粒连接方式,让体系不再依赖原生胶体吸引来支撑结构。
图3:
流变行为及结构演化
图4进一步把流变差异与3D打印表现和力学性能对应起来。在不加瓜尔胶的情况下,不同 pH 的体系在打印后表现出明显差异:低 pH 样品凭借天然
絮团结构
较稳定,而高 pH 样品易发生坍塌,无法形成足够结构支撑。但随着瓜尔胶含量增加,这种差异迅速消失,表明不同化学环境下的样品逐渐形成了类似的微结构。XRD 数据也证实了高 GG 下的基面衍射峰几乎重叠。更关键的是压缩强度测试显示:
当瓜尔胶达到 2.4
wt
% 时,高 pH 样品竟比低 pH 样品高出 114% 的强度。机制示意图显示:在低 pH 下,颗粒絮团主要由胶体相互吸引形成,聚合物只负责其后续组装;而在高 pH 下,絮团本身就由瓜尔胶诱导构建,因此聚合物连接更深入地参与到结构形成之中,使其在干燥后具有显著更高的稳固性
。图4从工程尺度证明:
微结构的“来源”比
“
长相”更决定性能
。
图4:
可打印性、微结构一致性与力学性能
小结
通过系统调节 pH 与瓜尔胶含量,可以精确控制高岭石粒子的自组装路径,从而主导材料从微观到宏观的结构与性能。
尽管高浓度瓜尔胶能让不同 pH 下形成相似的微结构,但这些结构的形成机制对最终力学性能影响巨大,
表明“微结构如何形成”是设计可打印、高性能土基材料的关键。
研究也强调,未来可在更多不同类型的黏土与生物高分子体系中进一步验证这一原则,扩展至水下打印、黏土—水泥复合体系等更复杂场景,为发展可持续、可制造性强的绿色建筑材料提供新的方向。
免责声明:本文旨在传递更多科研资讯及分享,所有其他媒、网来源均注明出处,如涉及
版权
问题,请作者第一
时间
后台联系,我们将协调进行处理,所有来稿文责自负,两江仅作分享平台。转载请注明出处,如原创内容转载需授权,请联系下方微信号。
【声明】内容源于网络
0
0
两江科技评论
聚焦“光声力热”超构材料、凝聚态物理、生物医学、智能制造等领域,打造科研人便捷的交流平台,发布优质新鲜的科研资讯。
内容
6001
粉丝
0
关注
在线咨询
两江科技评论
聚焦“光声力热”超构材料、凝聚态物理、生物医学、智能制造等领域,打造科研人便捷的交流平台,发布优质新鲜的科研资讯。
总阅读
9.2k
粉丝
0
内容
6.0k