

第一作者: Chengbo Li, Mingming Guo
通讯作者: Xiang Gao & Chuan Xia
通讯单位: 中国科学院深圳先进技术研究院,电子科技大学
DOI:
https://doi.org/10.1038/s41929-025-01416-4
研究背景
二氧化碳排放成本与影响不断升级,亟需建立兼顾经济可行性与环境友好性的新型生产模式。循环碳经济正是这样一种范式,旨在对碳循环中的自然与人为碳源实施减排、再利用、回收及清除。通过负责任地开发利用天然碳资源,能够构建碳捕捉与资源化利用的闭环系统,在降低工业环境足迹的同时助力生态系统修复与保护。利用可再生电力驱动捕获海洋中的溶解无机碳,并将其转化为高附加值化学品,为实现负碳排放和循环碳经济提供了一条可持续路径。
研究问题
本研究构建了一种人工海洋碳循环系统,通过解耦的电-生物催化混合工艺捕获海洋碳源并转化为生物化学品。该系统能够在天然海水的极低溶解无机碳浓度(2.16 mM)条件下实现高效碳捕集(效率>70%),同时兼具低能耗(3 kWh kgCO2−1)和长周期稳定性(536小时)优势。技术经济分析显示其捕集成本具有竞争力(229.9美元 tCO2−1)。采用高效稳定的铋基电催化剂,可将捕获的CO₂进一步转化为纯甲酸(在-1.37V电压下电流密度达800 mA/cm²),继而通过工程改造的纳特里根弧菌将其转化为丁二酸(浓度1.37 g/L)。该电-生物转化系统为利用海洋碳汇资源实现可持续生物合成提供了创新解决方案。
图文解析
图1| 人工海洋碳捕集与升级回收系统示意图
要点:
1.本文构建的海洋碳循环系统(包含CO₂捕集与转化流程)如图1a所示。在CO₂捕集方面,自2012年首台电化学脱碳(eDOC)装置问世以来,已陆续开发出五种主要原型机。然而现有eDOC装置面临电极污染、膜溶胀和盐析等关键挑战,严重影响系统耐久性与稳定性,并增加维护成本。
2.本文通过实验验证了传统双极膜电渗析装置(结构示意图见图1b)在处理天然海水时的连续运行问题:该装置通常会快速失效(图1c)。运行过程中,海水中的钙镁离子会优先与氢氧根反应生成白色二价氢氧化物或碳酸盐沉淀。这些沉淀物在碱室沉积导致流道堵塞和系统电阻上升。此外,钙镁离子还会引发双极膜溶胀破裂,进一步加速系统失效。需要特别指出的是,现有eDOC系统的稳定运行依赖持续供应软化海水,这要求系统必须与大型高效海水淡化厂协同布局,在能源需求、土地利用、建设选址等方面形成额外制约。开发由可再生能源驱动的海上独立运行系统,对推进eDOC技术应用具有至关重要的意义。
图2| 使用固态电解质电解槽从海水中捕集CO₂
要点:
1.本文研发的固态电解质eDOC原型装置包含五个反应室(图2a)。阴极室和阳极室分别发生析氢反应和析氧反应,由三个独立腔室——碱室、盐室和酸室相互隔离。这些腔室填充固态电解质,可高效传输离子并降低全系统欧姆损耗。阴极室与碱室、阳极室与酸室之间通过双极膜隔开,盐室两侧分别设置阳离子交换膜和阴离子交换膜以实现选择性离子传输。采用商用Pt/C和IrO₂分别作为析氢和析氧反应的电催化剂,其氧化还原电解过程在中间腔室形成电场。碱室中,双极膜释放的OH⁻与相邻盐室迁移的阳离子结合形成碱液,扩散至去离子水中;同时天然海水流入另一腔室,在双极膜释放的质子作用下发生pH振荡实现酸化,破坏海水中CO₂-碳酸盐平衡体系(CO₂+H₂O⇌H⁺+HCO₃⁻⇌H⁺+CO₃²⁻),促使平衡向CO₂生成方向移动。
2.酸化海水经泵送进入中空纤维气体萃取膜接触器,在真空压力下萃取出溶解的CO₂气体。为提高CO₂纯度,海水进入酸室前需经相同的气体萃取模块去除溶解的O₂、N₂等气体,并在膜接触器与真空泵间设置冷阱冷凝器去除水蒸气。最终,碱室产生的碱液被导入脱碳酸化海水中恢复其初始pH值,随后排回海洋以高效再吸收大气CO₂。通过碱度滴定法测定中国深圳湾天然海水的总溶解无机碳浓度为2.158±0.0342 mM,其中HCO₃⁻、CO₃²⁻和CO₂分别占比1.882±0.031 mM、0.264±0.003 mM和0.0121±0.0002 mM,显著高于大气CO₂浓度(2022年为417.2 ppm)。
图3| Bi-BEN催化剂的结构表征
要点:
1.在完成海水碳捕集后,本文通过电催化将捕获的二氧化碳转化为富能碳中间体——甲酸。选择甲酸作为目标产物基于三重考量:前人研究显示,在CO₂还原反应各类产物中甲酸具有最高的单电子利润;其生物消耗过程呈质子中性,相较于其他一碳载体更具生物相容性;微生物能以甲酸为唯一碳源合成生物化学品。这些优势使电催化CO₂制甲酸成为极具吸引力的策略。为优化转化过程,本文精心制备了兼具高活性、耐久性与环境友好性的铋基金属有机框架(MOF)催化剂。选择铋作为金属节点源于其卓越的CO₂还原活性和对甲酸盐的高选择性。值得注意的是,多数已报道铋基催化剂在活性和稳定性方面存在局限,难以匹配本文的碳捕集系统的长期稳定运行。前期研究表明,抗坏血酸、L-组氨酸等有机表面修饰剂可提升铋基催化剂在CO₂电解中的稳定性。
2.为同时增强催化剂稳定性与活性,本文采用鞣花酸(EA)作为有机连接体构建铋-MOF。如图3a所示,该催化剂通过两步法合成:首先溶剂热合成原子级精确的单晶材料Bi₂(EA)₂(NMP)₄(NO₃)₂(BEN),随后在-1.2 V(相对于可逆氢电极)进行30分钟电化学原位重构。通过单晶X射线衍射、粉末X射线衍射(图3b)、光学显微镜、扫描/透射电镜等多重表征手段,证实BEN属于三斜晶系P1空间群,呈现由纳米纤维组装而成的菱形形貌。特别值得注意的是,Bi(III)通过去质子化氧原子与EA、NMP和NO₃⁻配位,形成双核铋桥连结构并最终构筑一维配位链。X射线光电子能谱(图3c)进一步验证了BEN中Bi-O键与C-N键的存在。
图4| Bi-BEN与Bi纳米颗粒的CO₂还原性能及机理研究
要点:
1.为评估Bi-BEN催化剂在CO₂还原反应中生成甲酸盐的催化性能,本文采用标准三电极流动电解池系统,以0.5 M KHCO₃为电解液。在-0.83至-1.37 V(相对于可逆氢电极)电位范围内,Bi-BEN催化剂在CO₂还原反应中唯一产生的液体产物是甲酸盐,选择性超过90%,同时伴有微量氢气与一氧化碳(图4a)。甲酸盐的法拉第效率在-400 mA cm⁻²时达到峰值96%,即使在-800 mA cm⁻²的高电流密度下仍保持90%以上。与商用铋纳米颗粒相比(Bi NPs),Bi-BEN催化剂在高电流密度下仍展现出优异的甲酸盐选择性与催化活性。
2.当电位为-1.37 V时,Bi-BEN的甲酸盐分电流密度达到-720 mA cm⁻²,而Bi NPs在-1.30 V时仅实现-338 mA cm⁻²的甲酸盐分电流密度(图4b)。Bi-BEN的性能也优于既往报道的铋基电催化剂(图4c)。在相同甲酸盐分电流密度条件下,Bi-BEN表现出更低的过电位,证明其催化活性显著增强。稳定性测试表明,Bi-BEN在-200 mA cm⁻²电流密度下连续电解23小时后,甲酸盐法拉第效率仍稳定在95%左右,且电压无衰减(图4d)。而Bi NPs在-200 mA cm⁻²电流密度下运行8小时后效率即出现下降。催化后表征证实Bi-BEN结构保持稳定。
3.差分电化学质谱分析显示,Bi-BEN催化剂析氢(图4e)与生成一氧化碳(图4f)的起始电位均高于Bi NPs。为探究电化学活性面积差异对活性的影响,本文通过循环伏安法测算并比较了ECSA归一化的甲酸盐分电流密度。结果表明Bi-BEN的本征活性优于Bi NPs,这归因于电化学重构过程形成的有机配体修饰铋纳米晶结构(图3a)。该结构修饰稳定了甲酸盐生成的关键反应中间体,同时抑制了析氢反应与一氧化碳副产物的生成。
图5| 甲酸电化学生产及其微生物转化合成丁二酸
要点:
1.在使用Bi-BEN催化剂进行二氧化碳还原的过程中,本文面临一个挑战:由于电解液中含有0.5M的KHCO3,导致生成的甲酸盐产物混杂高浓度电解质盐分。为获得可供生物转化的原料,需要实施高能耗的分离纯化步骤。为解决该问题并直接生产纯甲酸,本文采用了先前研发的固态电解质反应器技术(该技术曾用于合成高纯度甲酸)。如图5a所示,在该反应器中,CO₂还原产生的HCOO⁻阴离子在电场驱动下穿过阴离子交换膜进入中央固态电解质通道,同时阳极侧水氧化产生的质子穿过阳离子交换膜。所使用的固态电解质可传导质子,促使离子结合形成甲酸分子,随后甲酸扩散至去离子水中流出反应器。
2.在去离子水流量108毫升/小时、Bi-BEN催化剂负载于4平方厘米电极的实验条件下,获得了令人鼓舞的结果:当电池电流密度为75毫安/平方厘米(对应总电流300毫安)时,甲酸法拉第效率峰值达92%(图5b)。通过核磁共振氢谱与碳谱检测证实液态产物中仅存在甲酸,该现象同时证明了Bi-BEN催化剂中有机配体的稳定性。进一步提高电池电压后,本文实现了108毫安/平方厘米的最大甲酸分电流密度,获得浓度为0.065M的纯甲酸溶液。使用碳13标记的CO₂实验也确认甲酸确实源自CO₂还原。
3.通过采用25平方厘米固态电解质放大反应器(附图39),本文实现了连续20天(480小时)超稳定甲酸生产,这与CO₂连续捕集系统具有良好兼容性。在1.2安培电池电流和42毫升/小时去离子水流速条件下,甲酸法拉第效率始终维持在82%以上且电压未见明显衰减,累计生产约20.16升浓度约0.45M的纯甲酸溶液(图5c,d)。该性能超越了已报道的甲酸选择性电催化剂,进一步证明了电子添加剂在稳定铋基催化剂中的关键作用。
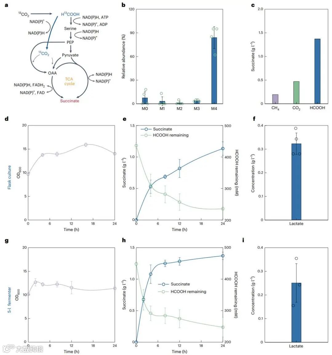
图6| 利用CO₂合成的甲酸盐进行微生物法丁二酸生产
总结展望
本研究通过构建电化学-生物杂合系统,成功从天然海水中提取二氧化碳并合成可生物降解塑料。本文开发出基于固态电解质的电解反应器,能够以高能效和稳定性的方式从海洋碳源中捕获CO₂。值得注意的是,该反应器在连续运行536小时期间,从约177升天然海水中提取约6.54升CO₂气体,每公斤CO₂能耗约为3千瓦时。通过采用高效稳定的铋基催化剂和固态电解池,将捕获的CO₂进一步转化为纯甲酸溶液,在20天内稳定产出20.16升0.45 M甲酸溶液。这种纯甲酸溶液作为海洋细菌微生物发酵的碳源,成功生成1.13 g/L丁二酸——一种可生物降解塑料的前体。该发酵工艺在1升和5升发酵罐中分别实现1.16 g/L和1.37 g/L的丁二酸产率,验证了系统的实际应用潜力。作为概念验证,本文进一步利用获得的生物基丁二酸制备出高质量PBS塑料。该研究为海洋CO₂资源化升级回收提供了可持续方案,并开辟了电化学驱动生物合成的新途径。

