近日,西湖大学工学院李兰团队报道了一种在室温下运行的近红外(NIR)片上激光器。采用具有低的非辐射衰减的锌掺杂PbS胶体量子点(CQDs)增益材料,结合高品质因子硅纳米梁谐振腔,实现了具有低阈值功率的NIR激光器。在连续波(CW)泵浦下,该装置表现出腔滤波自发辐射,在 1350~1600 nm内具有亚纳米级的线宽,且具有较好的稳定性。该研究有望引领紧凑型光子技术在成像、传感和通信领域的革新。相关成果以"Ambient-Stable NIR Nanolasing: Monolithic Integration of PbS CQDs on a Silicon Photonic Platform"为题于2025年11月13日发表在Advanced Materials期刊上。
增益材料特性和谐振腔光子约束能力共同决定了激光阈值和光谱纯度。对于在近红外发光的增益材料,广泛研究的PbS/PbSe型铅硫化物CQD具有八倍简并度和较快的俄歇复合速率,这导致了多激子的迅速淬灭。这一问题在NIR波段尤为突出:为实现低能量光子发射,需采用更大尺寸的CQDs,这增加了表面缺陷密度,加剧了非辐射复合,不利于高密度粒子数反转的实现。因此,增益材料的优化至关重要。在谐振腔方面,提升品质因子(Q)可延长光子寿命,并通过珀塞尔效应将自发辐射高效耦合至激光模式,显著降低阈值功率。然而,传统DFB谐振腔在近红外波段面临瓶颈:SiO₂/TiO₂材料体系与量子点之间的折射率对比度有限,且布拉格衍射效率随波长平方成反比(λ⁻²),导致光反馈减弱。因此,亟需发展新型谐振腔结构以突破现有性能限制。
为解决上述问题,研究团队采用了能够抑制非辐射衰减的锌掺杂PbS CQDs作为增益材料,并与紧凑的高Q硅纳米梁谐振腔相结合,利用珀塞尔效应将自发辐射有效地引导至激光模式中,从而显著降低了阈值功率。在脉冲光泵浦下实现近红外激光发射,发射波长为1579.20 nm,半峰全宽(FWHM)为0.29 nm,阈值低至127μJ cm⁻²。在CW泵浦下,器件展现出腔滤波的自发辐射,在1350~1600 nm光谱范围内展现出亚纳米级线宽。同时,在300 K下工作15小时峰值功率衰减小于6%,在360 K下经过250天空气储存后几乎无性能衰减。
1、高Q硅纳米梁谐振腔:强光约束与亚波长模式体积
团队基于绝缘体上的硅(SOI)基底,提出并设计了一种超紧凑的一维光子晶体硅纳米梁谐振腔。该腔体采用对称结构,两侧为布拉格反射镜,中央为渐缩的缺陷区域,形成了类高斯分布的光场约束,有效实现了亚波长尺度下的光模局域化。通过有限差分时域(FDTD)仿真验证,该腔在1507 nm与1551 nm附近支持两种电介质模式,其品质因子(Q值)均超过107,表明其具备极高的光子寿命与极低的能量损耗。这种高Q腔与硅基平台的单片集成,为低阈值激射奠定了关键的光子学基础。
图1. 器件结构和谐振腔设计
2、锌掺杂PbS量子点:抑制非辐射衰减,实现长寿命增益
研究采用锌掺杂策略对PbS胶体量子点(CQDs)进行改性。透射电镜(TEM)与扫描透射电镜(STEM)图像显示量子点结晶良好,元素分布(EDS)证实锌元素主要分布在量子点周围,有效钝化了表面硫空位等缺陷态。表征结果表明,锌掺杂显著抑制了非辐射复合通道:量子点荧光寿命延长至17.2 μs,双激子寿命达611.6 ps,光学增益阈值降至3.81(平均每个量子点激子数),且增益寿命得到提升。在光泵浦下,量子点薄膜在~1550 nm处出现放大自发辐射(ASE),谱宽收窄至约46 nm,阈值约 200μJ cm⁻²,表明其具备优异的粒子数反转能力与增益特性。
图2. 锌参杂PbS CQDs性能
3、室温近红外激射:创纪录低阈值与超窄线宽
将锌掺杂PbS CQDs薄膜集成于硅纳米梁谐振腔后,器件在室温下实现了近红外激光发射。在980 nm飞秒脉冲泵浦下,器件在1579.20 nm处发射出激光,半高全宽(FWHM)仅0.29 nm,阈值低至127μJ cm⁻²。使用1064 nm皮秒脉冲泵浦同样观测到激射行为,阈值约为200μJ cm⁻²,线宽约0.53 nm。该器件在连续6.5小时泵浦后,输出峰值功率仍保持初始值的80%以上,表现出良好的运行稳定性。其阈值与线宽性能均为目前已报道的近红外CQD激光器中的最优值之一。
图3. 激光器脉冲光泵浦性能
4、连续波泵浦下腔滤波自发辐射:高稳定性与宽谱覆盖
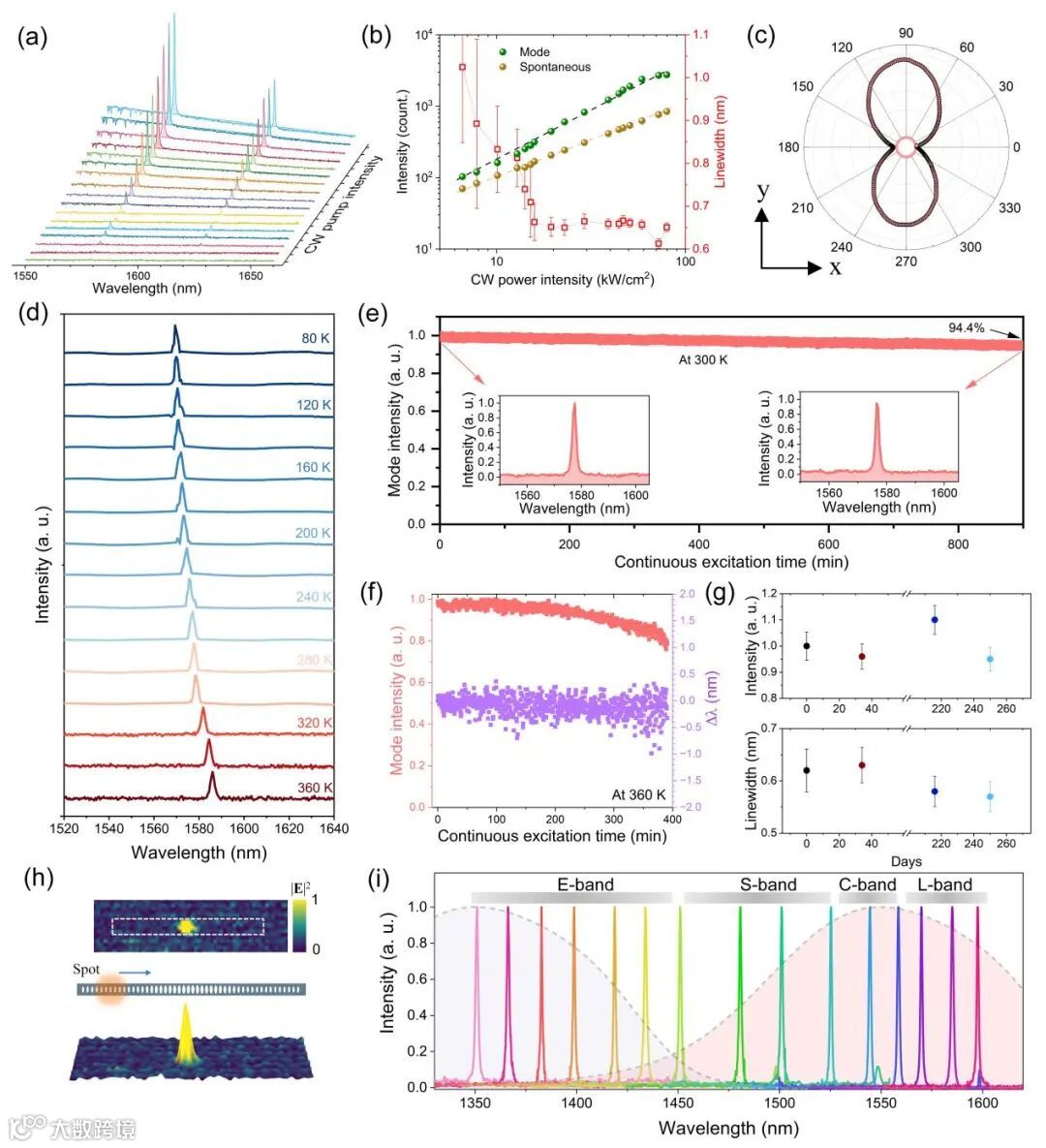
在1064 nm CW泵浦下,器件虽未显示激射所需的阈值突变,但产生了强烈的腔滤波自发辐射。在1350–1600 nm范围内观测到多个亚纳米线宽的谐振峰,其线宽小于1 nm,且偏振特性明显。该辐射表现出卓越的环境稳定性:在300 K下连续工作15小时,峰值功率衰减小于6%;在高达360 K的温度下仍能稳定工作;未经封装置于空气中储存250天后,性能几乎无衰减。通过调节纳米梁腔的周期参数,发射波长可灵活覆盖E、S、C、L四个通信波段,展现出其在片上多波长光源与通信领域的应用潜力。
图4. 1064 nm CW泵浦下的腔过滤自发辐射放大
研究团队展示了一种结合高Q谐振腔和锌掺杂PbS CQDs的NIR纳米梁激光器。在 190 fs脉冲激发下,其展现出创纪录的低阈值(200μJ cm⁻²)和窄FWHM(0.29 nm)。该设计也可在ns脉冲下实现稳定的激光发射。CW泵浦进一步显示了腔滤波自发辐射,其线宽小于纳米级,并具有极高的稳定性。腔体设计的灵活性使其能够实现1350~1600 nm的波长发射覆盖范围,涵盖四个关键的电信波段(E、S、C、L)。该进展可为下一代光子学的变革性策略提供思路,并解锁了NIR片上激光器在光学互连、生物医学传感和电信等领域的应用可能性。
唐仁杰(浙江大学—西湖大学联合培养博士生)是本工作的第一作者,孙春雷(西湖大学助理研究员)和常敬榆(浙江大学—西湖大学联合培养博士生)是共同第一作者,通讯作者为西湖大学工学院长聘副教授李兰。本工作得到了浙江省“尖兵”“领雁”项目、国家自然科学基金、西湖大学相关基金、西湖光电研究院、西湖大学先进微纳加工中心、西湖大学物质科学和分子科学公共服务平台、浙江大学微纳加工平台和清华大学微纳器件测试平台支持。

论文信息:
Tang R, Sun C, Chang J, et al. Ambient‐Stable NIR Nanolasing: Monolithic Integration of PbS CQDs on a Silicon Photonic Platform[J]. Advanced Materials, 2025: e16460.
文章链接:
https://advanced.onlinelibrary.wiley.com/doi/abs/10.1002/adma.202516460
撰稿|课题组

