
中国企业智能制造五大部署重点,依次为:数字化工厂(63%)、设备及用户价值深挖(62%)、工业物联网(48%)、重构商业模式(36%)、人工智能(21%)。
数字化工厂是首要任务。智能制造是以制造环节的智能化为核心,以端到端数据流为基础,以数字作为核心驱动力,因此数字化工厂被企业列为智能制造部署的首要任务。目前企业数字化工厂部署以打通生产到执行的数据流为主要任务,而产品数据流和供应链数据流提升空间巨大。
设备和用户价值深度挖掘。制造业面临愈发激烈的市场竞争和日益透明的产品定价,不得不寻找新的价值来源。设备和用户价值深度挖掘是企业智能制造部署第二重点领域。62%的受访企业正积极部署设备和用户价值深度挖掘。
中国制造企业云部署积极性不高。53%受访企业尚未部署工业云,47%的企业正在进行工业云部署,其中27%的企业部署私有云,14%部署公有云,6%部署混合云。
重构未来商业模式。智能制造不仅能够帮助制造型企业实现降本增效,也赋予企业重新思考价值定位和重构商业模式的契机。30%的受访企业未来商业模式以平台为核心,26%的企业走规模化定制,24%以“产品+服务”为核心向解决方案商转型,12%以知识产权为核心。
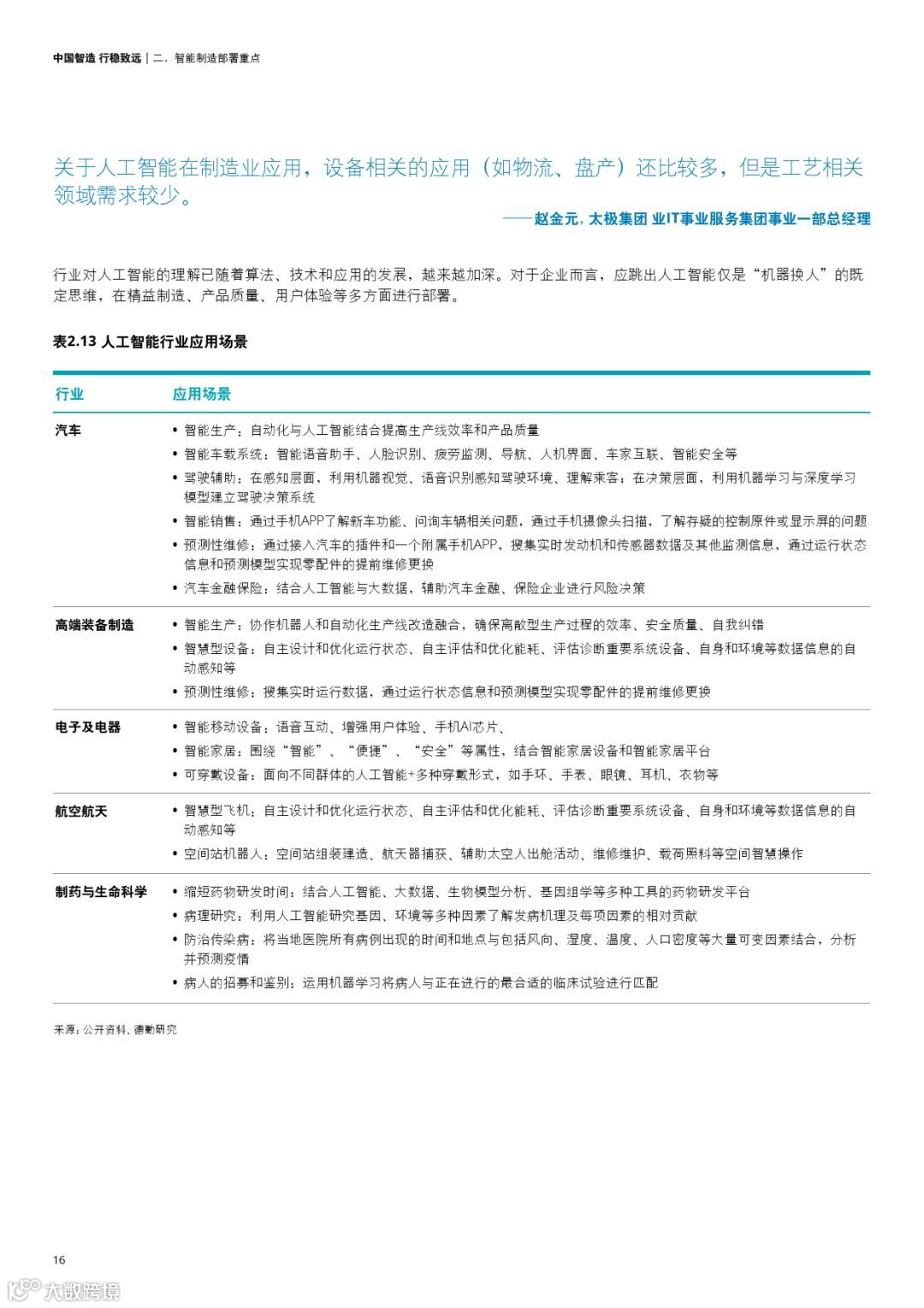
人工智能对制造业的影响,主要来自两方面:一是在制造和管理流程中运用人工智能提高质量和效率;二是对现有产品与服务的彻底颠覆。
三大任务,跨越能力鸿沟。重构商业模式是一项复杂艰巨的任务,要达成这项任务,企业需先加强商业模式优化、创新管理以及云部署三大关键能力。






















声明:本文引用自德勤,该文章版权归原作者所有,转载目的在于传递更多信息,并不代表本公众号赞同其观点和对其真实性负责。如涉及作品内容、版权和其它问题,请与本公众号联系


