
作者:张曙东、汪劼、岑蓓琦
认定一个有限合伙制企业是否为国有实际控制,从理论维度笔者认为需要明确两个层面的问题,即有限合伙企业的国有财产份额是否为有规可依(此处的“规”指法规、规章及其他规范性文件)的国有资产?有限合伙企业国有属性的认定标准是什么?第一个问题是为了给有限合伙企业的国有财产份额正名,确认其是否纳入监管部门的国有产权管理体系;在第一个问题明确的前提下,即明确监管层对有限合伙企业国有财产份额的定位后,我们再根据现有法律体系框架来探讨解决第二个问题。
(一)有限合伙企业的国有财产份额是否为有规可依的国有资产?
根据《企业国有资产法》的规定,国有资产指国家对企业各种形式的出资所形成的权益,因此,从法律角度理解,有限合伙企业的国有财产份额无疑属于国有资产。但关键问题为是否为“有规可依”的国有资产,这意味着监管层的监管态度。
在《有限合伙企业国有权益登记暂行规定》(国资发产权规【2020】2号,以下简称“2号文”)出台之前,遍寻国有资产管理的有关规定(例如《企业国有资产产权登记管理办法》、《国家出资企业产权登记管理暂行办法》等),都无法得到明确的答案,尤其是国务院国资委于2018年12月29日与2019年5月27日在官网发布的问答选登,回复均将《企业国有资产交易监督管理办法》(以下简称“32号令”)的适用范围限制于公司制企业,使得有限合伙企业的国有财产份额管理实际无明确的具体文件予以规定。
在实务中,各出资监管单位对于有限合伙企业的国有财产份额转让的程序理解不一,部分监管单位认为应严格按照32号令执行,即转让份额需要履行进场公开转让的程序;部分监管单位则认为由于现有国有产权登记制度体系并未明确要求有限合伙企业的国有财产份额进行产权登记,故该类国有权益不属于32号令的约束范围,不需要履行公开转让的程序。而一家笔者沟通多次的产权交易机构则非常明确地站在从严的角度理解该问题,即无论是国有的股权、股份还是合伙企业的财产份额,都无一例外应当进场公开转让。实务中的不同认识也必然会引起国有企业在管理该类产权时程序的不一致。
2号文出台后,明确了有限合伙企业国有财产份额的内涵与范围以及登记的内容与程序,几乎32号令中定义的所有国有企业所持有的有限合伙企业财产份额均需要进行国有产权登记,相信上述提及的有限合伙企业国有财产份额转让是否要履行公开转让程序在未来应该没有疑义,最关键的是,2号文赋予了有限合伙企业国有财产份额与公司制企业股权(份)的平等地位,明确了国有产权的统一监管要求,笔者认为上述的“有规可依”问题已得到充分的肯定回答。
(二)有限合伙企业国有属性的认定标准是什么?
公司制与有限合伙制在运作机制上存在本质区别,公司制采用股东(大)会、董事会与经理的多层治理结构,而在作为最高权力机构的股东(大)会中,全体股东对于公司重大事项均享有依据法律赋予与公司章程规定的表决权,同时董事会由股东(大)会选举产生,经理由董事会聘任,其权力来源亦为全体股东,授权体系清晰;而有限合伙企业则由担任执行事务合伙人的普通合伙人执行合伙事务,但其他合伙人在一定情形发生后拥有对该普通合伙人进行除名并予以更换的权限,可谓是互相制约。因此,有限合伙制的控制权问题较公司制更为复杂与多变,往往需要具体问题具体分析。
我们刚才谈到,上述2号文解决了有限合伙企业财产份额在国有资产体系中的定位问题,但依然留给我们一道难题,即有限合伙企业国有属性的划分标准,什么是国有控制的有限企业,什么是非国有控制的有限合伙企业,这个问题的答案对于国有出资的私募股权投资基金的整体运作机制有着极为重要与深远的影响。
根据国有企业资产评估管理、产权交易管理的有关规定及管理逻辑,若有限合伙企业被认定为国有控制,那么该有限合伙企业就属于国有企业的范畴,其实施、持有与退出股权投资项目均需要在前述管理体系内履行有关国资程序,例如股权投资的实施需要进行对被投企业的资产评估与核准(备案)、投资完成后被投企业发生非同比例的增减资时亦须履行资产评估与核准(备案)、退出时需要在履行资产评估与核准(备案)后通过产权交易机构进行公开转让(豁免情形除外);而非国有控制的有限合伙企业则不需要履行前述程序,故两类有限合伙企业在运营模式与运营效率方面存在诸多差异。
股权投资行业本身是充分市场化的,投资方面,部分热门项目留给投资方的尽职调查与决策时间本身就十分有限,而相关的国资评估管理流程往往需要较长周期;投资持有期间的非同比例增资往往造成国资管理要求与公司法规定的公司治理机制的冲突,同时,评估核准(备案)的周期一旦过长也会一定程度上影响新增资方入股的意愿;投资退出时除在二级市场退出外,均须履行公开转让流程。故国有控制有限合伙企业制基金的投、管、退各环节如何进行合理的制度化安排一直以来都是国有资产管理中十分重要的课题。
如上所述,2号文的出台并未给出有限合伙企业国有属性的认定标准,然而根据笔者的经验,原国资委产权登记系统中对于公司制企业的登记均须登记国有控股或国有参股属性,不知此次有限合伙企业的权益登记是否会要求登记人在登记时填写有限合伙企业“国有控制”或“非国有控制”的属性,若有该要求,笔者认为监管部门应就认定标准在其他文件当中作进一步明确。
既然对于国有控制的有限合伙企业认定现时仍然没有清晰的认定标准,我们不妨先从《合伙企业法》的层面来分析一下有限合伙企业的控制权问题。在分析之前,我们必须先明确“控制”这个词的定义,因为在《合伙企业法》中并没有提及,我们可以参考《公司法》对于实际控制人的定义“通过投资关系、协议或者其他安排,能够实际支配公司行为的人”中提炼出“控制”指的是能够支配被控制主体的行为,这与32号令中对国有实际控制企业的定义“通过股东协议、公司章程、董事会决议或者其他协议安排能够对其实际支配”的标准及36号令《上市公司国有股权监督管理办法》对国有实际控制企业的定义“通过投资关系、协议或者其他安排,能够实际支配其行为”的标准高度吻合,即“支配被控制主体的行为”。那么我们不妨来看一下,有限合伙企业的行为究竟是被谁支配的。
《合伙企业法》第六十七条规定,有限合伙企业由普通合伙人执行合伙事务。合伙事务的执行顾名思义包括对外代表合伙企业实施法律行为与对内事务管理两个层面(《合伙企业法释义》:合伙企业的事务执行,是指合伙企业的经营管理及对内对外关系中的事务处理等活动),笔者认为,该条清晰地反应了有限合伙企业的行为是由执行合伙事务的普通合伙人(“执行事务合伙人”)支配的。
但变量在于第六十八条有限合伙人权限中的“参与决定普通合伙人入伙、退伙”,同时第四十九条规定了对普通合伙人进行除名的情形:(一)未履行出资义务;(二)因故意或者重大过失给合伙企业造成损失;(三)执行合伙事务时有不正当行为;(四)发生合伙协议约定的事由。同时,该条也规定了除名需要经其他合伙人一致同意。通过该规定可以知晓,享有支配有限合伙企业行为的执行事务合伙人只有在除其本身之外的其他合伙人一致同意且发生诸如未履行出资义务、造成企业损失、执行合伙事务存在不当行为等违约情形下,方能将其除名。
举个最简单的例子,假设单一有限合伙人持有一家有限合伙制企业的出资比例超过50%甚至超过三分之二,即便执行事务合伙人发生前述违约情形,仍然需要除执行事务合伙人与该有限合伙人之外的其他持有少数权益的合伙人全体同意方能撤换执行事务合伙人,同时在只有一个普通合伙人的情形下,还得找到继任者担任新的执行事务合伙人,可以说是难度极大,有关案例也相对较少。即便找到继任者,也是新的执行事务合伙人而不是任何一位有限合伙人执行合伙事务。
综上,基于“控制”的内涵与相关法律的规定与立法背景,绝大部分情况下,执行合伙事务的普通合伙人应理解为有限合伙企业的控制人,若该普通合伙人为公司,则该公司的属性即可决定该有限合伙企业的属性;若该普通合伙人依然为有限合伙企业,则该普通合伙人的执行事务合伙人的性质可决定有限合伙企业的属性;若该普通合伙人为自然人,则该有限合伙企业应为非国有控制属性,即我们通常俗称的“认GP标准”。
笔者可以想到的例外情况为:①一家有限合伙企业只有一个有限合伙人,或者多个有限合伙人均受同一控制,那该有限合伙人可以以其独立意志撤换执行事务合伙人,此时如果仅按照“认GP标准”来认定控制权归属则有失偏颇,控制权的归属应参考合伙协议的约定综合判断。②一方或多方有限合伙人能够通过投资关系、协议或其他安排对执行事务合伙人实施控制,该种情形下,有限合伙企业的控制权毫无疑问应当归属于该等有限合伙人。该两种例外情况我们姑且可以将其称为“认LP标准”。
(三)国有控股属性认定的相关标准
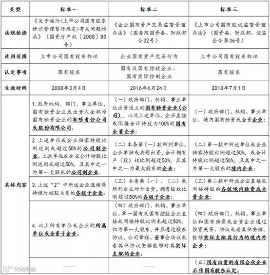
国浩律师事务所赵泽铭律师梳理了国有股东认定的相关标准,前后包括《关于施行<上市公司国有股东标识管理暂行规定>有关问题的函》(以下简称“80号文”)、32号令、《上市公司国有股权监督管理办法》(以下简称“36号令”),具体内容如下表所示。

资料来源:赵泽铭《国有出资合伙企业作为控股股东的上市公司股权激励适用规则之实务探讨》。
三份文件当中对于认定控股或控制的方式主要从公司制的角度展开,认定标准本身对有限合伙制的参考价值较为有限。但36号令中规定的“国有出资的有限合伙企业不作国有股东认定”、“实际控制”的定义与32号令中规定的“实际控制”的定义均对有限合伙企业国有属性的认定具有重要参考价值。
如果说2016年6月之前参照80号文,该文重点以“公司制企业”、“绝对控股”等为标准,有限合伙企业尚有无需被认定的可能,那么32号令和36号令,则在条文上明确包括了各类“企业”,即便不是绝对控股,也可以通过各种“协议安排”实际支配,从而被认定为国有股东、国有控股企业、国有实际控制企业等。在实务操作中,也确实有一些有限合伙企业被认定国有股东且在被投企业IPO时被要求履行国有股划转义务。但正如上文所述,国务院国资委已经于2018和2019年明确,32号令的适用范围限制于公司制企业。
从上述三个文件来看,在与否国有控股的认定中,第一大股东是否为国有控股是一个非常重要的判定标准。如果一个企业三个股东的股权结构为A:B:C=3:3:4,其中A和B均为国有控股,C为非国有,但A和B不是同一控制,譬如属于两个地方政府或国资委,这个企业就不属于国有控股。如果一个企业三个股东的股权结构仍为A:B:C=3:3:4,而A和B是同一控制下的,譬如A和B是同一个国有股东,或者A是国有全资,B是A控股子公司,此种情况不符合32号令国有控股认定情况,但在实操中如何认定,目前暂未找到相关案例。
36号令值得再多说两句。第一,其首先明确了国有出资的有限合伙企业不作为国有股东认定,虽然该条文是针对上市公司股东的,但在实务中,已经有相关拟IPO企业的股东参照这一条进行认定。第二,除了合计持股超过50%且其中之一为第一大股东的约定外(与32号令类似),还有一个新规定(第四点),即国有独资或全资企业通过投资关系、协议或其他安排,能够实际支配其行为的企业,则被认定为国有股东。若此处的“企业”二字包含有限合伙企业,我们可以设想假如一家有限合伙企业的GP是国有控股,依据本条的意思推导,该有限合伙企业将被认定为国有股东。
在这种情况下,如果大部分LP为非国有,虽然理论上是可以某种机制把这个GP解雇的,也即这种认定方式仍有商讨的空间。但正如前所述,在实操中,解雇GP需要除执行合伙人以外的全体合伙人同意,难度很大。同时,即便完成GP更换,事务的执行仍然由新执行合伙人负责(新控制人),而不是作出除名决定的LP们,除非有LP能转为执行合伙人。所以,参照36号令,如果GP为国有控股,则该有限合伙企业大概率会被认定为国有股东。

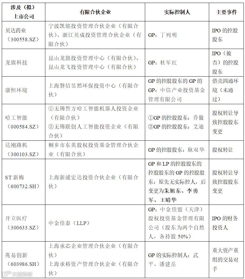
以上案例中,贝达药业(300558.SZ)、龙旗科技所涉有限合伙企业中,GP/执行事务合伙人均为公司的创始人,且GP及其关联方在整个有限合伙企业中的出资比例均比较高。
除此之外,上述案例中,还有几个点值得关注:
①在哈工智能(000584.SZ)、康恒环境重组上市等几个案例中,均详细披露了每一层有限合伙企业合伙协议的主要条款,旨在表明普通合伙人及执行事务合伙人能够控制该有限合伙企业等。
②有限合伙企业的实际控制人认定与管理人无关(康恒环境案例)。
③100%的国有全资企业可以作为GP(兆易创新以及下文提到的诸多案例)。
④有限合伙企业的GP数量并不限定为1-2个,3个、4个都可以。
最近一年来,不少上市公司纷纷易主,新的控股股东就包括国有出资比重较高的有限合伙企业,这为分析有限合伙企业的国有属性提供了新的视角。
(一)有限合伙企业控股的上市公司案例分析
根据国浩律师事务所赵泽铭律师的梳理,截至2019年12月2日,A股上市公司中第一大股东为合伙企业的总计75家,其中实际控制人为国有性质的共有5家。

资料来源:赵泽铭《国有出资合伙企业作为控股股东的上市公司股权激励适用规则之实务探讨》。
我们对这5个案例进行了梳理,5个案例均为公司上市后,由国有性质的有限合伙企业受让股权成为新控股股东。
1. 光大嘉宝(600622.SH)于2017年4月发生实控人变更
北京光控安宇投资中心(有限合伙)与上海光控股权投资管理有限公司、上海安霞投资中心(有限合伙)为一致行动人,合计持股24.27%,均是中国光大控股有限公司间接持股100%的下属企业,其实际控制人为中国光大集团股份公司,最终控制人为中央汇金投资有限责任公司。
该案例中,有限合伙企业的GP与LP为同一国有股东控制,有限合伙企业与一致行动人也为同一国有股东控制,认定为国有股东没有异议。
2. 锦富技术(300128.SZ)于2019年6月发生实控人变更
公司原实际控制人富国平、杨小蔚夫妇将19.19%的股份转让给泰兴市智成产业投资基金(有限合伙),后者GP为上海晋成股权投资基金管理有限公司,是基金业协会备案的私募基金管理人,持股仅1%,股东均为个人。第一大也是单一LP为泰兴市智光环保科技有限公司,出资99%,其股东为江苏省泰兴高新技术产业开发区管理委员会。

该案例中,尽管有限合伙企业GP为非国有属性,但是由于其为单一LP,可以按其单一意志撤换GP,故控制权归属LP。
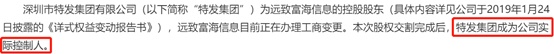
3. 麦捷科技(300319.SZ)于2019年3月发生实控人变更
公司原控股股东新疆动能东方股权投资有限公司(实际控制人丘国波、李文燕)将持有的26.44%的股份转让给深圳远致富海电子信息投资企业(有限合伙)(简称“远致富海信息”),根据公司2019年3月《麦捷科技:关于控股股东,实际控制人协议转让公司股份完成过户登记暨公司控制权发生变更的提示性公告》,深圳市特发集团有限公司为公司实控人,具体如下:

但截至2020年2月12日,天眼查显示深圳远致富海电子信息投资企业(有限合伙)的股东名单中仍未出现深圳市特发集团有限公司,可能是远致富海信息的工商变更未完成。
该案例中有限合伙企业因工商变更未完成,暂无法判断实控人国有属性的认定是因GP还是LP。
4. 华仁药业(300110.SZ)于2019年7月发生实控人变更
公司原控股股东广东永裕恒丰投资有限公司及永裕恒丰投资管理有限公司将持有的20%股份转让给西安曲江天授大健康投资合伙企业(有限合伙)。后者GP为西安曲江永徽大健康投资管理有限公司,持股仅0.8696%。根据企查查股权穿透信息,西安曲江永徽大健康投资管理有限公司的唯一股东为西安曲江文化金融控股(集团)有限公司,实际控制人为西安曲江新区管理委员会,持股比例为99.98%,为国有控制。第一大也是单一LP为西安曲江文化金融控股(集团)有限公司,持股99.1304%。GP即为LP的全资子公司。


该案例中,有限合伙企业的GP与LP为同一国有股东控制,认定为国有股东没有异议。
5. 天银机电(300342.SZ)于2019年3月发生实控人变更
公司原控股股东常熟市天恒投资管理有限公司(实际控制人为赵晓东和赵云文)持有的28.5225%股份转让给佛山市澜海瑞兴股权投资合伙企业(有限合伙),后者GP为佛山市澜海瑞盈投资管理有限公司,出资份额为0.0833%。根据企查查股权穿透信息,佛山市澜海瑞盈投资管理有限公司持股51%的控股股东为佛山市南海金融高新区投资控股有限公司,后者是佛山市南海区国资局(佛山市南海区公有资产管理办公室)的全资企业。第一大LP股东为佛山市南海金融高新区投资控股有限公司,出资83.29%。也即,GP为第一大LP的控股子公司。


该案例中,有限合伙企业的GP与LP为同一国有股东控制,认定为国有股东没有异议。
以上5个案例,除麦捷科技外,可以分为两类,一类是GP和LP都是国有控股,且GP是LP的控股子公司,相互之间为关联方,如光大嘉宝、华仁药业、天银机电;另一类是GP为民营,LP为国有控股,如锦富技术。这其中不包括GP是国有、大部分LP是民营的案例(适用36号令中的第四点)。
(二)其他案例分析
1. 华凯创意(300592.SZ)IPO时相关股东被认定为混合所有制国有股东
在IPO国有股转持时代,有不少国有出资有限合伙企业被认定为国有股东,并履行转持义务。如华凯创意(300592.SZ)2017年IPO时,其股东湖南文化旅游创业投资基金企业(有限合伙)(出资人结构如下图所示)被湖南省财政厅认定为混合所有制国有股东,并以现金方式履行国有股转持义务。

该基金的GP被认定为非国有企业,LP中湖南省国有企事业单位为主。在计算转持金额时,电广传媒持股比例未计算在内,不知道是因为它是上市公司,或是因为其国有法人股比例仅为25%。
该案例中,所有LP均为湖南省辖区内的国有企事业单位(电广传媒实控人亦为湖南省文化国资委),因此,有一条思路可供参考:按照广义理解,将湖南省政府作为控制人,根据控制关系,所有LP最终的管辖权实质上均可归于湖南省政府,即为实质的单一LP。或许证监会正是基于这个考虑将基金认定为国有股东,但仅为一种猜测,供读者参考。
2. 百合医疗申报IPO时相关股东未被认定为国有属性
在另外一个案例——百合医疗(IPO被否)中,北京和谐成长投资中心(有限合伙)出资人结构如下,GP为民营机构,LP中以国有为主。其并没有被认定为国有控股及需要履行转持义务。

该案例属于“GP是非国有结构,LP不止一个且非受同一控制,且国有LP无法控制GP”,其未被认定为国有控制对实务操作中国有私募基金架构的搭建具有参考意义。但该案例没有IPO成功,令参考性有些打折。
3. 洁特生物(688026.SH)IPO时相关股东未被认定为国有属性
在2020年1月的一个IPO案例——洁特生物(688026.SH)中,广州开发区广开知识产权运营投资中心(有限合伙)出资人结构如下,GP为100%纯国资(广州市政府控股),LP中国有持股比例超过95%。其并没有被认定为国有属性,招股书中给的理由是“天泽瑞发、广开知产的执行事务合伙人均为万联天泽资本投资有限公司,该公司为国有控股企业。根据国资委、财政部、证监会于2018年5月16日联合发布的《上市公司国有股权监督管理办法》(36号令)第78条的规定:国有出资的有限合伙企业不作国有股东认定。因此,天泽瑞发、广开知产持有的公司股权不作国有股东认定。截至本招股说明书签署日,发行人不存在国有股份情况。”


该案例无论是GP或是LP都具有很强的“国资属性”,但并未被认定为国有股东,招股书给出的解释是:按照36号令中“上市公司国有出资的有限合伙企业不作国有股东认定”,即拟IPO企业套用了上市公司的认定依据。
综上所述,从理论上来说,GP/执行事务合伙人作为对有限合伙企业有实际支配的一方,应被认定为有限合伙企业实际控制人,有限合伙企业国有属性也应参考GP/执行事务合伙人的国有属性来定。实务操作中,大部分案例也确实是这么做的。但在实务上确实存在一些模棱两可的地方,特别是涉及到国资时,LP的成分就会更多地被考量。如果国有LP可以决定GP的更换,则该有限合伙企业会被认定为被国有控制;甚至在一些关联LP出资累计比例非常高时,该合伙企业也很有可能被认定为国有控股。
就什么架构的国资私募基金可以不被认定为“国有属性”,实务操作中有两个案例可以参考:一是GP是非国有控制,LP虽以国资为主,但不止一个国有出资主体且非受同一控制,且国有LP无法控制GP;二是在2018年7月36号令出台后,拟IPO企业套用“上市公司国有出资的有限合伙企业不作国有股东认定”,即使GP和LP都具有很强的“国资属性”,仍旧认定为非国有。
参考资料:
张曙东:有限合伙企业实际控制人认定案例分析,“东哥观察”微信公众号
张曙东:有限合伙企业作为控股股东的上市案例分析,“东哥观察”微信公众号
赵泽铭:国有出资合伙企业作为控股股东的上市公司股权激励适用规则之实务探讨,“国枫律师事务所”微信公众号


