作者 | 王梦石
概要
作为全球制造业产值第一的国家,中国的制造业覆盖了31个大类、179个中类和609个小类,是全球制造业门类最齐全、体系最完整的国家。
但长期以来,中国的制造业主要集中在中低端环节,产业附加值较低,发展智能制造成为了实现中国制造业从低端制造向高端制造转变的重要途径。
机器视觉是智能制造的眼睛,利用工业镜头、算法平台等技术的结合来代替人眼,实现工业制造过程中的识别、测量、定位、检测等功能,是实现工业自动化、智能化的必要手段,也是智能制造发展的关键技术。
此篇报告中,我们将介绍机器视觉的概念、功能和应用,解析机器视觉产业链构成和市场竞争格局,分析奥普特、基恩士等行业龙头的发展状况,讨论中国机器视觉行业的发展趋势及投资逻辑。
目录
一、产业概况
二、市场规模与竞争格局
三、行业代表公司成长路径
四、行业发展展望及投资逻辑
01
机器视觉产业概况
1.机器视觉定义
根据美国制造工程师协会(SME)机器视觉分会和美国机器人工业协会(RIA)自动化视觉分会的定义:机器视觉是通过光学的装置和非接触的传感器,自动地接收和处理一个真实物体的图像,以获得所需信息或用于控制机器人运动的装置。
计算机视觉为机器视觉提供图像和景物分析的理论和算法基础,机器视觉是计算机视觉的具体应用之一,机器视觉侧重于在工业领域的实际应用,而计算机视觉侧重算法的研究。
机器视觉的众多功能和应用场景可大体归为四类——识别、测量、定位和检测,技术实现难度依次增加。
*资料来源:奥普特招股说明书
2.机器视觉产业链
据中国机器视觉产业联盟数据,2020年机器视觉在消费电子、半导体、汽车领域的销售额分别占全行业销售额的52.9%、10.3%、8.8%。
*数据来源:机器视觉产业联盟
值得提出的是,伴随新能源汽车产业的迅猛发展,锂电池的产量和需求也在急剧膨胀,锂电池检测市场也成为了机器视觉技术应用新的增长极。锂电池检测复杂程度较高,涉及电池的电极检测、电极片距离测量、封盖焊接引导和检测、软包表面检测、光学字符识别等众多环节,通过机器视觉的精密检测以保证电池的性能、容量、安全性满足生产制造的需要。
*资料来源:电子产品世界、CNBlogs、《中国工业机器视觉产业发展白皮书》
机器视觉系统主要可以分为成像和图像处理分析两大部分,前者依靠机器视觉系统的硬件部分完成,后者在前者基础上,通过视觉控制软件完成图像处理分析。机器视觉的本质是为机器植入了“眼睛”和“大脑”,光源、镜头、相机和图像采集卡等硬件部分相当于人的眼睛,用以捕捉图像;视觉控制系统则相当于人的大脑,用以分析和处理信息。
*资料来源:奥普特招股说明书
*资料来源:申万宏源研究所
02
机器视觉市场规模与竞争格局
1.市场规模
(1)全球
根据Markets and Markets数据显示,2010-2020年,全球机器视觉市场规模呈现不断上升的趋势。2020年,全球机器视觉市场规模达107亿美元,近5年复合增速为14.48%。根据Markets and Markets预测,2022-2025年全球机器视觉市场规模预计将保持6%的复合增速稳健增长。根据前瞻研究院基于2020年全球机器视觉市场规模实际数据推算,2026年全球机器视觉市场规模将达到153亿美元。
*数据来源:Markets and Markets
中国的机器视觉行业正处在高速发展阶段,2015-2019年CAGR达到35.01%。
据中国机器视觉产业联盟(CMVU)统计,2015我国机器视觉市场规模仅为31亿元,2019年提升至103亿元,2020年达到115亿人民币,2015-2020年CAGR达24.31%,远高于全球机器视觉行业同期复合增速。
根据中国机器视觉产业联盟对会员企业的统计分析,2021年中国机器视觉行业规模约为164亿元。
受益于新基建投资增加、数据中心建设加速、制造业自动化推进等因素,CMVU预计2025年中国机器视觉行业规模有望超过400亿元,未来3年CAGR为35%。
2.竞争格局
*数据来源:奥普特招股书
(1)全球
从全球市场来看,机器视觉龙头基恩士2021年营业收入7551亿日元(约合人民币384亿)、康耐视2021财年营业收入10.37亿美元(约合人民币70亿),两家公司合占全球超过50%的市场份额。
(2)中国
结合CMVU和奥普特统计数据,至2020年,国内机器视觉市场上的国际品牌超过200家,内资品牌超过100家,数量暂时以外资品牌为主。同时,我国机器视觉行业主要以产品代理商和系统集成及设备制造为主,底层开发商较少,产品代理商超过300家,专业的机器视觉系统集成商超过100家,覆盖全产业链各环节。

*数据来源:CMVU、奥普特2021年度报告
根据中国机器视觉产业联盟统计,国内机器视觉行业以中小企为主,主要集中在销售额1-3千万元范围,约占31.80%;1千万元以下销售额占比为19.80%,3-5千万销售额企业占比为13.20%,5千万-1亿元销售额企业占比18.70%,1亿元以上销售额企业占16.5%。
从区域分布来看,机器视觉企业聚集较为集中,分布在广东省、江苏省、山东省、浙江省、上海市,分别占比为 27.01%、15.88%、7.73%、7.63%、4.07%,5个省市共占据62.33%,其中以广东最为聚集。

*资料来源:中国机器视觉产业联盟
在镜头、工业相机、底层软件系统等技术壁垒高、利润率高的产品领域,康耐视和基恩士等国外企业长久积累的软硬件技术优势较为明显。
2020年基恩士中国市场收入40.9亿元,康耐视2020年在大中华地区收入约11亿元,而国内龙头奥普特2020年总营业收入为6.4亿元,约占中国机器视觉市场份额的5%,其余企业规模也较小,整体市场仍较为分散,本土企业也均以中小企业为主。
从数据看,国内机器视觉市场由国际巨头占据了大量份额,两家国际巨头合占中国50%市场,且保持非常高的毛利率,内资企业与海外龙头相比存在较大差距。
03
机器视觉行业代表公司成长路径
1.奥普特
(1)公司概况
奥普特成立于2006年,总部位于广东东莞,于2020年12月31日登录科创板。公司是一家机器视觉核心零部件供应商,主要从事机器视觉核心软硬件产品的研发、生产和销售,主要产品覆盖光源、控制器、镜头、视觉控制系统等机器视觉核心部件。
奥普特最初以光源产品切入机器视觉市场,2009年推出视觉处理分析软件,成为整体解决方案供应商,2015年推出镜头及其视觉控制器,完善核心零部件布局;2019年公司又推出了推出工业相机产品(暂未量产),完成了产品线全面布局。
*资料来源:奥普特招股书
(2)商业模式
公司依靠产品和解决方案的研发积累形成的技术体系,为客户提供具有技术附加值的机器视觉核心软、硬件产品和整体解决方案,从中取得收入、获得盈利。
公司的生产模式主要是自建工厂生产为主,包括光源、光源控制器、部分镜头、视觉处理分析软件、视觉控制器等。
但和基恩士、康耐视相比,奥普特主要业务收入依靠的是“解决方案”,而“解决方案”具有定制化、多品种、小批量的特点,非标定制化突出,难以形成大批量、标准化供应。
公司通过“解决方案带动产品销售”,主要以直销为主,且均为买断式销售,依托向客户提供解决方案带动产品的销售。解决方案包括了单独的硬件方案、软件方案或者软硬结合的整体方案。
在解决方案带动产品销售的业务模式下,公司在与客户进行商业接洽过程中,通过对客户的需求进行分析,形成以自主产品为基础和核心、并根据需求搭配外购产品的解决方案。以经过验证的解决方案为基础,公司与客户进行商务谈判,从而形成产品的销售。
公司的对外采购主要分为两个部分:一部分是生产所需的原辅料,包括五金塑胶件、电子电器件、LED、光学件、PCB(A)、线材、接插件、包装材料等,用于生产自产产品;另一部分是用于直接对外销售的外购成品,主要包括相机、镜头等。该部分采购主要针对的是公司目前产品线或产品型号尚未覆盖的部分。
奥普特认为,在这个阶段选择这样的商业模式,是与公司目前规模尚小,资源和资金实力有限的现实条件相适应的。通过向客户提供解决方案,从整体上把握机器视觉系统,可以获得对各机器视觉产品研发方向和要点的数据信息,从而可以更有效的对机器视觉各软硬件产品进行研究、开发。
公司主要客户如下图所示:
*资料来源:奥普特招股书
从客户的构成来看,奥普特绑定了3C、新能源等多个领域的龙头企业,且主要以大客户为主,如3C领域的苹果、华为,新能源领域的宁德时代、比亚迪,同行业的欧姆龙、康耐视等。
机器视觉企业的发展速度很大程度取决于下游客户的质量和数量,从客户类型来看,奥普特的客户主要集中于3C和新能源领域,其他行业的占比相对较低,行业类型相较基恩士、康耐视等巨头而言,还相对较为单一。未来,伴随公司的逐步成长,覆盖更多行业领域的应用是公司的发展方向之一。
(3)财务状况
奥普特2021年营业收入8.75亿人民币,净利润3.03亿人民币,毛利率66.51%。
*资料来源:奥普特2021年度报告
-
营业收入和净利润方面,2017-2021年,奥普特的营业收入从3.03亿人民币上升至8.75亿人民币,CAGR为30.51%;归母净利润从0.76亿人民币上升至3.03亿人民币,四年CAGR为41.30%。 -
毛利率方面,公司的盈利能力相当突出。 2019-2021年公司毛利率水平分别为73.59%、73.94%和66.51%,五年平均毛利率高达71.34%,显著高于所处机器视觉行业的平均毛利率40.51%(2021年毛利率较2020年下降7.43%,主要原因在于公司开始进入锂电领域,锂电业务毛利率相比3C有所下降,锂电收入占比提升拉低了公司整体毛利率水平,但锂电行业景气度高,市场发展空间巨大)。 -
费用方面,奥普特2017-2021年的期间费用率(含研发费用)分别为39.5%、31.1%、26.0%、29.7%和33.0%。 2017-2019年期间,公司规模效应逐步体现,企业的期间费用率逐步下行;2020和2021年,公司的销售费用率、研发费用率提升较为明显,使得奥普特整体费用率上行,其主要原因在于公司研发团队和销售团队的扩张力度较大,公司销售人员从2019年的290人增加至2021年的743人,研发人员从2019年的33人增加至2021年的715人。 持续的研发投入是机器视觉企业保持核心优势的关键,2017-2021年,公司研发投入从0.46亿元增长至1.37亿元(均费用化),研发费用率分别为15.4%、11.8%、11.1%、11.9%、15.7%,持续保持了高研发投入力度。 -
从公司经营性现金流量的情况来看,奥普特始终保持了较好的现金管控和回款能力,2021年公司销售商品、提供劳务收到的现金达7.5亿元,占营业收入的比例为86%,现金流状况十分良好。
奥普特2021年主营业务收入按产品分类的构成:
*资料来源:奥普特2021年度报告
2017-2021年,光源及其控制器营收占比分别为57.90%、57.79%、57.57%、50.18%和43.93%,是公司最主要的营收来源,但伴随公司其他产品营收占比的持续提升,公司传统光源类产品的营收占比也在逐步降低,进一步体现出企业多层次、一体化的发展方向。
2017-2021年,奥普特镜头产品收入占比从13.06%提升至14.46%,相机产品收入占比从13.3%提升至16.5%,视觉控制系统收入占比维持在10.5%左右的水平。
2021年,奥普特3C领域的营业收入占比59%,相较2020年的77%有所下降,主要源于其新能源相关业务的快速增长压缩了3C业务的比例,但从绝对量上来看,公司3C业务收入同比增长了33%。
公司2021年新能源领域营收占比29%,相比2020年12%有了一个明显的提升,从绝对量来看,公司2021年新能源领域收入同比大幅增长了250%。可以预见,伴随整个新能源行业的高速发展,奥普特阿新能源业务管线的营收占比势必会继续提高。
不过,从上述数据可以看到,来自除新能源、3C的其他行业收入目前占比是非常低的,2017年到2021年皆是如此,两者占营收比几乎都处于90%左右的水平。
据奥普特介绍,公司正在积极布局汽车、半导体等行业业务,未来有望打开其他更多行业的发展空间。
2.基恩士(Keyence)
(1)公司概况
基恩士成立于1974年,总部位于日本大阪,是全球最大的工业自动化生产企业之一。公司以传感器产品为切入口,后逐步将业务范围拓展至机器视觉、测量仪、印刻机、显微镜等领域,是全球最大的机器视觉系统供应商(全球机器视觉系统市场占有率约30%)。
截至2021年,基恩士已在全球范围内建立了19家跨国公司,组成了一个高效的销售网络;公司在全球46个国家设立了230个办事处,2001年在中国设立子公司,中国区总部位于上海,宣布基恩士正式进军中国市场。
*资料来源:基恩士官网
从上表可以看出,基恩士的产品矩阵十分丰富,从机器视觉系统到各类型的传感器、控制系统、测量系统、激光设备、显微镜等产品线均有覆盖,从成像到分析的所有软、硬产品均能为客户提供,且大部分产品为集成化的标准产品,可以最大程度的为客户提供成套解决方案。
*资料来源:基恩士官网
(2)商业模式
基恩士采取重销售而轻生产的经营模式。
生产方面,有别于传统制造业重资产的经营模式,基恩士采取了以外包为主的生产模式。
基恩士80%左右的产品由外部合作企业代工生产,20%的产品由旗下全资子公司基恩士工程公司(原名CREVO)负责生产,整个生产管理由公司产品管理部负责。
基恩士认为,将生产部门外包,能够最大限度的降低企业的制造成本和人工成本,减少企业相关税务支出,企业来自固定成本端的压力也较小。
销售方面,基恩士采取完全直销而拒绝代理商为其销售的模式,基恩士将此模式称之为“客户密着型”模式。基恩士的经营者认为,结合行业特点和下游客户情况,直销模式能够最大程度的确保其行业龙头地位持续稳固。
一方面,直销模式能够将产品特性准确、完整地传递给下游客户,提升整体服务质量;另一方面,公司也可以通过直销模式,从客户反馈的信息中发现潜在需求,从而在第一时间确立新领域的研发方向,奠定公司产品持续创新的基础。
基恩士的直销团队主要由销售工程师组成,相比于一般销售人员,专业的工程师则具备了更为深厚的产品技术储备,可以更加有效的保证客户服务质量。
(3)财务状况
基恩士2021财年(截至2022年3月)录得营业收入7551亿日元(约合384亿人民币),毛利润6212亿日元(约合316亿人民币),毛利率高达82.3%;营业利润4180亿日元(约合212亿人民币),净利润3033.6亿日元(约合154亿人民币),净利率同样高达40.58%。
从下表的数据能够看出,基恩士长年保持了相对稳定的营收水平,毛利率也几乎保持在80%左右,且在2021年疫情持续侵扰全球经济的情况下,公司的营业收入和利润均取得了大幅增长且创下历史新高。
*资料来源:基恩士历年财报
3.奥普特和基恩士的比较
(1)核心产品线布局
机器视觉行业的终端应用场景十分广泛,定制化、方案化的情况也十分常见,自主掌握全面且丰富的核心零部件和软件分析系统是为客户提供最优解决方案的基础,也是筑建企业护城河的关键。
基恩士以传感器业务起家,产品线不仅覆盖了视觉系统、读码器、图像传感器、手持终端等机器视觉产品,还拥有如测量仪、激光设备、测量系统、显微镜等广泛的非机器视觉产品,广泛的核心自主产品帮助基恩士切入更多应用场景完成系统集成,保障其在该市场中的技术水平、市场占有率保持持续的领先地位。
如前文所述,在国内的机器视觉厂商中,大部分的企业是系统集成商或只是覆盖了部分核心器件,而奥普特的发展路径和产品布局最为接近基恩士,经过十几年的发展,奥普特已成为机器视觉行业内资品牌的龙头。
从产品线的覆盖情况来看,公司产品体系的构建已相对完善,除工业相机还未量产外,公司自主研发的量产产品已覆盖机器视觉所需的所有核心零部件和软件分析系统。
虽然奥普特核心产品的丰富程度距离基恩士还有不小差距,但核心零部件的全产业链布局为奥普特打造中国的基恩士奠定了基础,帮助奥普特为更多终端客户提供多样性方案和灵活性服务。
(2)下游应用行业
在当前阶段,奥普特的核心产品还是围绕机器视觉行业布局的,而基恩士的产品已经覆盖了众多非机器视觉的工业设备、传感器、仪器等,这也决定了基恩士的下游应用行业远远丰富于奥普特,这一点也体现在另一家机器视觉巨头康耐视的身上。由于丰富的产品管线,基恩士和康耐视占据了全球机器视觉市场份额的一半,终端应用覆盖3C、汽车、石油化工、医疗、食品饮料、烟草等各类工业生产应用领域,而奥普特90%业务集中在3C和新能源,其他业务领域占比很低。
(3)商业模式
行业两大巨头基恩士和康耐视均选择了“重研发、重销售、轻生产”的商业模式,尤其是基恩士采取的全直销+生产外包模式,通过减少对经销商和集成商的让利和控制固定资产投资,只保留附加值最高的环节,让基恩士拥有了极高的毛利。
奥普特同样参考了基恩士和康耐视的商业模式,对系统集成商、经销商的销售也均为直销,但当前奥普特的核心产品主要还是以非标定制产品为主,难以形成批量供应,且国内系统集成商的技术水平也低于海外。
在当前的中国市场,奥普特很难只专注标准化产品的生产和销售,无法做到如基恩士和康耐视所采取的外包非标业务的模式,因此,奥普特的生产和销售不可避免的需要花费更多的成本来围绕下游客户展开服务。
(4)财务指标
-
销售费用方面,两家公司均十分注重销售投入。 2021年,奥普特与基恩士的销售费用分别为1.43亿元和94.86亿元,销售费用占营业收入的比重分别为16.31%、27.51%,每一次新产品的上市,都会让企业的销售费用增加,可以预见,未来奥普特在销售方面的投入也将持续扩大。 -
研发费用方面,基恩士2021年的研发支出是10.31亿元,研发费用率为2.95%;奥普特2021年的研发费用为1.37亿元,研发费用率15.67%。 这是一组很有意思的数据对比,从比例上来看,基恩士的研发费用率并不高,仅仅只占到了营业收入的3%不到,但绝对数额是远远大于奥普特的。 原因在于,基恩士的收入基数大,且核心产品经过数轮迭代后的标准化和通用化程度较高,相应的研发占比较无需过大;而现阶段的奥普特仍在以非标模式拓展新能源、半导体等行业应用,研发费用率较高是正常现象,且相比基恩士的长期技术积淀,奥普特在研发方面的持续投入至少现阶段是必要的,无论是研发费用的绝对数额还是相对比例,近期维持一个较高水平并不是坏事。 -
在盈利能力方面,基恩士毛利率80%+,康耐视75%+,均高于奥普特的65%+;而基恩士的净利率40%也同样高于奥普特的34%。 原因很好理解,一方面基恩士标准品更多,而奥普特存在大量非标定制化业务;其次,基恩士作为行业龙头,凭借其出色的技术实力和良好的市场口碑,产品售价更高,提高了其利润水平;再者,奥普特的营业收入中,软件系统类产品的占比相对较低,而软件类产品的毛利是非常高的,奥普特2021年视觉控制系统的毛利率高达71%,但营收占比只有10%。 -
人均产出方面,如果简单的对比基恩士和奥普特的营业收入似乎没有太大的意义,虽然奥普特是内资龙头,但收入规模和基恩士相比,现阶段还是望尘莫及的。 根据公开信息整理,奥普特现有员工1825人,折算2021年人均产出为48万人民币;基恩士现有员工约8000人,折算2021年人均产出约480万,巨大的人效差距显而易见。 相比基恩士的几十年积淀,现阶段的奥普特仍然处于发展前期,业务中承担了大量解决方案的执行细则,因而呈现出企业员工基数大、劳动密集度高的特点。 此外,虽然这一数据差异的背后有众多客观因素,但基恩士企业文化中所强调的“不浪费一分一秒”,也充分展现了日本企业重视高效工作的企业文化。
(5)客户分布
04
机器视觉行业的发展展望及投资逻辑
1.机器视觉行业的成长驱动因素
机器视觉行业高速发展且市场规模巨大
中国的机器视觉行业正处在高速发展阶段,且市场规模巨大。
前文提到,中国机器视觉产业联盟统计数据显示,中国机器视觉市场2015-2020年的CAGR为24.31%,2021年市场规模超过160亿人民币,预计2025年中国机器视觉行业规模有望超过400亿元。
另据GGII数据统计,2021年中国机器视觉市场增速超过了45%,2D视觉市场规模约117.20亿元,3D视觉市场约11.51亿元,据GGII预测,至2025年中国机器视觉市场规模将超过380亿人民币。
从基恩士、康耐视等机器视觉巨头公布的数据也能看出,近几年,它们在中国营收的复合增速也是高于工业机器人龙头发那科、工控龙头西门子以及FA零部件供应龙头米思米的。
-
人口红利消退,制造业用工成本不断攀升
中国制造业在过几十年的飞速发展很大程度上离不开国内丰富且廉价的劳动力,但在近些年,国内就业人口数量增长放缓、老年人口占比上升趋势十分明显,制造业平均工资也相应地不断上涨。
2020年中国制造业城镇单位就业人员年平均工资8.24万元,相比2016年增加了2.29万元。制造业企业面临的人工成本不断增加和招工难的压力也为其使用机器视觉设备代替人工提供了基础。
数转智改政策支持力度大
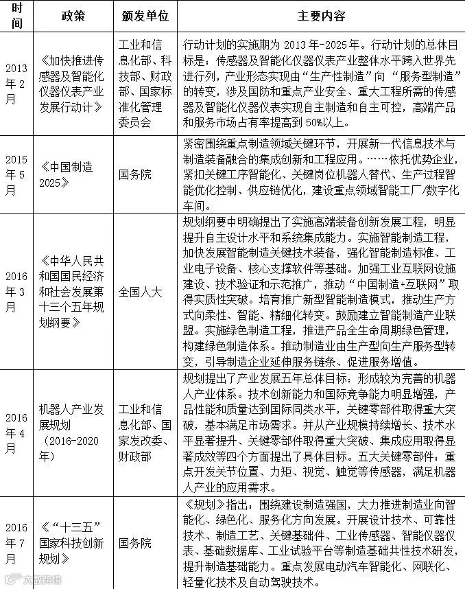
伴随中国制造业的持续发展和转型升级,各地政府及相关部门陆续出台了一系列政策及规范性文件,积极融入人工智能、智能制造、数字经济、新基建等国家战略,各省市各地区围绕智能制造的主线展开布局,机器视觉作为智能制造的眼睛,是进行数据积累的必要条件,优先受益于制造业的智能化转型升级。
下表中的一系列政策都直接或间接的促进了机器视觉行业的发展:

内资品牌渗透率低,国产替代空间广阔
国内机器视觉行业上百亿的市场规模中,仅仅基恩士、康耐视两家企业便占据了50%的市场份额,国内涉及机器视觉产品和服务的企业数量虽然多于国际品牌,但大部门内资企业都是代理商和集成商。
尽管在过去的十年中,中国机器视觉市场发展迅速,但主要市场依然被日本、美国、德国等企业占据,尤其在机器视觉底层核心零部件、软件算法方面,目前仍以外资品牌为主。
机器视觉下游应用领域十分广泛,且不同行业的更新换代速度不同,伴随国内企业技术实力、服务质量的提升,叠加制造成本优势,拥有核心零部件和优秀算法的内资机器视觉企业定会有巨大的成长空间,在本就是增量市场的机器视觉行业拿下更多市场份额,培育出属于中国的基恩士。
-
乘制造业结构转型的东风,高端装备自动化提升与机器视觉发展相辅相成
70年代的日本开始了制造业的产业转型升级,日本政府提出了日本将向制造强国发展。
基恩士诞生于1974年,乘着制造业转型升级的东风,在旺盛的自动化需求下,基恩士逐步发展成为全球机器视觉、传感器和测量仪器的核心供应商。
今天的中国,传统“世界工厂”的角色在逐步发生变化。
经过几十年的发展,中国拥有了全球规模最大、门类最齐全、产业配套最完善的制造业体系,中国的制造业总量已连续数十年位列全球首位,2021年中国制造业增加值(MVA)占GDP比重提升到了27.4%,这为机器视觉行业的发展提供了丰沃的土壤。
2.内资机器视觉企业的发展路径探讨
从定制化到标准化
梳理基恩士、康耐视的发展历程和商业模式可以发现,作为全球机器视觉两大巨头,两家公司的核心产品均以标准化产品为主,标准化有助于发挥企业的规模效应,提高单位产出效率,利于企业业务规模的快速增长。
得益于海外市场深厚的机器视觉产业基础,行业内存在较多专业的系统方案集成商,基恩士和康耐视更多精力放在了标准化产品研发和销售上,非标业务则大多外包给了第三方交付团队,这也为其持续保持相对较高的毛利水平提供了基础。
从现实角度出发,机器视觉下游应用场景非常多,不同终端客户对产品功能的要求也各异,客户需求多样化决定了行业的非标属性。
如前文所述,奥普特以解决方案的形式带动销售所获得营业收入占到了9成比例,这使得奥普特不得不承担了大量解决方案的制定和执行,自然需要更多的员工和成本来完成销售和服务。
这是当下国内整体制造业发展阶段的现实,也是和外资巨头抢占客户的必然选择,但从长期来看,提供尽可能多的标准品是机器视觉企业发展的趋势。
根据奥普特的陈述,机器视觉的应用场景千变万化,在实际应用过程中,需要考虑到各种各样的因素,如被摄目标自身的大小、性状,机器视觉所在设备的自身结构、速度等,对机器视觉系统的影响,才能设计出合适、可实现应用目标的方案。
从奥普特的产品和商业模式可以发现,包括光源、光源控制、分析软件等在内的产品多属于标准品,但向终端客户提供的解决方案则是根据各类不同应用场景来制定的,因此,在解决方案层面,便具有定制化、多品种、小批量的特点。
为逐步提高产品及服务的标准化程度,奥普特从若干客户的各种具体应用场景中对解决方案进行总结研发,提炼出在一定应用场景下相对普适性的解决方案,从而向客户提供更优化、高效的产品和服务。
从外海巨头的成长路径可以看出,标准化的实现一方面在企业自身,如企业基于核心零部件进行自主设计及组装,大力发展集成化的标准产品(如读码器、手持终端等),对于部分共通性较强的定制化解决方案,进行标准化推广。
另一方面也离不开整个制造业和机器视觉行业发展成熟度的提升,如海外许多终端客户自身便具备了自主设计方案的能力,客户公司内部便拥有相应的部门和工程师团队;又或,机器视觉行业成长出更多专业的集成商,让行业分工更加精细化、专业化。
上述内、外两方面的协同发展是缺一个不可的,虽然标准化是企业追求的方向,但也不可脱离实际,揠苗助长。
-
拥有自主的软件算法平台
底层软件算法是机器视觉的核心壁垒,要想做出在更多领域适用的机器视觉系统,算法的进步十分关键,底层软件算法的迭代性很强,这就要求企业必须持续大量的投入资金、资源进行研发。
和基恩士以硬件起家不同,康耐视是以软件算法起家的。康耐视的创始人是被称为“机器视觉”之父的麻省理工博士Robert J. Dhillman,公司于1982年推出第一个光符字符识别视觉系统DataMan,此后产品线不多拓展,现拥有2D视觉、3D视觉、视觉软件和工业读码器等产品,多为标准品。
康耐视的核心优势就在于其软件算法的先进性,公司每年投入大量研发资金用于3D算法、深度学习等在内的先进算法的研究和更新迭代中,在如此庞大的营业收入的情况下,康耐视常年保持了10%以上的研发费用率(2020年16%,2021年14%)。
另外,公司通过内研+外购,不断增强在软件端的技术实力:在底层算法层面,2009年收购WMS,完善智能视觉检测系统,2017年收购Vidi System,加强深度学习领域;在软件应用层面,2015年收购Manatee Works,强化ID识别应用,2017年收购Gvi Venture,完善对汽车领域的视觉解决方案。
*资料来源:康耐视官网
当下中国的大部分机器视觉企业所拥有的软件算法是二次开发的,只有少数企业具有独立的底层算法库,特别是通用的底层算法库。
由于机器视觉软件的底层算法具有非常高的技术壁垒,国内公司主要基于OpenCV等开源算法库,或Halcon、VisionPro 等商业算法库,进行二次开发。
代表产品包括深圳奥普特SciVision视觉开发包、北京凌云光Vision WARE视觉软件、陕西维视图像Visionbank机器视觉软件、深圳市精浦科技有限公司OpencvReal ViewBench(RVB)等。
根据奥普特介绍,相对于开源视觉算法库或者第三方商业算法库,独立底层算法需要深厚的技术积累,较大的研发投入,并经历较长的研发周期。
值得强调的是,在当前的发展阶段,优秀的机器视觉企业即便无法拥有独立的底层算法,但能够提供一套自主的、稳定易用的软件平台或软件开发包也是十分必要的。
与外资巨头形成差异化竞争
国内机器视觉市场的外资企业,无论是产品质量还是商业模式都已十分成熟,内资企业要拿下更多客户,简单地比拼技术实力,或是复制巨头的模式,做和巨头同样的事是非常困难的。
这个阶段,内资企业可以从外资布局较少的行业或非标应用入手,为下游客户做好服务;亦或抓住新的市场需求,切入到快速成长的领域占得先机,如新能源行业。
新能源锂电池行业对于全球的制造业而言都是一个新兴且巨大的市场,奥普特从2016年开始布局新能源行业,早期以提供整套解决方案为主,主要客户为宁德时代。
近年来,奥普特针对锂电池缺陷检测的特性,投入了大量的资金和人员服务锂电池大客户,随着公司大量成熟方案的应用和推广,公司的产品与技术赢得了新能源锂电池行业一系列龙头企业的认可,包括比亚迪、蜂巢能源等。


