
三、数据资产管理的实施要点
完整的企业或机构大数据能力的构建步骤一般是“建立组织架构→应用需求梳理→数据盘点梳理→引进平台技术→汇聚多源数据治理数据→数据应用→数据运营”等。数据资产管理以数据价值为导向,分布在大数据能力构建的多个环节。本章将主要围绕数据资产管理,具体阐述实施步骤、主要工具平台的功能,并基于实践经验,提出数据资产管理成功的要素。数据成熟度不同的企业或单位开展数据资产管理的具体步骤和实施内容要根据自身情况制定。
(一) 实施步骤
数据资产管理可参考按照“统筹规划→管理实施→稽核检查→资产运营”四个阶段的方法策略执行,每个阶段对应的管理职能如图 7所示。以业务应用目标为指引,企业可以按照自身数据及管理情况制定不同的实施步骤顺序。
图 7 数据资产管理实施步骤

1. 第一阶段:统筹规划
第一阶段是统筹规划过程,制定数据资产管理战略规划,明确数据资产管理目标,涉及建立数据资产管理组织和制度作为保障措施,盘点数据资产,制定数据资产标准规范等,该阶段成果是后续工作的基础。
一般情况下,数据资产管理的第一步是建立组织责任体系,根据自身情况,制定数据资产管理制度规范。需要建立一套独立完整的关于数据资产管理的组织机构,明确各级角色和职责,确定兼职专职人员,保障数据资产管理的各项管理办法、工作流程的实施,推进工作的有序开展,并逐步打造管理及技术的专业人才团队。
第一步的主要交付物包括:《数据资产管理规划》、《数据资产管理认责机制》、《数据资产管理工作指引》、《数据资产管理考核评价办法》。
第二步是结合业务盘点数据资产,评估当前数据管理能力。对基础数据的盘点是开展数据资产管理工作的前提之一,需要分析企业战略及业务现状,结合当前大数据现状及未来发展,盘点企业内外部数据现状,确立数据资产管理的目标,并逐渐实施需求调研、盘点资产、采集汇聚等专题任务。与此同时,了解企业数据来源、数据采集手段和硬件设备情况,以定位自身数据资产管理能力,规划未来数据资产管理成熟度提升方案。
第二步的主要交付物包括:《数据资产盘点清单》、《数据资产管理现状评估》。
第三步是制定数据资产相关的标准规范。在企业组织架构、制度体系和数据资产盘点的基础上,结合国际标准和行业标准,围绕数据资产全生命周期管理,制定相关的数据规范体系,包括元数据标准、核心业务指标数据标准、业务系统数据模型标准、主数据标准、关键业务稽核规则等,使得数据管理人员在工作中有明确的规则可依,同时,建立参考数据和主数据标准、元数据标准(比如元模型标准)、公共代码标准、编码标准等基础类数据标准,以及基础指标标准、计算指标标准等指标类数据标准和关键业务稽核规则。企业应逐步推动相关数据规范和标准的工作建设,使数据有效汇聚和应用,切实保障数据资产管理的流畅实现。
第三步的主要交付物包括:《数据资产标准管理办法》。
2. 第二阶段:管理实施
如果说第一阶段重点还在于对数据资产的定义、规划、梳理,第二阶段就是对第一阶段成果的落地实施。首先,在搭建大数据管理平台、完成数据汇聚工作的基础上,根据企业自身存量数据基础和增量数据预估,建设或采购必要的数据资产管理平台或引入第三方工具以支撑管理工作,切实建立起企业数据资产管理能力。其次,要建立安全管理体系,防范数据安全隐患,执行数据安全管理职能。再次,还需要制定和管理主数据,以明确企业核心业务实体的数据,如客户、合作伙伴、员工、产品、物料单、账户等,从而自动、准确、及时地分发和分析整个企业中的数据,并对数据进行验证。
在第二阶段里,需要从数据资产管理的相关业务、技术部门日常工作流程入手,切实建立起企业数据资产管控能力,包括从业务角度梳理企业数据质量规则,检测数据标准实施情况,保证数据标准规范在企业信息系统生产环境中真正得到执行。针对关键性数据资产管理工作,可以借助管理工具,建立数据资产的管理流程,保证相关事情都有专人负责。
同时,企业应加强数据资产服务和应用的创新,可以围绕降低数据使用难度、扩大数据覆盖范围、增加数据供给能力等几个方面开展。通过数据可视化、搜索式分析、数据产品化等降低数据使用难度;通过数据“平民化”(如打造数据应用商店)扩大数据覆盖范围,让一线业务人员接触到更多的数据,让数据分布更加均衡;通过数据消费者、数据生产者之间灵活的角色转变,增加数据的供给能力(如形成数据众筹众享模式)。
第二阶段的工作目标主要是为企业打造核心的管理数据资产的能力,同时为企业内数据资产管理部门形成数据管理的工作环境,概括起来,就是企业数据资产可管理、可落地。
本阶段主要交付物包括:《数据资产管理办法》、《数据资产管理实施细则》(包括数据标准管理、数据质量管理、元数据管理、主数据管理、数据安全管理、数据应用管理等)。
3. 第三阶段:稽核检查
稽核检查阶段是保障数据资产管理实施阶段涉及各管理职能有效落地执行的重要一环。这个阶段包括检查数据标准执行情况、稽核数据质量、监管数据生命周期等具体任务。
这个阶段需要抓好三个“常态化”。
一是数据标准执行情况检查的常态化。数据标准管理是企业数据资产管理的基础性工作,通过数据标准管理的实施,企业可实现对大数据平台全网数据的统一运营管理。数据标准管理的检查主要从标准制定和标准执行两个方面检查。标准制定的检查主要围绕同国家标准、行业标准的一致性,同时参考与本地标准、数据模型的结合性,包括数据命名规范、数据类别等。标准执行的检查主要围绕标准的落地情况,包括数据标准的创建和更改流程的便捷性、数据标准使用的广泛性、数据标准与主数据的动态一致性等。
二是数据质量稽核的常态化。应对数据质量问题,首先要提升数据质量意识,数据质量意识包括能够将数据质量问题与其可能产生的业务影响联系起来,同时也包括“数据质量问题不能仅仅依靠技术手段解决”的理念。尽可能从数据源头提升数据质量。其次,建立一套良性循环、动态更新的数据质量管理流程,制定符合业务目标的数据质量稽核规则,明确在数据全生命周期管理各环节的数据质量提升关键点,持续评估和监督数据质量与数据质量服务水平,不断调整更新数据质量管理程序,推动数据向优质资产的转变,逐步释放数据资产价值,为企业带来经济效益。
三是灵活配置数据存储策略的常态化。数据生命周期管理,其目标是以完全支持企业业务目标和服务水平的需求,根据数据对企业的价值进行分类分级,形成数据资产目录,然后制定相应的策略,确定最优服务水平和最低成本,将数据转移到相应的存储介质上,争取以最低的成本提供适当级别的保护、复制和恢复。借助数据生命周期管理,企业不但能够在整个数据生命周期内充分发挥数据的潜力,还可以按照业务要求快速对突发事件做出反应。
四是数据资产安全检查的常态化。在大数据时代,数据资产更容易遭受泄露、篡改、窃取、毁损、未授权访问、非法使用、修改、删除等问题。2019 年 5 月,国家互联网信息办公室发布关于《数据安全管理办法(征求意见稿)》公开征求意见的通知。企业应通过建立对数据资产及相关信息系统进行保护的体系,合规采集数据、应用数据,依法保护客户隐私,提高数据安全意识,定期进行数据资产安全检查,保证数据的完整性、保密性、可用性。
本阶段主要交付物包括:《数据资产管理稽核办法》、《数据资产管理问题管理办法》。
4. 第四阶段:资产运营
通过前三个阶段,企业已经能够建立基本的数据资产管理能力,在此基础上,还需要具备以实现业务价值为导向,以用户为中心,为企业内外部不同层面用户提供数据价值的能力。资产运营阶段是数据资产管理实现价值的最终阶段,该阶段包括开展数据资产价值评估、数据资产内部共享和运营流通等。
数据资产价值评估能够以合理的方式管理内部数据和提供对外服务。在大数据时代,数据运营企业关于数据价值的实现是体现在数据分析、数据交易层面。数据资产作为一种无形资产,其公允价值的计量应当考虑市场参与者通过最佳使用资产或将其出售给最佳使用该项资产的其他市场参与者而创造经济利益的能力。只有对数据资产价值进行合理的评估,才能以更合理的方式管理内部数据和提供数据对外服务。
数据资产内部共享和运营流通需要加强管理运营手段和方式方法,促进数据资产对内支撑业务应用,对外形成数据服务能力,打造数据资产综合运营能力。数据资产内部共享主要是消除企业内数据孤岛,通过相关管理制度和标准体系的建设与推动,构建企业内数据共享平台,打通各部分各系统的数据,使更多的数据可以成为资产,应用于数据分析,全面动态促进数据价值的释放。数据资产运营流通主要是实现数据资产价值的社会化,需要从数据安全管理及合规性、数据资产成本及价值创造、组织结构优化、数据质量提升等方面进行规划并不断迭代,持续优化数据资产管理能力。
本阶段主要交付物包括:《数据资产价值评估方法》、《数据资产成本管理方法》、《数据资产共享流通管理办法》。
(二) 实践模式
数据资产管理在“统筹规划→管理实施→稽核检查→资产运营”四个阶段的方法策略执行参照下,还可以根据两个思考维度,选择一些常用的实践模式。其一是组织方式,有自上而下的顶层设计模式和自下而上的各个击破模式两种类型;其二是建设策略,有生产系统优先和数据系统优先两种类型。
1. 数据资产管理的建设策略
企业数据资产管理的建设策略主要包括自上而下和自下而上两种方式。如果企业将数据资产管理纳入战略规划,且企业的高层拥有较大的决策权,可以采用自上而下的建设策略,结合企业业务发展目标制定长远的数据资产管理规划。如果企业的数据管理部门具有一定的独立性,并且具备专业技能和相关经验,可以采用自下而上的建设策略,以探索数据资产管理需求为驱动力,通过问题导向,推动企业数据资产管理的逐步完善。各模式的解释详细见表 4。
表 4数据资产管理的两种建设策略

数据资产管理自上而下建设策略的显著特点是“规范、标准先行”,项目开展通常由数据资产管理咨询项目开头,这种模式通常有以下几项重要活动:
调研数据资产分布现状:数据资产现状调研在数据资产盘点、收集调研问卷、现场访谈等调研手段的基础上,结合业务场景,充分的了解当前企业的数据资产分布情况,也有助于企业在展开自上而下的数据资产管理前掌握业务人员的数据需求;
评估数据资产管理水平:通过自评估或者专业机构进行数据资产管理评估,将帮助企业在自上而下实施之前了解当前自身数据资产管理的现状,明确存在的问题和潜在的挑战,规划适当的数据资产管理蓝图;
建设数据资产管理体系:数据资产管理工作是一项跨业务、跨部门的系统工程,数据资产管理的从上而下实施高度依赖于高层管理人员的支持和职能集中化的数据资产管理组织。数据资产管理体系通过明确管理战略、制定管理制度、搭建组织架构等一系列活动,以企业级的全局视角推进数据资产管理的实施。
数据资产管理自下而上建设策略的显著特点是“问题导向、系统建设先行、快速见效”。以解决各业务部门和业务系统数据管理中的问题为出发点,通过使用成熟的数据资产管理工具,快速搭建数据资产管理平台,实现问题的逐个击破,并逐渐探索出全面的解决方案。参考各行业数据管理项目实践,自下而上的模式一般以解决企业面临的元数据管理、数据质量管理两项核心数据资产管理任务作为切入点,逐步扩展到数据模型管理、数据标准管理、数据安全管理等其它数据管理职能。
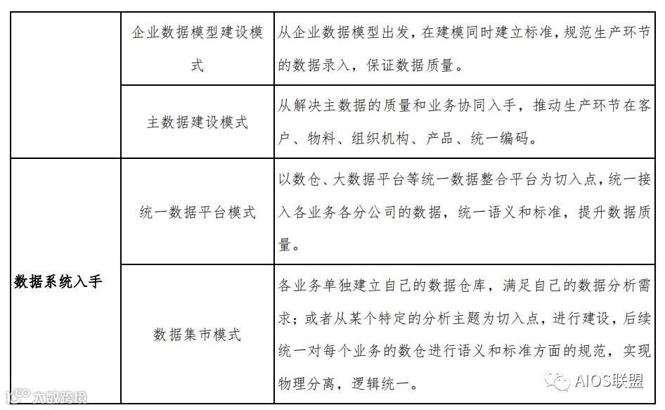
2. 数据资产管理的切入方式
在建设策略方面,一般从生产系统入手或数据系统入手。从生产系统入手的常用建设模式包括企业数据模型建设模式以及主数据建设模式。从数据系统入手的常用建设模式包括统一数据平台模式和数据集市模式。
企业在选择不同建设策略的时候,可以考虑数据对于企业的重要性以及企业目前对于数据的管理水平。如果数据是企业重要的业务资源,同时企业已经具备了一定的数据管理专业水平和经验,可以通过从数据系统入手的实施方式,通过修复数据管理漏洞、提升数据服务应用水平,推进数据管理能力建设。如果企业的数据管理水平并不成熟,那么选择直接从数据管理系统入手有些冒险,而从业务系统入手则较为稳妥,也易见成效。各模式的解释详细见表 5。
表 5数据资产管理的切入方式


(三) 软件工具
数据资产管理实践实施过程中,需要依托具体的软件工具来执行。而且随着技术的发展,软件工具的自动化、智能化程度不断地提高,在数据资产管理中的作用越来越大。目前针对上述管理职能,业界很多厂商都开发了相关软件工具,其中,相对比较成熟的工具有数据标准管理工具、数据模型管理工具、元数据管理工具、主数据管理工具、数据质量管理工具、数据安全管理工具和数据生命周期管理工具等七类工具,这七类工具有的是单独呈现,有的是相互组合在一起形成包括多种功能的软件平台,其具体意义和主要功能将展开具体阐述。除“数据资产管理”相关的工具之外,在大数据能力构建中,一般还要利用“数据集成工具”、“数据共享交换平台”等,通过传统数据仓库或大数据平台等媒介将数据集成交换到一起,从而为应用分析或开放做准备,涉及工具如 “商务智能(BI)分析工具”、“报表工具”、“数据挖掘平台”、“用户行为分析平台”、“数据开放平台”等。
1. 数据标准管理工具
数据标准制定及维护工具可以规范数据资产格式、命名的准确性和口径的一致性,该工具针对数据标准管理职能而开发,需具备以下基础功能:
标准生成:可按照业务领域、业务主题、信息分类、信息项等生成标准细则;
标准映射:可以将制定的标准与实际数据进行关联映射,即实现数据标准的落地执行,维护标准与元数据之间的落地映射关系,包括元数据与数据标准的映射、元数据与数据质量的映射,以及数据标准和数据质量的映射,能提供在线的手工映射配置功能,并能对映射结果做页面展示;
变更查询:是查询发布或废止的标准的变更轨迹;
映射查询:是查询标准项与元数据之间的落地情况并提供下载功能;
维护标准:是指对标准状态进行管理,包括增删改、审核、定版、发布、废止等;
标准版本查询:是指对发布状态的标准进行版本管理;
标准导出:是指按照当前系统中发布的最新标准或者选择版本来下载标准信息;
标准文档管理:指对标准相关说明文档或手册的管理,包括创建、修改、链接查询等。
2. 数据模型管理工具
针对企业在不同业务发展阶段建设的一个个竖井式系统,最大的挑战莫过于系统集成过程中数据模型的不一致,解决这个问题的唯一方法就是从全局入手,设计标准化数据模型,构建统一的数据模型管控体系,数据模型管理工具负责对企业数据模型的管理、比对、分析、展示提供技术支撑,需要提供统一、多系统、基于多团队并行协作的数据模型管理。解决企业数据模型管理分散,无统一的企业数据模型视图、数据模型无有效的管控过程,数据模型标准设计无法有效落地、数据模型设计与系统实现出现偏差等多种问题。该工具针对数据模型管理职能而开发,需具备以下基础功能:
数据模型设计:支持对于新建系统的正向建模能力,还应支持对原有系统的逆向工程能力,通过对数据模型进行标准化设计,能够将数据模型与整个企业架构保持一致,从源头上提高企业数据的一致性;
模型差异稽核:提供数据模型与应用数据库之间自动数据模型审核、稽核对比能力,解决数据模型设计与实现不一致而产生的“两张皮”现象,针对数据库表结构、关系等差别形成差异报告,辅助数据模型管理人员监控数据模型质量问题;提升数据模型设计和实施质量;
数据模型变更管控:支持数据模型变更管控过程,提供数据模型从设计、提交、评审、发布、实施到消亡的在线、全过程、流程化变更管理。同时,实现各系统数据模型版本化管理,自动生成版本号、版本变更明细信息,可以辅助数据模型管理人员管理不同版本的数据模型。通过工具可以简单回溯任意时间点的数据模型设计状态以及数据模型设计变更的需求来由,实现各系统数据模型的有效管控和管治,强化用户对其数据模型的掌控能力;
模型可视化:支持将管理的数据模型 E-R 图(实体关系图)转换为图片、数据建模脚本(DDL)等可视化展示形式,方便数据模型管理人员以全局视角监控系统中各类数据实体结构及实体间关系。
3. 元数据管理工具
元数据管理工具可以了解数据资产分布及产生过程,该工具针对元数据管理职能而开发,需具备以下基础功能:
元数据采集:能够适应异构环境,支持从传统关系型数据库和大数据平台中采集从数据产生系统到数据加工处理系统到数据应用报表系统的全量元数据,包括过程中的数据实体(系统、库、表、字段的描述)以及数据实体加工处理过程中的逻辑,也可通过自动化的方式完成元数据采集,比如用户维护好数据源连接信息后,可以根据数据源的更新频率,设定元数据同步周期,元数据管理会根据数据源的连接信息、同步周期以及开始时间,定时自动解析、获取、并更新元数据信息,保证平台元数据信息的及时有效;
元数据识别:能够从本身不包含元数据信息的数据(比如非结构化数据)中提取特征,并以此识别元数据;
元数据分类:能够根据业务特点和管理需要,动态分类元数据,包括技术元数据、业务元数据和管理元数据等;
元数据展示:能够根据类别、类型等信息展示各个数据实体的信息及其分布情况,展示数据实体间的组合、依赖关系,以及数据实体加工处理上下游的逻辑关系;
元数据应用:能够利用元数据发现数据之间的关联性,一般包括数据地图、数据血缘分析、影响分析、全链分析、热度分析等;
元数据搜索:可根据数据源库、类型等搜索元数据信息。
4. 主数据管理工具
数据管理工具用来定义、管理和共享企业主数据信息,可通过数据整合工具(如 ETL)或专门的主数据管理工具来实施主数据管理,具有企业级主数据存储、整合、清洗、监管以及分发等五大功能,并保证这些主数据在各个信息系统间的准确性、一致性、完整性。简单说来,存储、整合是数据的“入口”,分发为数据的“出口”,而中间的清洗与监管将担负起数据质量提升的重要任务。该工具针对主数据管理职能而开发,需具备以下基础功能:
主数据存储、整合:实现主数据整合、清洗、校验、合并等功能,根据企业业务规则和企业数据质量标准对收集到的主数据进行加工和处理,用于提取分散在各个支撑系统中的主数据集中到主数据存储库,合并和维护唯一、完整、准确的主数据信息;
主数据管理:支持对企业主数据的操作维护,包括主数据申请与校验、审批、变更、冻结/解冻、发布、归档等全生命周期管理;
主数据分析:实现对主数据的变更情况监控,为主数据系统管理员提供对主数据进行分析、优化、统计、比较等功能;
主数据分发与共享:实现主数据对外查询和分发服务,前者用于在其它系统发出针对主数据实时响应类查询请求时,返回所需数据,后者则用于提供批量数据分发服务,一般采用企业服务总线(ESB 工具)实现方式。
5. 数据质量管理工具
数据质量管理工具从数据使用角度监控管理数据资产的质量,针对数据质量管理职能而开发,需具备以下基础功能:
质量需求管理:对数据使用过程中产生的问题进行收集、存储、分类并提供查询检索功能,为质量规则的制定提供依据;
规则设置:能够提供稽核规则设置功能,用于设置一个稽核规则应用于哪类数据;
规则校验:能够对所关注的数据执行数据质量规则的校验任务;
任务管理:能够提供稽核任务调度功能,指定稽核任务周期执行;
监控分析:对规则校验的结果进行监控和分析,校验结果能够定位到原始数据项;
质量报警:能够对质量问题及时进行报警,避免数据污染的发生,造成成本或业务损失;
报告生成:能够对校验结果的质量问题进行记录,积累形成问题知识库,并生成报告,在此基础上,能够根据检核结果,生成对问题数据的质量提高建议,并可直接操作修改数据。
6. 数据安全管理工具
数据安全管理工具是结合信息安全的技术手段保证数据资产使用和交换共享过程中的安全。数据管理人员开展数据安全管理,是指执行数据安全政策和措施,为数据和信息提供适当的认证、授权、访问和审计,以防范可能的数据安全隐患。需具备以下基础功能:
数据获取安全:能够支持数据获取需要经过申请与审批流程,保障数据获取安全;
数据脱敏:能够支持数据脱敏规则、脱敏算法及脱敏任务的管理及应用,一般情况下,脱敏方式有动态脱敏和静态脱敏两种;
统一认证:定义数据安全策略,定义用户组设立和密码标准等;
租户隔离:管理用户,密码,用户组和权限;
角色授权:划分信息等级,使用密级分类模式,对企业数据和信息产品进行分类;
日志审计:审计数据安全,监控用户身份认证和访问行为,支持经常性分析;
异常监控:指对账号异常行为的监控,如同一账号异地登录、同时多 IP 登录、多次重复登录等;
数据分类分级:能够支持对数据资产安全进行敏感分级管理,并支持根据各级别生成对应的数据安全策略。
7. 数据价值管理工具
数据价值管理通过对数据内在价值的评估、数据成本和收益的管理,实现数据资产化管理,需具备以下基础功能:
数据需求分析:通过数据库或者数据平台的各种数据分布分析和访问状态分析,协助数据管理人员对数据生命周期管理策略,有效发现和挖掘当前数据平台或者数据库中历史数据增长最快的关键数据,同时,为管理业务部门需求,满足业务部门对数据使用的要求提供有效的数据化支撑;
数据价值评估:依据数据需求分析,建立合适的数据价值评估模型,主要包括数据成本和收益的评估方法、评估指标等,并支持对数据价值评估方法与各项指标的动态更新;
数据成本管理:能够完成数据成本(主要包括存储成本和计算成本等)的优化,并给出影响成本的分析报告(如包含重复计算、代码质量差等);
数据收益管理:能够动态调整数据收益评价指标,依据指标对数据应用进行全流程管理,增加数据收益;
数据服务:通过构建服务目录、授权数据服务等有效完整的记录数据服务信息,并最终生成数据服务报告,展示数据服务的价值;
数据资产价值统计:能够可视化展示数据资产的一段时间内的统计视图,展现数据使用和成本的变动。
8. 数据服务管理工具
数据服务管理是指在数据管理平台上提供数据或数据分析结果的服务,包括企业内部数据共享和外部数据流通,通过构建服务目录、授权数据服务等有效完整的记录数据服务信息,最终生成数据服务报告,展示数据服务的价值,需具备以下基础功能和辅助功能:
服务目录:能够精确的展示各目录下能够提供的数据服务类型、服务流程、数据资产目录等,其实数据资产目录能够按照业务要求和企业标准,自定义构建数据资产目录层级,并描述数据资产相关属性,包括表级属性(如表名、目录、更新周期、业务类别等)和字段结构(如字段名称、字段类型、字段长度等);
服务目录版本管理:能够记录数据资产目录变更版本信息,包括具体变更情况;其中数据资产目录可以通过元数据关联导入,在元数据有变更时,自动同步;
数据资产共享和流通:提供数据资产下载、共享、流通及服务接口等,支持按共享属性(如无条件共享、有条件共享、不共享等)对资源目录下的数据资产进行分类,支持直接提供数据和数据分析结果;
其他功能:数据服务可以通过“数据超市”的形式开展,用户通过订阅具体服务获取和使用数据。
(四) 成功要素
1. 明确责权利标,有效推进管理
数据资产管理最重要的成功要素之一就是重视组织管理的作用,将责权利清晰化,逐步建立健全包括管理型人才和技术性人才的适应数据发展的人才结构,减少工作推进阻碍。并注重数据标准化环节以保障信息体系不发生混乱,确保数据规范一致性。数据标准是数据资产管理的基础,是对数据资产进行准确定义的过程。对于一个拥有大量数据资产的企业,或者是要实现数据资产交易的企业而言,构建数据标准是一件必须要做的事情。标准化是解决数据的关联能力,保障信息的交互、流动、系统可访问,提高数据活化能力。保障信息体系不发生混乱,确保数据规范一致性——避免数据混乱、冲突、多样、一数多源。数据资产管理的核心目的是有效综合运营数据以服务企业,让数据成为利润中心的一部分,这离不开管理,更离不开技术。
2. 合理引进技术,提升治理能力
人工智能、物联网、新一代移动通信、智能制造、空天一体化网络、量子计算、机器学习、深度学习、图像处理、自然语言处理、4k高清、知识图谱、类脑计算、区块链、虚拟现实、增强现实等前沿技术正在大数据的推动下蓬勃发展。然而,在实现数据资产管理的过程中,应根据自身实际情况,避免盲从,合理引进创新技术以提高数据挖掘准确性和挖掘效率,节省人力成本。信息时代万物数化,企业拥有数据的规模、活性以及收集、运用数据的能力,决定其核心竞争力。掌控数据,就可以支配市场,意味着巨大的投资回报,数据是企业的核心资产。数据在实现价值的过程中需要充分依托技术,但更离不开结合自身业务与应用,合理规划。大数据和云计算的建立与开放至关重要,可以帮助企业梳理数据内容,高效检索展示,最终给企业带来一定的经济收益和社会效应。但其应用的成功与否还是要取决于企业自身商业模式的建立,以数据融合技术为战略资产的商业模式,可以决定企业未来。
3. 着眼业务应用,释放数据价值
数据资产化进程给各类企业带来重生、颠覆和创新,企业应重点关注、顺势而为,建立起符合自身业务和数据特点的数据资产化体系和能力,数据资产管理人员不能只陷于数据资产管理工作,还应紧密联系业务,只有明确了前端业务需求,才能做到数据资产管理过程中的有的放矢,张弛有度。数据的价值体现在决策精准、敏锐洞察,数据资产管理能够使管理具流程化、规范化,结合业务应用的数据资产管理不仅使数据保值增值,还将会给企业带来更加巨大的经济效益和社会效益。
4. 加强数据合规,注重风险风控
在数据资产管理的过程中,综合考虑困难及挑战,并全面管控风险,要基于行业模型、行业标准等积累完整、准确的内外部数据以保证数据合规性,进而规避风险。数据资产管理是一项持之以恒的工作,不可能一蹴而就,需要一个循序渐进的过程分阶段进行。要做好充分地长期作战准备,就一定要加强数据合规操作,避免安全漏洞,及时风险风控。
5. 持续迭代完善,形成良性闭环
一步到位建立一套完美的数据资产管理体系是很困难的。主要原因是业务需求会随着市场环境不断变化,技术手段也在不断革新,因此数据资产管理体系不是一劳永逸、一蹴而就的,需要建立一个小步迭代的数据资产管理循环模式。在管理制度层面,需要制定有利于业务人员、技术人员积极为数据资产管理体系循环迭代完善献言献策的方法和制度,进而促使数据资产管理体系在实践中日趋成熟;在技术平台方面,要借鉴 DevOps 的理念,促进开发、技术运营和质量保障部门之间的沟通、协作与整合,确保数据资产管理系统平台持续、健康地为数据资产管理体系服务。
四、总结与展望
“数据之于本世纪,就像石油之于上世纪:它是发展和改变的动力。数据已经产生了新的基础设施、商业领域、垄断机构、政治理论,最关键的是,还产生了一种新经济。数据信息不像过去的其他资源,它采用不同的方式提取、加工、估值和交易。它改变了市场规则,要求使用新的管理方式。
数据作为日益重要的战略资源,需要完善的管理体系。为此,中国信息通信研究院云计算与大数据研究所牵头与其他 TC601 成员单位共同编写了《数据资产管理实践白皮书》,阐述了大数据背景下的数据资产管理概念和特征,描述了数据资产管理的主要管理职能和保障措施,提炼了实施数据资产管理的主要步骤。白皮书的目的是澄清概念,梳理经验形成方法论,希望引起业界对数据资产管理工作的重视,为数据资产管理研究和实践提供参考。
我们也认识到,数据资产管理知识体系涉及管理、技术等多个学科,是一个非常复杂的系统工程,相关工作在国内刚刚起步,理论还不完善,也缺乏广泛的实践基础,仍需要业界紧密合作,在数据资产管理的理论和实践上不断取得新的进展。
由于时间仓促,水平所限,我们的工作还有很多不足。下一步,我们还将广泛采纳各方面意见建议,进一步深化相关研究,持续完善白皮书内容。诚邀各界专家学者参与我们的研究工作,积极献言献策,共同完善国内数据资产管理理论和方法论体系,为促进大数据与实体经济深度融合做出积极贡献。


