
元宇宙是基于未来互联网的3D虚拟空间,具备八大特点。
比较而言,维基百科对元宇宙最新的描述更符合元宇宙的新特征:通过虚拟增强的物理现实,呈现收敛性和物理持久性特征的,基于未来互联网的,具有链接感知和共享特征的3D虚拟空间。
也就是说,2021年语境下的元宇宙的内涵已经超越了1992年《雪崩》的认知,按照“元宇宙第一股”游戏公司Roblox的官方说法,一个真正的元宇宙产品应该具备如下八大特点

Roblox归纳的元宇宙的八大特征
(1)Identity(身份):
自由创造虚拟形象。
也就是“数字人”或者“虚拟人”,可以说数字人是元宇宙的“任督二脉”,是进入元宇宙大门的那把“钥匙”。
2021年11月4日,2021腾讯数字生态大会云智能专场上,腾讯云小微发布基于新一代多模态人机交互技术的全新“数智人”产品矩阵。
对于腾讯来说,数智人的定位不是元宇宙的布局,而是数字世界的数字员工。
其实,数字身份有很多非常好的应用场景,现在很多企业员工都面临流动性增强的问题,一旦员工离职,他所掌握的核心数据和技术如何可以更好地留在公司,对任何企业管理者来说都是一个难题,“数字人”一定程度上可以很好地解决这个问题。
其实虚拟人和我们本来的身份不存在矛盾,两者处于长期共存的一个状态。
比如一名工程师,他在我们眼中的真实身份是工程师,但是在他的内心世界中可能会有其他属于他的真实身份,那么问题就来了:
哪个才是真实身份呢?
是工程师,还是他内心深处最真实的那个人呢?
我们也可以从中体会到,“数字人”或者“虚拟人”将是未来元宇宙世界里面重要的组成部分。
(2)Friends(朋友):
跨越空间、多维社交。我们将这里的“朋友”定义得更加宽泛,不止现实中的朋友,还包括工作伙伴、互联网网友、兴趣爱好小组成员等。
由于现实物理环境的限制,我们的社交范围被局限了,我们很少能够与不同国别的朋友进行面对面的交流。
虽然社交媒体的出现一定程度上突破了地理上的局限,但是我们无法通过现在的网络社交媒体进行3D式的交流和工作上的沟通。
而元宇宙的出现将进一步突破地理上的局限,让我们在虚拟世界中穿梭于不同地域,现实的地理局限将不再是问题。
例如Facebook的创始人马克·扎克伯格就通过虚拟人的形式接受了采访,再比如,周杰伦在虚拟世界中和粉丝们开了一场近距离的演唱会。
(3)Immersive(沉浸感):
虚拟与现实世界无障碍连接。沉浸感是元宇宙最重要的特征之一,而对于目前VR/AR眼镜的使用,最让人诟病的就是沉浸感的不足以及使用后的眩晕感,这与网络延迟相关。
随着网络延迟的降低,眩晕感将逐步减弱甚至消失;
此外,目前的VR/AR主要是解决显示效果提升,而没有解决人们真实生活中触感的提升,但人们正在予以解决,比如2021年11月,Facebook发布了自己的首款触感首套,里面装有40多个传感器,可以更好地定位虚拟物体的位置,形成接近于真实世界的感觉。
(4)Anywhere(随地):
低门槛+高渗透率+多端入口。
目前,我们在进入VR游戏时需要通过VR眼镜,需要停留在特定的空间里面。
而未来,元宇宙的成型将要求我们能够随时随地进入元宇宙的虚拟世界,而这要求VR等硬件设备的普及和渗透,以及未来我们甚至不需要通过VR设备就能够随时随地、快速地进入虚拟世界。
最近,人们更多地在讨论《头号玩家》和《失控玩家》,但是《阿凡达》其实更好地诠释了不需要VR/AR终端依然可能更好地参与元宇宙的真谛。
(5)Variety(多元化):
超越现实生活的自由。
元宇宙或者说虚拟世界最为吸引人的地方在于我们能够在虚拟世界中超越现实生活的束缚,重新开始新的生活,并且可以随时、无限次地“重启”,这就是元宇宙具备的“多元化”特点,即虚拟世界超越现实生活而又与现实生活息息相关。
例如,在现实生活中,我们是一个整天待在办公室的白领,但我们又渴望成为一个无拘无束的旅行者,而元宇宙的出现将允许我们在虚拟世界中重构一个身份,并以该身份成为一个旅行家,环游世界,超越现实生活。
从另一个角度来看,我们现在一生所学到的知识是古代人十几辈子接触的信息量,但由于年龄、体力、性别等的限制,我们很难去体验不同人的人生,而元宇宙可以很好地满足人们这样的需求,即我们未来可以用有限的生命去体验无限的美妙的人生。
(6)Low Friction(低延迟):
5G、边缘计算,消除失真感。
低延迟是实现真正的沉浸感的必要技术之一。
而低延迟的实现需要5G技术,甚至是网络速度更快的6G及以上的通信技术的出现、发展和迭代。
边缘计算技术有望帮助我们突破现有算力的限制,将现实世界中的事物“复制”到虚拟世界中,并支撑虚拟世界无时无刻的变化。
其中,其对现有的计算/传输/存储技术将带来颠覆性的改变。
(7)Economy(经济):
UGC创造价值,与现实经济打通。
想让虚拟世界“复制”现实世界并超越现实世界,必不可少的是在虚拟世界中建立经济系统,人们可以在虚拟世界中创造价值、交易商品并与现实经济相互打通。
虚拟资产给内容的创造带来了极大的便利性,同时又可以很好地降低交易的成本,未来带来的数字资产的交易量将超出人们的想象极限。
而建立一个如此庞大的全新的经济系统需要区块链技术、网络安全技术等快速发展和大规模普及的基础作为支持。
(8)Civility(文明):
最终发展方向,虚拟世界大繁荣。
元宇宙发展的最终目标是创造新的“文明”,虚拟世界的文明将不同于现实世界,但与现实世界息息相关。
目前,我们做的还是第一步,即把现实世界中的场景逐步搬到虚拟世界中,做到一一映射;
反过来,虚拟世界的很多想法都会帮助我们更好地建设现实世界,比如,电影中的人物形象、虚拟的建筑等都会给现实世界带来全新的灵感,再比如,更早一些的千里传音、千里眼等美好的愿望经过我们一代一代人不懈的努力很多都已经成为现实,我们看到现在的元宇宙中逐步在开发改变人们味蕾的产品,可能会是未来的一种流行的减肥方式,看起来很炫酷,其实很多很多年以前大家都有这种需求,叫作“望梅止渴”。
元宇宙的出现,最终将使得现实文明与虚拟文明共同发展、繁荣。
前亚马逊高管风险投资家马修·鲍尔(Matthew Ball)认为,理想中的元宇宙必须拥有以下几个核心特征:
(1)虚拟身份。 人们在元宇宙中拥有虚拟身份,可以开展社交、游戏、内容创作等活动。 (2)永续性。 元宇宙能够无限期持续地存在,能够对所有参与者实时同步,提供沉浸感体验。 (3)互联性。 数字资产、社交关系等内容可以在元宇宙的各个空间高度互通,元宇宙与现实世界存在广泛的交互接口。 (4)经济系统。 元宇宙将形成一个充分的经济系统,参与者能够创作、拥有、投资、出售多种多样的虚拟物品。 |
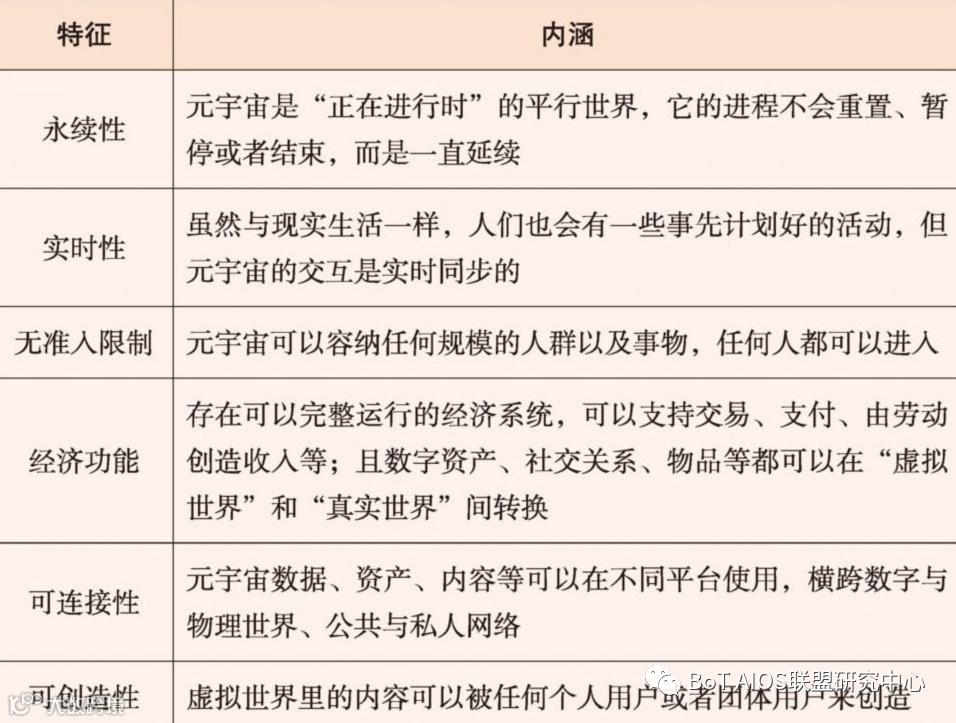
Metaverse的关键特征包括永续性、实时性、无准入限制、经济功能、可连接性、可创造性

Metaverse的六大关键特征


