
主数据管理不只是局限在申请、审核、编码、发布范围,还需延伸至编码使用环节,实现编码从产生到消亡的全生命周期管理。
在主数据从编码到应用的整个过程中,成功的要素包括应用科学的方法论、组织健全、明确企业内拥有各类主数据决策权的业务部门、资源投入,以及对主数据持续的监控和共享管理。
主数据监控管理
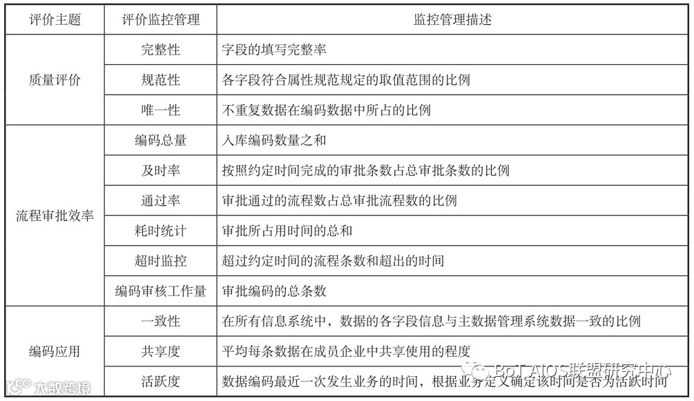
主数据监控管理需要设计一套完善的主数据评价指标体系,以有效评价企业主数据的质量情况、编码流程执行情况及编码应用情况。
基于详细的主数据评价指标,可制定相应的报表应用,有效支持业务需求,提升对各数据处理环节的监控力度,从而为企业主数据管理提供全面、直观的应用评价与报表支持,也为主数据主管业务部门、使用部门和运维部门提供可靠的决策依据。
主数据评价关注的监控内容包括三类:质量评价、流程审批效率和编码应用。


主数据质量评价管理
主数据质量评价管理旨在建立一套长效、完善的质量评价与监控体系,通过数据质量管理机制,从选取数据质量评价指标入手,制定合理的质量监控方案,发现与评价分析问题的方法,及时发布数据质量问题清单,并支持业务部门督导数据质量问题的解决,形成有效的数据质量管控机制。
主数据质量评价指标主数据质量评价指标包括完整性、规范性及唯一性三方面,根据实际业务需求,形成数据质量规则库。
(1)数据完整性规则主要是指属性填写的完整性。
对于必填属性,必须填写完整,才符合数据完整性要求;对于选填属性,无论填写与否,均符合数据完整性要求。比如,客户主数据的税务登记号为必填属性,邮政编码属性为选填属性,那么这两个属性的完整性规则就不同。

(2)数据规范性规则是指属性需符合某种下拉值、取值范围或正则表达式,如性别的属性值应为“男”或者“女”,税务登记号应为15位数字等。

(3)数据唯一性规则包括精确排重规则和模糊排重规则两种。
精确排重规则是基于精确规则的唯一性判定依据,由程序判断,无须人工参与,如物料描述字段需唯一等此类规则。模糊排重规则是基于相似度打分的唯一性判定依据,由程序给出分数,并需人工参与判断。
将每一类主数据对象都按照完整性、规范性和唯一性进行整理,就形成主数据质量规则库。以某石油石化集团企业的成品油主数据为例

主数据质量监控
主数据质量监控是指根据质量规则定期对数据进行质量分析,若有一个指标分析不合格,则可判断此数据不合格,并由此得出相应的质量分析结果。
(1)完整性检查。
完整性检查主要是指根据完整性规则检查必填信息是否填写完整,若系统中存在有必填字段而未填写的数据,则判定该条数据的完整性不合格。如下图,物资编码“10001323548”对应的属性2值字段为必填字段,但由于未填写必填字段,则该物资主数据的完整性不合格。

(2)规范性检查。
数据的规范性主要指数据的填写是否符合规范性规则的要求。例如,物资数据的规范性规则中,“厘米”的填写方式为“cm”,则信息系统内的物资数据属性单位为“厘米”时,必须使用“cm”,否则,将被认定为不符合规范;同理,“无缝钢管”的材质设定的规范性规则要求填写“15CrMo”,若填写“15GrMo”也是不符合规范的。

(3)唯一性检查。
数据的唯一性检查是指根据唯一性规则对数据进行精确和模糊匹配检查。符合精确匹配规则的数据为重复数据,模糊匹配出来的结果则需要辅以人工检查。例如,提交的物料描述为“不锈钢无缝钢管14mm×2mm 316”与系统里编码为10000194491的数据精确匹配,则为重复数据

通过数据的完整性、规范性以及唯一性三个指标,对各类主数据进行数据质量分析,并汇总各类主数据质量分析结果,形成数据质量评价报表,为主数据清理提供依据

主数据质量因素分析
开展数据质量分析十分必要,可以有助于发现产生这些质量问题的根本原因,探究数据质量问题对现有业务的影响程度,进而从源头上寻求解决方案。
(1)数据质量问题产生的原因分析举例。
针对完整性、规范性及唯一性这三个指标评价数据质量,寻找产生问题的根本原因,例如是人为操作失误、系统问题还是流程问题等,并根据分析结果进行决策,以期提高数据质量。
例如,公司某时段的数据完整性报表发现,不符合质量规则的编码比例较高,业务人员可查看成都分公司的问题编码所占比例,并进行相应的原因分析:

业务人员查看成都分公司物资编码申请情况,发现该分公司存在数据填写不完整的物资主数据。通过查询清单发现物资编码“10001323548”对应的属性2的值未填写,导致整体数据完整性评价降低:

根据分析数据完整性问题产生原因,发现该公司用户×××提报了不符合完整性规则的数据。因此,后续可以根据分析结果进行提升完善,重点关注编码申请情况。
(2)数据质量分析。
数据质量分析主要指企业数据质量问题对业务造成影响的程度,若影响较大,可考虑适时开展数据清理。同时,亦可对数据清理工作所带来的业务清理、数据新增等工作量进行评估,确定是否能够进行数据清理。
主数据清理
主数据清理旨在根据现有业务数据标准、业务数据责任人及相关项目组制订的数据清理方案,对现有主数据进行清理,从而提高数据质量,提升数据价值。主数据清理的总体原则如下:
(1)业务需求和质量管理需求兼顾;
(2)以业务需求为驱动,以技术手段为支撑;
(3)企业管理经验和成熟方法论相结合;
(4)满足基本需求为主,满足个别需求为辅;
(5)规范工作程序为主,适应管理现状为辅。
主数据清理总体策略是:对于业务主数据,由主数据管理部门组织数据质量分析,并针对不同的形成原因,制订相应的业务方案,最终由对该类主数据拥有决策权的相关业务部门牵头,按照清理、删除、相关业务单据清理和余额清账四个阶段进行数据清理;对于基础主数据,由主数据管理部门组织相关人员按照标准的使用情况进行分析,制订相应方案,并推动实施。
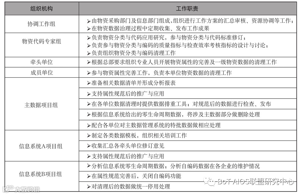
主数据清理需要由业务管理部门和信息管理部门组成协调工作组,主数据专家及信息系统项目团队提供技术支持,并由成员企业组织实施。以某石油石化集团企业为例:

为保证主数据清理工作顺利开展,应明确参与协调、支持、实施各团队的职责。以某公司的物资主数据清理组织为例:

主数据清理分为数据质量分析指标选取、数据质量监控、数据质量问题分析与评估以及数据质量完善四个阶段:

(1)数据质量分析指标选取。
主数据质量评价指标主要包括完整性、规范性和唯一性等。对于不同的数据对象,需选取不同的指标进行评价。例如,某公司其数据质量分析指标选取物资分类、客户编码等。

(2)数据质量监控。
数据质量监控阶段,主要进行数据质量的检查与分析。如,某公司数据质量分析结果:

(3)数据质量问题分析与评估。
数据质量问题分析与评估阶段,应根据企业数据现状、业务数据标准以及业务管理部门制定的业务规则,对数据质量问题所涉及的业务领域、产生原因进行分析,对共性问题进行识别、汇总与分析,最终确认数据的清理范围。数据质量问题分析与评估的结果将直接影响数据清理方案的制订。
(4)数据质量完善。
数据质量完善阶段,应制订明晰的数据清理方案,并按照数据标准及清理策略执行,及时组织业务部门及用户对清理后的数据进行确认。企业主数据是随着企业业务发展与企业管理需求的变化而变化的,因而数据清理流程也是动态的。应根据企业数据管理的需求,实时更新数据清理方案并实施,持续有效地改善数据质量,确保清理流程与应用需求的协调统一,使得主数据真正成为企业的财富,为企业创造更多的价值。
主数据审批效率管理
实施监控主数据编码申请流程审批效率管理,可有效发现超时流程,对于超时节点追踪到人,督导数据管理各岗位工作,提升编码审批效率。
编码审批流程效率评价主要针对透明化来设计评价指标:

数据审批效率可通过设计合理的评价指标,并采用多种报表的形式进行展现,以达到辅助管理层与执行层监控并提升审批效率的目标。流程审批效率管理指标包括编码审批工作量、及时率、通过率、耗时统计、超时流程监控、数据量监控等。

主数据审批流程中,有多个管理角色。以物资主数据审批流程为例,包括物资需求申请人员、物资管理审核岗、上级物资采购管理单位、主数据配码审核运维人员和数据发布岗位等。在效率评价实际情况中,可采用统一的指标对上述经办人进行审批及时性评价。对评价及时性差的流程,可督促经办人提高工作效率。下表中代码为“002”和“006”的经办人,及时处理比例为50%属于及时性差,他们应该提高工作效率。

针对超时流程,进行详细流程耗时情况分析,可追溯到具体责任人。2014年1月20日首次申请创建编码时,成员企业一审经办操作人约定耗时应该是3天,但实际是4天才完成;成员企业二审经办操作人在约定时间内退回该申请,申请人与2014年1月27日进行二次申请,约定耗时为3天,实际是21天才完成。这两次创建都是超时流程。

主数据编码应用管理
主数据应用管理所关注的是主数据在不同业务系统中的使用状况。
数据使用价值因素包括:数据应用是否频繁、是否广泛应用于企业的实际业务中。
主数据应用水平反映了主数据的使用价值,使用频繁并且被广泛应用的数据,其数据价值就高,而流动性差、使用频率低的数据,其数据价值就低。
分析数据使用情况,可充分了解企业主数据的活跃程度,也为企业数据的清理提供基础。
分析数据应用情况的指标包括数据活跃度、共享度和一致性等。
(1)活跃度:定期监控数据在应用系统中的使用频次;
(2)共享度:共享编码的成员企业范围;
(3)一致性:主数据在使用过程中是否进行了篡改。
对于活跃度、共享度较低的数据,可为业务部门提供数据编码归档的参考,提升系统效率。
通过对数据共享度和活跃度进行分析,可将主数据编码划分为死亡型、问题型、风险型和价值型四类。
(1)价值型:数据编码被多家成员企业共享,且近期被使用的编码,共享价值高;
(2)问题型:数据编码被多家成员企业共享,但己在一段时间内未被使用,需要进一步判断其活跃度低是因为业务改变而导致了编码失去实际作用,还是由于周期性原因;
(3)风险型:数据编码被较少成员企业共享,但在近期被使用,需要进一步判断是否确实为新业务类型产生,还是由于一物多码造成的重复申请;
(4)死亡型:数据编码被较少成员企业共享,且长期未被使用,可以考虑进行归档。

基于数据共享和活跃度,形成的报表主要包括:编码使用情况分布表、编码活跃度评价表、编码共享度评价表、编码活跃度*共享度矩阵评价表及编码成员企业共享贡献评价表等。
通过评价表可直观的获取平台己有数据的使用情况,从而进一步为管理层提供决策支持。以共享度为行项目、以活跃度为列项目形成二维表,共享度越高、近期发生业务的编码为价值较高的明细数据。

下图为物资编码在成员企业间的共享贡献评价示例,用于监控成员企业申请的编码被其他公司共享的情况,鼓励申请共享性高的编码;监控成员企业使用其他成员企业申请编码的情况,鼓励使用己有的编码,减少一物多码的情况。通过该评价表可了解成员企业对编码共享的贡献情况,从而鼓励成员企业申请并使用共享度高的编码。



