
背景与现状
在互联网时代,电子红包悄然兴起。
从2014年起,各大型互联网支付平台(如支付宝、微信、QQ等)纷纷加入“红包大战”,最初是通过互联网活动向公众派发电子红包,作为一种企业营销行为来提高自身品牌影响力;
随后灵活应用于熟人、亲友社交圈中,在重构人际关系的同时成为社群文化圈不可分割的一部分。
电子红包的本质是一种移动支付,具体解释就是:交易双方以手机为载体,通过移动通信网络来实现电子现金所有权的转移。
我国使用手机支付的用户规模增长迅速,根据中国互联网络信息中心(CNNIC)的数据统计,截至2018年6月,我国手机支付用户达到5.66亿,短短半年就增长了7.4个百分点,在手机网民中的使用比例高达71.9%。
企业红包(以下简称“红包”)作为目前最常见且涉及巨大现金流的电子红包种类,一直备受瞩目。
它广义上是指企业为了提高知名度和扩大影响力,在各种社交或支付平台(如支付宝、微信、QQ等)向不特定的公众发放红包;
狭义上是指企业通过自有的即时通信软件(如远光软件YGCC),将现金预付给第三方支付平台,通过第三方支付平台发放给特定的内部员工。
员工在收到红包后,可以存在自己账户的钱包中,也可以直接提现至网上银行账户,或转至自己的支付宝、微信钱包。
现有的企业红包可以作为企业绩效奖励手段,调动员工的工作积极性、活跃职场氛围,也可以与企业激励制度和薪酬机制挂钩,用来传递企业对员工工作的满意度;
其次,企业红包可以作为企业经营手段,在资源分配和风险管控上具有相当大的灵活性;
最后,企业红包的隐秘性能够避免员工之间相互比较,达到人力资源的有效管理。
尽管企业红包具有以上诸多优势,但企业真正使用后在财务管控上面临一些挑战,例如:
(1)不确定与匿名的红包现金流会增加企业会计处理复杂度,审计证据与审计结果的可靠性受到威胁。企业红包若作为职工薪酬的一部分发放,需要根据员工岗位的不同进行相应的会计处理。在企业红包发放、充值及提现过程中如何取合法的会计原始凭证也是重要问题。
(2)交易信息传递低效、不完整、成本高。企业红包交易往往通过中介(银行、第三方支付平台)的方式进行,要经过开户行、对手行、央行甚至境外银行(代理行或本行境外分支机构),在此过程中每一个机构都有自己的财务系统,彼此之间需要建立代理关系,需要有授信额度,交叉审批手续复杂,交易历史追溯及查验耗时较长、成本较高。
(3)企业记账、审计成本高。在与企业红包业务平台对接的第三方支付平台(如支付宝)中,支付的账务处理与支付指令的处理不一定同步,资金交付和结算都可能存在延滞。信息不对称导致对账速度慢、审计流程烦琐,同时大量的资金沉淀也会产生高额手续费,增加财务审计成本。
(4)红包交易记录存在公正透明度、安全性、可信度危机。第三方支付平台是红包交易流程中不可或缺的中介,然其本质来源于民间自治的非金融机构,相比于央行及大型商业银行,权威性欠缺且监管机制不完善,数据可能丢失、审计证据的法律效力容易遭到质疑,存在一定的数据安全风险。
可以看出,企业红包在组织内部的应用对其资金流量的记账、审计,以及支付清结算的交易记录的准确性、安全性、实时性提出了更高要求。
同时绑定银行卡的第三方支付平台,极大削弱了原来银行网银或手机银行有力的安全认证,对个人信息安全校验和金融风险提出了更高安全等级的要求。
企业级区块链平台的国内外发展现状
1.国外主流开源区块链底层平台分析
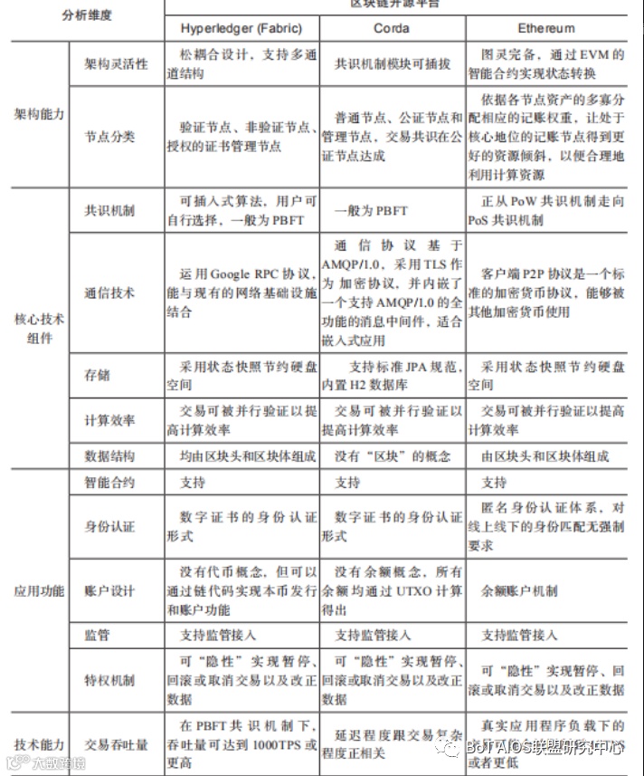
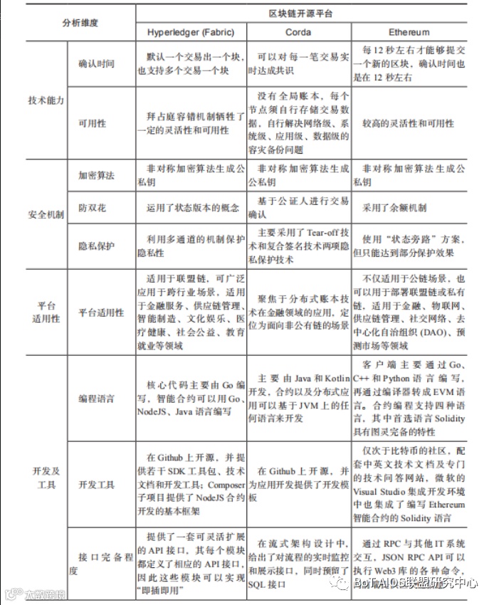
目前国外主流的开源区块链底层平台包括超级账本(Hyperledger)、以太坊(Ethereum)和Corda。
2014年1月,以太坊创始人Vitalik在美国佛罗里达州迈阿密举行的北美比特币会议上正式宣布了以太坊。
同年4月,Gavin发表了以太坊黄皮书,作为以太坊虚拟机的技术说明。
以太坊是一个开源的区块链平台,由全球范围内的很多人共同创建。
以太坊遵循简洁、通用、模块化、无歧视的设计原则,允许任何人创建去中心化的程序、自治组织和智能合约。
以太坊的技术架构最上层的是去中心化的分布式应用(DApp),它通过Web3.js和智能合约层进行数据交换。
智能合约被事先写好并运行在以太坊虚拟机(EVM)上,并被远程过程调用协议(RPC)调用,这使得分布式应用的开发变得更加容易。
以太坊的四大核心内容位于更底层,包括以太坊区块链数据结构、共识算法、矿工节点以及P2P网络。
以太坊支持多种共识算法,包括工作量证明算法Ethash(Dagger-Hashimoto算法的改良版本)、基于保证金的经济激励共识协议Casper。2018年8月,微软云平台Azure在其以太坊区块链产品中引入了权威证明(PoA)算法。
与工作量证明算法相比,权威证明算法基于区块链上已授权的身份或验证器,并且不需要竞争来完成共识。
在这个架构中,除了DApp之外的部分都在以太坊的客户端上运行。
目前两个最主流的客户端软件是Geth和Parity。

以太坊技术架构
以太坊交易的生命周期如下:
(1)client(可以使任意节点)提交一笔交易信息tx,打包发送至txpool,等待被验证,并打包至区块;
(2)区块链网络内的所有的记账全节点,分别从txpool里面获取一定时间内的交易信息,并根据以太坊的打包算法规则计算blockhash;
(3)最先计算出符合复杂度以及规则的记账节点拥有这次记账权,并且生成合法区块,链接到整个区块链中,并广播区块信息至区块中,其他节点同步最新的区块。
2015年12月,为了推进区块链技术和交易验证,Linux基金会发起超级账本Hyperledger开源项目,并于2016年年初公布了创世成员名单,包括荷兰银行(ABN AMRO)、埃森哲(Accenture)、富士通(Fujitsu Limited)、intel、IBM等涵盖了金融、物联网、供应链、制造和科技领域的十几个行业巨头。
之后,Hyperledger迅速发展,其成员数迅速突破百位,其中约1/4来自中国。
Hyperledger的目标是让成员通过相互合作共建开放平台,并在平台上开发能够满足多个不同行业各种用户需求的应用案例,形成标准组件,以此简化业务流程。
Hyperledger的设计初衷是希望出现众多区块链网络,使每个网络账本都能执行不同的业务。
因此,Hyperledger是基于联盟链的交易网络,其显著特征是能够通过一个账本的交易,发现并利用另一账本中的当前交易与智能合约(链上代码chaincode),以此连接不同行业领域的区块链网络(联盟链),实现价值交换。
Hyperledger的参考架构包括三大类:会员制、区块链服务及链上代码。
其中会员制服务负责管理网络上的身份识别、隐私与机密。参与者通过注册来获取身份(包括不同链之间合约调用),有了符合的身份后属性授权机构才能发放密钥来进行交易。
区块链服务负责管理分布式账本,通过超文本协议2.0建立点对点协议。数据结构经过优化能够有效维护众参与者重复的整体状态,不同的共识算法将嵌入到每一个配置中,可以保证高度一致性(通过拜占庭容错算法来处理错误,借助工作量证明方案来应对审查)。
链上代码是一个去中心化的交易程序,在验证节点上执行;链上代码服务使用Docker来存储链上代码,而不需要依靠特定的虚拟机或者电脑语言。Docker为沙盒链上代码的执行提供了安全、轻便的方法,其环境是一个封锁又安全的容器。

Hyperledger Fabric运行架构
其中SDKs是Fabric提供的开发工具包,包括身份和权限等;
membership是成员管理(新版本为CA节点);
peers包含背书节点、链码、交易执行节点、账本和状态;
orderers是共识节点,对交易进行排序、验证,对交易信息进行共识,最后完成区块打包。
在HyperLedger Fabric中,一个交易的完整生命周期为:
首先由客户端创建链代码(Chaincode)并发送交易提案(Transaction Proposal)到背书节点(Endorsing Peer,为网络节点中指定的子集),背书节点执行链代码后基于读取和写入的关键字生成读写操作集并向客户端返回交易提案的响应结果(包含读写操作集);
然后,客户端收集背书节点的提案响应结果并提交到排序服务(Ordering Service);
随后排序服务将排完序的交易封装成区块并传递给交易执行节点(Committing Peer,可以是除了背书节点外的任一节点);
最后,执行验证背书策略(VSCC),检查交易背书的签名是否有效、背书数量是否足够、背书来源是否有效;执行交易读写集验证(MVCC),检查读操作的版本在数据库中是否未被修改;在区块中区交易分为有效交易和无效交易,把新区块更新至区块链,并将区块内的有效交易写入状态数据库;触发Event消息,让客户端可通过SDK侦听区分有效交易和无效交易。

HyperLedger Fabric交易的生命周期
2016年,区块链初创公司R3CEV开发了分布式账本平台Corda,并在此基础上发起了R3联盟。
Corda的初衷是设计针对金融服务的分布式账本系统,打造专门用于银行与银行间业务的技术架构,因此R3联盟吸引了多家银行巨头和金融机构,包括富国银行、美国银行、纽约梅隆银行、花旗银行、德国商业银行、德意志银行、汇丰银行、三菱UFJ金融集团、摩根士丹利、澳大利亚国民银行、加拿大皇家银行、瑞典北欧斯安银行(SEB)、法国兴业银行等。Corda由Java和Kotlin开发,尽管R3声称Corda不是区块链,但它具备区块链的一些重要特性,比如智能合约、数据访问接口等。
Corda的关键特性在于:
(1)没有全局账本;
(2)交易的多重支付问题由公证人裁决;
(3)只有交易的参与者和公证人才能看到交易。
因此,Corda的所有交易都不会向全网进行广播,而且所有的节点都是直接通信,没有P2P网络。
这一点导致了其网络规模会被限制在一个较小的规模内,无法形成大规模的联盟链,适用的业务场景比较狭窄。
在区块链平台成熟度及设计思路表现方面,以太坊经过长时间的公链运行,一定程度上经历了外部攻击和实践检验,代码和测试的成熟度较高,其平台在软件质量和安全方面有较好的保证;
Hyperledger和Corda则在设计上开始便贴近商业需求,在满足合规和隐私方面、监控接入和架构设计方面有很巧妙的设计之处,同时在平台不断更新中会更好地满足实际商业需求。
在平台架构和应用设计方面,架构的发展还未进入成熟期,各个平台依然在实践过程中不断调整优化自身的架构。
从应用场景来看,以太坊更适用于并发性不高,以公链为主的应用场景。
Hyperledger适合以联盟链形式开展的金融服务、供应链管理等企业应用。
Corda定位相对明确,更适合面向非公链、受监控的金融机构。
在信息共享和隐私保护方面,以太坊采用的状态旁路只从一定程度上保护了隐私性。
以联盟链为设计初衷的Hyperledger和Corda将不同主体之间的交易数据进行隔离,形成多链的数据状态,而多链数据访问时系统设计会变得复杂。
业内普遍认可的隐私解决方式,如零知识证明、同态加密等,大多基于较为复杂的密码学技术,目前还没有达到实际应用水平。
因此在隐私保护和信息共享方面各平台还有很大的提升空间。



综上比较,以太坊和Hyperledger Fabric的适用场景有很大差别。
以太坊的公链平台主要面向智能合约,为智能合约的运行提供公链环境,适用于构建去中心化的分布式应用(DApp)。
同时,以太坊也可用于构建许可链(联盟链和私有链),用于处理某些组织之间或某个组织内部的业务;
Hyperledger Fabric针对企业级区块链应用场景,可达到较高的交易吞吐量。
由于使用了多通道对交易进行了隔离,在共识效率和隐私保护方面相比公链都有大幅提升,可同时解决私密性和可靠性问题。
因此,从国外开源区块链平台技术发展和应用情况来看,结合适用场景和技术指标对比,我们认为企业级区块链应用平台的底层框架可以选用以太坊许可链(联盟链和私有链)或者Hyperledger Fabric。


