经济形势月度观
国内经济持续保持稳中有升发展态势。2017年12月份,全国制造业PMI指数虽未延续11月份的增长态势,比上月小幅回落0.2个百分点至51.6%,但仍达到年均值水平,保持较强扩张动力。供需两端较12月份均出现小幅回落,生产指数和新订单指数为54%和53.4%,分别比上月回落0.3和0.2个百分点,同时企业采购意愿增强,采购量指数为53.6%,升至年内次高点;新动能加快成长,发展质量不断提高,高技术制造业PMI为53.8%,比上月上升0.6个百分点,其年均值明显高于去年和制造业总体水平,引领制造业经济向高质量迈进;主要原材料购进价格指数和出厂价格指数重回上升,分别回升2.4个百分点和0.6个百分点至62.2%和54.4%。


国内外经济环境持续改善,进出口回稳向好。12月份,全国进出口情况连续两个月提升,新出口订单指数和进口指数分别为51.9%和51.2%,分别比上月上升1.1和0.2个百分点,制造业外贸保持稳定回升。

大型企业持续扩张,中小型企业有所收缩。大型企业PMI为53.0%,比上月微升0.1个百分点,继续在扩张区间内平稳运行;中型企业、小型企业PMI为50.4%和48.7%,分别较上月下降0.1个百分点和1.1个百分点。

热点追踪:2018中央经济工作会议
热点回顾
2017年12月18日至20日,中央经济工作会议在北京举行,会议总结党的十八大以来我国经济发展历程,分析当前经济形势,部署2018年经济工作。作为十九大之后召开的首个中央经济工作会议,被视为研判中国经济的最佳风向标。再逢2018年是贯彻党的十九大精神的开局之年,是改革开放40周年,是决胜全面建成小康社会、实施“十三五”规划承上启下的关键一年,三“年”叠加,本次中央经济工作会议比之以往更受瞩目。
新指导思想:习近平新时代中国特色社会主义思想
会议指出做好明年经济工作,要全面贯彻党的十九大精神,以习近平新时代中国特色社会主义思想为指导,加强党对经济工作的领导,坚持稳中求进工作总基调,坚持新发展理念,紧扣我国社会主要矛盾变化,按照高质量发展的要求,统筹推进“五位一体”总体布局和协调推进“四个全面”战略布局,坚持以供给侧结构性改革为主线,统筹推进稳增长、促改革、调结构、惠民生、防风险各项工作。
2018年的主基调:“稳中求进”
稳中求进工作总基调是治国理政的重要原则,要长期坚持。积极的财政政策取向不变,确保对重点领域和项目的支持力度,压缩一般性支出。稳健的货币政策要保持中性,保持货币信贷和社会融资规模合理增长,保持人民币汇率在合理均衡水平上的基本稳定,促进多层次资本市场健康发展,更好为实体经济服务,守住不发生系统性金融风险的底线。结构性政策要发挥更大作用,强化实体经济吸引力和竞争力,优化存量资源配置,强化创新驱动,发挥好消费的基础性作用,促进有效投资特别是民间投资合理增长。社会政策要注重解决突出民生问题,加强基本公共服务,加强基本民生保障,及时化解社会矛盾。改革开放要加大力度,以完善产权制度和要素市场化配置为重点,推进基础性关键领域改革取得新的突破。扩大对外开放,大幅放宽市场准入,加快形成全面开放新格局。
“稳中求进”从2011年开始提出,“稳”的重点要放在稳住经济运行上,确保经济增长、就业、物价不出现大的波动,确保金融不出现系统性风险。“进”的重点要放在调整经济结构和深化改革开放上,确保转变经济发展方式和创新驱动发展取得新成效,即主要经济指标不出现大幅波动,系统性风险得以遏制,结构要持续向好。
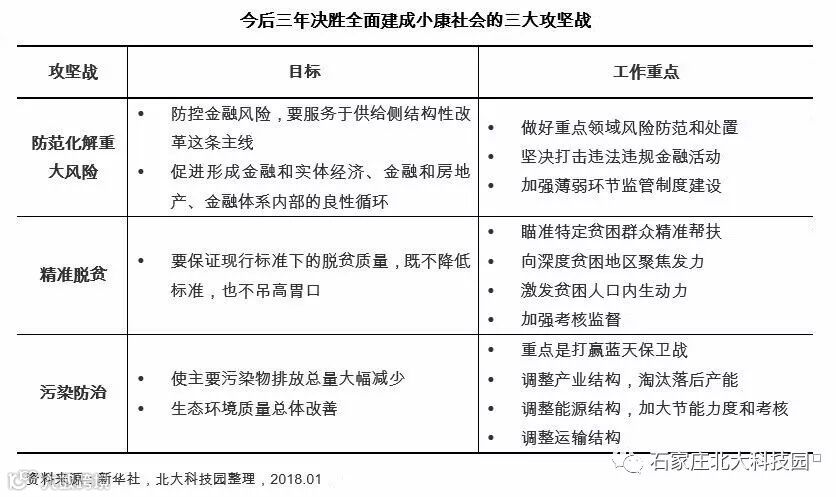
今后三年的三大攻坚战
会议确定,按照党的十九大的要求,今后三年要重点抓好决胜全面建成小康社会的三大攻坚战:防范化解重大风险、精准脱贫、污染防治。

2018年的八项重点工作
围绕高质量发展,会议明确提出重点做好八项工作,即深化供给侧结构性改革;激发各类市场主体活力;实施乡村振兴战略;实施区域协调发展战略;推动形成全面开放新格局;提高保障和改善民生水平;加快建立多主体供应、多渠道保障、租购并举的住房制度;加快推进生态文明建设。
一是深化供给侧结构性改革。推进中国制造向中国创造转变,中国速度向中国质量转变,制造大国向制造强国转变。大力破除无效供给,把处置“僵尸企业”作为重要抓手,推动化解过剩产能;大力培育新动能,培育一批具有创新能力的排头兵企业,积极推进军民融合深度发展;大力降低实体经济成本,降低制度性交易成本,继续清理涉企收费,深化电力、石油天然气、铁路等行业改革,降低用能、物流成本。
二是激发各类市场主体活力。会议提出要推动国有资本做强做优做大,加强国有企业党的领导和党的建设,支持民营企业发展。

从强调做强做优做大国有企业到国有资本,一词之变明确了强优大是对国有资本整体的要求,凸显了加快国有经济布局优化的政策意图,有利于推动在国企结构调整与重组上实现更大的进展。意味着下一步以管资本为主深化国资监管机构自身的职能转变将成为改革的重要任务。更加科学和明确地界定国有资本所有权与经营权边界,让企业真正成为市场经营的主体。
三是实施乡村振兴战略。健全城乡融合发展体制机制,清除阻碍要素下乡各种障碍。推进农业供给侧结构性改革,坚持质量兴农、绿色兴农,农业政策从增产导向转向提质导向。
十九大首次提出的“乡村振兴战略”,成为2018年重点工作之一,预示着2018年及下阶段乡村振兴战略将进入落地实施,农地流转、农民增收与消费、农村基础设施建设等将成为未来一段时间内的重点。
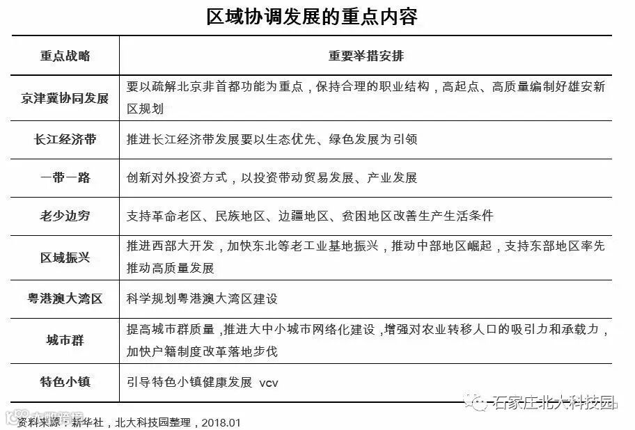
四是实施区域协调发展战略。要实现基本公共服务均等化,基础设施通达程度比较均衡,人民生活水平大体相当。会议对京津冀协同等重点战略均作出了重点安排。

五是推动形成全面开放新格局。有序放宽市场准入,全面实行准入前国民待遇加负面清单管理模式,继续精简负面清单,抓紧完善外资相关法律,加强知识产权保护。促进贸易平衡,更加注重提升出口质量和附加值,积极扩大进口,下调部分产品进口关税。大力发展服务贸易,继续推进自由贸易试验区改革试点,有效引导支持对外投资。
六是提高保障和改善民生水平。着力解决中小学生课外负担重、“择校热”、“大班额”等突出问题,解决好婴幼儿照护和儿童早期教育服务问题。注重解决结构性就业矛盾,加快实现养老保险全国统筹,鼓励社会资金进入养老、医疗等领域,着力解决网上虚假信息诈骗、倒卖个人信息等突出问题。
七是加快建立多主体供应、多渠道保障、租购并举的住房制度。要发展住房租赁市场特别是长期租赁,保护租赁利益相关方合法权益,支持专业化、机构化住房租赁企业发展。完善促进房地产市场平稳健康发展的长效机制,保持房地产市场调控政策连续性和稳定性,分清中央和地方事权,实行差别化调控。
八是加快推进生态文明建设。只有恢复绿水青山,才能使绿水青山变成金山银山。要实施好“十三五”规划确定的生态保护修复重大工程。启动大规模国土绿化行动,培育一批专门从事生态保护修复的专业化企业。
北大科技园创新研究院
北大科技园创新研究院依托北京大学强大的科学研究实力,融合北大科技园丰富的科技服务运营经验与高端专业人才优势,专注于科技园区运营、区域经济发展及前沿科技领域产业研究,面向政府与企业级客户提供宏观创新发展研究、行业标准制定、创新战略咨询及科技产业发展跟踪等具有前瞻性的研究咨询服务,是北大科技园打造科技服务运营商的重要智库。
校地合作、协同创新,打造石家庄科技创新高地。长按下图中的二维码,选择“识别图中二维码”,即可添加“石家庄北大科技园”微信公众号。


