
区块链是一种按时间顺序将不断产生的信息区块以顺序相连方式组合而成的一种可追溯的链式数据结构,是一种以密码学方式保证数据不可篡改、不可伪造的分布式账本。
区块链是非对称加密算法、共识机制、分布式存储、点对点传输等相关技术通过新方式组合形成的创新应用。
区块链技术的最大优势与努力方向是“去中心化”,通过运用密码学、共识机制、博弈论等技术与方法,在网络节点无须在相互信任的分布式系统中实现基于去中心化信用的点对点交易。

区块链核心技术
区块链具有四大特点:
(1)利用块链式数据结构验证、存储数据;
(2)通过分布式节点与共识算法生成、更新数据;
(3)利用密码学方式保证数据传输与访问安全;
(4)利用由自动化脚本代码组成的智能合约来编程和操作数据。
区块链核心技术主要有四个:即共识算法、非对称加密算法、分布式存储技术以及点对点传输技术。
(1)共识算法。
共识算法可被定义为使区块链网络达成共识的机制。
去中心化的区块链不依赖于中央权威,须建立一个使各分散节点就交易有效与否达成一致的机制,确保所有节点遵守协议规定并保证所有交易能以可靠的方式进行,共识算法可用于保证系统中不同节点数据在不同环境下的一致性和正确性。
在共识机制协调下,各节点实现节点选举、数据一致性验证和数据同步控制等功能,使区块链系统具有信息透明、数据共享的特性。
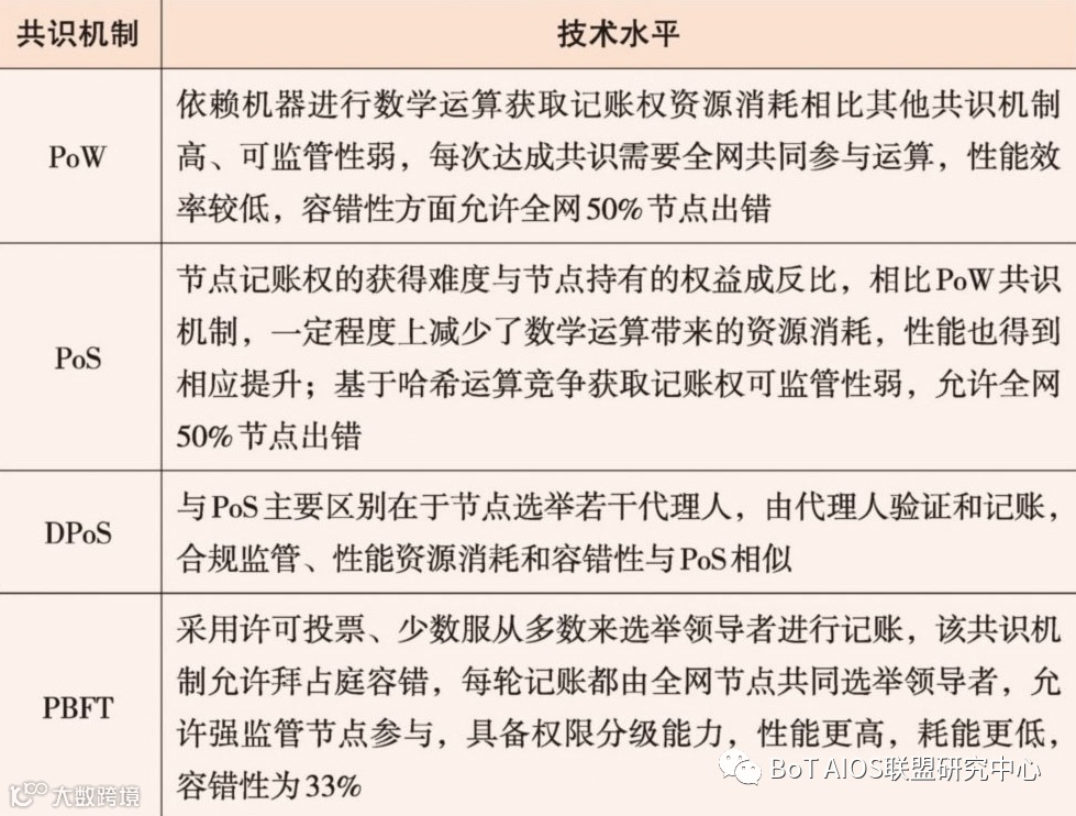
目前,广泛应用的共识机制包括:PoW、PoS、DPoS和PBFT等。
不同的共识机制会对区块链系统整体性能产生不同影响,一般采用安全性、扩展性、性能效率和资源消耗四个性能指标评价共识机制的技术水平

(2)非对称加密算法。
非对称加密算法利用一对密钥(公开密钥和私有密钥)对数据的存储和传输进行加密和解密,利用其中一个密钥把明文加密后得到密文,另一个对应密钥用于解开密文得到原本的明文。
如区块链系统基于非对称加密算法生成公钥和私钥对,若公钥用于数据信息加密,对应私钥则用于数据解密;
若用私钥对数据信息进行数字签名,对应的公钥则用于验证数字签名。
密钥对中的其中一个可公开,称为公钥,可任意对外发布;
另一个密钥则为私钥,由用户秘密保管,无须透露给任何信息获取方。
在非对称密码体制中,公钥和私钥的配对使用是明文加解密的关键,密钥对的使用大幅提高数据加密安全性,由公钥推出私钥在计算上是极为困难的,公钥密码体制的建立,对密码学具有革命性的意义。
常见的公钥加密算法有RSA、Elgamal、椭圆曲线加密算法等,其中目前使用最广泛的公钥加密算法为RSA。

(3)分布式存储技术。
分布式存储是将数据分散存储于网络中的多个数据节点上,数据库中的所有数据实时更新并存放于所有参与记录的区块链网络节点中,每个节点都有数据库中的完整数据记录以及数据备份,形成一个大规模的存储资源池。
在分布式存储方式下,黑客破解和数据篡改的成本较高,篡改者需要同时修改网络上超半数系统节点的数据才能实现数据篡改,操作量过大,导致篡改无法真正执行。

(4)点对点网络技术。
点对点网络技术使网络上的各节点无须经过中央权限授权,即可直接相互访问并共享节点拥有的资源,如存储能力、网络连接能力和处理能力等。
网络中的所有节点可互相传输,整个网络中没有任何中心,任意两节点都可进行数据传输

相比各种单一技术应用,区块链技术具有如下五大优势:
(1)去中心化的分布式记账。
区块链上的信息计算与记录不集中于单一服务器中,而是分布于网络上的区块中,各区块间独立且互相连接,可直接进行信息与价值交换。
(2)不可篡改。
信息经验证添加到区块链上后将被永久存储,系统中各节点都拥有最新的完整数据库,单个节点无法对数据进行篡改,保证区块链的数据稳定与可靠性。
区块链系统中每生成一个新区块,都会产生对应时间戳,并依照区块生成时间的先后顺序相连成区块链,各独立节点通过点对点网络建立联系,为信息数据记录形成去中心化的分布式时间戳服务系统。
时间戳使更改记录的困难程度随时间流逝呈指数倍增加,区块链运行时可越久,数据篡改难度越高。
(3)集体维护。
系统由所有具有维护功能的节点共同维护,所有节点都可通过公开接口查询区块链数据和开发相关应用。
(4)有限访问。
各方仅在经过认证、拥有权限的情况下可对共享账本进行访问。
访问权限类型与范围均可在系统控制下进行分配,保障数据的安全性。
(5)匿名性。
区块链各节点数据交换在固定算法下进行,由区块链程序规则判断交易的有效性,交易方可在不公开身份的情况下获取交易对手方信任,有利于在保护用户隐私前提下保障交易信用。

在区块链3.0时代实现了行业应用的普及,区块链与各行业结合,在各行业中广泛应用。

区块链产业链由上游基础设施层、中游技术扩展层以及下游的行业应用层组成。
其中,基础设施层包括硬件基础设施及区块链基础协议,负责为技术扩展层和行业应用层提供必要基础设施服务,市场主体主要涉及硬盘、交换机、芯片、路由器等硬件供应商。
技术扩展层主要负责区块链通用技术及技术扩展平台研发,为行业应用层提供技术支持,主要涉及提供智能合约、快速计算、信息安全、数据服务、BaaS平台等服务的企业。
行业应用层主要为不同行业用户提供针对性的区块链行业应用服务。
基础设施层提供区块链系统正常运行所需的操作环境和硬件设施,具体包括网络资源(如网卡、交换机、路由器等)、存储资源(如硬盘和云盘等)以及计算资源(CPU、GPUASIC等芯片)。
上游基础设施层为中游的技术扩展和下游的行业应用层提供物理资源和驱动,是区块链架构的基础。
行业应用层主要为不同行业或各类应用场景提供区块链应用服务,覆盖金融、物流、医疗、能源、公益、娱乐、法律等行业,具体应用包括区块链跨境支付、数字货币、区块链供应链金融、区块链公益、区块链版权保护等。
与区块链基础设施层和区块链技术扩展层相比,行业应用层直观地体现了区块链技术的应用价值,目前中国企业对区块链行业应用探索逐渐活跃,区块链应用布局的行业领域逐渐扩张。
当前区块链在金融行业的应用探索表现最为亮眼,金融区块链应用市场份额约占整体区块链应用市场份额的45%,其中涉及数字票据,智能合约、供应链金融、支付交易清算、权益登记和转让等众多金融细分场景的区块链应用,以及物流、医疗、电商、娱乐、交通等领域的区块链应用。

2014—2023年中国区块链行业营收规模(单位:十亿美元)


