
1 虚拟资产是元宇宙的重要组成部分
从功能层面来说,元宇宙是一个承载虚拟活动的平台。
用户能够进行社交、娱乐、创作、教育、交易等社会性和精神性的活动。
元宇宙提供了丰富的消费内容、公平的创作平台、可靠的经济体系、沉浸式的交互体验,它能够寄托人的情感,让大众在心理上有所归属,通过在元宇宙体验不同的内容,结交数字世界的好友。
同时,元宇宙构建了沉浸式的虚拟世界。
在其中可以进行社会生活所必需的社交、交易等活动,而交易的对象物品便是数字产权。
可以说,元宇宙是由数字产权组成的,大到房子小到衣服,只要是可以被用户私人所有,便可以把它铸造成数字产权。
元宇宙为数字产权提供了应用场景。
数字产权可以运用到艺术品、音乐、体育、游戏等领域,这种收藏品的购买多出于身份象征和美化生活空间的目的。
而元宇宙的沉浸式体验让数字产权的使用更贴近真实生活,增大了它的使用价值。
2 虚拟资产运营是元宇宙内的重要场景
(1)元宇宙打开商业资产运营的想象空间。
房地产行业整体进入“存量房”下半场。
传统房地产企业的发展空间正逐渐变小,在此情况下,众多龙头房地产企业纷纷寻求新的发展空间。
将发展目光转向了商业、公寓、酒店等不动产领域,意图将此类资产打造成新的业务增长极。
与此同时,房地产资产管理的价值,在发展持有型不动产的存量时代愈加得以凸显。
资产管理是地产和金融结合的环节。
与传统的地产开发“快周转”的模式不同,资产管理的核心目标是满足投资回报的要求。
从管理对象划分,商业资产管理与运营的对象主要为大型购物中心、写字楼、企业园区等;
从运营方式划分,商业资产管理与运营又可以分为重资产运营与轻资产运营。
在重资产模式下,购物中心的运营团队、物管团队由业主方组建,全面负责整个购物中心的日常管理。
营业收入为业主方所得,相应的业主方也须承担购物中心的日常经营支出。
以某单个购物中心进行拆解,收入端主要来源于租金收入(占比66%)、物业管理收入(占比21%),支出端分为物业管理支出(占比17%)、营销费用支出(推广支出+客户关系支出占比10%)、行政管理支出(占比6%)、营业税金(占比6%)等。
在轻资产模式下,商管公司通过品牌及管理输出服务或委托管理服务的模式为业主方提供商业运营、物业管理服务,进而收取一定的管理服务费。
两种模式下最大的不同在于收入来源的不同以及是否承担在管项目的全部运营成本。
在行业内,华润万象生活主要采用品牌及管理输出服务模式,宝龙商业主要采用委托管理服务模式。

某单个购物中心营业收入/支出模型
我们认为,在元宇宙场景下,商业资产管理的收入成本结构或迎来重大变革。
根据现实世界商业资产管理收入成本模型,成本端大头来自物业管理。
以华润万象生活为例,其物业管理成本主要由员工成本、分包成本、能源费等组成。
一方面,在元宇宙场景下,能源费、公用办公区域设施成本、办公室及相关开支等可缩减;
另一方面,现实中物业员工主要负责清洗、绿化等基础工作,元宇宙场景中上述工作可以被优化。
商业资产管理将变得“更轻”,能够将注意力更多放入增值服务等业务。

华润万象生活物业管理成本构成
目前,商业资产管理公司均在数字化方向有所布局。
以海外商业资产管理龙头戴德梁行为例,目前戴德梁行已运用大数据为地产行业提供更加精准及有效的服务,能够通过大数据平台为客户提供消费者分析、租户调整、竞品监测以及营销管理等多种解决方案,有效实现了用户资产的保值。
我们认为,在元宇宙场景下,商业资产管理公司能够依托大数据能力,打造人工智能雇员,降低人工成本的同时更好满足虚拟用户需求。
(2)元宇宙虚拟资产使商业资产管理更加多元化。
元宇宙中虚拟资产本质是由数据组成,如何评估、运营虚拟资产是各企业共同面临的问题。
我们将资产分为固定资产与移动资产,狭义的固定资产主要包括写字楼、商业中心等,狭义的移动资产主要为汽车,但元宇宙世界能够摆脱时间与空间限制,固定资产一定程度上也会被划入移动资产的范畴。
商业虚拟资产边界将会扩大。
我们认为,元宇宙不同于现实世界,现实生活中用户凭借“数字分身”进入元宇宙,在元宇宙中的衣食住行同现实世界均有所不同。
以住房为例,元宇宙中住房的“投资价值>消费价值”。我们认为,元宇宙中大量房产为商业中心。
即便有住宅区,用户下线后也需要专门人员定期打理与维护。
因此,商业资产运营与管理在元宇宙中将会有更大的市场空间。在元宇宙中,增值服务空间更大。
我们认为,物业管理对元宇宙中的虚拟资产作用有限。
一方面,由于元宇宙中不存在如同现实生活中复杂的清扫需求;
另一方面,元宇宙中的虚拟资产交易会更加频繁,如何实现虚拟资产的增值是商业资产管理企业的首要目标。
传统意义上的增值服务主要包括商场广告、公共区域展销、停车场管理等。
由于元宇宙不受时空的限制,上述增值服务可以更加个性化地满足用户需求。
移动资产运营同样具备成长空间。
目前,共享出行成为趋势,我们认为这一趋势在元宇宙中有望延续。
对于元宇宙开发者而言,虚拟车辆属于公司的移动资产,用于为客户提供服务,有效的资产管理方式有助于提高公司资金调度的灵活性,确保公司移动资产的保有量,最终达到盈利的目的。
通过有效的资产管理可以实现车辆的合理化使用和经济收益的最大化,降低移动资产的运营风险。
租赁债权(包括资产的安全和作为生产资料的资本收益权)因此得以保障。
值得注意的是,元宇宙中的虚拟移动资产由数据组成,同现实中移动资产最大的不同在于虚拟资产无须计提折旧。
因此,虚拟移动资产运营商无须在资产维护、保值等方面花费过多精力,从而更好地实现虚拟移动资产的增值服务。
3 版权是实现虚拟资产运营的重要保障
(1)从长期维度看,虚拟资产运营将成为趋势。
为构建元宇宙,企业需要投入较多的虚拟资产。
过去,为制作更清晰、更细致地建设虚拟城市(游戏场景),相关企业投入成本增长较快

构建虚拟世界成本随精度提升而增长
以Microsoft Flight Simulator为例,其构建的虚拟世界包括了2万亿棵单独渲染的树木、15亿座建筑物以及全球几乎所有的道路、山脉、城市和机场,总数据量超过2500000GB,总花费超过数十亿美元

Flight Simulator刻画了逼真的虚拟现实世界
我们认为,该项技术将不仅用于游戏,随着元宇宙技术的成熟,会直接并入元宇宙世界,成为企业的“数字资产”。
2019年,Epic Games收购了Quixel,后者制作了总体图面积达上千平方米的虚拟世界,并包含高地、峡湾等区域,细节到每一个鹅卵石。
Quixel的客户则包括电影制片厂、游戏发行商和广告代理商等。
该类客户不仅可以直接使用Quixel的地图,同时可以借助Quixel提供的扫描技术搭建自己的“数字世界”。

Quixel构建的地图
不同于现实世界,开发者在虚拟世界中打造的每一栋楼、每一片草地,甚至每一块石头都会受到相应版权的保护。
开发人员在虚拟世界中可以获得开发一项资产,如矿石等自然资源、楼宇等不动产资源等。
我们认为,在短期内,上述虚拟资产可以打包出售给独立艺术家、影视公司等B端客户;从长期来看,随着元宇宙技术的成熟,虚拟资产可以被转售给每一个C端用户。
虚拟资产能够以更快、更低的边际成本生成,并通过交易流通为企业创造收入,用以覆盖企业前期投资。
在此场景下,企业不仅仅是开发者,更是资产的运营者。
参考国内房地产相关企业,我们认为,从长期维度看,虚拟资产的运营部门会逐渐独立(如国内房地产开发和物业管理通常是两家公司),使得开发人员投入更多精力打磨虚拟资产的细节、交易机制等。
(2)虚拟资产离不开版权的保护。
类似于现实世界,元宇宙中虚拟资产需要认证所有权。
对于房地产等现实中的实体资产而言,现实中有产权证等所有权证明材料支撑;现实中的无形资产,如知识成果等,则有版权保护。
而元宇宙中的虚拟资产本质是数据,需要对应的技术保证资产所有权认证,交易与流通。
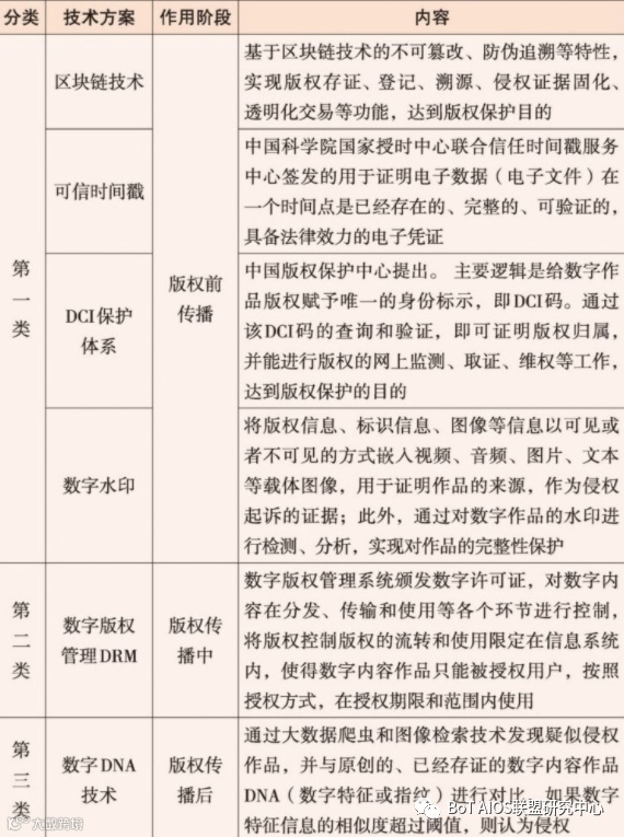
针对数字版权,保护技术推陈出新。
数字内容作品形态、分发模式快速变化给数字版权保护带来挑战,迫使数字版权保护技术持续演进。
根据版权保护技术在版权传播周期中发挥作用的阶段,版权保护技术方案主要可以分为三类,分别是传播前、传播中和传播后阶段,具体而言是版权“生成”阶段、版权传播过程中阶段和版权传播后阶段。

数字版权保护技术分类
区块链有助于解决数字版权领域痛点。
我们认为,在数字版权确权阶段,通过区块链技术,将图片、音乐、视频等数字内容作品的“指纹”信息(数字摘要哈希值)、作者信息、作品创作时间等信息快速打包上链,利用分布式存储、时间戳、共识算法等技术实现上述信息数据不可篡改,达到版权归属明晰和证据固化作用,完成原创数字作品版权登记认证过程。
各大互联网平台凭借强大的版权库,在元宇宙资产侧具备先发优势。
元宇宙内虚拟资产同现实世界一样,存在“有形资产”“无形资产”两种形态。
我们认为各大互联网平台优势在于品牌IP、在线资源版权库、数字身份、偶像互动等无形资产。
咪咕不断完善文娱领域版权布局。
2021年2月24日,UFC宣布中国移动咪咕成为UFC中国大陆地区的官方全媒体合作伙伴。
咪咕视频可以独家上线UFC专题内容。作为UFC所有赛事在中国大陆地区的独家转播商,咪咕提供包括每年至少12场付费观看赛事和30场的格斗之夜赛事。
除了签订赛事转播合同之外,UFC和咪咕还将在原创内容上进行合作,推出UFC相关的电影、纪录片和真人秀等节目。
中国移动咪咕也将凭借其在5G、4K/8K、VR等技术上的独家优势革新UFC观赛体验,并通过全场景全产业合作不断扩大体育IP外延,赛事+技术双重驱动,有望进一步拉动业绩增长。
数字文学产品版权确保掌阅科技核心成长逻辑。
掌阅科技主营业务为数字阅读平台服务(包括数字阅读付费及商业化增值业务)、版权产品业务。
公司利用用户流量所产生的互联网平台媒体价值提供多样的商业化增值服务;
并通过运营网络原创等文学版权,向阅读、影视、游戏等输出其内容价值和IP价值,从而获取版权销售收益。
文学IP是中文在线入局元宇宙的核心渠道。
中文在线以文学IP为核心,向下游延伸进行版权衍生开发,呈现方式涵盖听书、短剧、动漫、影视等形式。
具体来看,公司将文学IP改编成听书产品并分发到如喜马拉雅、蜻蜓FM等音频平台;
将优质文学改编为微短剧,在快手、优酷等视频平台连更播放;
将知名网文IP改编为动漫产品,上线哔哩哔哩、腾讯动漫等平台;
联合成立影视公司,探索优质IP内容的影视化布局等;
还将文学IP的影视、游戏、动漫的改编权等衍生权利授权给相关公司。
目前,中文在线正在就元宇宙及NFT进行布局并组建团队,充分协调内外部资源,积极探索未来方向;
我们认为,公司可为元宇宙持续提供海量的IP,丰富构建元宇宙。
网络文学作品,均是虚拟与现实互相交融、互相映射的产物,与元宇宙具有相同属性,如科幻作品、玄幻作品、古风作品、架空时间、空间作品等。
随着元宇宙的到来,通过AR/VR等技术可以让人沉浸式体验新世界,而中文在线拥有海量的库存将会有力地支持构建平行的互动阅读世界。
借助5G、AI、AR/VR等技术的发展,中文在线的沉浸式互动阅读将会借助技术的赋能加速延展,构建一个互动性更强的平行世界。
捷成股份:影视版权壁垒高筑,超前布局元宇宙业态。
捷成股份以提供专业音视频解决方案产品起家,通过外延式收购布局影视制作及版权运营等内容领域。
2021年11月,公司完成资产剥离,进一步聚焦影视版权主业,同时持续探索虚拟人、虚拟平台等元宇宙业态。
公司于2016年战略投资世优科技,目前持有世优科技24.38%的股份,是世优科技的第二大股东。
世优科技是国内领先的虚拟技术提供商,具有全套自研的虚拟技术解决方案,同时接受客户的虚拟人业务定制。
自主研发的Puppeteer虚拟工厂系统是国内首创的实时/快速虚拟内容制作、虚拟IP打造平台,在实时数字人和快速动画制作领域处于领先水平。
多年来,世优科技通过不断自主创新,在运动捕捉、表情捕捉、实时动画生成、环境模拟与渲染、图像处理、AR/VR等领域拥有多项自主知识产权和专利技术,综合技术水平在国内外均处于领先地位,是一家以技术和创意驱动的高科技公司。
其客户包括央视在内的各大卫视、互联网平台及多家知名企业。


