文章来源《元宇宙与碳中和》

扫码关注加入交流群
元宇宙与碳中和融合发展的新赛道显然是热点。
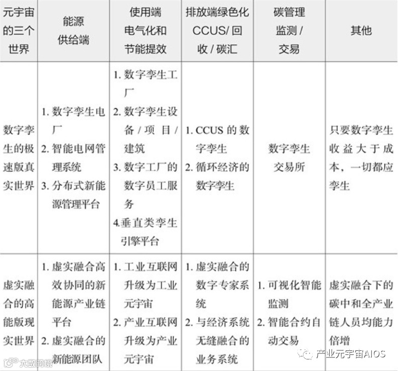
元宇宙的三大世界、六大技术等不同维度分别与碳中和四大领域(供给侧绿色化、终端电气化、全产业节能提效和碳捕获利用)相交,得出不同颗粒度的寻宝图。
这些节点向具体产业延展,并加以定量分析,引爆时间预测,将会更引人入胜、更有价值。
“纸上得来终觉浅,绝知此事要躬行”。
元宇宙是新一轮科技革命的集大成者,碳中和是一项庞大的系统性工程。
两者相交的维度和交集很多,比如用元宇宙的三大世界、三条主线、四大应用领域、六大技术支柱、七层产业链等不同维度分别跟碳中和价值链相交,会得出不同的融合寻宝图。
中国实现碳中和的整体思路是,电力部门深度脱碳、非电力部门深度电气化、终端设备节能提效、碳排放端“绿色化”。
为便于大家把握要点,我们列出两张新赛道寻宝图:
一张从大处着眼,采用元宇宙的三个世界作为融合的维度来寻找和评估新赛道的价值和机会;
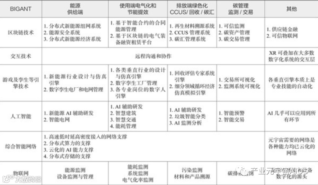
另一张从小处着手采用BIGANT六大技术支柱的维度来寻找和评估。我们先来看看从元宇宙三个世界的角度与碳中和的融合。
元宇宙三个世界中第一个是虚拟世界,虚拟世界除了有一半是纯粹用想象力创造力构建的休闲娱乐世界外,另一半是设计与仿真的世界即虚拟研发平台和中心,是帮助人们在数字平台数字空间里研发和仿真模拟测试真实世界尚不存在的那些新技术新产品新装备新场景,这是人类研发工具研发能力和研发模式的飞跃。
与传统研发相比,元宇宙时代的研发是在高度AI化、引擎化、可视化、仿真化、数字化以及强算力支撑下完成的,可以大幅降低对物理、化学、试制等传统研发和实验方式的依赖。
这种研发能力的飞跃对人类加速实现碳中和价值重大。第二个数字孪生的极速版真实世界,本质上是把我们所处的真实世界按使用要求实现不同颗粒度的3D化和数字化。
表中我们只是简单列举了一些直接跟碳中和数字孪生有关的机会,实际上在数字孪生化之后,这个世界理论上就可以按数学逻辑在各个领域和场景实现数学式优化、求最优解。
会产生无数的新机会。
第三个虚实融合的高能版现实世界,更是让我们每个人拥有了通过元宇宙瞬间整合物理世界和数字世界一切资源和能力的可能。
它与碳中和的结合和赋能,几乎是全方位的,创造的新机遇也是最庞大的。
几乎表格的每一格,展开讨论的话都有很多的可能性,书里难以展开,希望能借此引发更多的思考,给大家更多的启发。


前面说过,元宇宙与碳中和的融合面与融合点很多,既有传统数字化与碳中和的融合部分,又有升级成元宇宙的新数字化与碳中和的融合。
广义的元宇宙是指虚实融合的人类社会新形态,远不止技术层面、也大大超过了数字经济的层面。
为避免讨论的泛化,下面我们就从元宇宙BIGANT六大技术支柱维度来讨论与碳中和价值链的融合,这样新赛道颗粒度就相对细一些了,也便于大家发现细分领域的机会。

元宇宙和碳中和融合的新赛道(BIGANT六大技术维度)
不管我们从哪个维度去解构元宇宙与碳中和的融合,本质上都是数字化、智能化不断迭代后带来的更大变量、更优算法和更优解持续更新的结果。
碳中和的涨潮将连绵不断,在这涨潮之上,技术的发展和全球竞争必然会不时掀起惊天巨浪。
元宇宙兴起也只是刚过元年,这个将引领人类新文明的大变革也才刚刚开始。
所以,拥抱碳中和,拥抱元宇宙,就是拥抱未来,新赛道的机会也会在你的拥抱之下陆续展开。

