文章来源《智慧城市》
2017年12月12日,住房和城乡建设部联合国家质量监督检验检疫总局发布了城市综合管廊监控与报警系统工程的国家标准,该标准把监控与报警系统定义为对综合管廊本体环境、附属设施进行在线监测、控制,对非正常工况及事故进行报警并兼具与管线单位或相关管理部门通信功能的各种系统的总称,把对综合管廊监控与报警系统各组成系统进行集成,满足对内管理、对外通信,与管线管理单位、相关管理部门协调等需求,具有综合处理能力的系统,称为统一管理平台(图3-1)。

图3-1 国家标准中的统一管理平台系统框图
监控与报警系统应设置环境与设备监控系统、安全防范系统、通信系统、预警与报警系统和统一管理平台,架构、系统配置应根据综合管廊的建设规模、入廊管线的种类、运行维护管理模式等确定。
统一管理平台应满足综合管廊监控管理、信息管理、现场巡检、安全报警、应急联动等要求,并和监控与报警系统进行集成,实现各系统协同、统一管理、信息共享和联动控制,推荐采用浏览器-服务器(B/S)、客户端-服务器(C/S)的系统架构。
统一管理平台还可具有数据挖掘趋势分析等功能,应具有应急方案预设、入廊管线数据管理、系统维护和诊断、跨系统联动的综合处理能力,宜具有运维管理功能。
监控与报警系统与专业管线监控系统不同,综合管廊监控与报警系统是综合管廊的本体环境及附属设施的监控系统,专业管线监控系统是根据生产管理需求建立的对入廊管线在内的城市工程管线进行在线监测及控制的系统,两者的监控对象不同,但是它们之间又是有联系的,这种联系通过统一管理平台进行互联。
国家标准规定了应对运行维护及安全管理全过程数据进行采集、整理、统计和分析,通过统计分析,利用现代信息数据处理技术,不断总结提高综合管廊的运行维护及安全管理水平和效率,并能够从运行维护角度提供综合管廊建设决策技术支持。
综合管廊的数据类型,包括BIM数据、GIS数据、管线数据、运维数据、监控存储数据、安全监测数据等。
管廊本体及附属设施数据包含三维基础数据、材料规格、设备参数、监测信息等;
管线数据包括管线种类、规格、容量、长度、位置、路由、入廊管线单位等;
运维数据包括值班、巡检、入廊业务受理、保养、检修、施工作业等;
安全监测数据包括设备终端型号、类型,以及监测结果相关的阈值、监测值、时间等数据。
从发布的国家标准的内容上来看,目前综合管廊监控与报警系统、统一管理平台本质上还是传统的运维监控模式,考虑了智能技术可能的应用,已具备智慧运维所必需的信息化要素,如高度集成化、网络化和平台化,但是缺乏机器人巡检以及智慧运维方面应用的具体内容,尤其是基于机器人巡检、人工智能与大数据技术对传统设施运维管理方式、业务与数据分析技术的变革还没有相关规定。
因此,结合综合管廊巡检机器人以及智能分析技术的发展和应用现状,重点围绕先进的综合管廊设施运维技术手段进行研究和分析,为城市综合管廊智慧运维技术发展与应用提供参考。
1 智能巡检机器人技术
目前,城市综合管廊的监测主要依靠监控与报警系统,采用固定式的传感器或信号检测方式(如固定的环境传感器、摄像机和其他系统的监测信号),能够实现人员安全防范、环境与火灾探测、电气设备监测、应急通信等功能,并通过地理信息系统和统一管理平台实现管廊和管线等数据共享和日常运营管理。
这种传统的固定式监测方式一般扩展和升级成本高,在长距离的综合管廊中极易存在检测盲点。
为了确保城市“生命线”的安全,需要对综合管廊进行大量人工巡检。
由于环境中存在有毒、窒息、爆炸、触电等安全风险,尤其是在发生短时强降雨导致管线水淹、地震等瞬发特大自然灾害的情况下,人工巡检极易发生重大安全事故。
此外,人工巡检费时费力也容易导致漏检。
巡检机器人作为一种移动式检测方式,可以用来辅助或替代人工巡检。
它与传统的固定式监测方式构成动静互补的监测体系,能够提升综合管廊监测数据完整性和及时性,降低数据采集成本和人工巡检劳动强度。
由于机器人可以工作在恶劣的环境中,并且能够提供客观的检查结果,因此,人们开始使用机器人技术对综合管廊进行巡检,以降低人员劳动强度和安全风险,提升巡检质量,图3-2是智能巡检机器人的一种应用建议方案。
从科学技术三大定律角度来说,机器人从体质、体力和智力方面扩展了人们应对城市综合管廊运维管理的能力。

图3-2 智能巡检机器人系统应用方案
当前城市综合管廊巡检机器人主要采用轮式(包括轨道式)或履带式等结构搭载单反相机或云台式相机进行视觉巡检,在巡检效率和质量之间存在矛盾,还处于应用的初级阶段。
若要机器人实现精细化巡检,需要其保持静止并人工控制相机或云台,使得机器人巡检效率低和自主控制难度大,也无法有效通过增加云台相机数量来提高检测覆盖率并减少漏检。
此外,大量图像信息缺乏智能分析,需要人工进行识别处理,导致机器人实用性不足,无法有效替代人工巡检。
由于视觉遮挡、缺陷演变的缓慢性与随机性、专业无损检测设备复杂性等因素使得开发管廊结构健康以及管线内部检测功能的机器人技术难度大。
现有巡检机器人的功能集中在日常视觉巡检,用于辅助人工进行巡检,大量的图像信息还需要人工进行识别。
虽然综合管廊及其内部管线隶属不同管理单位,研究能够对管廊结构健康以及管线进行定期、自主式、专业化巡检的机器人并进行图像的自动识别是未来综合管廊巡检机器人的主要发展方向。
此外,城市综合管廊应急机器人的研究还是空白,特别是对地震、爆炸、水淹等事故后环境进行应急侦查和人员搜救的机器人。
在应急环境下腿足式、无人机等多种形态的机器人协同作业也许是一种比较可行的技术方向。
研发能够适应地下隧道应急环境的机器人技术也是未来的重要发展方向。
由于缺乏统一的标准,机器人供应商为了形成“垄断”地位容易设置技术壁垒(如采用不同的导轨),导致机器人难以通用化,增加了机器人的应用成本。
此外,综合管廊与管线运营单位一般相互独立,在数据接口和规范标准上也很难统一,容易存在信息孤岛,增加了对机器人数据进行综合分析与应用的难度。
为了进一步降低机器人应用成本,采用模块化的设计并建立检测技术、机器人运动平台、数据接口方面的标准也是推动综合管廊巡检机器人技术应用的主要方向。
现有机器人检测技术主要集中在机器人本身,还未能充分利用综合管廊、管线运维平台以及机器人的大量历史数据。
随着大数据分析技术进步,根据历史数据和机器人巡检数据对设施状态进行预测和安全评价,实现综合管廊的精准维修和全寿命周期安全管理也是当前技术发展的重要方向。
1.1 功能与分类
1巡检机器人的功能
2019年,GB 51354《城市地下综合管廊运行维护及安全技术》标准发布,该标准是我国首次制定的城市地下综合管廊运维相关国家标准,对城市综合管廊的运行、维护、安全、信息方面的管理进行规定,并围绕管廊本体、附属设施和入廊管线三个方面制定了具体的运维要求,其中入廊管线运维方面的要求参照的是住房和城乡建设部制定的城镇燃气、供水管网、排水管渠与泵站以及能源局制定的电力运维行业标准。
该标准还规定了巡检的对象包括管廊本体、附属设施、入廊管线以及综合管廊内外环境等;
人工巡检应携带专业巡检设备,并采取防护措施;巡检范围应覆盖安全保护范围和安全控制区;
巡检方式应采用人工、信息化技术或者两者相结合的方式;
在遇到紧急情况时,应按国家相关规定采取应急措施。
为了系统性分析机器人在城市综合管廊智慧运维中所能发挥的作用,在全面梳理和分析了当前城市综合管廊运维管理相关的标准和规范后,从科学技术三大定律角度出发来确定机器人的功能范围。
机器人与人工作业构成了城市综合管廊巡检作业的全部内容,图3-3给出了巡检机器人的功能范围。
巡检机器人的功能范围不是静态的,它的终极目标是替代全部人工巡检,然而受制于技术和成本约束,机器人巡检与人工巡检在功能上会达到最佳的动态平衡,它们之间的功能或作用也不是完全孤立,对一些重要设施或故障敏感部件的巡检可能是重叠的。
虽然,城市综合管廊巡检机器人目前的功能大多局限在视觉巡检,但是随着机器人技术的进步和成本的降低,未来智能巡检机器人的功能将会越来越完善,并替代更多的人工巡检、检测、监测甚至维护作业。
为了科学地界定巡检机器人的功能范围,引领巡检机器人的发展,从城市综合管廊相关标准和规范入手,系统性地给出巡检机器人的功能范围,为未来巡检机器人功能完善和进步提供参考。

图3-3 巡检机器人功能范围示意图
根据GB 51354规定的内容,综合管廊本体的巡检应结合运行情况、外部环境等因素合理确定巡检方案,
主体结构巡检频次每周不应少于1次;
综合管廊外各类口部巡检频次每天不宜少于1次;
安全控制区巡检频次每天不宜少于1次;
消防系统的检测频次每年不少于1次;
供电系统变电站、配电站的检测频次每周不少于1次;
电力电缆线路的检测频次每月不少于1次;
防雷与接地系统的检测频次每年不少于1次;
通风系统、照明系统、监控与报警系统、给水排水、标识系统的检测频次每月应不少于1次。
在极端异常气候、周边环境复杂、灾害预警等特殊情况下,还应增加巡检频次。
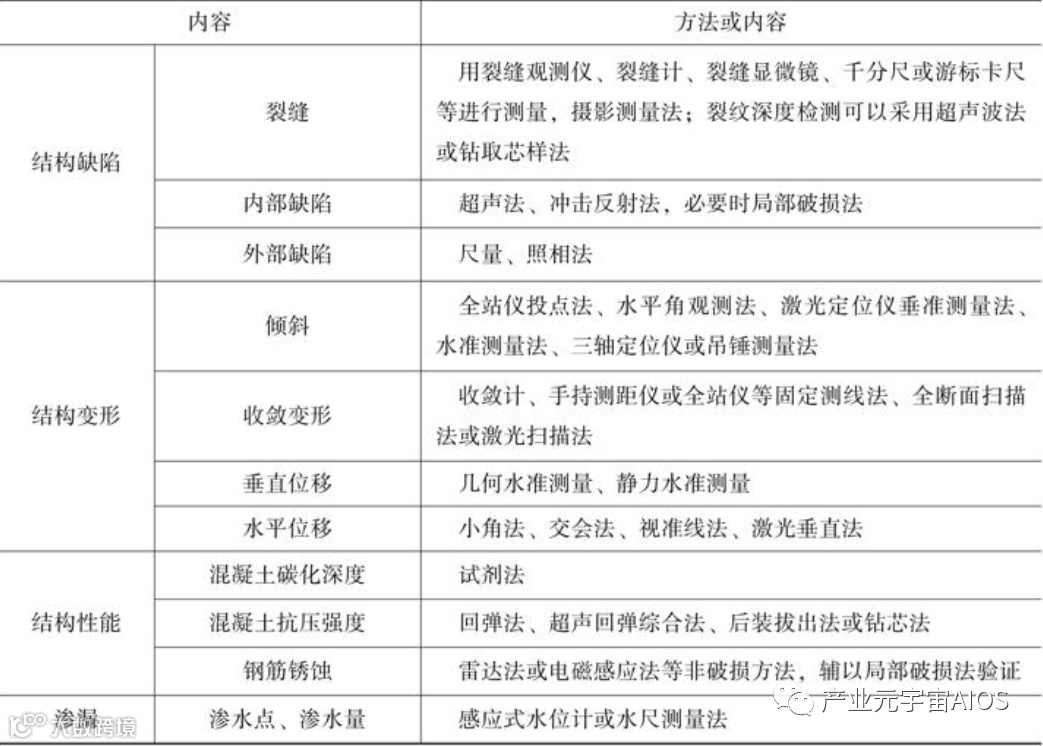
此外,综合管廊本体(表3-1)应根据建成年限、运行情况、已有检测与监测数据、已有技术评定、周边环境等制定定期检测计划,其中结构变形、渗漏、裂纹、结构外部缺损检测周期不宜大于1年,混凝土碳化检测周期不宜大于6年,结构变形检测与监测的预警值为10mm,控制值20mm。
在一些特殊情况如事故、维修、改造、渗水等,应及时对管廊本体相关内容进行检测或局部特殊监测,结构变形监测精度等级不宜低于三级,干线、支线综合管廊变形监测精度等级宜采用二级。
表3-1 综合管廊本体检测内容和方法

2.适用性分析
对综合管廊巡检内容进行适用性分析是为了确定机器人巡检功能范围,主要从机器人与人工巡检的分工(适用性)、技术实现难易程度(经济性)以及应用情况方面进行分析,目的是确定机器人与人工巡检任务的分工。
这种任务分工需要体现技术、安全、经济性的平衡,考虑如下几个原则。
1)重复性、劳动强度大、危险性的巡检任务一般由机器人完成。
2)检测对象及技术实现过于复杂,存在较低安全性的巡检任务由人工完成。
3)安全重要系统相关的巡检任务由人工和机器人组合巡检完成,巡检内容允许重叠,并尽可能降低人工巡检劳动强度和安全性。
4)机器人技术无法或难以实现的巡检任务由人工巡检补充。
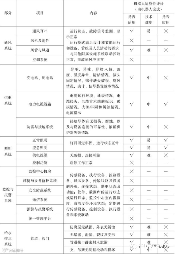
根据以上原则和当前综合管廊巡检机器人应用现状,对城市综合管廊中的巡检任务进行分析,并对机器人技术的适应性进行了评价,其中管线部分参照现有相关管线的运维技术标准进行了归纳和分析,部分涉及人工巡检的内容已经包含到综合管廊部分未列出,分析评价结果见表3-2。
表3-2 城市综合管廊巡检项目、内容及适应性评价





通过对以上适用性评价结果进行统计分析(表3-3),结果表明:
1)管廊本体及附属设施约一半的巡检任务可以由机器人完成,机器人基本能够完成管线的巡检任务。
2)目前机器人巡检任务不到其所能完成任务的1/4,在燃气管线和热力管线的成熟技术应用率较低,在电力管线中应用较成熟。
3)除了燃气管线外,管廊本体及其附属设施、其他管线巡检的大部分的技术难度较大,这与燃气管道的特性相关,一般来说燃气管道在综合管廊中发生腐蚀失效的可能性较低,主要的巡检内容为气体检测,气体检测相对容易实现,但由于涉及防爆规定,目前鲜有针对燃气管道的机器人应用报道。
)现有机器人还未能充分发挥机器人巡检的能力,应加强机器人的技术研发和应用范围,特别是机器人在结构环境未知、视觉遮挡以及狭小空间等机器人巡检难题及关键技术研发。
表3-3 适用性评价结果统计分析


以上巡检内容和适用性分析,不包括定期检测的内容。
城市综合管廊属于地下工程,地下工程一般采用静态检测方法,尽量使用无损或半破损的检测技术,避免或减少检测给结构带来的损伤。
城市综合管廊工程技术规范规定了综合管廊的结构安全等级为一级,综合管廊结构构件的最大裂缝宽度限值应小于或等于0.2mm,且不得贯通。综合管廊主体结构的成本是管线成本的2倍以上。
此外,综合管廊结构功能的丧失会严重影响管线的安全。
因此,综合管廊本体和管线的检测也应是机器人巡检的重点内容,并采用无损检测技术进行检测。
从管廊本体以及管线检测内容和方法,将传统的摄影测量技术和超声、激光、射线相结合基本上可以完成大部分管廊以及管线的定期检测任务(内外部缺陷检测),并可以灵活制定检测周期,对于安全重要的检测任务,最佳的实现方法是用机器人的检测数据引导人工检测进行确认,从而降低人工检测成本和风险。
在调研了类似隧道环境的无损检测技术基础上,对现有常用的无损检测技术进行了适用性分析(表3-4),视觉和激光是机器人最适用的日常检测技术,超声、射线类检测技术对机器人集成要求高,且检测效率低,适用于定期检测,它们可以对综合管廊本体及管线进行定期的检测。
表3-4 常见的无损检测技术适用性分析

此外,通过在机器人上安装环境监测传感器(如温湿度传感器、声觉传感器),机器人可以对环境进行动态监测。机器人也可以通过无线通信方式动态采集综合管廊的智能传感器数据并进行检测与分析。
3.运动形态与分类
从机器人的运动形态来说,可以将机器人分为轮式、履带式、腿足式、攀爬式、飞行式等运动形态。
轮式(包括地面式和轨道式)相对其他运动形态具有经济性、可靠性和运动效率高等特点,适合平坦的路面环境。
履带式相比轮式,牺牲了一定的运动效率和经济性,更适合地面存在台阶等复杂路面障碍环境。
腿足式可以适用任何的地面环境,但存在经济性、可靠性和运动效率低等缺点,适用于异常复杂环境下的作业任务。
攀爬式主要用在需要垂直运动的环境中,它同样具有经济性差,可靠性和运动效率低等缺点,一般适用于超大型构筑物的检查(如大型储罐和建筑)。
飞行式机器人具有一定的经济性,但是运动效率和可靠性一般,适用于空间较大且可视的环境。
城市综合管廊工程技术规范规定了综合管廊应设置日常检修通行的通道,当纵向坡度超过10%时,应在人员通道部位设置防滑地坪或台阶。
综合管廊内两侧设置支架或管道时,检修通道净宽不宜小于1.0 m;单侧设置支架或管道时,检修通道净宽不宜小于0.9 m。
配备检修车的综合管廊检修通道宽度不宜小于2.2 m。
虽然,机器人可以利用综合管廊检修通道进行巡检,但是综合管廊内布置有各种管线且结构类型多样,预留给机器人巡检作业的空间有限。
防火门也会影响机器人的结构尺寸,因此综合管廊巡检机器人在结构形态上与一般的公路或地铁隧道有明显的不同,通常要求具有较小的尺寸、较大的作业空间和灵活的运动能力。
表3-5根据综合管廊环境和设计情况,结合经济性、可靠性和运动效率分析,对机器人各种运动形态管廊环境适应性进行了评价。
显然,在没有台阶或改造台阶及加装轨道等路面情况下,轮式机器人是最优的选择。
表3-5 机器人运动形态适用性分析

轮式机器人具有较高的经济性,比较适用于执行日常巡检任务,也是目前各种隧道检测机器人的主要运动形态。
履带式机器人经济性、可靠性和运动效率相比轮式机器人差,但不需要改造台阶等路面环境,综合应用成本低,也是一种综合管廊日常巡检的机器人运动形态,并且在电缆隧道环境中已有应用。
腿足式、攀爬式机器人具有较强的环境适应能力,但经济性、可靠性和运动效率低,更适合在定期或复杂特殊环境(如事故后环境)中执行特定的巡检任务。
尚未有腿足式机器人在隧道环境中的应用研究。
有人研究了攀爬式机器人的应用方向,结果表明攀爬式机器人可以应用在管道与建筑等应用方向。
综合管廊本质上是一种管道和建筑构筑物,因此,综合管廊也应是攀爬机器人的应用方向之一。
有人研究出一种用于隧道环境的类似蜘蛛的攀爬机器人控制方法,但并未涉及相关的检测技术。
从结构形态判断,它仅能搭载轻型的视觉检测设备。
飞行式机器人具有较高的经济性,但是可靠性和运动效率低,续航能力不足且对空间要求较高,因此也更适合在定期或复杂特殊环境(如事故后环境)中执行特定的巡检任务。
飞行式机器人仅在大型地铁隧道中有研究应用的案例。
(1)轮式巡检机器人。
轮式巡检机器人包括地面轮式机器人和轨道轮式机器人,在各种隧道环境中应用非常广泛,其中轨道轮式机器人比较适用于地面环境复杂的小型电力隧道、综合管廊和地铁隧道等。
1)地面轮式机器人。
地面轮式机器人被大量应用在公路隧道中,在一些小型的隧道和管廊中也有一些应用。
地面轮式机器人可以搭载3D视觉系统、激光、超声检测、气体探测器等多种检测设备对隧道环境、混凝土结构裂纹等进行检测和应急处置。
图3-4是几种应用在隧道环境中的典型地面轮式机器人。

图3-4 典型地面轮式机器人
a)密闭空间小型轮式机器人
b)排污隧道轮式机器人
c)隧道结构检测机器人
d)电缆隧道巡检机器人
2)轨道轮式机器人。
轨道轮式机器人分为地面轨道式机器人和吊轨式机器人。
地面轨道式机器人主要应用在地铁隧道中,主要原因是可以利用已有轨道。
在一些小型隧道和综合管廊中主要应用的是吊轨式机器人,搭载视觉及专用检测设备(如激光、射线等)对隧道结构、环境等进行检测,巡检速度可以达到1m/s。
图3-5是几种典型轨道轮式机器人。

图3-5 典型轨道轮式机器人
a)地铁隧道检测机器人
b)低成本吊轨式巡检机器人
c)LHC隧道巡检机器人
d)综合管廊吊轨式巡检机器人
(2)履带式巡检机器人。
履带式巡检机器人(图3-6)相比轮式巡检机器人具有较高的爬坡和越障能力,且对路面状况要求不高。
由于隧道环境的路面情况(包括公路隧道、地铁隧道)比较适用轮式机器人,因此履带式机器人主要应用在需要爬楼梯或存在较大坡度以及路面环境复杂的隧道环境中。
目前履带式巡检机器人主要应用在国内电力管廊或电缆沟道巡检,它们可以携带气体探测器、云台相机等检测设备对隧道进行检测,也可以装载激光雷达对隧道环境进行重构,移动速度可以达到24 m/min。
根据运动形态对机器人进行分类研究是一种比较常用的方法。
有研究人员根据运动形态将管道机器人分为了9类,但缺乏对机器人功能进行分类。
也有研究人员采用ADT和FCBPSS理论对管道内的机器人进行分类,该方法同时考虑运动形态及功能组合情况,相对复杂不易直观理解。
综合管廊巡检机器人是一种基础设施巡检的特种机器人,其检测功能与环境适应性(复杂环境下的灵活定位)是其中最关键的两个方面,因此应从检测技术及机器人运动形态对综合管廊巡检机器人进行直接分类研究,便于人们理解。

图3-6 典型的履带式巡检机器人
a)电力管廊履带式巡检机器人
b)小型电力管廊履带式巡检机器人
c)自适应变换履带结构的巡检机器人
d)环境重构的履带式巡检机器人在综合管廊的日常巡检、定期巡检或特殊巡检中主要采用无损检测方法和固定式传感器监测。
从机器人常用运动形态和综合管廊环境考虑,适合综合管廊巡检的机器人运动形态主要是轮式、履带式、攀爬式、腿足式,其中轮式机器人包括地面轮式和轨道轮式两种,尚未有腿足式以及复合式机器人在类似隧道中的应用研究。
无人机仅在地铁、压力管道等大型隧道环境中有应用研究。
1.2 检测技术
从城市综合管廊巡检、定期检测内容和方法以及机器运动特性角度考虑,适合机器人检测技术需要满足检测的覆盖率、可达性、负载以及有效性等方面的约束。
从检测技术的适用性分析来看,适用机器人的检测技术主要是无损检测、传感器、固定式的智能传感器采集方法。
传感器一般用于测量隧道内有毒气体、温湿度等环境参数,固定式的智能传感器,主要是通过具有网络通信的监测传感器将数据传输到机器人,这些智能传感器可能被临时固定在某些需要监测的地点,例如监测沉降的传感器。
对于机器人搭载的无损检测技术,目前主要常用的是视觉、激光和超声检测技术,射线和其他的无损检测技术尚未有应用,其中视觉检测是机器人最普遍使用的技术。
1视觉检测
视觉检测是一种最常用的无损检测方法,用于表面缺陷检查和辅助监视。
人工目视检查需要有经验的人员频繁进行现场巡视,存在较大的安全风险和主观性。
为了克服人工目视检查的不足,人们逐渐使用机器人携带机器视觉进行巡检。
机器视觉可以突破人类视觉极限,极大提升了视觉检测的范围和能力,使得机器视觉几乎成了各种隧道巡检机器人基本的功能。
目前常用的机器视觉包括可见光和红外光视觉检测,可以用于裂纹、渗水、火灾、水淹等缺陷和异常检测。
通过对现有隧道中的摄影测量和机器视觉技术的研究,结果表明摄影测量的应用还尚未得到充分的利用。
一种类似的应用是人们采用混合变化检测算法来监测大型强子对撞机(LHC)隧道衬里的变化如图3-7所示。

图3-7 混合变化视觉检测方法原理图
也有研究人员基于CCD相机的图像采集系统,采用Otsu算法实现地铁隧道渗漏的检测,并提出了一种基于局部图像网格特征的裂缝识别算法,研制了轨道式的移动检测设备,并进行了模拟试验和现场检测,建立了图像数据集,通过正向推理和逆向学习多次迭代训练裂缝和渗漏的全卷积神经网络(FCN)模型,并行采用滑动窗口匹配与插值调整算法分别识别裂缝与泄漏缺陷。
为了提高视觉检测覆盖率,隧道巡检机器人通常携带多个图像采集单元,这增加了图像数据量和缺陷辨识的复杂度,因此对多路图像进行拼接和融合成了视觉检测的一项关键技术。
对图像拼接融合技术(图3-8)的研究表明图像拼接在视频压缩、全景图创建等诸多应用中都是必不可少的,图像拼接的有效性取决于图像的重叠去除、图像强度匹配和图像融合技术,并没有单一的最佳图像拼接算法。
使用二进制边缘特征来实现图像配准并通过模板匹配对隧道环境下移动机器人采集图像进行位置偏移校正,具有良好的图像拼接效果和较低的计算复杂度。
在图像拼接融合的基础上对地铁隧道进行三维重构,可以增强图像数据的可视化水平,减少人工视觉检查时间。
由于机器学习方法的兴起,为了降低机器视觉检测对人员的依赖,利用深度学习等算法来实现缺陷的自动识别已成为视觉检测技术的未来发展方向。

图3-8 图像拼接融合流程
2.激光检测
激光可以用来检测混凝土内部缺陷和结构几何参数变化。
可以利用激光实现类似音锤的检测方法(图3-9),用于检测内部空洞、裂纹等缺陷,缺陷定位精度可以达到1~3cm,探测深度可以达到5cm。
利用激光也可以检测轮廓几何参数,并结合视觉检测对环境进行三维重构,通过比对方法来检测结构变形等缺陷。
伦敦地铁公司就使用激光隧道扫描系统(LTSS)对隧道进行了激光三维扫描检测,测试结果表明通过激光进行三维扫描对于隧道内各种缺陷的无损检测是可行和有益的。

图3-9 激光音锤检测原理
3.超声检测
超声检测可以用来发现一些综合管廊结构内部缺陷。利用超声来检测裂纹的宽度和深度,可以覆盖裂纹周围5cm范围,裂纹宽度检测精度0.1mm,裂纹深度检测精度可以达到几毫米。
此外,电缆由于内外部因素导致绝缘能力降低引发放电缺陷时会导致快速的能量发射,从而产生可检测的声学振动,因此也可以利用超声对电缆放电缺陷进行检测,如图3-10所示。

图3-10 隧道结构超声自动检测
1.3 智能感知与控制
机器人的智能性与自主性是实现无人智能系统的关键技术,是机器人替代人工巡检的重要技术瓶颈。
目前,应用在城市综合管廊中的巡检机器人主要采用的是半自主(自动化)或远程遥控的方法,在巡检过程中依然需要人工操作,尤其是采用云台式视觉检测的机器人需要人工操作云台,增加了巡检的操控难度和巡检时间,图3-11给出目前典型的巡检机器人系统架构。
此外,对于地面运动的巡检机器人,智能性与自主性尤为重要,在遇到障碍或人员时,缺乏自主能力会对人员和设备带来极大的安全隐患,这也是导致目前综合管廊巡检机器人以吊轨式机器人为主的一个重要原因,轨道的约束大大简化了自主控制的难度。
从科学技术的三大定律来看,巡检机器人发展到智能无人系统是必然趋势,智能性和自主性是智能无人系统最重要的特征。

图3-11 典型巡检机器人系统
利用人工智能技术,如图像识别、人机交互、智能决策、推理和学习,是实现和不断提高系统智能性与自主性的最有效方法。
人工智能技术是推动巡检机器人向智能无人系统发展的主要力量,图3-12展示了地面无人系统的4个发展阶段。
在最近的几十年里,机器学习在计算机视觉、语音等领域中取得重要进展,并逐渐具有处理复杂任务的能力。
现代计算设备和计算框架(如GPU,Caffe、Theano,TensorFlow)使得设计者和工程师可以快速建立具有创新性和鲁棒性的无人自主系统。
这些技术提供了类似于人类与外部世界的交互感知和控制方式,包括从外面世界获得并处理视觉、声觉和触觉等信息,选择最佳应对策略,具有通过收集到的数据学习特定任务的能力,并以此创建端到端系统,从而构建具有智能性、自主性的无人系统。
智能感知与自主控制是移动机器人的智能性和自主性的两个关键技术,图3-13给出了移动机器人智能感知与自主控制相关技术的关系。

图3-12 地面无人系统发展阶段
1智能感知
机器人采用激光雷达、可见光摄像机、红外摄像机等传感器获得环境信息,使得机器人控制系统能够理解环境,为机器人自主路径规划和决策提供必要条件。
机器人可以通过多传感器融合的方法感知环境信息,并根据传感器性能指标进行优化组合,获得能够满足环境建模需求的传感器组合方案。
机器人感知周围环境的最重要目的是定位和建图,为机器人的路径规划和自主控制提供基础数据。
因此,移动机器人的定位和地图创建是机器人领域的研究热点,也是机器人实现自主性的关键技术。

图3-13 移动机器人智能感知与自主控制
在已知环境中(有环境先验信息如超声、射频、磁等传感器数据)机器人自主定位与已知机器人位置情况下进行环境地图创建的问题,有很多有效的方法,并在传统的机器人以及吊轨式机器人上普遍应用。
然而在未知的环境,机器人无法利用全局定位系统进行定位,机器人需要在移动过程中一边计算自身位置,一边构建环境地图,因此,同时定位与地图创建(SLAM)技术成为移动机器人智能化和自主化的关键技术。
以传感器为划分标准,SLAM可以分为激光和视觉两大类,其中激光SLAM研究较早,理论和工程比较成熟,视觉SLAM研究较晚尚处于实验室研究阶段。
(1)激光SLAM传感器(图3-14)。

图3-14 激光三角测量原理与典型2D激光雷达原理图
a)激光三角测量原理
b)2D激光雷达
使用激光测距的原理主要是三角测量法和飞行时间。
激光SLAM主要采用的传感器是2D、3D激光雷达。
一般来说2D激光雷达价格便宜,使用比较普遍。
3D激光雷达一般采用飞行时间直接计算距离,价格一般较昂贵。
激光雷达可以直接获取深度信息。
(2)视觉SLAM传感器。
视觉SLAM主要采用的传感器有单目、双目以及深度相机。
单目相机无法直接获取深度信息,深度信息需要通过反深度法、三角测量法、粒子滤波法等方法来获取。
双目相机和深度相机可以直接通过计算获得每一个像素的深度信息。
深度相机还可以将深度与彩色图像像素之间配对输出一一对应的彩色图和深度图。
图3-15给出了双目相机和深度相机的原理图。

图3-15 双目相机和深度相机原理
a)双目相机原理
b)深度相机原理
SLAM需要提取传感器数据的局部特征(斑点和角点是视觉图像局部特征点中比较流行的方法),采用特征匹配算法(常见的有SIFT算法、SURF算法和ORB算法)获取环境模型。
特征匹配解决了SLAM中的数据关联问题,但是这个过程容易带有误差,需要对结果进行优化,优化的方法主要有固定区域匹配、Active Matching、1-point RANAC、几何约束等,此外里程计误差、观测误差、错误的数据关联也会产生累计误差,为了减小这种累计误差需要使用回环检测方法。
回环检测大大增强了系统的鲁棒性。
SLAM实现的方法分为基于滤波的方法和基于图优化的方法,前者也称为在线SLAM,后者也称为全SLAM。
基于滤波的方法只顾及当前时刻的位姿,是一种增量式算法,常用的滤波算法有基于扩展卡尔曼滤波器的EKF-SLAM和基于粒子群的FastSLAM。
基于图优化的方法是根据所有观测到的信息,对整个机器人运动轨迹进行估计,图优化方法主要采用特征法和直接法,包括前端和后端两部分。
前端根据视觉传感器数据构建模型用于状态估计也称为视觉里程计,后端根据前端数据进行优化,前者考虑局部数据关系,后者则处理全局数据关系,如图3-16所示。
特征法是视觉SLAM的主要方法,它对输入图像进行特征点检测与提取,并根据特征匹配计算位姿对环境进行建图,既保存了图像重要信息又减少了计算量,从而被广泛使用。
直接法是直接对像素点(或者深度数据)的强度进行操作,根据像素估计机器人运动,可以不用计算特征点,避免了计算特征点的时间和特征缺失,在特征较少的环境中具有较高的准确性和鲁棒性,可以构建半稠密乃至稠密的地图。

图3-16 基于图优化的SLAM系统
目前SLAM技术的发展有如下几个特点。
1)深度学习与SLAM技术结合。
深度学习与SLAM的结合改善了视觉里程计和场景识别等由于手工设计特征而带来的应用局限性,同时对高层语义快速准确生成以及机器人知识库构建也产生了重要影响,从而潜在提高了移动机器人的学习能力和智能化水平。
2)语义地图创建。
传统地图缺乏语义,不便于应用。为了使得机器人能更好地执行任务和交互,需要能够具备理解场景以及辨识物体的能力,因而,构建含有语义信息的地图成为解决该问题的一种重要途径。
3)多传感器融合。
多传感器融合的方法可以提高SLAM的精度和稳定性,融合的数据包括视觉、激光、GPS、地图(如高德、百度等)、BIM等。
此外,多传感器融合的SLAM也为数据的可视化和分析带来了便利。
4)多机器人协作。
对于单个机器人的SLAM系统已经有不少的解决方案,然而多机器人SLAM领域还有通信拓扑、任务规划和地图融合等方面有待研究。
多机器人协作实现SLAM,对于多机器人协同作业至关重要,在事故或应急状态下,单个的机器人可能难以执行复杂的任务,多机器人协作增加了实现任务的复杂性和可靠性。
2.自主控制
自主控制需要形成一套自主控制系统的体系架构、模块化软件组件、关键技术性能指标的测试评估等标准,尤其是在安全与防护技术用于保障人员、设备的安全,包括信息安全。
在城市综合管廊中,自主控制体现在机器人可以自主移动和自主作业,操作员仅在远程监控中心执行必要的遥操作,目的是替代现场的人工辅助作业。
图3-17给出了一种遥操作自主移动机器人控制系统的架构,这个架构包括机器人遥操作、遥自主模式和自主模式,包括机器人与人协助作业所有的可能方式。
无论是自主移动还是自主作业,自主导航都是实现机器人自主控制的关键技术。自主导航是指移动机器人通过感知环境和本身状态,实现有障碍环境中指向目标自主运动的过程,它包括任务与路径规划、路径跟踪(运动控制或定位)。
自主导航是建立在机器人对环境的智能感知基础上的,包括机器人的自主定位和自主规划,其中自主规划包括任务和路径的规划,也包括传统的基于红外和超声测距的定位与避障控制。

图3-17 自主移动机器人控制系统架构
(1)自主定位。
常用的移动机器人定位方法有卫星定位、惯性定位、航迹推算、电子地图匹配。卫星定位一般用于室外环境,通过卫星定位系统进行定位。
在城市综合管廊中,由于卫星信号被遮挡无法应用。
可以采用双天线卫星定位系统获得航向,航向精度与基线长度有关,也可以采用卫星导航的原理,通过通信网络建立类似卫星定位的系统,如WiFi、蓝牙、ZigBee、超宽带。
惯性定位是通过三轴加速度计、三轴陀螺仪进行积分,获得机器人实时、连续的位置、速度、姿态等信息,但惯性误差经过积分容易导致累积误差,不适合长时间精确定位。
航迹推算是通过车轮的光电编码器、磁编码器等传感器记录电动机转动圈数,计算机器人的位置和姿态,是一种增量式定位方法,定位误差会随时间累积,当存在打滑的情况时需要采用视觉、激光等测量方法获得里程信息来消除误差。
电子地图匹配就是利用SLAM技术确定机器人的位置,匹配的特征可以是设定的路标、特定的对象或道路的曲率,适用于对机器人长时间的定位误差进行校准。
惯性定位和航迹推算是相对定位方式,可以获得机器人连续的位置、姿态信息,容易存在累积误差。
卫星定位和电子地图匹配定位为绝对定位,可以获取机器人精确的位置信息,但难以获得连续姿态信息。
因此,在机器人的自主定位中通常采用将两者结合的组合定位方法,以相对定位为主要方法,以卫星、里程、地图信息等为辅助手段,并利用卡尔曼滤波等算法对各种定位误差进行估计,减少组合系统的定位误差。
目前,视觉定位是机器人自主定位中的研究和应用的热点,它包括基于电子地图的导航、基于光流的导航和基于地貌的导航。
显然,基于光流的导航是相对定位方法,而其他视觉定位为绝对定位。
(2)自主规划。
移动机器人需要通过任务和路径规划来完成机器人的定位和作业任务,而自主规划是移动机器人替代人工作业的关键技术。
其中任务规划一般通过离线编程的方式进行,通常是以指令的方式发送到机器人的运动控制系统中,完成相应的功能。
它与机器人的功能密切相关,对于巡检机器人,主要是确定检测任务点和异常情况下(如障碍物和故障)机器人的控制任务。
由于环境中存在未知的因素,自主路径规划成为机器人自主规划的重要环节和自主导航的关键技术。
自主路径规划主要涉及的问题有:
1)利用获得的环境模型,再利用某种算法自动寻找一条从起始状态到目标状态的最优或次优的无碰撞路径。
2)能够自动处理环境模型中的不确定因素和路径跟踪中出现的误差,使外界对机器人的影响降到最小。
3)利用已知信息或先验知识来自动引导机器人动作,从而得到相对更优的行为策略。
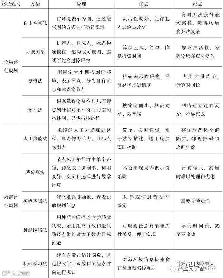
自主路径规划包括全局路径规划和局部路径规划,后者环境是未知或部分未知的,即障碍物的尺寸、形状和位置等信息必须通过传感器获取。
全局路径规划方法通常包括:自由空间法、可视图法、栅格法、拓扑法等。
局部路径规划方法包括:人工势能法、遗传算法、模糊逻辑法、神经网络法、机器学习法等。
这些方法的优缺点见表3-6。
表3-6 路径规划的方法

随着先进的网络通信、机器学习技术的发展,自主控制技术有如下发展方向。
1)从已知环境与结构化环境导航向未知环境与非结构化环境导航。
2)新技术、新产品的出现为机器人导航定位提供了新的解决途径,例如基于WiFi、蓝牙、ZigBee、超宽带的多种导航定位技术。
3)机器学习方法与机器人路径规划的结合与应用,尤其是采用强化学习方法实现机器人的路径规划。

