文章来源《应急管理与危机公关》
一、分类管理,统一领导
分类管理是指按不同类型的危机事件确立不同的主管部门负责应对和处置工作。
我国传统的危机事件分为自然灾害、事故灾难、公共卫生事件、社会安全事件四大类,这四类危机事件由多个部门来共同应对和管理,相应的职能部门为应对职责范围的危机事件,建立了相应的危机管理体系。
分类管理,目的是专业应对。
分类管理,必须统一领导。
(一)突发公共事件的特征,要求分类管理
1.自然灾害的特征
自然灾害是指给人类生存带来危害或损害人类生活环境的自然现象,包括水旱灾害,台风、冰雹、雪、沙尘暴等气象灾害,火山、地震灾害,山体崩塌、滑坡、泥石流等地质灾害,风暴潮、海啸等海洋灾害,森林草原火灾和重大生物灾害等自然灾害。
自然灾害具有以下四项特征:
第一,种类繁多。
自然灾害可以分为七大类:
气象灾害、海洋灾害、洪水灾害、地质灾害、地震灾害、农作物生物灾害、森林生物灾害和森林火灾。
我国常发的气象灾害、海洋灾害、洪水灾害、地质灾害和地震灾害见表3—1。
表3—1 我国常发的自然灾害

第二,具有不可抗力。
自然灾害从本质上来讲是一种自然现象,是人与自然矛盾的一种表现形式。
人的能动性对自然灾害发生的抗拒力有限,只能在一定范围内减少灾害损失。
第三,破坏程度大。
自然灾害的破坏往往具有颠覆性。
人们不断从自然界掠取资源的行为,严重破坏了自然环境,加剧了自然灾害的频发,加大了自然灾害的破坏程度,造成了生命和财产的巨大损失。
通常情况下,在经济欠发达的国家和地区,人员伤亡的程度较高;
在经济发达的国家和地区,财产损失的程度较高。
第四,恢复难度大。
自然灾害往往造成毁灭性的破坏,生活和工业基础设施及家园的恢复重建工作涉及面广、制约因素多、资源需求量大、时效性要求高,加大了灾后恢复重建工作的难度,必要时需要国家最高权力机构统一领导,综合协调。
2.事故灾难的特征
常见的事故灾难有火灾、危险化学物品泄漏、交通运输事故及安全生产事故等,其爆发往往带来人员和财产的巨大损失。
常见事故灾难一般呈现出以下三个特征:
第一,事故灾难的环境较复杂。
事故灾难多发于生活和生产重叠区域,由于事故本身所处的环境复杂,对施救的方法、装备和技术等救援资源的需求也不尽相同,加之事故灾难环境中诱发衍生灾害的因素增多,如人员大量集聚、危险品存放不当、生产与生活区界限不明等,大大增加了衍生灾害发生的几率。
第二,事故灾难的救助难度较大。
事故灾难的现场往往人员密集,伤员多,伤情重,救援设施设备简陋,疏散空间有限,现场初期救助力量不足,技能缺乏,导致救援难度大,救助效果差。
第三,事故灾难的救助专业性要求高。
事故灾难往往对救助提出多学科、多领域的专业要求。救助人员需要配备专业设备,具备专业知识,掌握专业技能。
事故灾难现场的客观障碍又对专业设备正常发挥功能,对救助人员熟练操作专业设备,提出了更高的要求。
3.公共卫生事件的特征
公共卫生事件是指已经发生或者可能发生的、对公众健康造成或者可能造成重大损失的传染病疫情和不明原因的群体性疫病、动物疫情以及食品安全事件等。
我国常见的公共卫生事件有两大类,即食品安全类和传染病类。
近年来发生的公共卫生事件,呈现出以下主要特征:
第一,爆发性强,控制难度大。
公共卫生事件一般在发生初期具有较强的隐蔽性,其危害性往往容易被忽视,很难把握住遏制事态的有利时机。
传染性疾病具有辐射性爆发和几何性扩散的特点,食品卫生事故具有集中性爆发和群体性危害的特点,当公共卫生事件在一定范围内显现时,已经形成爆发态势,受时间、地域、手段等因素的制约,控制难度很大。
第二,影响面广,应对周期长。
随着全球经济一体化进程的加快,公共卫生事件有着从局部向全球化蔓延的趋势。
无论是流行性疾病的传播,还是有毒有害食品的扩散,都是从一地一国向多地多国蔓延,影响面十分广泛。
从事件爆发到应对结束,诱因调查、危害研判、应对措施制定和实施等是一个复杂的过程,需要较长的应对周期。
第三,诱因复杂,不确定性强。
公共卫生事件发生的诱因复杂,生活习惯和生产方式的改变,特别是人类干预自然、挑战自我的探索活动都可能引发不同类别的公共卫生事件,加大了新型公共卫生事件发生的概率。
现代生活方式和经济一体化进程,打破了传统公共卫生事件的规律,事件的时间、地点、发展趋势、造成的后果以及应对的手段都具有不确定性,降低了应对措施的针对性。
4.社会安全事件的特征
突发社会安全事件是指因人民内部矛盾而引发,或因人民内部矛盾处理不当而积累、激发,由部分公众参与,有一定组织和目的,并对政府管理和社会秩序造成影响,甚至使社会在一定范围内陷入一定强度对峙状态的突发事件。
其形式由导致恶性社会影响的治安事件和群体性事件两类构成。
近年来,我国社会安全事件呈现三项特征。
第一,人为谋划,影响恶劣。
社会安全事件的发生往往经历了一定时期的谋划或策划,存在矛盾积聚和爆发的规律。
社会安全事件的发生轻则危害公民的生命和财产安全,重则妨碍公共秩序,危害公共安全,有的甚至会威胁到较大区域内的经济发展和社会稳定。
一般情况下,事发后国内外的关注度高,会造成长期恶劣的国内国际影响。
第二,缓慢积聚,急剧爆发,带有复杂的社会矛盾因素。
社会安全事件往往由人民内部矛盾长期积聚但无法通过正常渠道疏导引起。
这些矛盾的积聚有时还掺杂着民族、历史传统等复杂因素。
政府在某方面处置不当可能会导致矛盾升级,在特定情况下甚至使事件发生质的变化。
这些矛盾经过长时间的积聚,甚至相互交织,一旦触发往往具有急剧爆发的特点。
第三,处置不当极易导致恶性衍生灾害。
社会安全事件的诱发因素较多,既有人民内部矛盾,又有治安类事件,还包括了自然灾害、事故灾难、公共卫生事件次生的动乱、暴乱等因素。
因此,社会安全事件如果处置不当,极易触发恶性衍生灾害。
其一方面来源于处置社会安全事件不当导致的矛盾升级甚至事件性质转变;
另一方面来源于处置时触发其他诱因,引致更多的社会安全事件。
综上,对于不同分类的事件应予不同的管理。《北京市突发事件总体应急预案》实现了有效的分类管理。
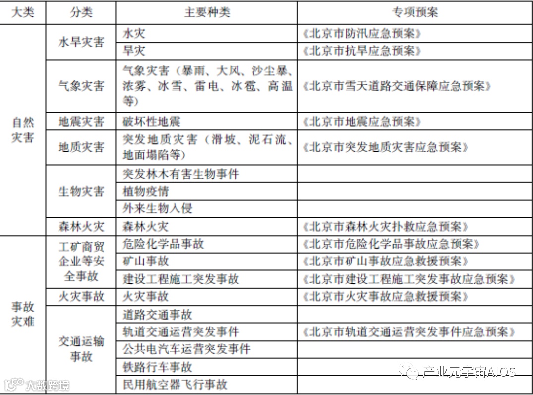
《北京市突发事件总体应急预案》实现了细致的分类管理,由总体应急预案、专项应急预案、应急保障预案、部门应急预案及单位应急预案、大型群众性活动应急预案等组成。
《北京市突发事件总体应急预案》将主要事件划分为自然灾害、事故灾难、公共卫生事件和社会安全事件4大类、23分类、51种,类别细致全面、分类科学合理,对重点频发事件制定了相应的专项预案(见表3—2)。
表3—2北京地区主要突发事件分类



(二)部门化管理,要求统一领导
部门化管理是一种传统的、基本的管理体制,是社会化大生产对社会分工的必然要求。
各职能部门都有自己相应的危机管理责任,涉及应急管理工作的主要包括公安、卫生、水利、交通、安全生产监督管理等部门。
统一领导为应急管理的基础。
我国实行的是党委领导下的首长负责制,因此,各级行政首长是危机管理的责任主体。
国务院是全国危机管理的最高行政领导机构,统一领导各种危机事件的预防、应对和处置工作。
国务院设有各种危机事件的组织领导机构,如国务院安全生产委员会(安委会)负责相关领域危机事件的领导与协调工作。
遇有重大危机事件时,通常设立临时性指挥机构,如全国防治非典型肺炎指挥部、2008年雨雪冰冻灾害期间成立的国务院煤电油运和抢险抗灾应急指挥中心、汶川地震期间成立的国务院抗震救灾总指挥部等。
地方政府也基本上是采用这种管理体制。
1.自然灾害的应对
我国自然灾害的应对机构是根据政府部门的职能划分而建立的,由国务院统一领导。
应对机构依据功能划分为综合协调机构、支持保障机构和专业救援机构。
第一类,综合协调机构。
设在民政部的国家减灾委员会(减灾委)是应对自然灾害的综合协调机构,由国务院有关部(委、局)、军队、科研部门和非政府组织组成,其成员单位主要有民政部、外交部、国家发展和改革委员会、工业和信息化部、住房和城乡建设部、财政部、商务部、公安部、铁道部、水利部、农业部、卫生部、科学技术部、国土资源部、环境保护部、交通运输部、国家广播电影电视总局、国家安全生产监督管理总局、国家统计局、国家林业局、中国科学院、中国地震局、中国气象局、中国保险监督管理委员会、国家自然科学基金委员会、国家海洋局、国家测绘地理信息局、解放军总参谋部、武警总部、中国科学技术协会、中国红十字会总会。减灾委的主要职能是研究制定政策和规划,组织实施具体措施,指导地方应对工作,开展国际交流与合作等。
第二类,支持保障机构。
我国的支持保障机构一般根据自然灾害的影响程度由政府组建,应对特大自然灾害的由国务院牵头临时组建,应对重大自然灾害的由省一级人民政府临时组建。
支持保障机构的主要成员有发改委和财政、农业、水利、国土资源、地震、气象、统计、铁路、交通、民航等部门。
主要职能是为应对灾害提供财政支持、灾情研判及后勤保障等。
第三类,专业救援机构。
我国应对自然灾害的专业救援机构由军队、公安、武警、卫生医疗单位和专业救援组织等构成。
其职能是为应对灾害提供消防治安、生命救援、医疗救助等保障。
2.事故灾难的应对
当前,我国根据事故灾难种类在部门职能划分的基础上设立了对应的应急和救援主管机构,建立了较为完整的事故灾难应对体系。
以安全生产事故为例。
全国安全生产事故灾难应急救援组织体系由国务院安委会、国务院有关部门、地方各级人民政府的安全生产事故灾难应急领导机构、综合协调指挥机构、专业协调指挥机构、应急支持保障部门、应急救援队伍和生产经营单位组成。
涉及多个领域、跨省级行政区或影响特别重大的事故灾难,根据需要由国务院安委会或者国务院有关部门组织成立现场应急救援指挥部,负责应急救援协调指挥工作。
交通事故、火灾事故的应对,在机构和统一领导方面,也有类似的设置。
3.公共卫生事件的应对
卫生部依照职责和相关预案的规定,在国务院统一领导下,负责组织、协调全国突发公共卫生事件应急处理工作,根据分级分类管理的原则和实际需要,成立国家突发公共卫生事件应急指挥部。
国家突发公共卫生事件应急办公室(突发公共卫生事件应急指挥中心)设在卫生部,是负责全国突发公共卫生事件应对和管理的常设机构。
各省、自治区、直辖市(市(地)级、县)人民政府卫生行政部门及军队、武警系统,参照国务院卫生行政部门突发公共卫生事件日常管理机构的设置及职责,结合各自实际情况,指定或组建日常管理机构,负责本行政区域或本系统内突发公共卫生事件应急的协调、管理工作。
公共卫生事件应对的专业机构包括两类。
一类是辅助决策机构。
国务院卫生行政部门和省级卫生行政部门负责组建突发公共卫生事件专家咨询委员会。
市(地)级和县级卫生行政部门可根据本行政区域内突发公共卫生事件应急工作需要,组建突发公共卫生事件应急处理专家咨询委员会。
一类是专业应对机构。
医疗机构、疾病预防控制机构、卫生监督机构、出入境检验检疫机构是突发公共卫生事件应急处理的专业技术机构。
应急处理专业技术机构要结合本单位职责开展专业技术人员处理突发公共卫生事件能力培训,提高快速应对能力和技术水平,在发生突发公共卫生事件时,要服从卫生行政部门的统一指挥和安排,开展应急处理工作。
4.社会安全事件的应对
国务院是突发社会安全事件应急管理工作的最高行政领导机构。
在国务院总理领导下,由国务院常务会议和国家相关突发公共事件应急指挥机构(以下简称相关应急指挥机构)负责事件的应急管理工作。
公安部对各类社会安全事件负责协调领导工作。
国务院在总理领导下研究、决定和部署特别重大社会安全事件的应对工作;
根据实际需要,设立国家社会安全事件应急指挥机构,负责社会安全事件应对工作;
必要时,国务院可以派出工作组指导有关工作。
县级以上地方各级人民政府设立由本级人民政府主要负责人、相关部门负责人、驻当地中国人民解放军和中国人民武装警察部队有关负责人组成的社会安全事件应急指挥机构,统一领导、协调本级人民政府各有关部门和下级人民政府开展社会安全事件应对工作;
根据实际需要,设立相关类别社会安全事件应急指挥机构,组织、协调、指挥社会安全事件应对工作。以《北京市突发事件总体应急预案》为例进行分析。
应对突发事件,是在党委的统一领导下,由地方政府统一指挥协调所辖地区的中央在京单位、企事业单位形成联动系统。
统一领导的原则包含两层含义:
第一,北京市在国务院的统一领导下应对突发事件;
第二,各部门、各级政府在市应急委的统一领导下应对突发事件。
例如,《北京市突发事件总体应急预案》中规定,发生巨灾时,在国务院的统一领导下,迅速形成应对巨灾的机制,有效遏制巨灾可能造成的损失。
市应急办、市各专项指挥部办公室、相关部门、有关单位要立即开展工作,强化应急处置的时效性。
市应急办要立即协调全市应急力量,全面加强应急处置。
再如,宣布应急结束后,在市委、市政府、市应急委统一领导下,由相关部门、有关单位和区(县)、重点地区负责善后处置工作,及时制订恢复重建计划和善后处理措施,并组织实施。
突发事件发生后,市应急委统一领导市级专业应急救援队伍规划建设工作。
市各专项指挥部办公室、相关部门、有关单位统筹规划本领域市级专业应急救援队伍的建设工作,原则上应组建或确立至少一支市级专业应急救援队伍。
未组建市级专业应急救援队伍的部门,应根据实际工作需要,与相关领域部门建立专业应急救援队伍使用机制。
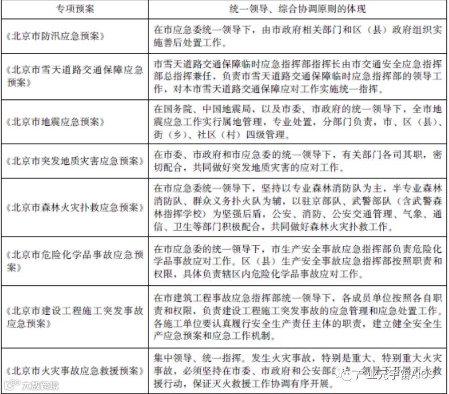
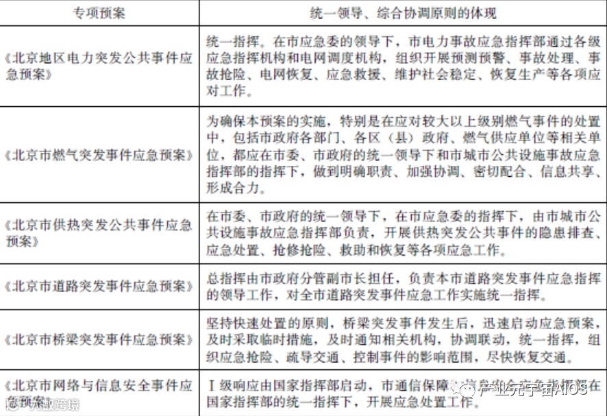
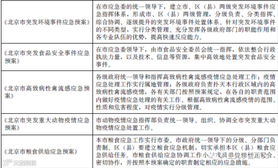
以专项预案为例,分析其中统一领导、综合协调原则的体现,如表3—3所示。
表3—3 以专项预案为例分析统一领导、综合协调原则的体现



二、分级负责,属地管理
分级负责即依据危机的级别和突发事件的影响范围,分别由各级政府启动相应的危机管理响应机制,实施危机管理。
跨地区、跨部门或特别重大危机事件由国务院统一领导,实施管理,例如2008年冰雪灾害和汶川地震。
一般性的危机事件,由相应层级的地方政府进行管理,对此,《中华人民公共和国突发事件应对法》、《国家突发公共事件总体应急预案》等法律法规都有相应规定。
分级负责,属地管理,必须综合协调。
(一)突发公共事件的响应,要求分级负责
以自然灾害的响应等级为例,说明分级及负责的运行机制。
根据自然灾害的危害程度等因素,国家设定了四个响应等级。
1-Ⅰ级响应
出现以下情况时,可启动Ⅰ级响应:某一省(区、市)行政区域内,发生水旱灾害,台风、冰雹、冰雪、沙尘暴,山体崩塌、滑坡、泥石流,风暴潮、海啸,森林草原火灾和生物灾害等特别重大自然灾害。
对救助能力特别薄弱的地区等特殊情况,启动标准可酌情降低。
以我国民政部为例,其自然灾害Ⅰ级响应流程主要包括启动、响应和终止三个阶段。
(1)Ⅰ级响应启动的程序。
减灾委接到灾情报告后第一时间向国务院提出启动Ⅰ级响应的建议,由国务院决定进入Ⅰ级响应。
(2)Ⅰ级响应的具体措施。
由减灾委主任统一领导、组织抗灾救灾工作。民政部接到灾害发生信息后,2小时内向国务院和减灾委主任报告,之后及时续报有关情况。
灾害发生后24小时内财政部下拨中央救灾应急资金,协调铁路、交通、民航等部门紧急调运救灾物资;
组织开展全国性救灾捐赠活动,统一接收、管理、分配国际救灾捐赠款物;
协调落实党中央、国务院关于抗灾救灾的指示。
(3)Ⅰ级响应的终止。
一般在灾情和救灾工作稳定后,由减灾委主任决定终止 Ⅰ级响应。
2.Ⅱ级响应
出现以下情况时,可启动Ⅱ级响应:某一省(区、市)行政区域内,发生水旱灾害,台风、冰雹、冰雪、沙尘暴,山体崩塌、滑坡、泥石流,风暴潮、海啸,森林草原火灾和生物灾害等重大自然灾害。
对救助能力特别薄弱的地区等特殊情况,启动标准可酌情降低。
以我国民政部为例,其自然灾害Ⅱ级响应流程主要包括启动、响应和终止三个阶段。
(1)Ⅱ级响应的启动的程序。
减灾委秘书长(民政部副部长)在接到灾情报告后第一时间向减灾委副主任(民政部部长)提出启动Ⅱ级响应的建议,由减灾委副主任决定进入Ⅱ级响应。
(2)Ⅱ级响应的具体措施。
由减灾委副主任组织协调开展灾害救助工作。民政部成立救灾应急指挥部,实行联合办公,组成紧急救援(综合)组、灾害信息组、救灾捐赠组、宣传报道组和后勤保障组等抗灾救灾工作小组,统一组织开展抗灾救灾工作。
灾情发生后24小时内,应派出抗灾救灾联合工作组赶赴灾区慰问灾民,核查灾情,了解救灾工作情况,了解灾区政府的救助能力和灾区需求,指导地方开展救灾工作,紧急调拨救灾款物。
同时,及时掌握灾情和编报救灾工作动态信息,并在民政部网站发布。
向社会发布接受救灾捐赠的公告,组织开展跨省(区、市)或全国性救灾捐赠活动。
经国务院批准后,可以向国际社会发出救灾援助呼吁。
具体过程为:公布接受捐赠单位和账号,设立救灾捐赠热线电话,主动接受社会各界的救灾捐赠;每日向社会公布灾情和灾区需求情况;
及时下拨捐赠款物,对全国救灾捐赠款物进行调剂;定期对救灾捐赠的接收和使用情况向社会公告。
(3)Ⅱ级响应的终止。
一般在灾情和救灾工作稳定后,由减灾委副主任决定终止Ⅱ级响应。
3.Ⅲ级响应
出现以下情况时,可启动Ⅲ级响应:某一省(区、市)行政区域内,发生水旱灾害,台风、冰雹、冰雪、沙尘暴,山体崩塌、滑坡、泥石流,风暴潮、海啸,森林草原火灾和生物灾害等较大自然灾害。
对救助能力特别薄弱的“老、少、边、穷”地区等特殊情况,启动标准可酌情降低。以我国民政部为例,其自然灾害Ⅲ级响应流程主要包括启动、响应和终止三个阶段。
(1)Ⅲ级响应的启动程序。
减灾委办公室在接到灾情报告后第一时间向减灾委秘书长(民政部副部长)提出启动Ⅲ级响应的建议,由减灾委秘书长决定进入Ⅲ级响应。
(2)Ⅲ级响应的具体措施。
由减灾委员会秘书长组织协调开展灾害救助工作。
减灾委办公室、全国抗灾救灾综合协调办公室及时与有关成员单位联系,沟通灾害信息;
组织召开会商会,分析灾区形势,研究落实对灾区的抗灾救灾支持措施;
组织有关部门共同听取有关省(区、市)的情况汇报;协调有关部门向灾区派出联合工作组。
灾情发生后24小时内,应由民政部派出工作组赶赴灾区慰问灾民,核查灾情,了解救灾工作情况,了解灾区政府的救助能力和灾区需求,指导地方开展救灾工作。
灾害损失较大时,灾情发生后48小时内,协调有关部门组成全国抗灾救灾综合协调工作组赴灾区,及时调拨救灾款物。同时,掌握灾情和救灾工作动态信息,并在民政部网站发布。
(3)Ⅲ级响应的终止。
一般在灾情和救灾工作稳定后,由减灾委秘书长决定终止Ⅲ级响应,报告减灾委副主任。
4.Ⅳ级响应
出现以下情况时,可启动Ⅳ级响应:某一省(区、市)行政区域内,发生水旱灾害,台风、冰雹、冰雪、沙尘暴,山体崩塌、滑坡、泥石流,风暴潮、海啸,森林草原火灾和生物灾害等一般自然灾害。
对救助能力特别薄弱的“老、少、边、穷”地区等特殊情况,启动标准可酌情降低。以我国民政部为例,其自然灾害Ⅳ级响应流程主要包括启动、响应和终止三个阶段。
(1)Ⅳ级响应的启动程序。
减灾委办公室在接到灾情报告后第一时间决定进入Ⅳ级响应。
(2)Ⅳ级响应的具体措施。
由减灾委办公室、全国抗灾救灾综合协调办公室主任组织协调灾害救助工作。
减灾委办公室、全国抗灾救灾综合协调办公室及时与有关成员单位联系,沟通灾害信息;
会商有关部门落实对灾区的抗灾救灾支持;视情况向灾区派出工作组。
灾情发生后24小时内,民政部派出工作组赶赴灾区慰问灾民,核查灾情,了解救灾工作情况,了解灾区政府的救助能力和灾区需求,指导地方开展救灾工作,调拨救灾款物。
同时应掌握灾情动态信息,并在民政部网站发布。
(3)Ⅳ级响应的终止。
一般在灾情和救灾工作稳定后,由减灾委办公室、全国抗灾救灾综合协调办公室主任决定终止Ⅳ级响应,报告减灾委秘书长。
我国民政部自然灾害分级响应流程见图3—1。

(二)突发公共事件的处置,要求属地管理
属地管理是我国公共事务管理的一个基本原则。
属地管理,是指危机管理工作由事发地地方人民政府负主责,按行政区划划分的各级党政机关的危机管理责任和权限,确立危机管理的机构,实行谁主管谁负责的原则,本辖区、本单位、本部门的主要负责人是危机管理工作的第一责任人。
《北京市突发事件总体应急预案》规定了“坚持属地为主”的原则。实行属地管理,专业处置。
在党委的统一领导下,由地方政府统一指挥协调所辖地区的中央在京单位、企事业单位。
建立市、区(县)两级突发事件应急指挥机构,形成市、区(县)两级管理,分级负责、分类指挥、综合协调、逐级提升的突发事件应对体系。
例如,在应急处置与救援过程中,较大、重大和特别重大突发事件发生后,市相关专项指挥部办公室、相关部门、有关单位和属地区(县)应急委、重点地区管委会要立即报告市应急办,并同时通报市委宣传部、相关部门,详细信息最迟不得晚于事件发生后2小时报送。
再如,在物资保障方面,突发事件发生后,由属地公安部门和基层政府负责治安保障,立即在突发事件处置现场周围设立警戒区和警戒哨,做好现场控制、交通管制、疏散救助群众、维护公共秩序等工作。
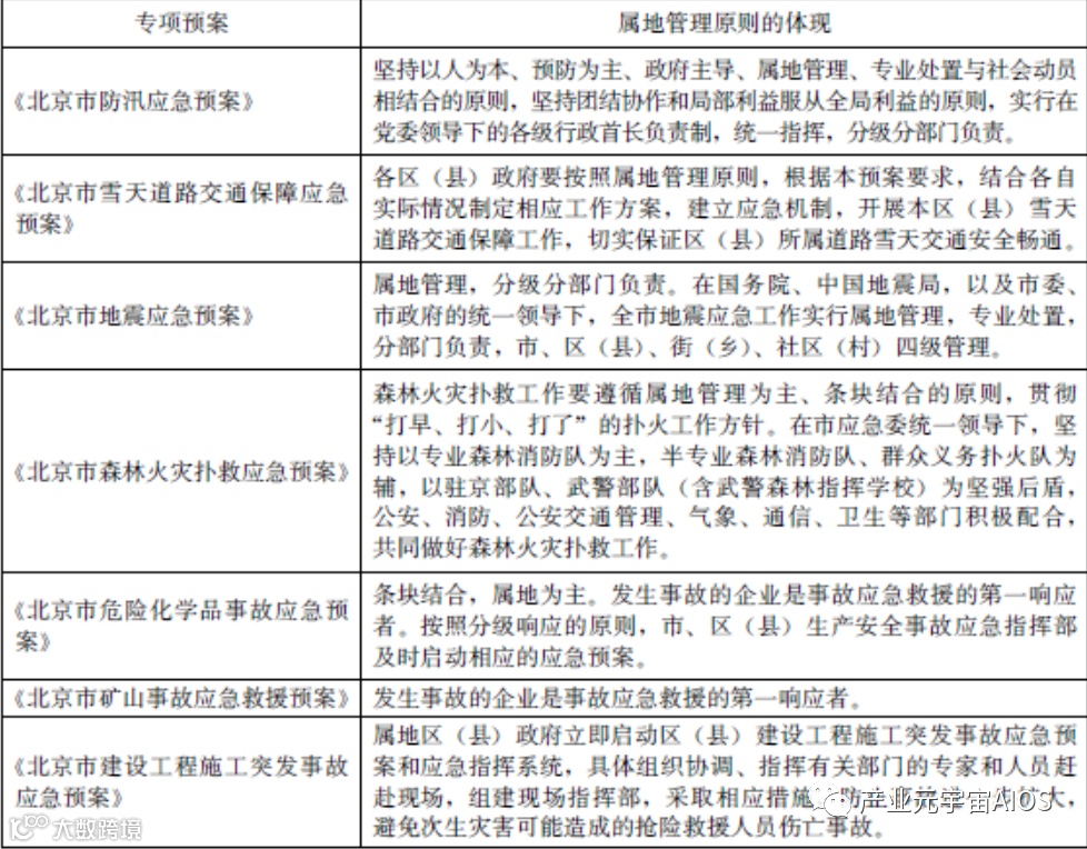
属地管理原则在专项应急预案中体现得非常明显,现列表加以说明,如表3—4所示。
表3—4 属地管理原则在专项应急预案中的体现

实例:我国应急管理体系的建立健全
我国应急管理工作先从城市单独的应急系统开始,并以此为基础逐步推广至全国范围。
广西壮族自治区南宁市是我国较早实现应急联动系统的城市,为我国应急管理体系的建设奠定了良好的基础。该系统利用集成的数字化、网络化技术,将公安110、消防119、医疗急救120、交警122、12345市长公开电话、防洪、护林防火、防震、防空以及水电气等公共事业的应急救助纳入统一的指挥调度系统,共享各种资源,实现跨部门、跨警区以及不同警种之间的统一指挥协调,向公众提供便捷的紧急救助服务。
应急联动系统的启动,使南宁在2002年成为中国第一个“城市应急公共安全综合试点”城市。
2001年初,上海市启动《上海市灾害事故紧急处置总体预案》编制工作,经过两年努力,编制完成总体预案,这是省级政府中较早编制应对灾害事故的预案。
我国国家应急管理体系由三因素构成:
一是职能机构,二是法律法规,三是队伍人员。
该体系在实践中以中央政府和相关部委、省市人民政府、辅助机构这三个方面,条块结合、平战结合、相辅相成、良性运行。
从体系的建设历程来看,我国在城市应急管理的基础上,建立健全了国家的应急管理体系。
2003年的SARS事件,对我国政府提出了如何在现代社会有效处置各种突发事件的能力考验。
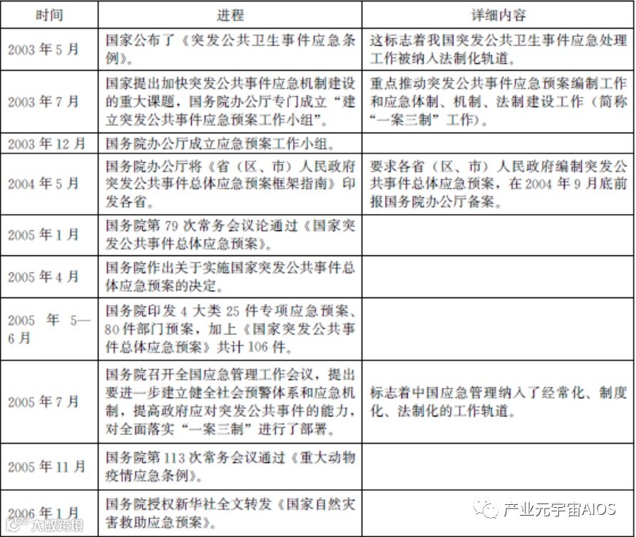
以防治自然灾害为主的应急管理体系已不能适应我国社会的发展,建立新型的应对各类突发事件的应急管理机制,是国家安全和社会稳步发展的必然要求(见表3—5)。
表3—5 我国应急管理体系的建立健全过程


注:根据相关资料整理而成,为不完全统计。
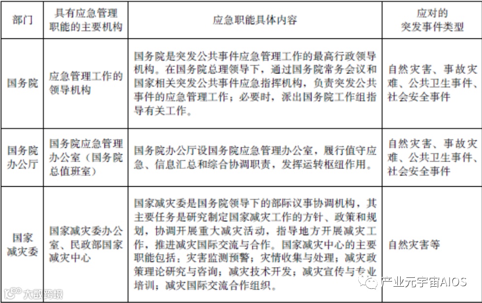
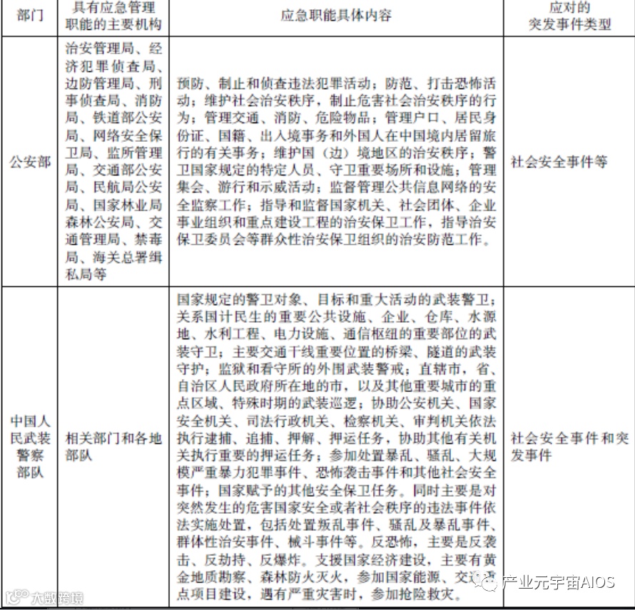
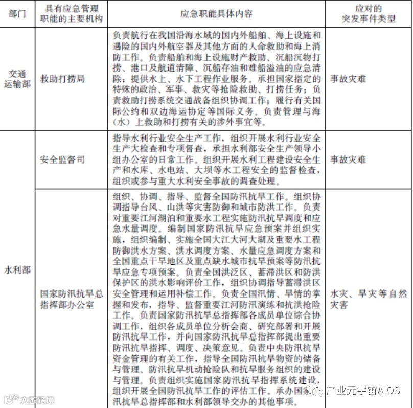
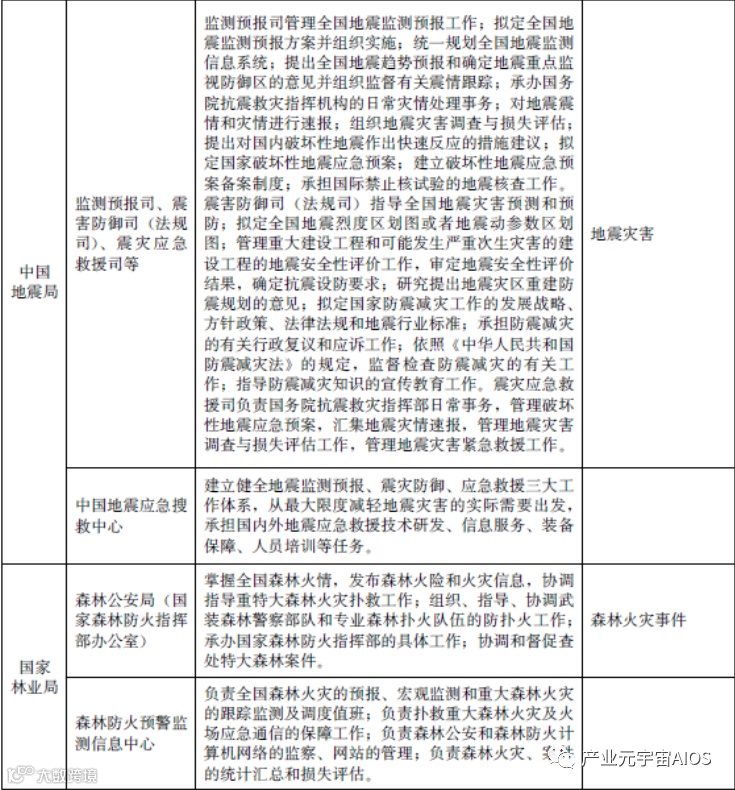
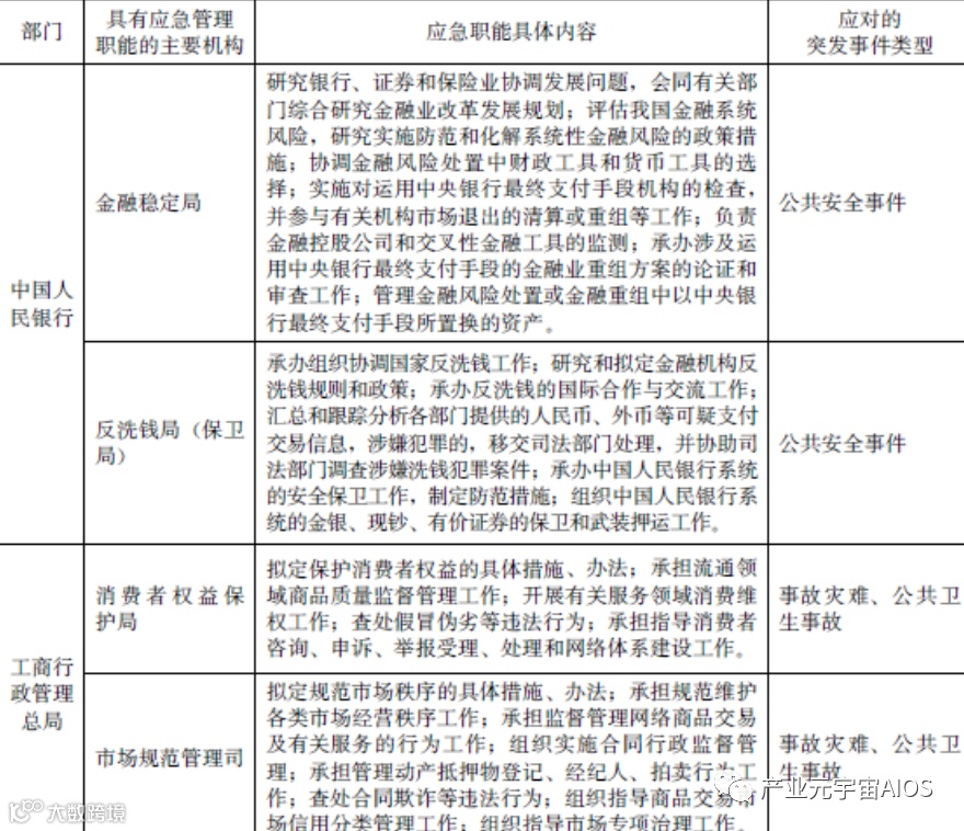
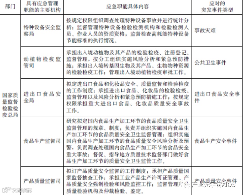
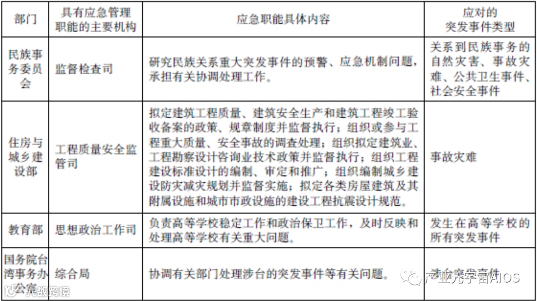
由于篇幅所限,本例只介绍中央政府和相关部委的应急职能。
中央政府和相关部委从国家宏观角度指导和直接参与突发事件的应对工作,在分工上主要依据灾害种类划分。
国务院应急办是我国应对突发事件的协调部门。
依据《中华人民共和国突发事件应对法》的相关规定和各部委的职能划分,民政部是我国针对自然灾害应对的主要执行部门,国家安全生产监督管理总局是针对安全和生产事故的主要执行部门,卫生部是应对公共卫生事件的主要执行部门,公安部是针对社会公共安全的主要执行部门(见表3—6)。
灾害发生后,国务院及有关部门根据职责和规定的权限启动相关应急预案,及时、有效地进行处置,控制事态。
表3—6国务院及有关部门的应急职能














注:根据中国政府网、国务院各政府部门网站中的相关信息整理而成,截至2009年10月,为不完全统计。

