
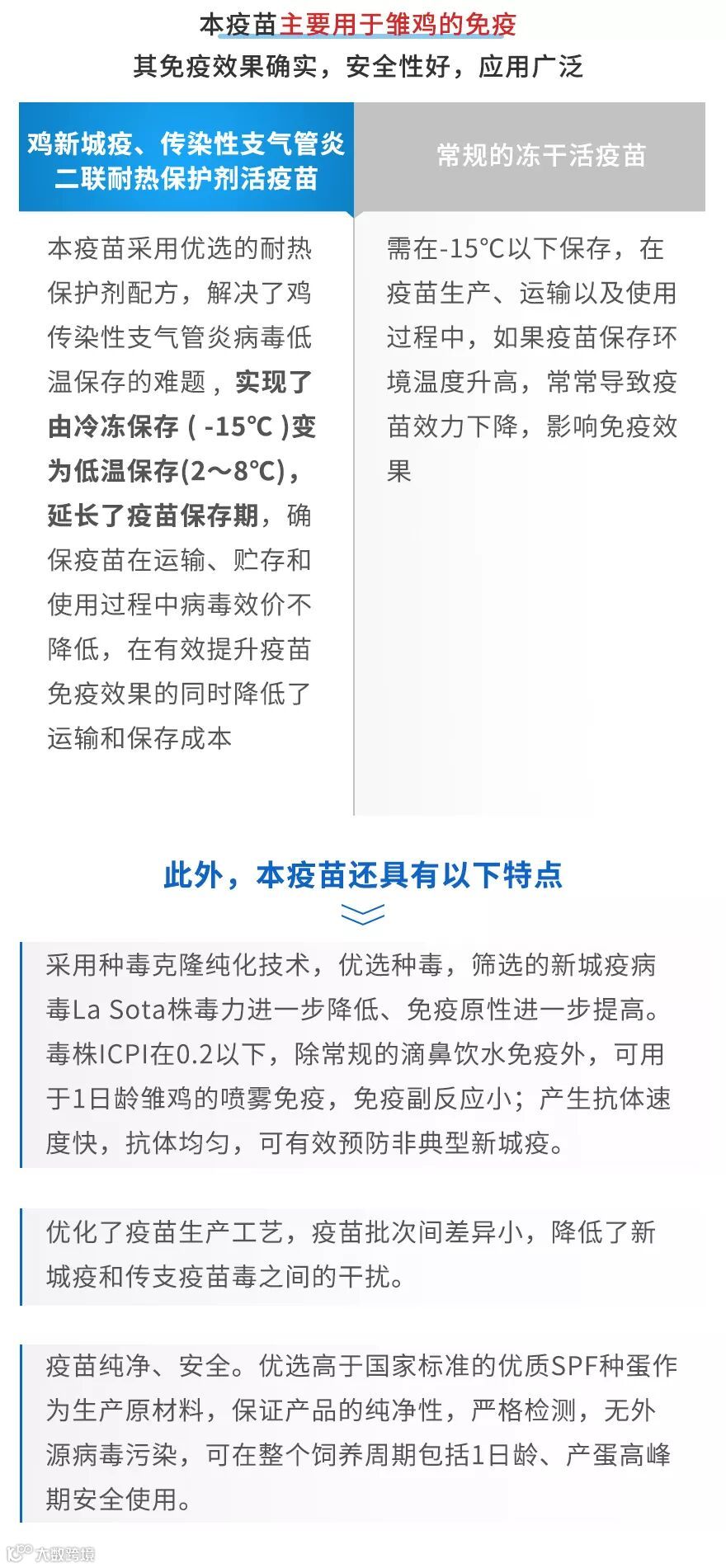
经农业农村部审查,金宇生物技术股份有限公司(以下简称“金宇生物”)控股子公司辽宁益康生物股份有限公司(以下简称“辽宁益康”)自主研发的鸡新城疫、传染性支气管炎二联耐热保护剂活疫苗(La Sota株+H120株)已获批为新兽药,并取得了《新兽药注册证书》[(2019)新兽药证字60号]。
版权所属金宇生物股份公众号
转载请注明出处
编辑:Yilia Mathis
排版:Christopher 设计:Ellie 签发:茹石

