搜索
首页
大数快讯
大数活动
服务超市
文章专题
出海平台
流量密码
出海蓝图
产业赛道
物流仓储
跨境支付
选品策略
实操手册
报告
跨企查
百科
导航
知识体系
工具箱
更多
找货源
跨境招聘
DeepSeek
首页
>
基金公司人事大变动!多位投资老将离任
>
基金公司人事大变动!多位投资老将离任
中国证券报
2022-12-06
3
天天财经独家,速
关
注
近期,多家基金公司发生人事大变动。东吴基金总经理兼财务负责人邓晖、中银基金原投资总监(固定收益)奚鹏洲均因个人原因辞职离任。
统计发现,今年以来基金行业人事变动频频。截至12月6日,今年以来已有203家基金机构发生342次高管变更,基金机构新聘629位基金经理,有299位基金经理离任。
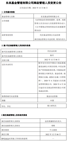
东吴基金总经理离任
12月6日,东吴基金发布公告称,公司总经理兼财务负责人邓晖出于个人原因离任,离任日期为12月6日。
图片来源:基金公告
从履历来看,邓晖在证券、期货及公募等领域都有着丰富的从业经历。他历任长江证券董事、副总裁;湘财证券副总裁;德邦证券副总裁、总裁兼德邦期货董事长;齐鲁证券党委委员、副总裁、总裁;长江证券资产管理董事长,长江资本董事长,长江证券党委副书记、总裁、副董事长、监事长。2019年11月,邓晖加入东吴基金担任公司总经理,2022年9月9日起担任公司财务负责人。
整体来看,在邓晖掌舵期间,东吴基金的管理规模得到了稳步增长。Wind数据显示,2019年三季度末,东吴基金的整体管理规模为166.55亿元,截至今年三季度末,东吴基金的基金规模已增长至245.42亿元。
此外根据公告,公司常务副总经理陈军于12月6日起代任总经理职务。公告显示,陈军历任中国出口商品基地建设金桥公司项目经理;中信证券资产管理部投资经理;中银基金研究员、基金经理、助理执行总裁、副执行总裁(分管投研)。2020年6月,陈军加入东吴基金,2020年6月24日起担任东吴基金常务副总经理。
陈军管理的基金产品曾多次获得金牛奖。2020年10月,陈军加入东吴基金后的首只产品东吴兴享成长正式发行。Wind数据显示,截至今年三季度末,东吴兴享成长的基金规模约为11.27亿元,是目前东吴基金旗下权益类基金中规模最大的产品。
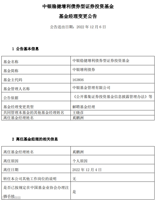
中银基金奚鹏洲离任
12月6日,中银基金发布基金经理变更公告称,基金经理奚鹏洲出于个人原因,卸任在管的中银增利债券等5只基金,离任日期为12月4日,并且无转任公司其他工作岗位的说明。
图片来源:基金公告
资料显示,奚鹏洲曾任中国银行总行全球金融市场部债券高级交易员,2009年加入中银基金,2012年11月起担任中银基金固定收益投资部总经理、基金经理,2014年8月起兼任公司财富管理部总经理,2020年9月22日起担任公司投资总监(固定收益)。Wind数据显示,奚鹏洲在任期间,2020年一季度末的在管基金规模达到最高,为152.89亿元,但三季度末的在管基金规模已缩水至57.43亿元。
根据公告,中银增利债券由基金经理王晓彦继续管理,中银双利债券由基金经理范锐继续管理,中银惠利半年定期开放债券由基金经理范静继续管理,中银信用增利债券、中银互利半年定期开放债券由基金经理周毅继续管理。
近年来,中银基金人事变动频繁。2020年9月22日,奚鹏洲、李建分别新任公司投资总监(固定收益)、投资总监(权益);2021年11月5日,公司原总经理李道滨因个人原因离任,由董事长章砚代任总经理职务;2021年11月18日,程明、邢科分别新任公司业务总监(机构销售)、联席投资总监(固定收益);2021年12月31日,公司原副执行总裁张家文担任执行总裁。
Wind数据显示,截至12月6日,中银基金目前共有39位基金经理,基金经理平均年限为5.39年,今年以来分别有4位基金经理上任和离任。在任职年限超过10年的基金经理中,除了基金经理李建、白洁目前在任,公司原副总经理陈军、原投资总监(权益)奚鹏洲已分别于2020年2月28日、2022年12月4日离任。
基金机构人事变动频繁
Wind数据显示,截至12月6日,今年以来已有203家基金机构发生342次高管变动,其中董事长变动82人(次),总经理变动70人(次),副总经理变动次数最多,达到了117人(次)。
多家千亿规模的头部基金公司也于近期出现高管变动。根据公告,11月30日,郑智军担任民生加银基金总经理,董事长张焕南不再代为履行总经理职务;10月15日,华宝基金副总经理向辉出任总经理一职,在被正式任命之前,向辉已代任总经理职务近半年
时间
。
此外,在基金经理变动方面,Wind数据显示,截至12月6日,今年以来共有152家基金机构新聘629位基金经理,同时125家基金机构旗下的299位基金经理离任。
其中,嘉实基金、华夏基金今年以来已新聘超过20位基金经理,博时基金、国泰君安证券资产管理、汇添富基金、鹏华基金、国泰基金、富国基金的基金经理新聘人数也超过了10人。此外,工银瑞信基金今年以来共有9位基金经理离任,其中不乏黄安乐、袁芳等知名基金经理,嘉实基金、博时基金今年以来也已有7位基金经理离任。
对于基金行业内的人才流动,业内人士分析认为,高端人才的充分流动可以给行业带来更多生机和活力,但是基金行业也要注重拉长考核期限,给高管更多时间去推动业务规划落地和见效,推动行业整体迈向高
质量
发展。
另有分析认为,随着从业人员的一定流失及基金行业的快速发展,“新鲜血液”在不断涌入,作为公募基金行业持续发展的重要新生力量,不少新基金经理以不错的业绩初露锋芒,凭借行业板块优势与经验丰富的老将一时瑜亮,但由于公募投资经历尚浅,还需要经历市场的长期考验。
(文/徐金忠 王鹤静 魏昭宇)
编辑:张晶
推荐阅读
➤
传闻引发大跌,千亿龙头蒸发200亿!疫情防控优化,大消费沸腾了,旅游股尾盘突袭
➤
北京通报:有序恢复堂食!多地出手打击哄抬药价
➤
提高报价“抢筹”!外资机构“定增图谱”曝光
➤
国元证券党委书记、董事长俞仕新:加快融入新发展格局 为高质量发展贡献国元力量
戳!
【声明】内容源于网络
0
0
中国证券报
《中国证券报》,由新华通讯社主管主办、中国证券报有限责任公司出版,证券市场唯一“中字头”信息披露媒体,是融权威发布、政策解读、资讯视讯于一体的新型财经全媒体机构,集价值发掘、数据研发、投教投服投研于一身的资本市场服务商。做多中国,相和义利。
内容
14139
粉丝
0
关注
在线咨询
中国证券报
《中国证券报》,由新华通讯社主管主办、中国证券报有限责任公司出版,证券市场唯一“中字头”信息披露媒体,是融权威发布、政策解读、资讯视讯于一体的新型财经全媒体机构,集价值发掘、数据研发、投教投服投研于一身的资本市场服务商。做多中国,相和义利。
总阅读
7.4k
粉丝
0
内容
14.1k