搜索
首页
大数快讯
大数活动
服务超市
文章专题
出海平台
流量密码
出海蓝图
产业赛道
物流仓储
跨境支付
选品策略
实操手册
报告
跨企查
百科
导航
知识体系
工具箱
更多
找货源
跨境招聘
DeepSeek
首页
>
爆雷!年报虚增营收,或终止上市!公司、董事长、总经理、财务总监全被罚
>
爆雷!年报虚增营收,或终止上市!公司、董事长、总经理、财务总监全被罚
中国证券报
2022-12-30
2
天天财经独家,速关注
12月29日晚间,*ST科林公告,公司收到江苏证监局出具的《行政处罚及市场禁入事先告知书》以及《关于对科林环保装备股份有限公司采取责令改正措施的决定》。
江苏证监局认为,*ST科林错误采用总额法确认新媒体广告投放业务收入,虚增营业收入、营业成本,导致2021年年度
报告
存在虚假记载,拟对*ST科林责令改正,给予警告,并处以300万元罚款;对公司董事长杜简丞给予警告,并处以150万元罚款;对财务总监兼董事会秘书李根旺给予警告,并处以150万元罚款;对总经理张曼奚给予警告,并处以60万元罚款。
29日,*ST科林一字跌停,最新股价报3.22元/股,市值仅6.09亿元。
来源:Wind
合计拟罚款660万元
经查明,2021年,*ST科林子公司易有乐网络科技(
北京
)有限公司(以下简称“易有乐”)对侠客行(
上海
)广告有限公司、执享(
厦门
)传媒有限公司等8家公司提供信息技术
服务
业务即新媒体广告投放业务收入,采用总额法合计确认收入7072.54万元,确认成本6719.35万元。上述交易实质为代充值业务,科林环保既不承担向客户转让商品的主要责任,不独立承担交易产生的主要风险,也不承担存货风险,对广告投放服务没有自主定价权,在该业务中的身份是代理人。
根据规定,科林环保应该按照净额法确认收入353.2万元。而科林环保对前述业务采用总额法确认收入,导致2021年虚增营业收入6719.35万元,虚增营业成本6719.35万元,分别占科林环保2021年年度报告披露的营业收入、营业成本的39.52%、52.24%。
江苏证监局拟对*ST科林责令改正,给予警告,并处以300万元罚款;对杜简丞给予警告,并处以150万元罚款;对李根旺给予警告,并处以150万元罚款;对张曼奚给予警告,并处以60万元罚款。此外,拟对杜简丞、李根旺各采取3年证券市场禁入措施。
*ST科林公告称,公司正在对《决定书》所涉嫌违法的事实和财务数据予以核实,按照《决定书》认定的事实情况和财务依据,将导致调整后的2021年度营业收入低于1亿元,进而导致公司股票触及“被实施退市风险警示后,首个会计年度营业收入低于1亿元”的情形,公司股票将被终止上市。
多项技术研发业务存在猫腻
除了上述信息技术服务业务虚增收入外,经查,*ST科林多项技术研发服务业务存在猫腻。
2021年10月12日,易有乐与柠檬无限签订《电商平台项目技术服务协议(一期)》。2021年,易有乐确认对柠檬无限的收入4143.4万元。
江苏证监局调查发现,柠檬无限注册地址广东省
东莞
市麻涌镇广麻大道126号80号楼336室并非实际办公地址。2021年年审会计师走访的地址
深圳
国际创新谷1栋B座1903号,为柠檬无限临时借用。柠檬无限与易有乐存在同一地址办公的情形。2022年,柠檬无限也出现了欠薪和劳动仲裁情况。至2022年7月调查时,柠檬无限向易有乐采购的产品未完全投入实际使用。
同时,易有乐和柠檬无限存在管理混同,包括存在易有乐的员工在柠檬无限报销费用的情况,易有乐财务人员的电脑中存有柠檬无限银行账户日记账、《柠檬无限直播设备盘点表》等涉及柠檬无限的资料,易有乐人事人员同时统计易有乐和柠檬无限的员工花名册等。
此外,大量人员在合同签订至验收期间曾由柠檬无限发放工资、缴纳社保,有52人在2021年12月才与易有乐签订劳动合同。2021年12月前,该52名员工在易有乐人事人员电脑中存储的《2021.6-12主体分布》表中作为柠檬无限的员工列示。
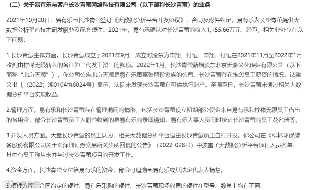
易有乐与客户
长沙
青萤、
成都
美翔之间也存在着类似问题。
来源:公告
责令改正
江苏证监局认为,以上事实表明,易有乐信息技术服务业务收入确认政策不符合《企业会计准则第14号-收入》的规定,技术研发服务业务交易不具有商业合理性,技术研发服务业务和信息技术服务业务开展均未形成或难以形成稳定业务模式。
江苏证监局决定对
*ST科林
采取责令改正的行政监管措施,要求公司全面梳理信息技术服务业务的业务模式、开展过程,对2021年年度报告相关财务数据予以更正;根据规定,对2021年年报中营业收入扣除情况及金额予以更正,扣除不具备商业实质和与主营业务无关的业务收入,并同时披露公司2021年年报审计会计师事务所对营业收入扣除事项及扣除后营业收入金额出具的专项核查意见;更正上述事项后,重新披露2021年年度报告;按照相关法律法规要求,强化信息披露管理,公司董事、监事、高级管理人员应勤勉尽责,严格按照规定履行信息披露义务。
编辑:宋兆卿 王寅
推荐阅读
➤
突发!上市公司及实控人都被立案
➤
全年净利预计增长数字来了!贵州茅台大秀成绩单
➤
年末排位赛硝烟弥漫!一人包揽“前三”最后时刻或生变?多只基金上演“极速超车”
➤
今年,海外最大中国股票基金亏了超20%!外资巨头看好未来经济复苏
戳!
【声明】内容源于网络
0
0
中国证券报
《中国证券报》,由新华通讯社主管主办、中国证券报有限责任公司出版,证券市场唯一“中字头”信息披露媒体,是融权威发布、政策解读、资讯视讯于一体的新型财经全媒体机构,集价值发掘、数据研发、投教投服投研于一身的资本市场服务商。做多中国,相和义利。
内容
14139
粉丝
0
关注
在线咨询
中国证券报
《中国证券报》,由新华通讯社主管主办、中国证券报有限责任公司出版,证券市场唯一“中字头”信息披露媒体,是融权威发布、政策解读、资讯视讯于一体的新型财经全媒体机构,集价值发掘、数据研发、投教投服投研于一身的资本市场服务商。做多中国,相和义利。
总阅读
25.2k
粉丝
0
内容
14.1k