搜索
首页
大数快讯
大数活动
服务超市
文章专题
出海平台
流量密码
出海蓝图
产业赛道
物流仓储
跨境支付
选品策略
实操手册
报告
跨企查
百科
导航
知识体系
工具箱
更多
找货源
跨境招聘
DeepSeek
首页
>
大利好!浙江国资出手,这家公司控制权生变
>
大利好!浙江国资出手,这家公司控制权生变
中国证券报
2023-01-19
3
天天财经独家,速关注
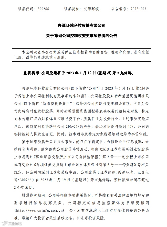
1月18日晚间,兴源环境披露公告称, 公司控股股东新希望投资集团有限公司(以下简称“新希望投资集团”)拟筹划公司控制权变更相关事项,公司股票自1月19日起停牌,预计停牌
时间
不超过2个交易日。公告显示,浙江省内财政体系控股投资平台或将成为兴源环境的新控股方。
来源:公司公告
公司控制权变更
公告显示,控制权变更的方式为定增增发+表决权委托,即兴源环境向特定对象发行股票,同时新希望投资集团拟将表决权委托给特定对象。两步安排实施完毕后,该特定对象将获得兴源环境20%-25%的股份,表决权比例将超过40%,兴源环境的实际控制人将发生变更。
兴源环境在公告中透露,特定对象为浙江省内财政体系控股投资平台,所属行业为投资行业,故该事项涉及特定对象所属地财政局的事前审批。
值得关注的是,新希望集团入主兴源环境尚未满四年。2019年3月,新希望集团以纾困者的身份出现,新希望集团当时出资14.49亿元受让兴源环境3.69亿股股份,以23.60%的持股比例成为兴源环境的控股方,这笔股权收购的单价为3.92元/股。
以1月18日兴源环境的股价来看,尽管当天放量大涨7.29%,报3.53元/股,但仍低于当时的收购单价,新希望集团这笔投资似乎并未取得理想收益。
来源:中证金牛座APP
斥巨资输血难改颓势
兴源环境有限公司成立于1992年,总部位于
杭州
,2011年在
深圳
创业板上市,目前有三大业务领域——农牧及环保装备、环境综合治理、双碳创新。
2018年,包括兴源环境在内的多家环保企业遭遇困境。2019年,新希望投资集团以14.49亿元受让了兴源环境原控股股东兴源控股持有的上市公司3.69亿股份,新希望成为控股股东,实控人变更为刘永好。
从业务
角度
来看,新希望集团入主兴源环境的初衷,是
服务
于集团农牧业务的环保需求。因此,后续几年内集团一直通过借款、保理
融资
等方式直接支持公司发展,而兴源环境也背靠新希望集团明确了“智慧城乡生态环保排头兵”的战略定位,并在新希望集团乡村振兴“五五工程”的方向上,开展了整县光伏业务。
不过从业绩表现来看,新希望集团入主后的兴源环境并没有太大起色。财报显示,兴源环境2020年度、2021年度连续两年亏损,2022年前三季度营收9.46亿元,同比下滑47.57%,净利润为亏损1.47亿元。截至2022年9月30日,兴源环境短期借款加上长期借款共计已超过38亿元。
值得注意的是,在日前召开的2022年度新希望集团总经理大会上,董事长刘永好作了题为《活下去才有未来 拼未来才能远航》的讲话,会议将聚焦主业、高
质量
发展、降本增效作为活下去的关键词。在会议上,新希望集团首席运营官李建雄表示,活下去要坚持五点策略,其中包括:聚焦农牧与食品、大消费主赛道,瘦身边缘业务、极度审慎投资;注重盈利和现金流;盘活激活资产等。
目前,新希望集团的产业覆盖农牧食品、乳品快消、智慧城乡、金融投资等范围。除了兴源环境,A股公司中以刘永好为实际控制人的企业还包括新希望、新乳业、飞马国际、华融化学四家。
编辑:王寅
推荐阅读
➤
刘鹤与美财政部长耶伦会谈
➤
首都机场再现“人从众”!买咖啡遭“劝退”,安检口排长队
➤
净利或腰斩!晚间大消息,700亿芯片巨头怎么了?
➤
Y份额“大战”进展如何?这只基金破亿
戳!
【声明】内容源于网络
0
0
中国证券报
《中国证券报》,由新华通讯社主管主办、中国证券报有限责任公司出版,证券市场唯一“中字头”信息披露媒体,是融权威发布、政策解读、资讯视讯于一体的新型财经全媒体机构,集价值发掘、数据研发、投教投服投研于一身的资本市场服务商。做多中国,相和义利。
内容
14139
粉丝
0
关注
在线咨询
中国证券报
《中国证券报》,由新华通讯社主管主办、中国证券报有限责任公司出版,证券市场唯一“中字头”信息披露媒体,是融权威发布、政策解读、资讯视讯于一体的新型财经全媒体机构,集价值发掘、数据研发、投教投服投研于一身的资本市场服务商。做多中国,相和义利。
总阅读
7.4k
粉丝
0
内容
14.1k