搜索
首页
大数快讯
大数活动
服务超市
文章专题
出海平台
流量密码
出海蓝图
产业赛道
物流仓储
跨境支付
选品策略
实操手册
报告
跨企查
百科
导航
知识体系
工具箱
更多
找货源
跨境招聘
DeepSeek
首页
>
“水牛奶之王”再度出手!跨界布局新能源
>
“水牛奶之王”再度出手!跨界布局新能源
中国证券报
2023-02-01
3
天天财经独家,速关注
1月31日晚,有“水牛奶之王”之称的皇氏集团发布公告称,当天控股子公司皇氏农光互补与
深圳
黑晶光电签署协议,双方将建立战略合作伙伴关系,共同推进TOPCon/钙钛矿叠层电池产品技术的研发、生产及产品应用。
去年,皇氏集团宣布上百亿元跨界光伏电池赛道,引发广泛关注,股价一路暴涨。截至1月31日收盘,皇氏集团股价上涨4.74%,报9.06元/股,较一年前大涨近一倍。
签署光伏电池技术合作协议
根据公告,1月31日,皇氏集团控股子公司皇氏农光互补(广西)科技有限公司与深圳黑晶光电技术有限公司签署了《新一代太阳能电池:钙钛矿/晶硅叠层技术合作框架协议》,协议有效期自签订之日起两年。
据介绍,皇氏农光互补主营业务包括电站的设计及施工,组件及电池销售等。公司拟通过做终端工程业务,结合业务的开展延伸布局光伏产业前端的电池、组件生产和供应。根据协议,双方将建立合作机制,发挥各自在资金、技术、人才和资源等各方面的优势,共同推进TOPCon/钙钛矿叠层电池产品技术的研发、生产及产品应用,提升皇氏农光互补TOPCon太阳能电池项目的产品效率。
皇氏集团还表示,目前钙钛矿/晶硅叠层技术日趋成熟,具备良好的产业化前景,公司通过与具有钙钛矿组件量产技术研发优势和先进成果的黑晶光电形成互利互惠的战略合作关系,从产线端出发解决太阳能电池提效、降本的问题,同时也有助于公司在光伏板块进行相应的前沿技术研究和储备,提高后续研发和产品迭代能力,进一步提升皇氏农光互补在光伏板块的产业化竞争力,共同推进新能源、新材料等业务融合发展。
百亿元跨界光伏引发关注
皇氏集团主营业务为乳制品生产销售和信息业务,有“水牛奶之王”之称。在2021年年报中,皇氏集团就曾透露出进军光伏产业的想法,提出牧场建设与“农光互补”“牧光互补”相结合,并计划与相关合作方利用现有及新建厂房、牧场进行光伏资源开发利用。
去年8月,皇氏集团披露公告,将斥资约100亿元在安徽
阜阳
投资建设20GW Topcon超高效太阳能电池和2GW组件项目。消息发布后,立即引发市场广泛关注,公司股价也持续暴涨,并因此收到交易所关注函。
皇氏集团近期在接受机构调研时表示,安徽TOPCon太阳能电池项目一期工程已开工,预计2023年4月设备进厂调试,6月投产。根据最新公告,黑晶光电将负责研究开发TOPCon/钙钛矿叠层电池技术,包括产品实验、技术调整及更新等,相关技术将应用于皇氏集团TOPCon电池的生产,为有效提高TOPCon电池效能提升提供技术支持和
服务
。
业绩预计扭亏为盈
二级市场上,受跨界布局光伏消息刺激,去年皇氏集团股价一路上扬,最高上涨超1.5倍。近日公司股价连续大涨。1月31日,皇氏集团盘中大涨超7%,最终上涨4.74%,最新市值约76亿元。
图片来源:Wind
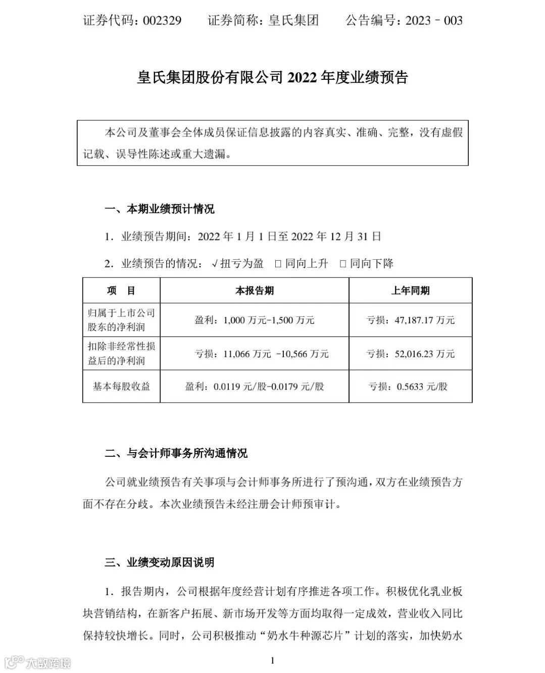
消息面上,1月30日晚间,皇氏集团披露业绩预告,公司预计2022年归属于上市公司股东的净利润1000万元-1500万元,同比扭亏为盈。
来源:公告
皇氏集团表示,
报告
期内,公司积极优化乳业板块营销结构,在新客户拓展、新市场开发等方面均取得一定成效,营业收入同比保持较快增长。同时,公司积极推动“奶水牛种源芯片”计划的落实,加快奶水牛胚胎生产及移植技术标准体系建设,并加紧境内繁育牧场及境外无疫牧场的建设,取得积极成效。
编辑:王寅
推荐阅读
➤
李克强考察人民银行、外汇管理局并主持召开座谈会
➤
突发!牛股爆雷!重要股东被立案调查
➤
楼市调研|一个假期卖近百套!“返乡置业”火热
➤
直指退市“软肋”!这家公司再收交易所关注函
戳!
【声明】内容源于网络
0
0
中国证券报
《中国证券报》,由新华通讯社主管主办、中国证券报有限责任公司出版,证券市场唯一“中字头”信息披露媒体,是融权威发布、政策解读、资讯视讯于一体的新型财经全媒体机构,集价值发掘、数据研发、投教投服投研于一身的资本市场服务商。做多中国,相和义利。
内容
14139
粉丝
0
关注
在线咨询
中国证券报
《中国证券报》,由新华通讯社主管主办、中国证券报有限责任公司出版,证券市场唯一“中字头”信息披露媒体,是融权威发布、政策解读、资讯视讯于一体的新型财经全媒体机构,集价值发掘、数据研发、投教投服投研于一身的资本市场服务商。做多中国,相和义利。
总阅读
7.4k
粉丝
0
内容
14.1k