文章来源《政务大数据应用方法与实践》
2016年4月19日,习近平总书记在网络安全和信息化工作座谈会上强调要以信息化推进国家治理体系和治理能力现代化,让百姓少跑腿、信息多跑路,解决办事难、办事慢、办事繁的问题。
自2017年以来,浙江实施“最多跑一次”改革,取得了显著成效。2018年5月,中办、国办印发了《关于深入推进审批服务便民化的指导意见》,把浙江“最多跑一次”改革作为典型经验向全国推广。
2019年7月,中组部把浙江“最多跑一次”改革选入《贯彻落实习近平新时代中国特色社会主义思想在改革发展稳定中攻坚克难案例》。
2019年10月,习近平总书记在主持中央政治局第十八次集体学习时强调深化“最多跑一次”改革,为人民群众带来更好的政务服务体验。
一、背景介绍
多年来,为应对政府部门办事“门难进、脸难看、事难办”问题,浙江省先后实施了多轮行政审批制度改革和“四张清单一张网”改革。
但以往改革主要是从政府的角度去推进,从人民群众角度考虑问题不够,政府权力运行流程没有优化,政府部门之间的协同机制没有建立,导致人民群众“办事慢、办事繁、办事难”等问题依然存在,为办一件事情需要到有关部门多头跑、多次跑的问题比较突出,人民群众获得感有待增强。
2016年12月,浙江省委经济工作会议第一次提出以“最多跑一次”倒逼政府部门简政放权、优化服务。
2017年6月,浙江省第十四次党代会提出以“最多跑一次”作为改革强省的总抓手,撬动各方面各领域改革,加快打造“审批事项最少、办事效率最高、政务环境最优、群众和企业获得感最强”的省份。
“最多跑一次”改革的制度逻辑是从“以政府为中心”向“以人民为中心”转变,从“碎片化治理”走向“整体性治理”,技术逻辑是顺应信息技术革命,推行“互联网+政务服务”,推进政府数字化转型(见表7–1)。
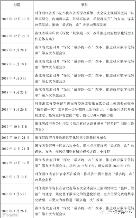
表7–1 浙江省“最多跑一次改革”大事记




“最多跑一次”改革是习近平总书记在浙江工作时倡导的机关效能建设、政府自身改革的再推进、再深化,是习近平新时代中国特色社会主义思想在浙江的生动实践,是浙江深化“放管服”改革、优化发展环境、推进省域治理现代化的重大举措。
二、主要做法
“最多跑一次”改革是一场从理念、制度到作风的全方位深层次变革。
在这场改革过程中,浙江充分发挥党建引领作用,深入践行以人民为中心发展思想,激励引导各级党组织和广大党员干部强化责任担当、敢于攻坚克难,以钉钉子精神奋力推动“最多跑一次”改革,努力做到“干在实处、走在前列、勇立潮头”。
1秉持以人民为中心发展思想,以“勇闯深水区、敢啃硬骨头”的勇气拉开“最多跑一次”改革大幕
习近平总书记提出把以人民为中心的发展思想体现在经济社会发展各个环节,做到老百姓关心什么、期盼什么,改革就要抓住什么、推进什么,通过改革给人民群众带来更多获得感。
“最多跑一次”改革应群众需求而生、为解决问题而变,从与人民群众生产生活关系最紧密的领域和事项做起,在人民群众反映最强烈、最渴望解决、最难办的事情上突破,无论从推进角度还是目标要求来看,都是一场以人民为中心的改革,彰显了我们党全心全意为人民服务的根本宗旨。
“最多跑一次”改革是一场浙江各级党委政府刀刃向内的自我革命,是动自己的奶酪、给自己找“别扭”。
因此,当2016年12月“最多跑一次”改革第一次提出来时,有人质疑,有人担心,很多人甚至认为这是不可能完成的任务。
面对质疑和挑战,浙江省委省政府表现出了“明知山有虎、偏向虎山行”的巨大决心和勇气。
2017年1月,“最多跑一次”改革写入省政府工作报告,随后被列为年度重点改革项目。
2017年2月,浙江省政府印发了《加快推进“最多跑一次”改革实施方案》,明确改革的时间表、路线图和任务书。浙江省委省政府的鲜明态度,更让全省上下统一了思想,消除了疑虑,坚定了决心,各级党员干部紧紧围绕让群众和企业到政府办事“最多跑一次”的目标,聚焦高质量的政务服务体系建设,迅速行动起来。
改革伊始,千头万绪。
浙江突出抓住政府部门职能分工过细、各自为政、办公场所分散,造成群众一件事多头跑、多次跑这一主要矛盾,运用习近平总书记倡导的系统集成方法,将“一窗受理、集成服务”作为推进“最多跑一次”改革的主抓手,着力建设市县乡村“四级联动”的政务服务体系(见图7–6)。
各级党员干部牢固树立“以人民为中心”的理念,从方便群众和企业办事的角度出发,按照“一窗受理、集成服务”的新要求,夜以继日,加班加点,明确办理条件,精简办理材料,再造办理流程,形成“前台综合受理、后台分类审批、综合窗口出件”的政务服务新模式。
建立行政服务中心作为第三方对政务服务的全流程统筹协调和监督管理机制,构建“受审分离、衔接有序、协同联动、信息共享、实时监督、便捷高效”的政务服务体系。
除车辆、船舶、动植物防疫等31项需要现场检验检测事项外的办事事项全面进驻行政服务中心,使群众只需进行政服务中心“一个门”、到综合窗口“一个窗”就能把“一件事”办成。
例如,在不动产交易领域,过去需要跑住建、自然资源和税务三个窗口、三次取号、三次排队,再持自然资源部门出具的通知书办理水电气联动过户,现在不动产登记和水电气过户只需要跑一次,一般50分钟即可当场领证。
在卫生健康领域,通过“最多跑一次”改革解决人民群众“看病难、看病烦”问题。
目前,全省医院高峰期挂号现场排队平均时间从改革前的8.3分钟减少到3.8分钟。
浙江推广以“企业化”运营、“考级制”定薪、“积分制”考评、“全科制”培训为核心的行政服务中心窗口工作人员招录、管理制度,有效破解了窗口工作人员待遇低、业务素质差、队伍不稳定等难题。
例如,台州市推行“一窗受理、集成服务”改革后,窗口工作人员日均办件量由原来的5.88件增加到11件,群众办事排队等候平均时间不超过10分钟。

图7–6 浙江“最多跑一次”改革总体设计框架
为解决好政务服务“最后一公里”问题,浙江在乡镇(街道)、村(社区)打造“代办点+自助服务终端+网格员服务”便民服务模式,扩大银行、邮政等网点代办政务服务事项范围和覆盖面,实现“就近能办、同城通办、异地可办”。
同步上线地市、区县、乡镇(街道)、村(社区)四级办事网点电子地图,采集发布各类办事网点39646个,累计关联事项1190348个,为群众办事提供清晰指引。
截至2019年5月,全省共有900多个邮政网点、2300多个银行网点可以代办车驾管、医保社保、公积金等事项,部分市县的银行、邮政等网点的医保社保办件量已超过该类业务总办件量的30%。
宁波、丽水等市实现由银行通过“互联网+不动产抵押登记”平台,办理商品房抵押权首次登记、注销登记和不动产登记资料查询等业务,群众办理银行抵押贷款无须不动产登记部门和银行两头跑,到银行就可一次办结。
2.坚持问题导向,紧扣改革堵点、难点、痛点,以“愈挫愈奋,愈战愈勇”的担当攻下改革中的一道道难关
习近平总书记指出,奋斗是艰辛的,艰难困苦,玉汝于成,没有艰辛就不是真正的奋斗,要勇于在艰苦奋斗中净化灵魂、磨砺意志、坚定信念。
浙江在推进“最多跑一次”改革过程中面临两大难题:
一是办事事项标准化、规范化程度不高,
二是信息孤岛林立、数据难以共享。
这直接导致政府部门各自为政,群众多头跑、来回跑,材料重复提交,办事效率低下。
传统的行政审批以不同部门相互分割的“事项”为标准,群众眼中的“一件事情”往往由一个或多个部门的多个“事项”构成。
浙江以群众眼中的“一件事”为标准整合归并相关事项,推进一件事全流程最多跑一次(见图7–7)。
办事事项是政务服务的最小单元,事项名称、申报要件的规范与否对“最多跑一次”改革能否有序、高效推进起着至关重要的作用。
一开始,浙江各地梳理公布的“最多跑一次”事项名称、口径、办事指南等不尽相同,造成各地事项数量悬殊,不同地区办理同一事项的条件、材料不一致,不仅办事的群众一头雾水,负责审批的同志也“丈二和尚摸不着头脑”。
针对这一难点,浙江聚焦“最多跑一次”标准化全覆盖,坚持从群众和企业最迫切、最期盼的事项入手,以群众和企业眼中的“一件事”为标准,大力推进办事事项、办事指南标准化、规范化建设。
省市县三级充分发挥党的组织体系强大优势,成立工作专班,开展专项行动。
广大党员干部不怕苦、不怕累,采用“上下联动、条块结合、稳步推进”的工作方法,集中火力,合力攻坚,以“八统一”为标准:
(主项名称、子项名称、适用依据、申请材料、办事流程、业务经办流程、办理时限和表单内容八个要素全省统一),
全面完成省市县三级办事事项梳理(主项1411项、子项3443项),建立了全省统一规范的办事事项和办事指南体系,实现了除“最多跑一次”例外事项清单(共6个主项、9个子项)外的省市县三级办事事项100%全覆盖。
在此基础上,以“网上办”“掌上办”为导向,进一步梳理细化办事事项,如将“购房提取公积金”办事事项细分成“购买一手房”“购买二手房”“父母买房、子女提取”等21种情形。
围绕群众、企业全生命周期“一件事”,聚焦出生、上学、就业、就医、退休、养老和企业登记开办、水电气报装、员工招聘、获得信贷、生产经营、并购重组、清算注销等关键环节,出台实施多部门联办“一件事”61件,制定全省统一规范的办事指南,并持续扩大“一件事”的数量和覆盖面,推动群众和企业办理跨层级、跨部门的“一件事”全流程“最多跑一次”。

图7–7 证照联办“一件事”流程
政府部门之间信息共享是实现“最多跑一次”的重要基础。
但在实际工作中许多政府部门对信息共享认识不足,信息共享的意愿不高。
针对这一突出问题,浙江省政府制定了《浙江省深化“最多跑一次”改革推进政府数字化转型工作总体方案》,提出统筹建设公共数据资源目录体系、共享平台、分析挖掘平台、开放平台等设施,以及基础数据库、主题数据库、部门数据仓等数据资源。
加强数据资源规划、采集、存储、共享、开放,加强数据治理,提升数据质量和价值,构建全省共建共享的大数据资源体系。
建成统一架构、覆盖全省的浙江政务服务网,“浙里办”App推出各类便民应用315个,实现省级168项、设区市平均452项、县(市、区)平均371项审批服务事项掌上可办,全省63.64%的民生事项实现“一证通办”,以数据多跑路换取群众少跑腿甚至一次都不跑。
浙江省政府主要领导亲自挂帅,定期召开打破信息孤岛实现数据共享专题会议。
各级党员干部开展“百日攻坚”数据大会战,围绕“一次录入、大家共用”和“一个数据用到底”等目标,坚持以业务需求引领数据需求,打破信息孤岛,实现数据共享。
截至2019年5月,浙江已打通5套国家系统、85套省级系统、275套市县系统,建成个人综合库、法人综合库、信用信息库、电子证照库、办事材料库,开放57个省级单位1.35万余项数据共享权限,归集数据总量超过154.7亿条,统一公共支付平台累计服务1亿多人次、缴费金额1700亿元,2018年证照快递送达服务达1500多万次。
同时,强化大数据分析,查找办事业务关联性,推进流程再造和业务协同。
例如,嘉兴市南湖区政府通过大数据分析发现63%从事卷烟零售的企业在提交工商营业执照申请后,同步提交烟草专卖许可申请,为此推行营业执照和烟草专卖许可“一件事”联办。
此外,浙江还对政务服务事项进行大数据分析,根据企业和群众办事频率优化服务资源配置。
3.着眼推动高质量发展,以“只有进行时、没有完成时”的定力推动“最多跑一次”改革持续提质增效
习近平总书记指出,实践发展永无止境,解放思想永无止境,改革开放也永无止境,停顿和倒退没有出路,改革开放只有进行时、没有完成时。
随着“最多跑一次”改革效果初步显现,一些党员干部出现了思想松懈,认为改革手段已经够多、够好,落地的举措已经能用、够用,成绩有了,功劳也有了,可以松口气、缓一缓了。
针对这一情况,浙江省委省政府明确提出不能满足于现在取得的成绩,不能满足于实现“跑一次”量的指标,而是要在提质增效上持续发力,推动“最多跑一次”向“一次都不用跑”和“办得快、办得好”转变。
2018年1月,浙江省委主要领导在全省全面深化改革大会上提出了“四个再”和“三个坚决摒弃”要求,会后浙江省委印发了《关于深化“最多跑一次”改革推动重点领域改革的意见》。
2018年10月,浙江省委全面深化改革委员会第一次会议提出“抓基础、抓扩面、抓提质、抓撬动”的新要求和“跑一次是底线、一次不用跑是常态、跑多次是例外”的新目标。
针对企业投资项目审批部门多、环节多、周期长,市场准入领域“办照容易办证难”“准入不准营”问题,浙江以打造法治化、国际化、便利化的营商环境为目标,大力推动投资审批、市场准入等重点领域“最多跑一次”改革。
2017年7月,浙江省政府办公厅印发了《关于加快推进企业投资项目“最多跑一次”改革的实施意见》。
同年8月,浙江省政府办公厅印发了《关于印发企业投资项目“最多跑一次”改革实施方案》,提出最大限度减少审批事项、环节和材料,以“数据跑路”代替“企业跑腿”,大力推进项目审批集成式优化,破除制约企业投资项目“最多跑一次”改革的制度障碍。
目前,企业投资项目在线审批监管平台2.0版实现“四个100%”,即100%应用平台、100%系统打通、100%网上审批、100%网上申报。
实施“区域能评、环评+区块能耗、环境标准”和“多评合一、多审合一、多测合一”等,大幅缩短投资审批时间。
一般企业投资项目开工前审批最多100天,“标准地”出让占省级以上平台新批工业用地的80%,从备案赋码到施工许可全流程时间为71天,降幅达63%。
在施工图“多审合一”后,业主从跑建设、消防、人防3个部门、3个中介、10多次变为“最多跑一次”,电子图审一次都不用跑。
一般项目施工图审查时间从两三个月压缩到18天,平均一年为企业节约费用约5亿元。
2019年进一步提出企业投资项目竣工验收前审批最多90天。
在供电、供水、供气行业,进一步简化报装流程、精减办事材料、压缩环节和时限。
以用电报装为例,全省用电企业平均申请材料精减71%,用电费用节约135亿元。
企业办理10千伏高压用电时间缩短至45个工作日,压缩了27%;
办理低压用电时间缩短至16个工作日,压缩了10%。
推进证照分离、证照联办、多证合一、一照一码等改革。
以前开办一家餐馆,群众要跑市场监管、消防、环保等多个部门。
改革后,只要到行政服务中心综合窗口,实现“一套材料、一表登记、一次办成”。
全省企业开办,从受理到领取税务发票只要1个工作日。
在民生领域,浙江大力开展“减证便民”。
全省地方设定的证明事项从61项减少到1项(献血者和用血者的亲属关系证明),出生、婚姻状况等15个大项公证事项已实现“最多跑一次”。
以出生一件事为例,原先办理预防接种、出生医学证明、落户、参保登记、社保卡申领等出生事项需要跑5个窗口、填写60项信息、提交20份材料,现在只需跑1个窗口、填写9项信息、提交1份材料(见图7–8)。
浙江以民生领域高频事项为重点,与江西、河南、安徽等省积极推进跨省数据共享应用。
与江西实现了身份证、户口簿等11本证照跨省“亮证”,江西籍夫妻在浙江办理生育登记时,不用再提交结婚证;
在浙江办理新生儿落户时(需夫妻一方已落户浙江),不用再提交户口簿、结婚证。

图7–8 出生“一件事”前后比较
针对机关内部办事层级多、流程多、材料多、时间长等突出问题,着力推动机关内部“最多跑一次”改革。
围绕减事项、优流程、少材料、压时间、减次数五个关键点位,综合施策,精准发力,有效降低行政成本,提升行政效能。
针对重审批、轻监管问题,聚焦放管结合,推进“最多跑一次”改革向事中事后监管延伸。
落实“部门联合、随机抽查、按标监管”的“一次到位”机制,按照“服务零距离、监管不扰民”的要求,创新市场监管模式,完善行政执法监管平台和掌上执法系统,强化“12345”投诉举报平台功能,加强“四个平台”建设(综治工作、市场监管、综合执法、便民服务),健全以“双随机、一公开”监管为基本手段、以重点监管为补充、以信用监管为基础的新型监管机制。
投诉举报办理时间从21天缩短到4天,98%的事件在乡镇、村居或网格层面解决。
针对改革与法治不衔接的问题,在桐庐县先行开展“最多跑一次”改革与法律法规衔接绿色通道试点,在深入梳理总结全省改革创新做法和试点经验的基础上,2018年11月底,浙江省人大常委会通过了《浙江省保障“最多跑一次”改革规定》,在地方立法权限内将“一窗受理、集成服务”“标准地”“告知承诺”“证照分离”等一批行之有效的经验做法和改革成果以法律的形式固化下来,为今后进一步深化“最多跑一次”改革提供了法治保障。
此外,浙江还大力推进“最多跑一次”标准体系建设,制定了《一窗受理、集成服务》《行政服务大厅现场管理工作规范》《企业投资工业项目“标准地”管理规范》等一系列地方标准。
截至2019年末,浙江41件个人和企业全生命周期事项实现“一件事”全流程办理,80.5%的政务服务事项掌上可办,97.4%的事项“跑零次”,“一证通办”民生事项比例达91.4%。
企业开办实现一日办结,一般企业投资项目实现竣工验收前审批“最多90天”。
三年来,浙江“最多跑一次”改革取得了显著成效。
“最多跑一次”改革推进了政府治理体系和治理能力现代化,使政府工作更加透明、高效、规范,有利于深化“放管服”改革。
优化了营商环境和资源配置,有利于深化供给侧结构性改革、推动高质量发展。
创新了政务服务模式,增强了人民群众的获得感。
促进了权力运行规范化、权力监督公开化,有利于党风廉政建设和依法行政。
重塑了政府、市场、社会的关系,撬动了其他领域的改革,赢得了社会各界的普遍赞誉(见表7–2)。
在新冠肺炎疫情防控和企业复产复工方面,浙江的出色表现也得益于“最多跑一次”改革。
表7–2 2018年浙江“最多跑一次”事项实现率、满意率对比情况


三、经验启示
1领导干部以上率下形成氛围
“最多跑一次”改革启动以来,浙江省委省政府主要领导亲自决策、亲自部署、亲自协调,全过程、全方位倾力推动,赴基层调研必去行政服务中心,亲身经历改革、实地掌握改革信息。
2017年3月,浙江成立省政府推进“最多跑一次”深化“四单一网”改革协调小组,由时任省长车俊担任组长。
浙江省省长每两个月召开一次“打破信息孤岛、实现数据共享”专题会议,2018年又升级为“推进政府数字化转型”专题会议。
2018年浙江机构改革成立了浙江省委深改委办公室,加挂“浙江省最多跑一次改革办公室”牌子,由省委常委、秘书长陈金彪担任主任,时任省委常委、常务副省长冯飞担任第一副主任。
浙江省最多跑一次改革办公室是浙江唯一由两位省委常委担纲的机构,并建立了每月例会制度。
浙江各级党委政府主要负责同志坚持把“最多跑一次”改革作为本地区中心工作,实行挂图作战。
各职能部门负责人身体力行,百名局长赴办事窗口指导工作。
“两代表一委员”以普通群众身份至窗口办事,亲身体验改革实际效果,提出意见建议。
省委省政府主要领导亲自谋划,高位协调,以上率下,靠前指挥,各级党政领导一级做给一级看、一级带着一级干,形成了改革创新的浓厚氛围。
2.立足基层首创加强集成提升
“最多跑一次”改革是一个新生事物,没有成熟的经验可以借鉴,没有现成的范本可以参照,浙江在整个改革过程既注重顶层设计,又充分尊重基层首创精神,如衢州市“一窗受理、集成服务”和数据共享、台州市外贸企业“11证合一”、嘉兴市南湖区分领域“证照联办”等。
对于这些经实践检验证明行之有效的做法和经验,在省级层面及时进行总结提炼并加以复制推广。
3.始终秉持为了群众、依靠群众的群众路线
以往的行政体制改革,多是从政府自身的角度进行,如简政放权或改变公权力的实现形式。
浙江“最多跑一次”改革坚持换位思考,从群众的视角思考政府改革,用群众的语言设定改革目标,以群众的感受确立改革标准。
坚持“让实践来检验、让基层来评判、让群众来打分”,把改革的评判权交给人民群众,由人民群众来评价“最多跑一次”改革的实施效果。
在各类网络平台开通“调查评估”和“改革建言”等栏目,征集社会各界对“最多跑一次”改革的意见和建议。
通过第三方评估等形式,调查、了解实际办事的基层一线企业和群众对“最多跑一次”改革的满意度,让人民群众成为这场改革的监督者、评判者、推动者。
4.科学运用目标量化、业务协同的理念方法
可量化、可检验的目标,是改革全面落地的重要前提。
浙江“最多跑一次”改革紧紧围绕破解“办事难、办事慢、办事繁”的问题,设定群众和企业到政府办事“最多跑一次”这一量化度高、群众感受直观的目标,倒逼政府部门自我革新,接受群众监督,推进政府数字化转型。
同时,“最多跑一次”改革在实施过程中突出强化整体政府的思维方式,特别注重改革的系统性、整体性、协同性。
既考虑前台管理服务的转型升级,又考虑后台政策法规的制定和修订、业务流程的重组和再造。
通过打破信息孤岛,实现政府部门之间的信息共享和业务协同,构建整体政府,实现“让百姓少跑腿、信息多跑路”。
5.持续加强对改革的有效制度供给
改革重“破”,法治重“立”。
浙江在实施“最多跑一次”改革过程中,注重为改革提供法治保障,破立并举。
一方面围绕既有政务服务模式的痼疾与短板,瞄准企业和群众对高效、便捷审批服务的需求,制定了《加快推进“最多跑一次”改革实施方案》和《浙江省深化“最多跑一次”改革推进政府数字化转型工作总体方案》等一系列政策文件,积极开展创新实践,持续取得改革突破。
另一方面,注重把科学立法作为处理改革和法治关系的重要环节。
在研究改革方案和改革措施时,同步考虑改革涉及的法律法规问题,配套提出立法需求和立法建议,出台了全国“放管服”改革领域第一部地方性法规——《浙江省保障“最多跑一次”改革规定》,从法制和制度层面固化改革成果,推动改革红利惠及长远。
“最多跑一次”改革是我国“放管服”改革的浙江样本,推动了浙江服务型政府、透明政府、效能政府、法治政府、责任政府以及整体政府、智慧政府、开放政府等现代政府建设。
在全国31个省、自治区、直辖市中,有29个省市学习借鉴了浙江“最多跑一次”的改革经验。

