大数跨境

技术分享 | 总磷和磷酸盐在检测上有区别吗?

技术分享 | 总磷和磷酸盐在检测上有区别吗? 迪特西环保科技
2023-05-05
1
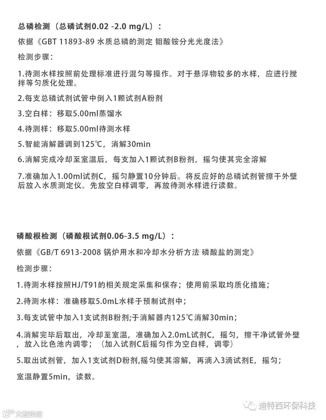
导读:水质检测过程中经常会听到总磷和磷酸盐,经常会有这样的疑问:总磷和磷酸盐是同一个水质指标吗?在检测操作上有区别

水质检测过程中经常会听到总磷和磷酸盐,经常会有这样的疑问:

总磷和磷酸盐是同一个水质指标吗?

在检测操作上有区别吗?

总磷是指含P元素的物质,磷酸盐是磷酸根跟正价离子结合的物质,两者计算方式不同,总磷是以磷计的,磷酸盐是以磷酸根计的,其在检测上也是有区别的,迪特西与您分享。

【声明】内容源于网络
0
0
迪特西环保科技
着重介绍迪特西(TitrC)水质检测项目如化学耗氧量(COD)、总磷、总氮、氨氮、余氯、阴离子、各类金属阳离子等产品的使用方法及相关产品动态。
内容 17
粉丝 0
迪特西环保科技 着重介绍迪特西(TitrC)水质检测项目如化学耗氧量(COD)、总磷、总氮、氨氮、余氯、阴离子、各类金属阳离子等产品的使用方法及相关产品动态。
总阅读44
粉丝0
内容17