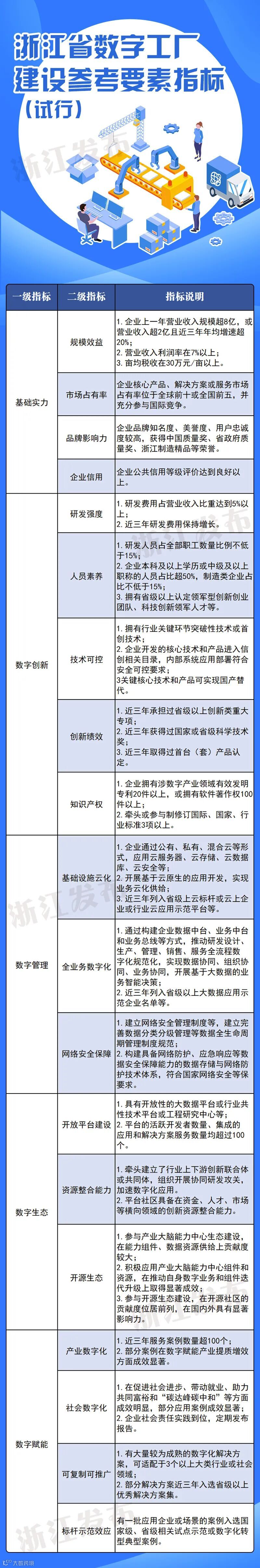
基础实力
推动企业运营效率逐步优化,行业竞争力稳步提升,营收规模、利润率、生产效率等指标向好,进一步做大做强;加快企业核心产品、服务和解决方案迭代升级,进一步抢占市场。
数字创新
坚持数字创新作为首位战略,持续加大研发投入,增强企业研发实力。建立完善技术创新路线图,加快突破一批关键技术、探索新兴颠覆性技术,形成一批专利、标准,实现核心技术和产品安全可控。
数字管理
引导企业应用云服务器、云存储、云数据库、云安全等,推动基础资源云化,建立高效集成的数字资源体系,开展基于云原生的敏捷开发和快速服务。构建具备网络防护、应急响应等数据安全保障能力的数据存储与网络防护技术体系,实现基础设施云化、全业务数字化和信息安全保障。
数字生态
建立大数据平台或行业共性技术平台,积极整合技术、资金、人才、市场等横向领域的创新资源,组织行业上下游开展协同研发攻关,推动供需匹配,加速数字化应用,优化数字创新资源要素配置。
数字赋能
聚焦产业数字化和社会数字化等领域,运用数字技术、产品和服务赋能工业、农业、服务业数字化转型,促进产业结构升级,重塑产业发展生态。积极带动全民就业,消除“数字鸿沟”、增强“数字红利”、实现“数字共富”;助力“碳达峰、碳中和”,支撑经济社会绿色低碳发展。

那么,浙江如何培育建设数字工厂?
来源:浙江发布
智慧交通科技园
诚邀优秀企业
共建产业生态圈
共享发展新未来
中交·智慧交通科技园作为浙江省交通强国建设试点,正在以智慧交通和数字交通为产业核心,聚集智慧交通、先进制造、智能建造以及集成电路&半导体等领域的创新资源,实现智慧交通建设与运营相关技术、产品、设备和服务的产业化落地,打造智慧产业集群,培育浙江新的经济增长极,助力浙江省万亿综合交通产业发展。
联系电话
0571-82193129
张经理:18689981015
联系地址
浙江省杭州市萧山区萧清大道与长鸣路交叉口西北侧
关注我们

