
毫米波雷达和激光雷达在
智慧交通领域的应用

01
毫米波雷达、激光雷达的概念及性能
毫米波雷达和激光雷达的概念
雷达种类繁多,分类方法多样,按雷达射频[ 射频是一种可以辐射到空间的高频交流变化的电磁波,频率范围为300KHz~300GHz,波长为1km-1mm。不同频率的电磁波传播速度均为光速,电磁波的频率越高,相应的波长就越短,两者满足关系式:波速=波长×频率。]频段可分为:超视距雷达、微波雷达、毫米波雷达以及激光雷达等。本文重点聚焦于毫米波雷达和激光雷达。
毫米波雷达是指使用1~10mm的电磁波,工作在30~300GHz频段的探测雷达。
激光雷达是指以激光束为信息载体,利用相位、振幅、频率等来搭载信息,用于精确获得三维位置信息,能够确定物体的位置、大小、外部形貌甚至材质的光学雷达。相比与毫米波雷达,激光雷达把辐射源的频率提高到光频段(30~1000THz),比毫米波高出两到四个数量级,这使之能够探测微小自然目标。
雷达的作用及主要性能指标
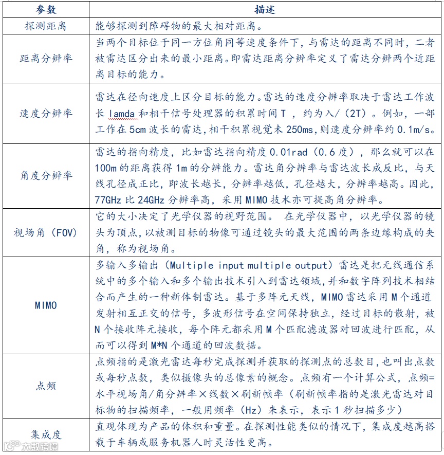
表1:雷达主要性能指标
数据来源:CSDN,禾赛,由中交产投战略发展部整理汇总
雷达主要实现4个作用:测距、测速、测方位角、测俯仰角,对应以上作用,衡量雷达性能的指标也分为4类:(1)测距:最远距离、测距精度、测距分辨率;(2)测速:最大速度、速度精度、速度分辨率;(3)测方位角:视场角(FOV)、角度精度、角度分辨率;(4)测俯仰角:视场角、角度精度、角度分辨率。此外,毫米波雷达有一个核心指标是带宽;激光雷达有一个可以全面反映激光雷达感知能力的综合指标 “点频”。
毫米波雷达和激光雷达的性能对比
表2:毫米波雷达VS激光雷达
数据来源:CSDN,禾赛招股说明书
毫米波雷达和激光雷达在性能方面具有一定互补性。毫米波雷达探测距离较远、可在雨雪雾霾天等恶劣天气中工作、成本也较低;但探测精度不足,对横向目标敏感度低。而激光雷达具有探测精度高,可精确定位建模的优势,但在恶劣天气中探测效果不佳、成本一般也高于毫米波雷达。
02
雷达产业链分析
图1:雷达产业链示意图
图片来源:中金公司,华西证券,民生证券;中交产投战略发展部整理
上游:国内厂商整体实力偏弱,处于追赶状态
1.毫米波雷达。毫米波雷达产业链上游元器件有雷达整流罩、射频前端MMIC、高频PCB和信息处理芯片。从技术发展来看,目前射频MMIC主流工艺正在从SiGe(锗硅)、GaAs(砷化镓)工艺向CMOS(制造互补金属氧化物半导体的生产工艺)转型;信息处理芯片目前主流技术方案为DSP+FPGA融合方案,未来将向SoC(系统级芯片)方案发展;高频PCB封装工艺正从AoB(片内集成)向AiP(片上集成)发展。技术的突破有助于毫米波雷达向高集成度高、低成本、低功耗方向发展。从竞争格局来看,市场集中度高,技术由国际龙头主导,国内厂商近年表现突出,但与头部厂商仍有差距。
2.激光雷达。激光雷达上游元器件可分为激光发射系统、激光接收系统、信息处理系统和扫描系统。从技术发展来看,目前主流激光器处于从EEL(边发射激光器)向VCSEL(垂直腔面发射激光器)过渡阶段,未来有望向光纤激光器发展;光电探测器方面,取决于激光波长,905nm波长(近红外激光)的激光雷达多使用SiPM(硅光电倍增管),1550nm波长(远红外激光)主要配备SPAD(单光子雪崩式光电二极管)(PIN光电二极管,APD雪崩式光电二极管);信息处理芯片目前主流技术方案为ADC+FPGA融合方案,未来将向SoC(系统级芯片)方案发展。从竞争格局来看,激光雷达核心元器件多生产于国外厂商,国内厂商处于逐步渗透阶段,激光发射系统有望率先出现国产替代,信息处理芯片领域国内厂商与行业龙头差距较大。
中游:技术突破是影响中游整机厂商竞争格局的重要因素
受大量研发投入拖累,中游整机厂整体面临高毛利,低盈利甚至负盈利的困局。毫米波雷达由于技术方案和价格已相对稳定,盈利能力整体优于激光雷达;激光雷达则因纯固态短距方案还处于规模量产探索阶段,纯固态远距(200m)方案能否量产前景暂不明朗,需在技术方案研发上持续发力。
1. 毫米波雷达。毫米波雷达领域以4D毫米波雷达的上车量产为例。2023年特斯拉宣最新批次的 Model S/X搭载HW4.0后,中游毫米波雷达整机厂纷纷转向4D毫米波雷达研发和量产。2021年传统毫米波雷达市场主要为国外企业主导,仅博士、大陆两家企业占据全球毫米波雷达市场份额的50%以上。伴随国内市场4D毫米波雷达加速量产上车,2023年市场份额中,国产厂商占比将上升。但受制于MMIC芯片和信息处理芯片等关键布局被国外企业掌控,上升比例有限。
2.激光雷达。激光雷达领域以纯固态补盲激光雷达为例。2023年1月禾赛 FT120 纯固态激光雷达发布,并获得多家主机厂量产定点。2021年,禾赛在全球激光雷达市场份额占比仅3%,但根据Yole最新基于交付量的2023年预测:禾赛将以41%的市场份额引领全球。
下游: 车载领域和智慧交通领域的应用最为广泛
随着雷达技术的不断发展和成本的逐步降低,毫米波雷达和激光雷达在商用、民用等领域渐渐普及。如今,已被广泛应用于车载领域、智慧交通、智能家居、安防监控等领域。从目前市场情况来看,车载领域和智慧交通是毫米波雷达和激光雷达应用最火热的两大领域。
激光雷达车载领域的应用主要包括自动泊车系统、自动巡航系统、紧急制动辅助系统、无人驾驶系统等。在自动泊车系统中,雷达被安装于车顶或车身四周,用于检测停车位位置、感知周围车辆等障碍物,为车辆控制决策系统提供环境输入。在无人驾驶系统中,需要融合多种传感器的数据来实现环境感知,而激光雷达在其中提供着重要且详细的环境信息,用于自动驾驶车辆的高精三维地图构建。
智慧交通作为仅次于车载领域的第二大应用场景,已在多个试点项目中完成规模化应用。在智慧交通领域,雷达被应用在交通监控、交通执法、自动电子收费等系统中。在交通监控中,通过毫米波雷达和激光雷达能获取到比视频监控更为精确的车流点云数据,在对海量车流数据分析的基础上智能化控制交通信号,调度车流。但从试点项目反馈来看,智慧交通领域应用长期来看具有前景,但短期难以突破,主要制约因素为缺乏成熟的商业模式以覆盖智能化改造投入。
03
毫米波雷达和激光雷达在智慧交通领域应用情况分析
目前智慧交通应用领域对毫米波雷达和激光雷达产品要求缺乏行业统一标准。我国路侧交管设施的标准规范基于现有道路交通管理的业务与功能需求制定,未考虑到车路协同的应用场景与应用需求。根据《国家车联网产业标准体系建设指南》,我国目前已将“交通信息采集路侧毫米波雷达交通状态检测器技术要求”纳入研究计划,但在该版建设指南中还未提及激光雷达在路侧应用中的标准建设计划。
表3:交通感知相关标准建设规划
数据来源:《国家车联网产业标准体系建设指南》
团体标准逐步发布。2021年中国智能交通产业联盟先后发布《智能交通毫米波雷达交通状态检测器》、《智能交通路侧激光雷达接口技术要求》征求意见稿,分别由北京中交国通智能交通系统技术有限公司、万集科技牵头完成。
试点项目中,毫米波雷达和激光雷达已实现规模化落地应用。从已建成的智慧交通项目看,重庆在龙盛进行了约11公里道路的智能化部署,安装59个摄像头、38个毫米波雷达、33个激光雷达等;京台高速泰安至枣庄段双向八车道改扩建项目全长189.483公里,共安装了33套激光雷达;北京亦庄、上海嘉定的智慧路口、雄安5G+智慧公交项目均采用了毫米波雷达和激光雷达。
从路侧毫米波雷达供应商看,目前有从传统视频摄像头生产厂商转型而来的慧尔视、大华股份、宇视科技等;新生毫米波雷达生产厂商雷森电子、德冠隆、宇磐科技等;曾应用于工业领域和军用领域毫米波雷达生产厂商纳雷科技、雷科防务等;此外,华为生产的毫米波雷达也在深圳、北京等20多个城市进行部署。
从路侧激光雷达供应商看,主要有智慧交通领域龙头万集科技;车规级雷达厂商镭神智能、图达通、一径科技、禾赛科技、速腾聚创等。激光雷达在车端的规模化量产及价格的持续下降,为车规级雷达厂商在路侧的应用打下了良好的基础。亦庄采用的是百度与合作伙伴联合定制的激光雷达,嘉定则使用的一径科技、禾赛科技等提供的激光雷达产品;雄安智慧公交项目在路侧部署了速腾聚创提供的激光雷达RS-LiDAR-M1。
雷视一体机成为在路侧应用的广泛选择。目前各大城市试点项目应用毫米波雷达和激光雷达的方案多为雷视一体机,其将摄像头、毫米波雷达和激光雷达等结为一体,探测周围环境的三维坐标,进行信息融合。目前主流方案为AI摄像头+毫米波雷达的雷视一体机;近年来,伴随车规级激光雷达的快速发展,AI摄像头+激光雷达的雷视一体机开始出现;此外,也有试点项目,如鄂州机场高速,将光栅光纤传感技术运用于智慧高速领域,但其高昂成本短期不适合大规模推广。
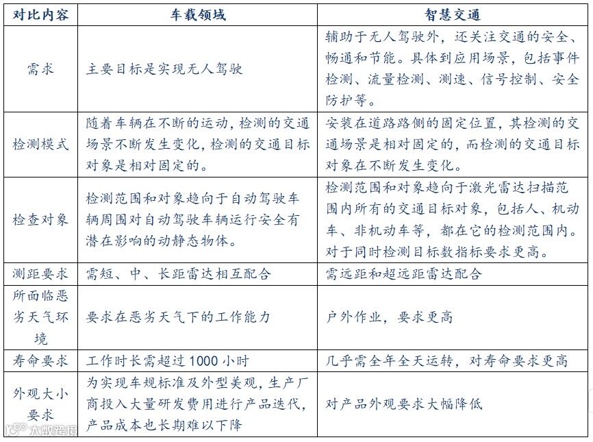
值得注意的是,目前上路的激光雷达产品设计主要服务于车载领域。但实际应用中,车载领域和智慧交通领域对产品要求存在差异,主要体现在需求、检测模式、检测对象、测距要求、所面临恶劣天气环境、寿命要求、外观要求等7个方面。
表4:车载领域VS智慧交通
数据来源:中交产投战略发展部整理
智慧交通是毫米波雷达和激光雷达的潜在高附加值应用领域。就毫米波雷达价格来看,路侧所使用的毫米波雷达生产成本与车用雷达持平但售价却为车用雷达的两倍左右,销售利润空间大。目前,激光雷达厂商多因大额研发费用投入,面临高毛利低净利的盈利困境,若其率先进入路侧激光雷达这一蓝海市场,受益于高单价,将有利于改善公司整体净利率。
因产品标准未确定且存在智慧交通发展放缓风险,短期内,激光雷达厂商难以投入成本进行定制化产品研发。
产品标准方面,车载领域混合固态激光雷达技术方案基本确定,但固态激光雷达技术方案目前还处于争论阶段,远距固态激光雷达的OPA+FMCW(光学相控阵+调频连续波)技术方案短期难以实现;考虑到智慧交通应用领域主要需求为远距及超远距雷达,关于路侧激光雷达的行业标准发布时间将进一步推后。
另一方面,智慧交通的发展目前还处于试点阶段,未探索出成熟商业模式,主要依赖于地方财政支出、PPP或REITS等模式,各类项目受政策和宏观经济影响较大。根据ITS114智慧交通网数据,2023年一季度,公路信息化千万项目市场项目数85个,相比去年同期减少18个;市场投资规模38.43亿,同比减少37.76%,环比减少48.21%,下降明显。
04
结论
出于成本及探测距离因素考虑,激光雷达短期内难以代替毫米波雷达、AI摄像头等其他感知设备。各类传感器将实现多传感器融合,根据应用场景特征及需求,进行多元搭配,以提供适合准确的数据。
不论毫米波雷达还是激光雷达,上游核心元器件均具有强议价能力。毫米波雷达重点关注的上游元器件领域为射频MMIC芯片、CMOS芯片,国内代表企业有加特兰、岸达科技等。激光雷达重点关注的元器件包括激光器和光电探测器,但需防范整机技术方案不确定性带来的投资风险。国内已有上市公司长光华芯,未上市公司灵明光子、探维科技、洛微科技等。
从中游整机厂来看,毫米波雷达目前处于技术驱动(4D毫米波雷达)和应用场景多元拓展的混合阶段,4D毫米波的商业化落地及应用场景的拓展均将有效提升毫米波雷达渗透率,进一步驱动市场规模增长。激光雷达行业目前处于技术驱动阶段,固态激光雷达商业化量产技术方案暂不明朗,国内企业有望实现弯道超车,迎来国产化替代。
智慧交通作为雷达应用领域仅次于车载使用的第二大应用场景,已在多个试点项目中完成规模化应用。中下游解决方案提供商有望引领行业标准制定,交通央企可择时布局中游解决方案提供商,提升路侧雷达布设方案设计能力。在筛选中下游解决方案提供商时,需重点关注以下两方面:一是核心关注相关企业的应用场景拓展能力及方案提出能力,重点挖掘运营时小而精的业务闭环;二是因目前路侧布设雷达缺乏成熟商业模式,相关企业还需具备丰富的模式创新经验。毫米波雷达解决方案提供商可重点关注雷森电子、德冠隆等具备项目经验的企业;激光雷达解决方案提供商可重点关注镭神智能、亮道智能等提前布局路侧激光雷达研发的企业。
特别声明:转载信息来源于“中交新产业”,本公众号转载其他网站内容文字或图片,出于传递更多行业信息而非盈利之目的,同时本网站并不代表赞成其观点或证实其描述内容仅供参考。版权归原网站、作者所有,若有侵权,请联系我们删除。
点击下方 了解更多项目信息

