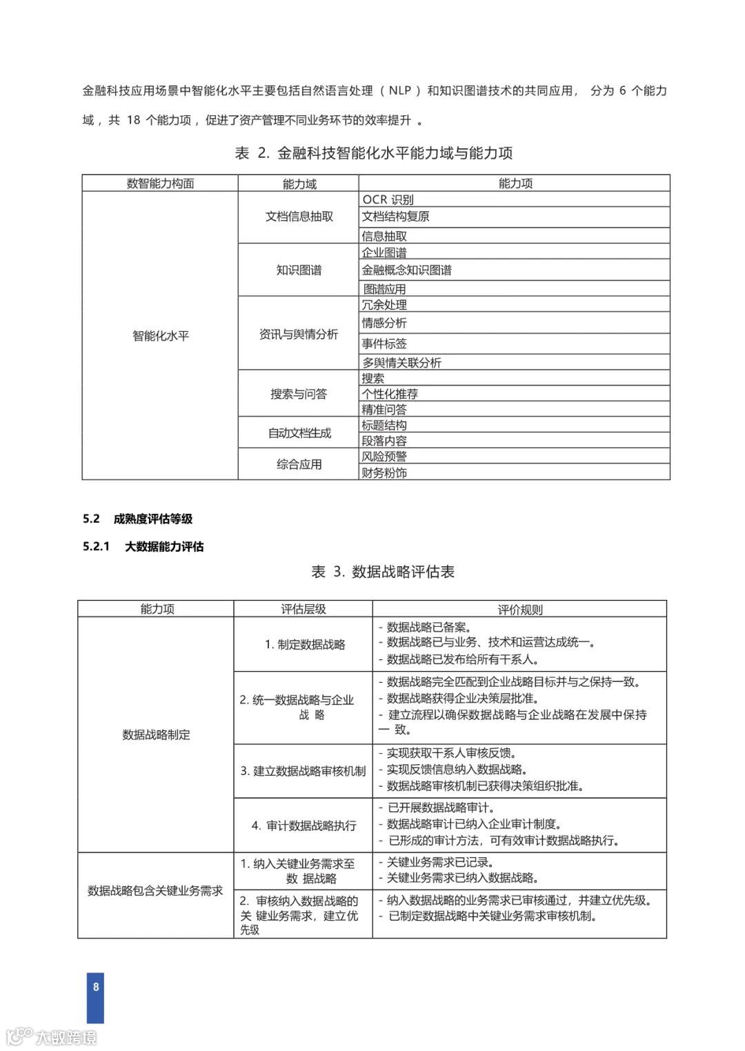
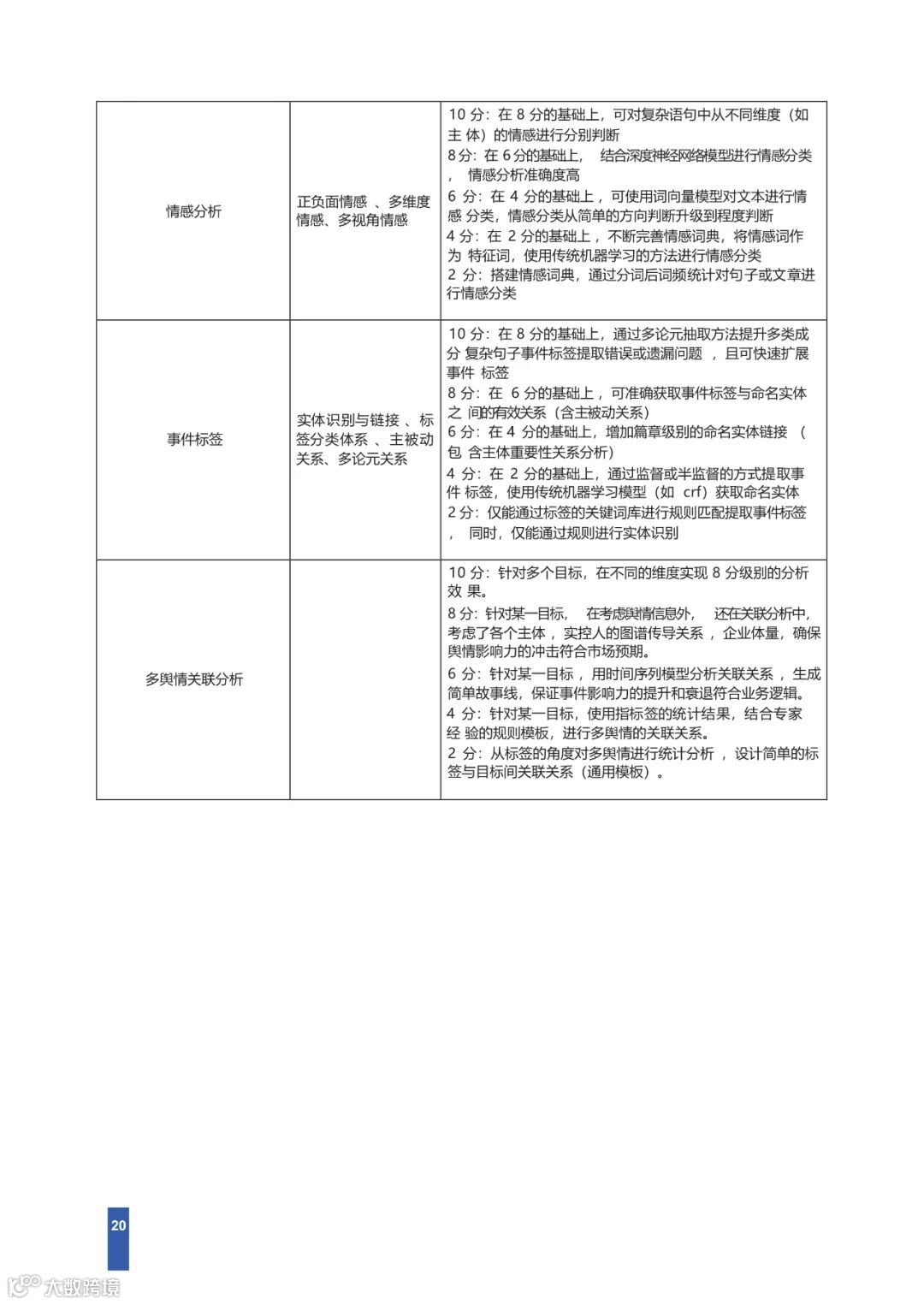
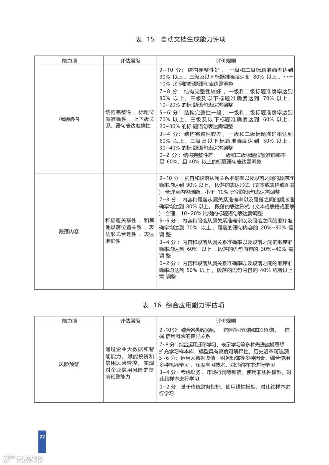
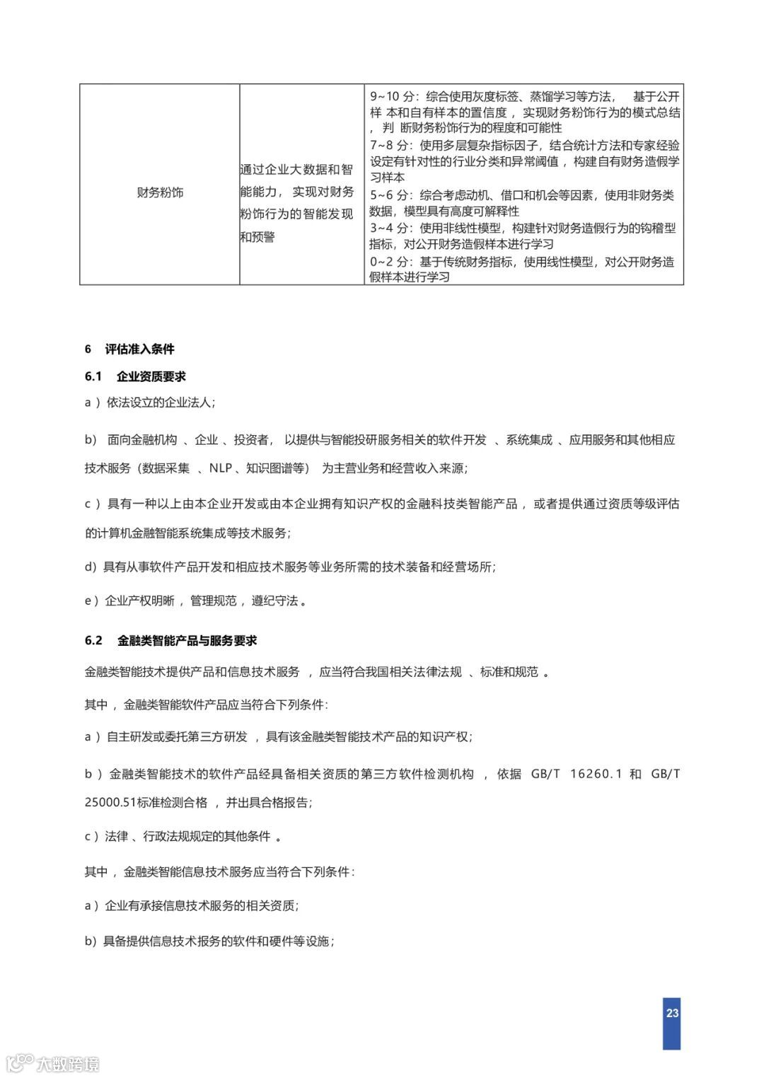
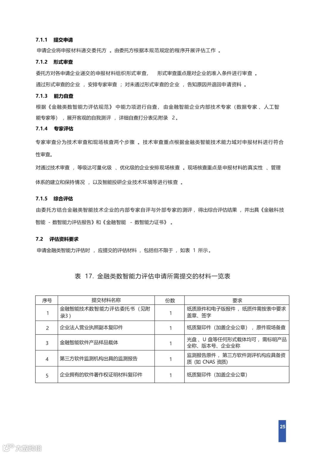
为进一步促进数字金融与智能科技领域的健康发展 ,推动金融行业数字化与智能化素养及能力提升 ,加快推进行业发展和自律,中国科技新闻学会元宇宙科技传播专业委员会与智能投研技术联盟 、新华社国家重点实验室生物感知智能应用研究部、新华网融媒体未来研究院 、重庆三峡融资担保集团股份有限公司等企业共同制定发布 《金融智能科技评估标准报告》。
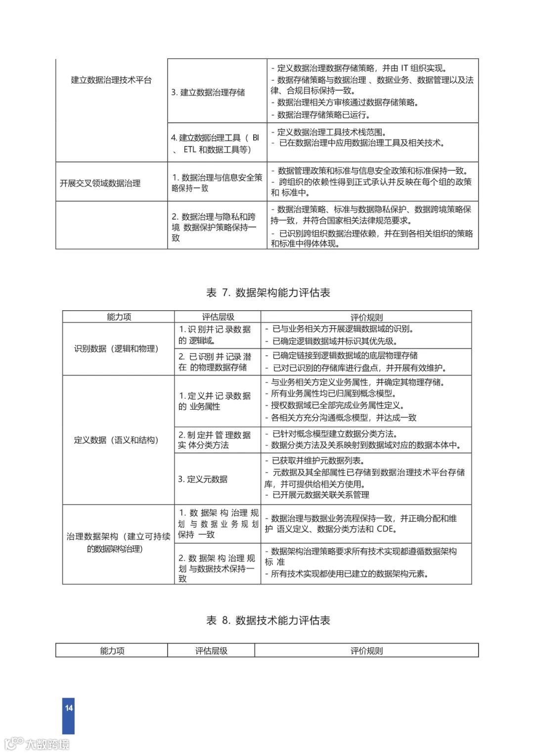
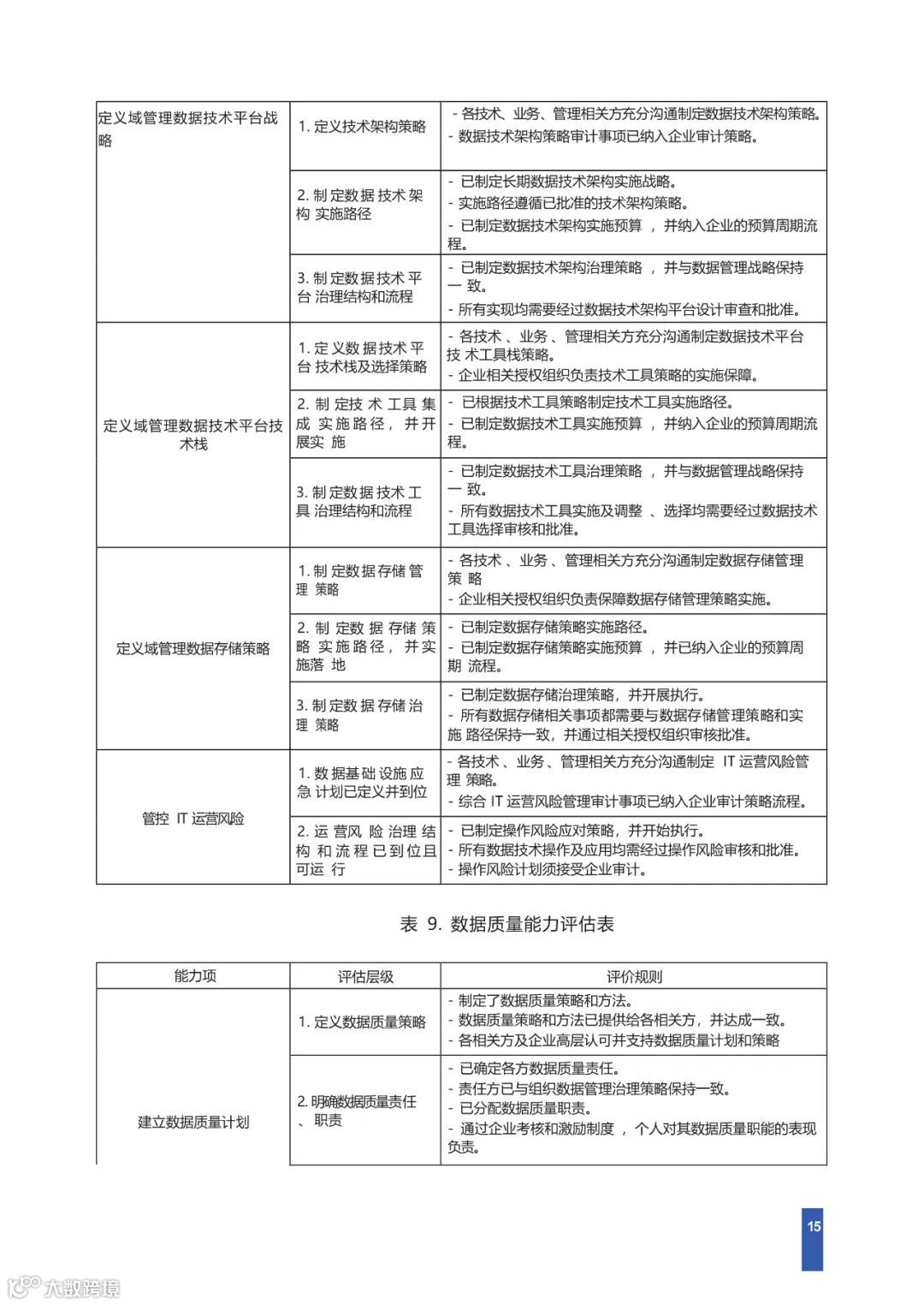
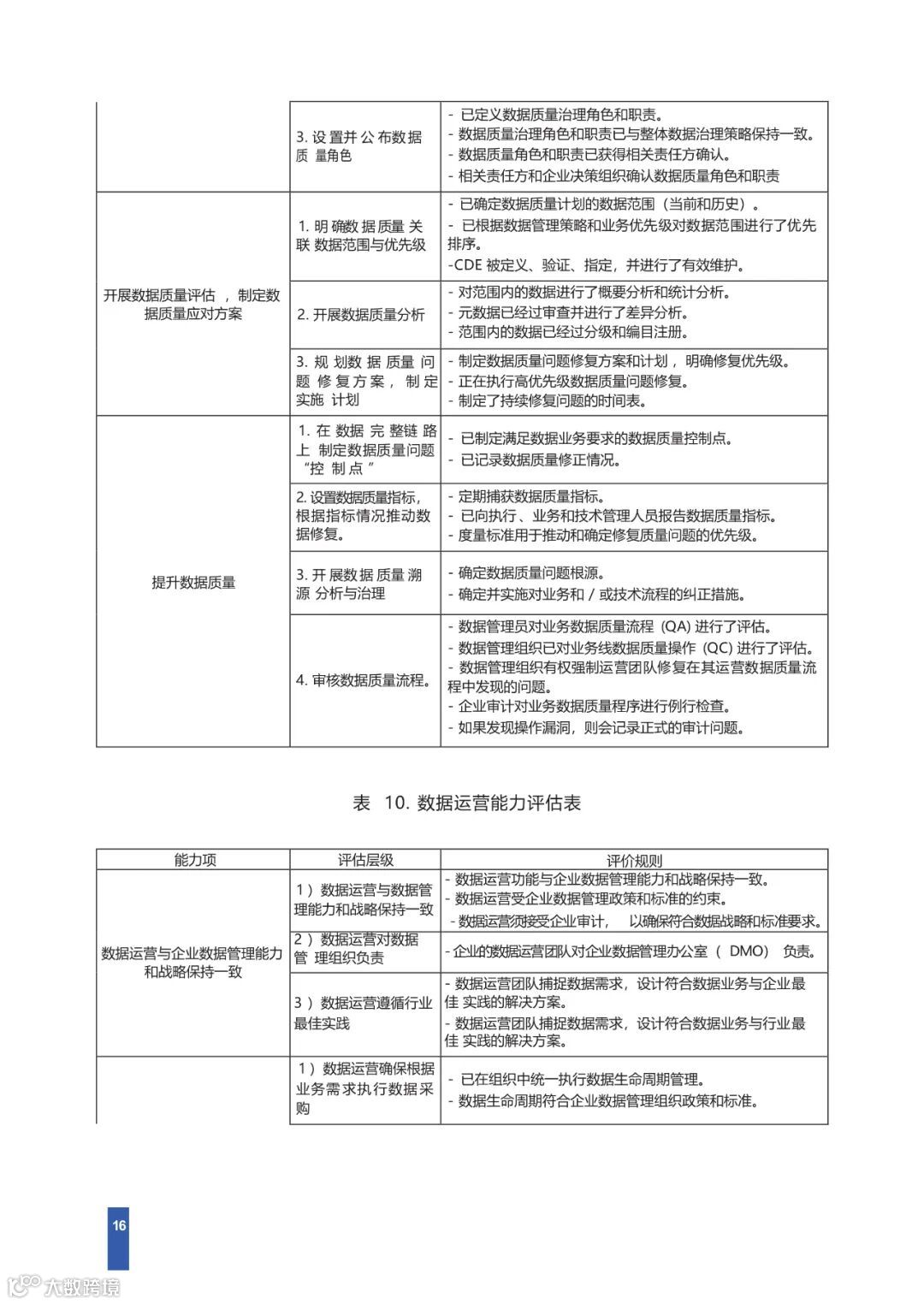
本研究报告以国家对信息技术 、软件 、大数据 、人工智能、社会治理的相关政策 ,结合金融类数智行业 、技术与社会发展的实践,对金融领域企业、科技型企业等在数据管理能力 、智能化水平、社会贡献度等方面提出要求 ,并对评估过程提出了规范性要求 ,为从事数字化智能化的企业提供了技术成熟度参考规范 ,也为金融 、券商 、政府相关管理部门提供了评价依据。
以下为报告全文。





























《中国科技信息》杂志社
杂志收录情况:《中国知网》《中国期刊核心期刊(遴选)数据库》《中国学术期刊综合评价数据库(CAJCED)统计源期刊》《中国期刊全文数据库(CJFD)》《中国科协、中国图书馆学会(解读科学发展观推荐书目)》

