工业和信息化部近日印发通知,组织开展2024年首批次新材料保险补偿资格审定工作。明确资格申报企业应为生产制造《重点新材料首批次应用示范指导目录(2024年版)》所列产品的企业,属于中华人民共和国境内注册的独立法人,具有较强的设计研发、生产制造和产业化能力,具备专业较为齐全的技术人员队伍,并掌握该产品研制的核心技术和知识产权。资格审定程序需经过企业申报、各地工业和信息化主管部门或中央企业集团等推荐单位审核、工业和信息化部组织专家复核等三个环节,经复核确定产品补偿资格,并按产品价值的一定比例核定补助资金额度,有效期限不超过3年。
关于组织开展2024年首批次新材料保险补偿资格审定工作的通知
根据首批次新材料保险补偿政策安排,现组织开展2024年首批次新材料保险补偿资格审定工作,有关事项通知如下:
资格申报企业应为生产制造《重点新材料首批次应用示范指导目录(2024年版)》所列产品的企业,属于中华人民共和国境内注册的独立法人,具有较强的设计研发、生产制造和产业化能力,具备专业较为齐全的技术人员队伍,并掌握该产品研制的核心技术和知识产权。
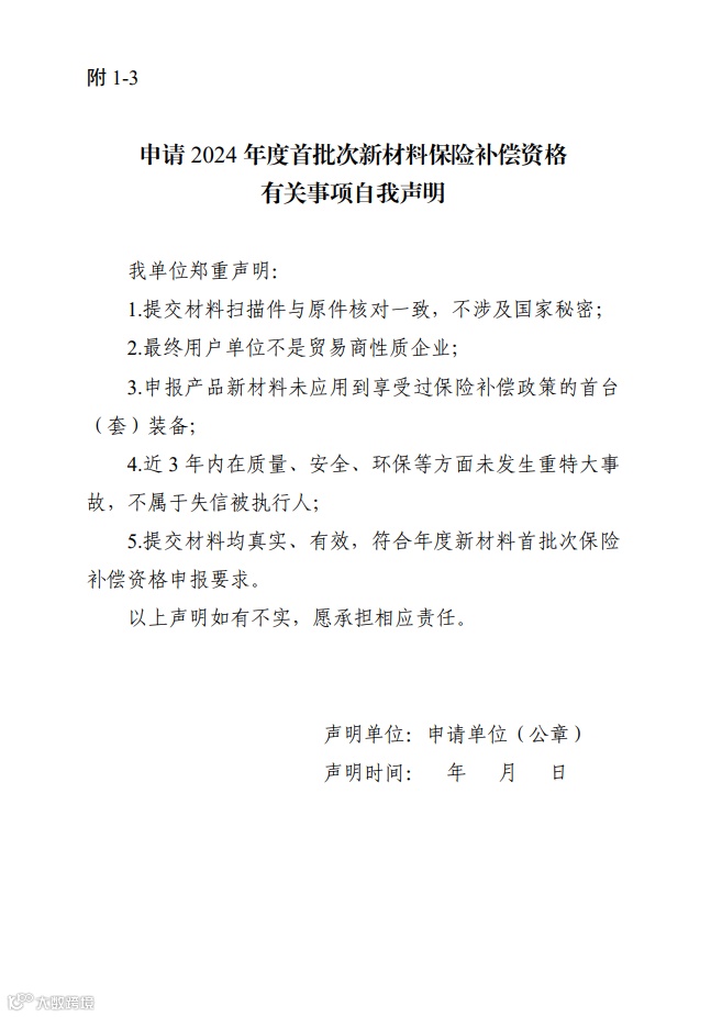
(一)企业申报。各地工业和信息化主管部门或中央企业集团作为推荐单位,组织本地区或所属企业做好申报工作。申报材料具体要求见附件1,申报形式采用线上申报,网址为https://xclcygx.miit.gov.cn。
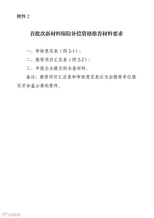
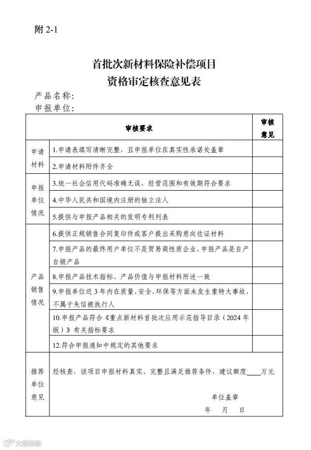
(二)推荐单位审核。推荐单位按要求对本地区或所属企业开展资格审核,重点核查申报材料的完整性和有效性、产品技术参数的符合性和价值合理性等,形成核查意见,报送工业和信息化部(原材料工业司),报送材料要求见附件2。
(三)部门复核。工业和信息化部组织专家复核确定产品补偿资格,并按产品价值的一定比例核定补助资金额度,有效期限不超过3年。
(一)材料制造企业应严格遵守国家法律法规,加强业务管控,确保申请材料真实、完整、有效、准确。通过提供虚假材料等方式骗取保险补偿资格的,3年内不得申报工业和信息化部相关项目,按照有关规定追究相应责任。
(二)有关推荐单位要高度重视、严格把关,规范工作流程,提升服务水平,认真组织做好审核工作。推荐单位核查意见请于2024年12月31日前报送工业和信息化部(原材料工业司)。








来源:工业和信息化部原材料工业司
《中国科技信息》杂志社
主管单位:中国科学技术协会
主办单位:中国科技新闻学会
在线投稿平台:www.cnkjxx.com
投稿电话:010-68003059
新媒体内容合作联系微信:cnkjxx1989
杂志收录情况:《中国知网》《中国期刊核心期刊(遴选)数据库》《中国学术期刊综合评价数据库(CAJCED)统计源期刊》《中国期刊全文数据库(CJFD)》《中国科协、中国图书馆学会(解读科学发展观推荐书目)》