工业和信息化部近日印发通知,组织开展2024年度中小企业“揭榜”工作。通知公布了经省级中小企业主管部门和工业和信息化部机关相关司局推荐、专家论证筛选等程序确定的151项大企业技术创新需求榜单,同时明确了中小企业“揭榜”工作的组织方式和工作要求等事项。
关于组织开展2024年度中小企业“揭榜”工作的通知
各省、自治区、直辖市及计划单列市、新疆生产建设兵团中小企业主管部门:
为深入贯彻落实党中央、国务院关于促进大中小企业融通创新的决策部署,按照《关于开展“携手行动”促进大中小企业融通创新(2022—2025年)的通知》(工信部联企业〔2022〕54号)要求,工业和信息化部办公厅印发《关于组织开展2024年度大企业“发榜”中小企业“揭榜”工作的通知》(工信厅企业函〔2024〕221号)。经省级中小企业主管部门和工业和信息化部机关相关司局推荐、专家论证筛选等程序,形成151项大企业技术创新需求榜单(附件1),通过优质中小企业梯度培育平台的大中小企业融通创新板块(进入http://zjtx.miit.gov.cn/点击“大中小企业融通创新”)向社会发布。现将中小企业“揭榜”有关事项通知如下:
(一)针对大企业技术创新需求,省级中小企业主管部门组织有意愿且符合《中小企业划型标准规定》(工信部联企业〔2011〕300号)的中小企业,在优质中小企业梯度培育平台的大中小企业融通创新板块发榜揭榜专区,填写相应信息,下载打印《中小企业“揭榜”对接表》(附件2)和《中小企业“揭榜”申请书》(附件3),并上传研发能力佐证材料,加盖企业印章后于12月15日前报送至省级中小企业主管部门。
(二)中小企业的“揭榜”申请将汇总推送至“发榜”大企业,“发榜”大企业就每项需求选择1—3家“揭榜”中小企业,由大企业与“揭榜”中小企业自主确立合作关系。项目完成后由大企业自主安排验收,确定“揭榜”企业是否进入供应商目录或继续深化合作关系,协同推进技术攻关和创新。
(一)加强组织保障。强化组织领导,细化工作方案,充分调动中小企业积极性参与“揭榜”。指导“揭榜”企业制定完善保障措施,加强审核和后续跟踪服务,及时帮助企业协调解决对接面临的困难和问题,确保融通对接工作取得实效。
(二)强化政策支持。对入选“揭榜”名单的专精特新“小巨人”企业,各省级主管部门在遴选推荐支持专精特新中小企业高质量发展政策中予以倾斜;对入选“揭榜”名单的专精特新中小企业、科技和创新型中小企业,各级中小企业主管部门可以结合当地实际,采取适当方式予以支持。
(三)创新工作方式。充分调动高校、科研院所、金融机构等服务机构参与,为大中小企业开展技术创新攻关提供优质服务。
省级中小企业主管部门对中小企业报送材料进行初审后,将“揭榜”企业基本信息汇总至《中小企业“揭榜”汇总表》(见附件4),加盖公章后,连同《中小企业“揭榜”对接表》和《中小企业“揭榜”申请书》于2024年12月31日前通过EMS报送至工业和信息化部中小企业局。
附件:
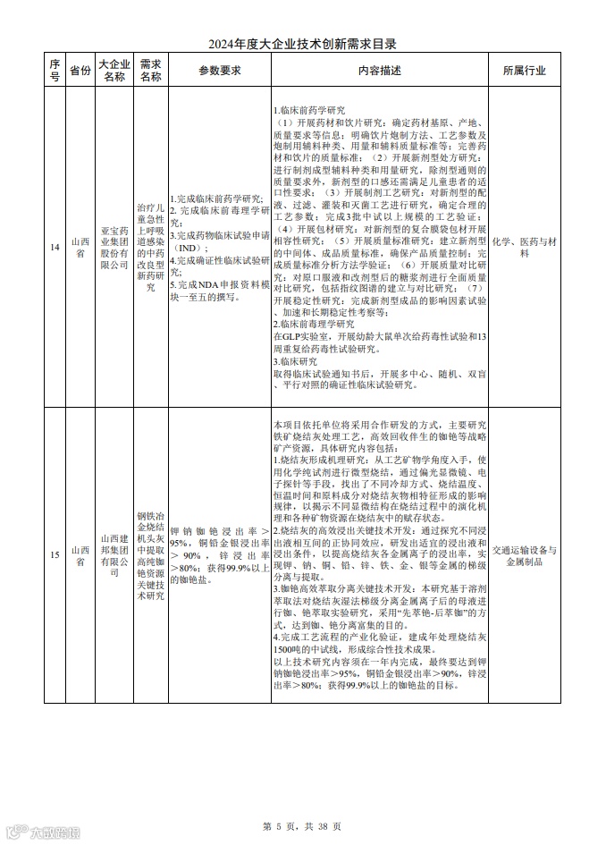
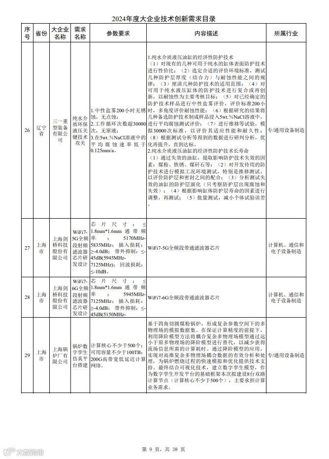
1.2024年度大企业技术创新需求榜单
2.中小企业“揭榜”对接表
3.中小企业“揭榜”申请书
4.中小企业“揭榜”汇总表
工业和信息化部中小企业局






































来源:工业和信息化部中小企业局
《中国科技信息》杂志社
主管单位:中国科学技术协会
主办单位:中国科技新闻学会
在线投稿平台:www.cnkjxx.com
投稿电话:010-68003059
新媒体内容合作联系微信:cnkjxx1989
杂志收录情况:《中国知网》《中国期刊核心期刊(遴选)数据库》《中国学术期刊综合评价数据库(CAJCED)统计源期刊》《中国期刊全文数据库(CJFD)》《中国科协、中国图书馆学会(解读科学发展观推荐书目)》