秘塔 AI DeepResearch
小大模型协同
覆盖商业社会全场景
覆盖商业社会全场景,高效可视化
交互与高性价比重塑知识研究新范式
秘塔 AI 搜索推出的深度研究功能(DeepResearch),在技术架构上展现出独特的创新性,采用 “小模型 + 大模型” 的协同架构,将框架思考与信息检索进行分离处理。
具体来说,需要深度推理的步骤拆解由擅长逻辑分析的 DeepSeek R1 模型负责,而信息搜索与整合则交由秘塔自研模型完成,这种明确的分工极大地提升了处理效率,仅仅 2-3 分钟就能完成数百个网页的搜索与分析。相比之下,OpenAI 的 DeepResearch 虽然功能强大,但每月 200 美元的订阅费用以及 Pro 会员每月约 300 次的有限使用次数,对普通用户而言并不友好。
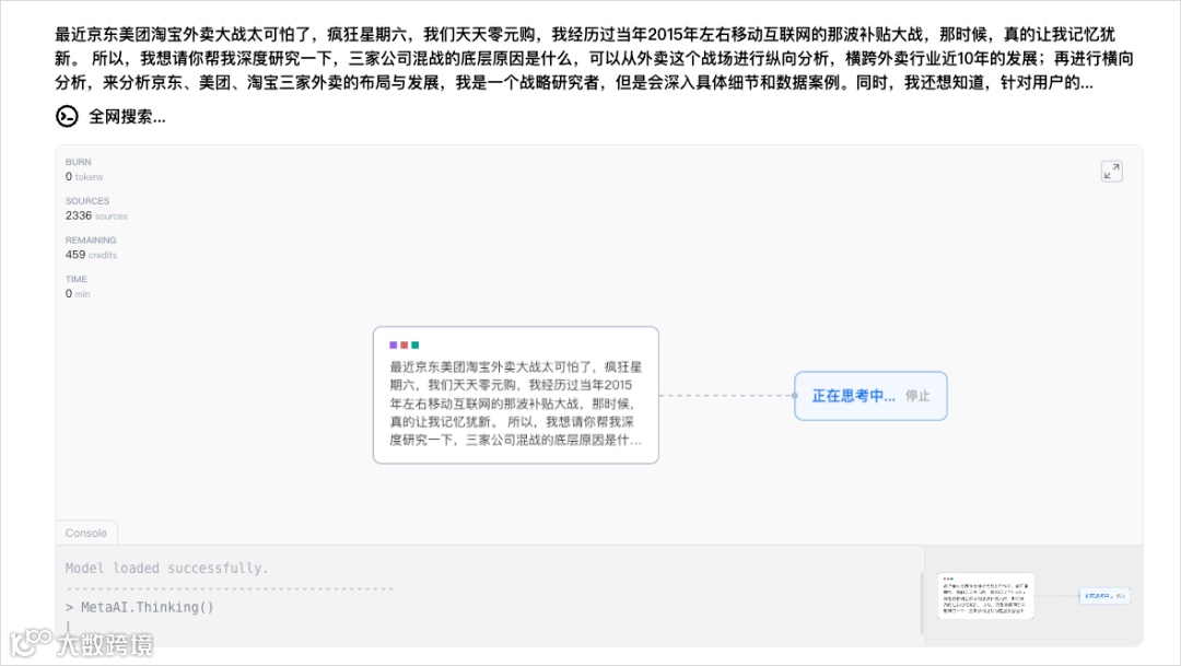
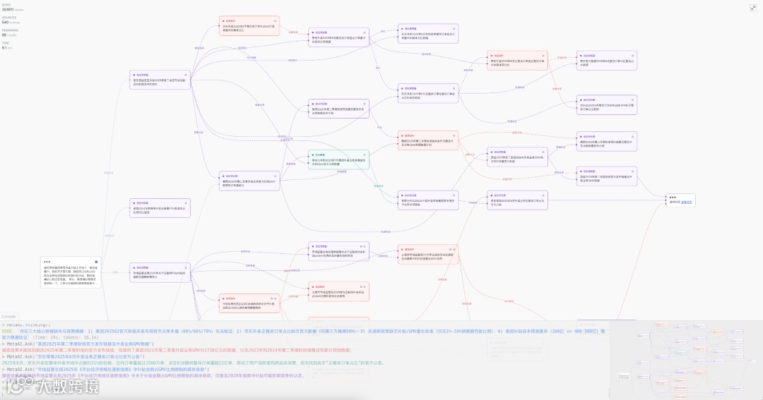
在算法层面,秘塔 AI 整合了 ReAct 推理循环、向量搜索技术及 RAG 检索增强生成等前沿技术。当用户输入问题时,系统首先通过意图分析来判定是否需要进行网络检索,随后启动多轮搜索与验证。就像在分析 “京东美团淘宝外卖大战” 时,秘塔 AI 会自动拆解问题链,分别检索三家企业的战略布局、行业数据及用户反馈,通过交叉验证来确保信息的准确性。这种 “问题链驱动” 的研究模式,让 AI 能够像人类研究者一样逐步深入,摆脱了传统搜索工具线性输出的局限。
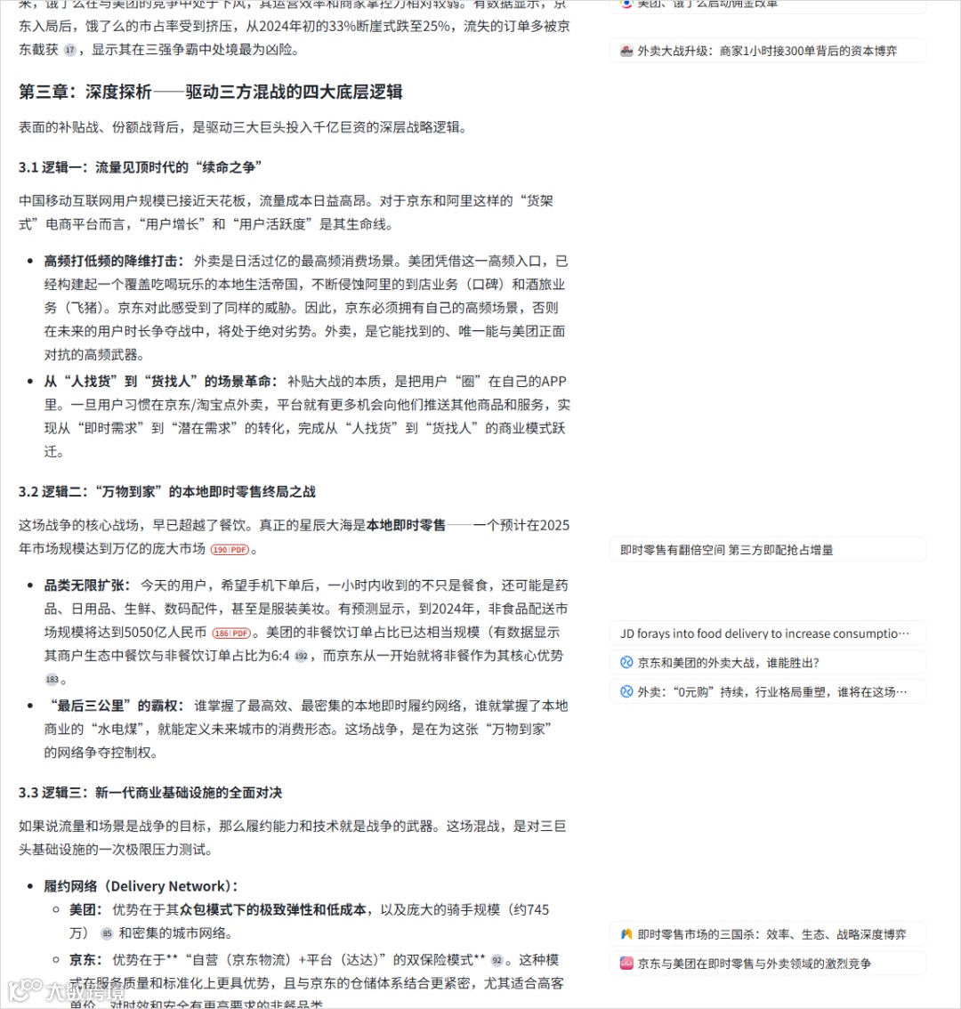
这一功能在实际应用中,覆盖了从商业分析到社会现象的全场景。以 “外卖大战” 研究为例,秘塔 AI 通过纵横向分析揭示了行业的底层逻辑。纵向观察,中国外卖市场规模从 2015 年的 1250 亿元增长到 2024 年的 1.5 万亿元,美团长期占据着 65-70% 的市场份额。
横向对比来看,京东外卖以 “品质即时配送” 为切入点,依托达达集团的物流网络主打 1 小时精准送达,而淘宝则通过整合本地生活服务试图在市场中分一杯羹。秘塔 AI 指出,这场战争的本质是 “高频打低频”,即美团通过外卖这一高频场景侵入电商腹地,迫使京东、淘宝进行被动防守。
在补贴策略预测方面,秘塔 AI 的分析显示,平台当前的优惠主要集中在 20 元左右的价格带,如 “满 38 减 18”,覆盖了茶饮、快餐等高频品类,而 50 元以上订单的补贴力度则显著减弱。这一策略既降低了用户的消费门槛,一杯 20 元的奶茶实际支付可低至 5-8 元,又通过会员体系绑定高净值用户,预计补贴将持续到市场格局稳定为止。
秘塔 AI 在处理社会热点时同样表现出色。以 “红姐事件” 为例,用户仅提供 “红姐” 这一关键词,系统就精准定位到抖音、B 站等平台的高播放量视频,并通过分析二创内容、用户互动数据梳理出事件的传播路径。报告不仅详细还原了红姐的 “出圈” 过程,还总结了 “来都来了” 等十大网络梗,甚至挖掘出 B 站二创视频的完播率数据,展现出强大的联想能力与信息整合力。这种 “从关键词到全景分析” 的能力,让秘塔 AI 成为舆情研究与内容创作的有力工具。除此之外,有人还用它写了蔡徐坤 Deadman 的万字乐评,充分体现了其在不同领域的应用价值。
秘塔 AI 的 DeepResearch 界面在产品设计上颠覆了传统 AI 的线性输出模式。左上角实时显示 token 消耗、信源数量及耗时,底部滚动播放任务进度,主题部分以可视化节点呈现思考脉络。比如在分析外卖大战时,用户可以直观地看到京东、美团、淘宝的研究模块如何依次展开,每个节点的右上角都提供详细的信源链接,文字内容可通过悬浮窗查看,视频则直接跳转网页播放。这种 “神经网络式” 的问题链设计,让 AI 的推理过程变得透明,用户能够随时介入调整研究方向,满足了对效率感与掌控感的需求。
同时,秘塔 AI 还具备人性化的功能设计。它支持用户自定义搜索偏好,可以指定优先搜索的网站或屏蔽特定来源,增强了结果的可控性。此外,报告底部的 “生成互动研究报告” 功能能够将万字长文转化为可视化网页,通过图表、时间轴等形式呈现,大大降低了阅读门槛。对于专业文档,用户还可以调用 “今天学点啥” 功能,将 PDF 内容转化为带 PPT 动画的课程,支持 “暴躁老哥”“高冷御姐” 等十余种讲解风格,使知识吸收效率提升 40%。这种从 “信息获取” 到 “知识转化” 的闭环设计,让秘塔 AI 在教育、科研等场景中具备独特优势。
在市场竞争中,秘塔 AI 凭借 “研究型搜索” 的差异化定位脱颖而出。对比同类产品,智谱 AutoGLM 沉思虽然支持网页操作,但数据源质量与交叉验证能力较弱;Kimi 的长文档处理能力突出,但深度推理仍停留在信息归纳层面。而秘塔 AI 的免费额度(每天 100 积分,可完成 4-5 次深度研究)和低廉的付费成本(年费 179 元,每天 500 次搜索额度),使其在性价比上远超 OpenAI、Perplexity 等国际竞品。
从用户体验来看,秘塔 AI 的可视化交互与问题链设计更贴近人类思维习惯。测试显示,其准确性在主流平台中位居前列,查全率达 100%,且能实时检索当日最新信息。在多语言处理方面,秘塔 AI 对英文问答的响应同样出色,与文心一言、知乎直答等并列第一。这种 “技术 + 设计” 的双重优势,使其在 CSDN 等评测中被评为 “最适合深度研究的 AI 工具”。
展望未来,随着 AI 进入 “推理优化” 时代,秘塔 AI 计划进一步引入代码执行、数值分析等能力,提升复杂问题的处理深度。同时,多模态整合将成为重点,例如在讲解技术文档时生成动态图表,解析小说时构建人物关系图谱,甚至通过 VR 设备实现沉浸式学习。这种 “文本 - 视觉 - 交互” 的融合,将推动知识呈现从静态向动态跃迁。
秘塔 AI 的出现正在重塑知识生产与获取的范式。对于企业而言,其 “搜索即学习” 的设计可以将碎片化时间转化为有效学习,使员工平均每日学习时长增加 58 分钟;对于个人来说,免费且易用的深度研究工具降低了知识门槛,让普通用户也能完成专业级分析。正如用户所言:“秘塔让技术不断平权,让知识的涓涓细流汇聚成海”。
不过,技术发展也带来了一些挑战。例如,复杂网页解析可能导致内容失真,过度娱乐化的讲解风格可能削弱用户自主思考能力。秘塔团队透露,未来将接入学术数据库提升内容可信度,并在 “趣味性” 与 “知识性” 之间寻找平衡。
秘塔 AI 的 DeepResearch 不仅是一款工具,更是 AI 从 “辅助查询” 到 “主动研究” 进化的里程碑。其技术架构的革新、可视化交互的突破及全场景应用的覆盖,重新定义了 AI 深度研究的标准。在 OpenAI 与 Gemini 的国际竞争、豆包智谱的国内内卷中,秘塔 AI 以 “技术平权” 为理念,用成熟的产品设计和亲民的定价,为用户提供了一条 “拨开信息迷雾” 的新路径。随着多模态整合与推理能力的持续提升,秘塔 AI 有望推动整个行业向 “更智能、更透明、更普惠” 的方向发展,为更多人带来知识获取与研究的便利。
/END/

