4月24日,粤港澳三地共同公布110项“湾区标准”,通过推进“湾区标准”建设,助力实现大湾区互联互通,这对于推动大湾区高质量发展和湾区融合具有重要积极作用。
其中,由广州南沙新区主导编制,上海中商网络股份有限公司(简称“CCN”中商)协同共建的 6项全球溯源体系标准成功纳入“湾区标准”。
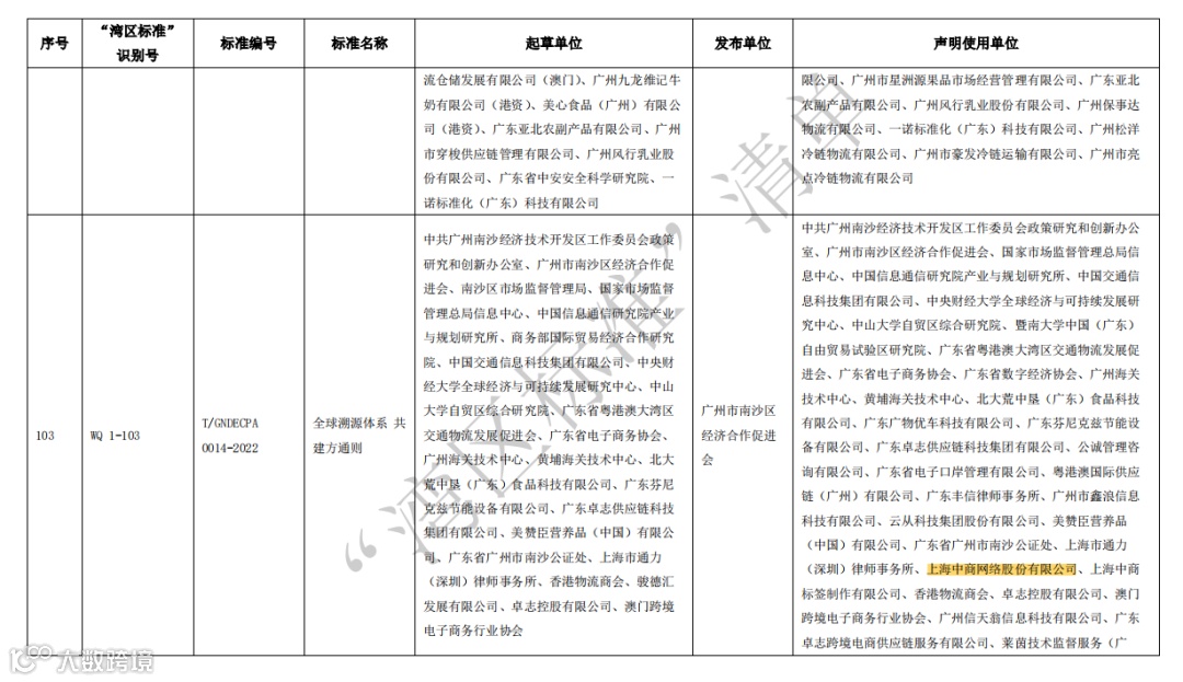
CCN中商共建6项标准 向右滑动查看
CCN中商华南营销中心总监方吴丰与千万级项目操盘手魏子涵参与《全球溯源体系服务分类与要求》及《全球溯源体系 溯源标识要求》团体标准起草。
近日,中共广州南沙经济技术开发区工作委员会政策研究和创新办公室向CCN中商特发公函,予以感谢。
全球溯源体系6项湾区标准的构建将进一步推动粤港澳三地共建共享、互联互通,促进湾区数据要素高效流动。
关于全球溯源体系
全球溯源体系是南沙全自主知识产权打造的全国首创标志性制度创新成果。目前,全球溯源体系应用涵盖一般贸易、跨境电商、市场采购出口等贸易方式,溯源商品货值达607亿美元,全球15038家企业参与溯源涉及商品品牌达8716个,已有全球1690万人次参与溯源查询。
全球溯源体系是一个系统集成式创新成果,构建了物到数的转化规则,其落地载体是全球溯源中心,是南沙贯彻践行中共中央、国务院《关于构建数据基础制度更好发挥数据要素作用的意见》,以政府主导打造的数字经济公共基础设施,为数字经济发展和数据制度建设提供集成性创新性的“南沙实践”。
全球溯源体系标准的制定将为各地建设全球溯源中心的具体内容、流程等提供清晰指导,避免方法不一、技术不一、规则不一、内容不一导致数据无法流通等问题,以助力各个区域或行业的全球溯源中心互联互通,充分发挥数字经济公共基础设施的作用,推动数字经济的蓬勃发展,抢占时代发展新高地。
4月15日,2023中国管理科学大会暨第八届管理科学奖颁奖典礼在北京隆重举行,全球溯源中心作为唯一的政府项目获评第八届管理科学奖实践类奖项。
此后,广东南沙新区将持续推动全球溯源中心标准化建设,拟围绕全球溯源体系四大共建方打造 4 项湾区标准。上海中商网络股份有限公司作为全球溯源中心的共建方,将持续支持并参与全球溯源中心建设之中,共同构建数字经济公共基础设施标准规范。
-END-
点击关注
👇

