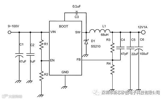
The FS1062 is a high voltage, non-synchronous step-down converter operates over a wide range input voltage 9V to 100V. The FS1062 integrates a 120V 400mΩ high-side mosfet. The FS1062 delivers 1A continuous load current with up to 95% efficiency. The FS1062 operates with 150KHz fixed frequency peak current control with built-in compensation eliminates the need for external components. Cycle-by-cycle current limit in high-side mosfet protects the converter in an overload condition. Hiccup mode protection is triggered if the over-current condition has persisted for longer than the present time. The FS1062 exhibits protection features that protect the load from faults like under-voltage, over-current and over-temperature. The FS1062 is available in an ESOP-8 package.

Typical Application

Layout

DEMO板:

目前开放样品和DEMO申请!

