
明天和意外,真的不知道哪个会先来,有些人,走着走着就散了。那么房子这项财产要怎么分割处理呢?婚前买房,婚后买房,父母出资买房,房子究竟算谁的?下文表格一目了然!

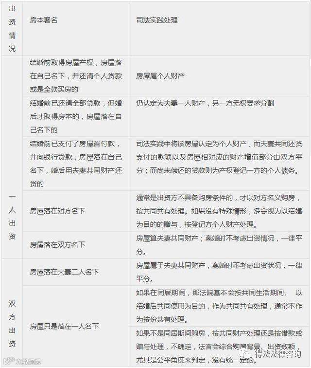
婚前买房


婚后买房


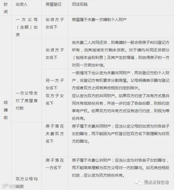
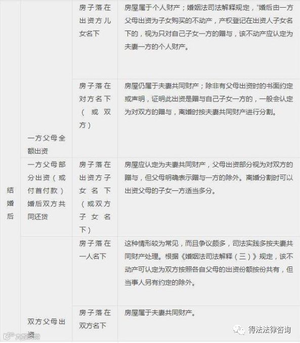
父母出资买房

以上这些表格记住了?无论何时,自己的东西,都要守住,正如古代思想家孟子所说:“民之为道也,有恒产者有恒心,无恒产者无恒心”。不让自己辛苦挣来房产被别人侵占,当然不是自己的东西,也莫伸手!
得法法律咨询涵盖婚姻家庭继承、合同纠纷、交通事故、劳动人事及社保、物权纠纷等社会法律咨询;合同的起草、审查、修改;代写各种民事和商业法律文书;案件指导分析,出具法律意见书或律师函,承接公司法务外包;商标注册、变更、异议、续展等非诉法律事务;以及接受委托代聘专业律师代理诉讼并提供案件全流程跟进服务;得法法律咨询欢迎您前来洽谈合作。


