目前,中国的医疗器械产业方兴未艾,企业无论是主动寻求更广阔的市场空间,还是被动应对国内市场的压力,出海都成为一大方向。近年来,中国企业的身影正不断活跃在全球商业版图上。无论是新兴技术的运用、创新模式的尝试,还是市场环境的影响,都使得中国企业积极地探索在海外发展的机会。骤变的是环境,不变的是企业追求发展与增长的满腔热忱。2025年8月21日,苏州科睿将携手Landlink(洲通健康),聚焦医疗器械生产企业出海困境,共同助力企业构建全球化运营能力,赢得市场先机。
组织单位
主办单位 :
苏州科睿医疗科技有限公司
洲通健康科技(上海)有限公司
培训信息
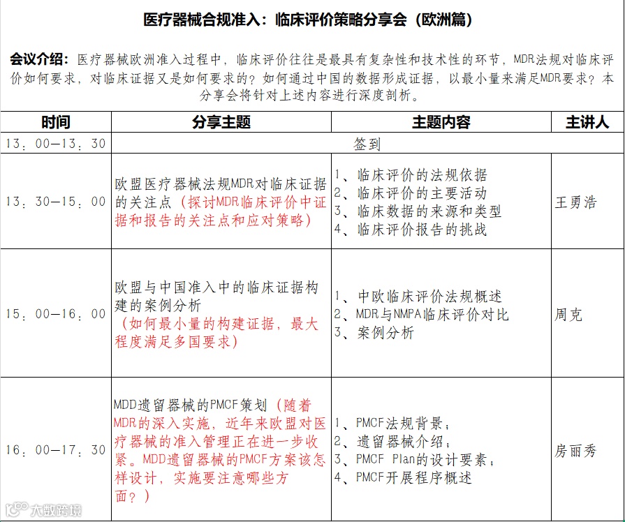
时间:2025年08月21日(周四)
13:00-17:30
地点:苏州工业园区生物产业园金鸡湖路演中心
会议议程
讲师介绍
王勇浩
王勇浩 老师
洲通健康科技(上海)有限公司 项目经理
上海理工大学检测技术与自动化装置专业硕士,拥有多年医疗器械生产企业经验,曾在多家知名外企担任工程师、主管等职;拥有丰富的有源/无源医疗器械法规注册经验以及质量体系法规经验,曾负责洲通健康上百个欧盟CE认证重点项目,并协助多家知名医疗器械企业获得MDR证书。
周克
周克 老师
苏州科睿CRO法规总监、国家注册审核员、美国认证PMP
15年IVD/医疗器械CRO工作经验,多次参与药监部门的临床试验检查、NMPA专家会。
擅长策划器械合规准入整体解决方案、医疗器械国际多中心临床试验管理,高难度医疗器械临床评价策略制定。
房丽秀
房丽秀 老师
苏州科睿CRO医学部副总,医学硕士
16年医疗器械行业经验,7年医疗器械临床试验与临床评价项目经验。
曾在苏州某上市医疗器械公司任医学职务,负责大外科、血管外科产品的临床试验。
主导或参与普外科、血管外科、皮肤与整形美容科临床试验方案的设计,包括:可吸收止血海绵、射频皮肤治疗仪、注射用胶原蛋白填充剂等。主导或参与等离子体手术系统、超声软组织切割系统、强脉冲光治疗机、球囊扩张导管等项目的同品种临床评价。
参会人员
制造商法规人员(至少2年以上法规经验,对MDR法规框架熟悉或有MDR注册经验的人员)
报名方式
欢迎有意向的单位和朋友报名参加,请扫描下方二维码立即参加报名,工作人员将会发邮件通知您报名成功信息,,现场为您准备了精美茶歇和小礼品哦
报名联系人:刘老师 15002039198

关于我们
科睿医疗(care-real)是一家医疗器械合同研究组织(CRO),主要业务为:
●医疗器械全生命周期的临床评价;
●医疗器械多国合规准入全流程策划与一站式服务。
公司专注于医疗器械临床研究与临床评价,包括临床前可行性研究、注册临床研究、研究者发起的临床研究、同品种临床评价、上市后临床研究、真实世界研究。
公司聚焦于大外科、泌外、眼科、皮肤与整形、心内与心外领域,并拥有众多的临床专家资源,以及成功经验。
公司具有完整的临床研究服务组织架构与执行团队、质量管理体系、临床研究数据采集系统,能够满足临床研究与临床评价的全流程服务。
喜讯|科睿医疗助力合作伙伴成功取得NMPA第三类医疗器械注册证!
喜讯!科睿医疗合作中心首个临床试验项目--动态心电记录仪顺利获取注册证
喜讯|科睿医疗CareMed 助力 觅光AMIRO 连获2证!
|
|
|
|
END


