天天财经独家,速关注
2023年2月24日,中国证券投资基金业协会发布了修订后的《私募投资基金登记备案办法》及其相关配套指引,自2023年5月1日起正式施行。
自发布以来,私募行业内包括私募管理人、律师事务所等服务机构都在围绕新规展开研究和热烈的讨论。据悉,此前私募基金登记备案已向新规靠拢。管理人最关心的变化有哪些?实操中有哪些细节需要关注?
就此,记者采访了北京基金小镇相关人士,总结出私募管理人实操中最关心的十大问题:
新设立管理人注册资本现在是什么要求?
注册资本和实缴货币资本不低于1000万元人民币或者等值可自由兑换货币,对专门管理创业投资基金的私募基金管理人另有规定的,从其规定;法定代表人、负责投资管理的高级管理人员直接或者间接持有且合计实缴不低于私募基金管理人实缴资本的20%,金融机构、政府和境外金融机构控制的私募基金管理人可根据情况豁免此条要求。
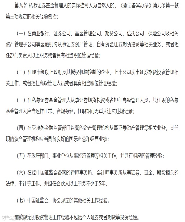
实际控制人是自然人,之前没有从业经验可以设立证券类管理人吗?
根据《私募基金管理人登记指引第2号——股东、合伙人、实际控制人》(以下简称“《指引2号》”)内容:

图片来源:《指引2号》
综上,如果实际控制人没有以上相关背景履历,不能设立证券类管理人。
负责投资的高管持股比例有具体要求吗?
根据《办法》第八条第一款第三项规定的“直接或者间接合计持有私募基金管理人一定比例的股权或者财产份额”,是指法定代表人、执行事务合伙人或其委派代表、负责投资管理的高级管理人员均直接或者间接持有私募基金管理人一定比例的股权或者财产份额,且合计实缴出资不低于私募基金管理人实缴资本的20%,或者不低于《办法》第八条第一款第一项规定的私募基金管理人最低实缴资本的20%。
新规明确了核心团队合计持股比例,负责投资的高管具体持股比例没有限制,可以在规定范围内根据实际情况去确定。
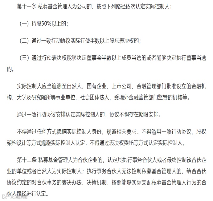
实际控制人怎么认定,穿透到什么程度呢?
根据《指引2号》第十一条和第十二条:

图片来源:《指引2号》
股权类管理人业绩证明材料包含哪些?
根据《私募基金管理人登记指引第3号——法定代表人、高级管理人员、执行事务合伙人或其委派代表》(以下简称“《指引3号》”)内容:《办法》第十条第五款规定的私募股权基金管理人负责投资管理的高级管理人员的投资管理业绩,是指最近10年内至少2起主导投资于未上市企业股权的项目经验,投资金额合计不低于3000万元人民币,且至少应有1起项目通过首次公开发行股票并上市、股权并购或者股权转让等方式退出,或者其他符合要求的投资管理业绩。其中主导投资是指相关人员主持尽职调查、投资决策等工作。上述业绩要求应当提供尽职调查、投资决策、工商确权、项目退出等相关材料。
前款规定的项目经验不包括投向国家禁止或者限制行业的股权投资、投向与私募基金管理相冲突行业的股权投资、作为投资者参与的项目投资等其他无法体现投资管理能力或者不属于股权投资的相关项目经验。
新规对股权类管理人负责投资的高管业绩的要求标准有了很大提高:首先提高了投资业绩金额要求,由1000万提高至3000万;其次明确要求至少有一起项目要成功退出。
证券类管理人投资高管的业绩要求是什么?
根据《指引3号》内容:

图片来源:《指引3号》
新规对证券类管理人负责投资的高管业绩的要求标准提高:首先提高了投资业绩金额要求,由1000万提高至2000万;其次限定了投资业绩时间为10年内。
公司内部股权转让,发生实控人变更,也需要满足新规吗?
如果发生实际控制权变更,无论按新规则还是旧规则,均需要出具全套法律意见书。另外新规还要求就变更后是否全面符合私募管理人的登记要求进行核查。
除此之外,新规中还规定:如果出现实际控制权变更,则提交变更之日前12个月的月均管理规模应持续不低于3000万元,并提供相应材料;私募基金管理人的实际控制人所持有的股权、财产份额或者实际控制权,自登记或者变更登记之日起3年内不得转让,但有下列情形之一的除外:

图片来源:《办法》
私募基金管理人名称和经营范围有什么规定?
根据《私募基金管理人登记指引第1号——基本经营要求》(以下简称“《指引1号》”)内容:私募基金管理人应当在名称中标明“私募基金”“私募基金管理”“创业投资”字样,不得包含“金融”“理财”“财富管理”等字样,法律、行政法规和中国证监会另有规定的除外。未经批准,不得在名称中使用“金融控股”“金融集团”“中证”等字样,不得在名称中使用与国家重大发展战略、金融机构、知名私募基金管理人相同或者近似等可能误导投资者的字样,不得在名称中使用违背公序良俗或者造成不良社会影响的字样。
私募基金管理人应当在经营范围中标明“私募投资基金管理”“私募证券投资基金管理”“私募股权投资基金管理”“创业投资基金管理”等体现受托管理私募基金特点的字样,不得包含与私募基金管理业务相冲突或者无关的业务。
私募基金管理人应当遵循专业化运营原则,其经营范围应当与管理业务类型一致。
提请登记为私募证券基金管理人的,其经营范围不得包含“投资咨询”等咨询类字样。
同一实控人可以新设一家同类型管理人吗?
根据《办法》第十七条和第十八条:

图片来源:《办法》
本次新规对私募基金管理人集团化运作提出新的要求,要求应“持续、合规、有效展业”,特别强调了“有效”展业。
私募基金管理人的高管有什么要求?
根据《办法》,私募证券基金管理人法定代表人、执行事务合伙人或其委派代表、经营管理主要负责人以及负责投资管理的高级管理人员应当具有5年以上证券、基金、期货投资管理等相关工作经验。
私募股权基金管理人法定代表人、执行事务合伙人或其委派代表、经营管理主要负责人以及负责投资管理的高级管理人员应当具有5年以上股权投资管理或者相关产业管理等工作经验。
私募基金管理人合规风控负责人应当具有3年以上投资相关的法律、会计、审计、监察、稽核,或者资产管理行业合规、风控、监管和自律管理等相关工作经验。
另外,负责投资管理的高管还需要提供符合新规的业绩证明材料。
推荐阅读

