评审专家直接给5A的国自然绘图策略
在国自然项目申请中,技术路线图是非常关键的部分,它不仅帮助评审专家理解你的研究思路和计划,还能直观展示研究的可行性和逻辑性。绘制技术路线图时,有几种常见的逻辑方法,可以根据研究内容和项目的实际情况选择适合的方式。以下是四种常见的技术路线图绘制逻辑:
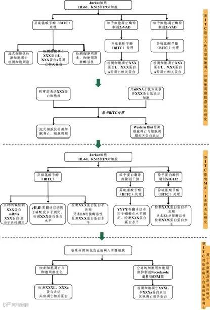
一、 以关键技术方法为主线
这种技术路线图以实验方法为主线,展示不同实验技术所实现的目标。例如,可以使用免疫荧光、免疫组化等方法来检测蛋白分子的空间分布和表达丰度,或者使用ELISA、western blot等方法来检测蛋白分子的总表达量。这种方法的优点在于能够清晰地展示实验方法之间的逻辑关系和组合。
二、以科学问题为主线
这种技术路线图围绕解决的科学问题进行展开,将2-4个“拟解决的关键科学问题”解构为10-20个小科学问题,并逐一解决。每个小科学问题之间相互关联,共同指向并组成关键的科学问题。
三、以研究目标为主线,递进式展开
这种绘制逻辑以研究目标为起点,按照研究目标的递进关系逐步展开技术路线。每个阶段的研究目标都紧密相连,共同构成完整的研究体系。这种方法有助于确保研究的系统性和整体性,同时也有助于评估研究的可行性和进度。
四、以年度研究时间轴为主线(谨慎考虑)
这种绘制逻辑以时间轴为基准,将研究过程划分为不同的年度阶段,并明确每个阶段的研究内容和目标。这种方法有助于专家清晰地了解整个研究计划的时间线,评估研究者是否有能力按照规定时间完成实验内容。然而,这种方法可能主次不太分明,研究层次可能被弱化,因此在使用时需要谨慎考虑。
综上所述,国自然技术路线图的四种绘制逻辑各有特点,选择哪种逻辑取决于研究的具体情况和需求。在实际绘制过程中,可以根据研究方案的重要模块和实验技术的选择来确定最合适的绘制逻辑。

