
凭借“拉芳”、“雨洁”等多个核心品牌,拉芳家化(603630)在市场上被消费者所熟知。如今随着日化行业竞争的日趋激烈,拉芳家化也祭出新动作,开始谋求进一步完善日化产业新业态的投资布局。近日,拉芳家化宣布公司拟以现金8.08亿元控股化妆品运营商上海缙嘉国际贸易有限公司(以下简称“上海缙嘉”),但该起并购的多重疑点引来了上交所的“闪电”问询。
1
大手笔变更募资用途
在拉芳家化8.08亿元的现金收购款中,有4.35亿元将涉及变更公司首发上市的募投项目,占首次公开发行募集资金净额的58.05%。拉芳家化大手笔变更募资用途用于收购资产的行为引发了市场以及监管层的重点关注。

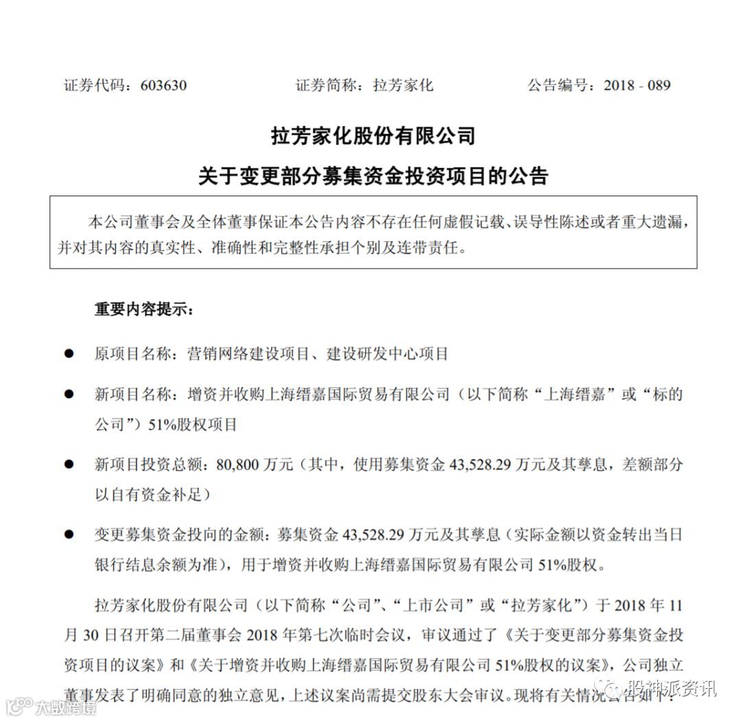
拉芳家化披露的公告显示,公司拟使用现金8.08亿元向上海缙嘉增资并收购其51%的股权,其中使用募集资金投资项目之“营销网络建设项目”和“建设研发中心项目”中尚未使用的募集资金约4.35亿元及其孳息,差额部分以自有资金补足。
据悉,拉芳家化募集资金总额为8.018亿元,扣除发行费用5192.01万元,实际募集资金净额为7.5亿元。根据《拉芳家化首次公开发行股票招股说明书》显示,公司首次公开发行股票募集资金拟投资日化产品(洗发水、沐浴露)二期项目、营销网络建设以及建设研发中心3个项目,募集资金承诺投资总额分别约为1.46亿元、5.5亿元以及5426.56万元。
在宣布收购资产的同时,拉芳家化也披露了一则“关于变更部分募集资金投资项目的公告”。拉芳家化表示,本次拟变更募集资金投资项目为“营销网络建设项目”和“建设研发中心项目”,上述两个项目原计划承诺投资的募集资金合计为6.04亿元。截至公告日,公司“营销网络建设项目”已投入的募集金额约为1.69亿元,“建设研发中心项目”尚未投入建设。由此,本次涉及变更募投项目的募集资金合计为4.35亿元及其孳息,占首次公开发行募集资金净额的比例为58.05%。

对此,上交所在下发的问询函中要求拉芳家化结合公司所处行业特点、竞争环境、公司经营状况和研发能力等,具体分析变更募投项目的必要性和充分性;以及公司将采取何种措施保障变更后的募投项目顺利实施等问题。
首创证券研究所所长王剑辉在接受北京商报记者采访时表示,上市公司募集资金的投向不仅关系到公司的发展前景和可持续性,而且对证券市场的诚信、资源合理配置和投资者信心都会产生重大影响。“如果变更后的募投项目与公司原本的募投项目差别比较显著的话,说明企业的经营战略并不明确,投资者要对这种企业有所警惕。”王剑辉如是说。
2
标的业绩承诺可实现性存疑
在上述收购中,交易对方做出了业绩承诺,但就标的公司近年来的业绩表现来看,此次业绩承诺的可实现性引发关注。
据悉,上海缙嘉是海外优质化妆品品牌的品牌运营商及电子商务综合服务商,致力于为中国消费者提供丰富优质的海外美妆产品。财务数据显示,在2017年及2018年1-8月上海缙嘉实现净利润分别为3040.61万元、4678.98万元。
公告显示,上海缙嘉100%股权整体估值为15.84亿元,截至2018年8月31日备考合并口径经审计净资产仅为2402.76万元,溢价率高达7655%。在高溢价下,交易对方也做出了高业绩承诺。具体来看,业绩承诺方承诺,标的公司业绩承诺期间(2019年、2020年及2021年三个会计年度)的承诺净利润分别不低于1.2亿元、1.56亿元、2.028亿元。业绩承诺方同意对业绩补偿义务承担连带责任,补偿方式为现金补偿。
通过对比不难看出,上海缙嘉近年来实现的净利润较业绩承诺相差较大,业绩承诺的可实现性无疑引发市场以及监管层的关注。
在问询函中,上交所就要求拉芳家化补充披露上海缙嘉最近两年又一期的主要财务数据、实际和备考的盈利情况;结合上海缙嘉的历史经营情况及所处行业竞争和增长情况等,具体说明盈利预测的合理性和可实现性;本次交易资产估值的确认依据及评估指标选取的合理性;以及明确业绩承诺方,并结合业绩承诺方的财务和资信情况、本次交易的付款安排等,说明其履行业绩补偿承诺的风险,及公司拟采取的保障措施等问题。

3
部分交易对方成立未满月
在上述收购中,此次的部分交易对方成立时间未满月一事也引发了监管层的质疑。
具体来看此次收购方案,拉芳家化以3000万元向上海缙嘉增资,增资完成后持有其1.8889%的股权;其后,拟以7.78亿元分别收购沙县缙维企业管理服务中心(有限合伙)(以下简称“沙县缙维”)及沙县源洲企业管理服务中心(有限合伙)(以下简称“沙县源洲”)所持有的上海缙嘉全部49.1111%股权;上述增资及收购事项完成后,拉芳家化将合计持有上海缙嘉51%的股权。
根据公告显示,本次交易对方包括自然人王霞、范贝贝、沙县芳桐企业管理服务中心(有限合伙)(以下简称“沙县芳桐”)、沙县缙维和沙县源洲。其中,沙县缙维、沙县源洲和沙县芳桐均系2018年11月5日成立的有限合伙企业,目前分别持有上海缙嘉37.2216%、12.835%和9%的股份。

本次增资并股权转让完成后,沙县缙维、沙县源洲将退出,彼时上海缙嘉的股权结构为拉芳家化、王霞、范贝贝以及沙县芳桐分别持有上海缙嘉51%、28.119%、12.051%以及8.83%的股权。
对此,上交所要求拉芳家化补充披露上海缙嘉的设立和发展经营情况,及历次股权转让和增资的具体情况;沙县缙维、沙县源洲和沙县芳桐的设立目的及各出资人实际出资情况。
另外,需要指出的是,交易对方中,王霞曾任职上海芳星进出口贸易有限公司CEO,范贝贝系王霞之弟媳也曾在上海芳星进出口贸易有限公司任职。上交所要求拉芳家化进一步核实交易对方是否与公司及其控股股东、实际控制人存在潜在的关联关系或其他利益安排等问题。针对相关问题,北京商报记者致电拉芳家化董秘办公室进行采访,不过未有人接听。
关键字:
利空
巨额收购
不合理对赌利润(长期看空)
关联交易


